无需技术能力!通过 Apifox 与你的产品/运营同事一起高效搭建精美产品文档

199 阅读8分钟

每个产品,都会有自己的文档。即使你的产品是一个交互设计非常简洁直观的 C 端产品,仍然会包含一些需要解释更多、但又不好在产品界面上呈现增加复杂度的地方。因此,文档的管理、维护与发布是每个产品都需要重视的事情。

一般搭建产品文档,大家会采用飞书文档、语雀、Notion 等开箱即用的文档工具,也可能使用 Confluence、CMS 等内容管理工具,或者使用 Docusaurus、Gitbook 等文档生成器,多多少少会遇到以下的一些问题:

  1. 文档要通过代码方式来编写,成本高。文档写出来了之后实际阅读的效果还是偏差的;
  2. 文档涉及到多个角色进行协同制作,版本管理难做、不好传递优化建议点给对方;
  3. 将制作好的文档发布到正式环境过于简单或复杂,可能涉及到工程化,非技术同事难以上手,容易弄错。

Apifox 团队之前是使用 Docusaurus 来制作我们的文档的。随着文档的持续迭代,我们也碰到了上面的一些问题。我们将经验与教训总结后,将解决方案开发到了 Apifox 中。于是现在,Apifox 团队的产品文档已完全迁入了 Apifox 中,由 Apifox 进行制作与呈现

Apifox 团队的产品文档已完全迁入了 Apifox 中,由 Apifox 进行制作与呈现

我将分享我们如何通过 Apifox 来搭建产品文档的实践。在这之前,如果你想再细瞅一眼 Apifox 产品文档的具体效果,也可以通过 Apifox 帮助文档进行查看,欢迎拍砖。

背景

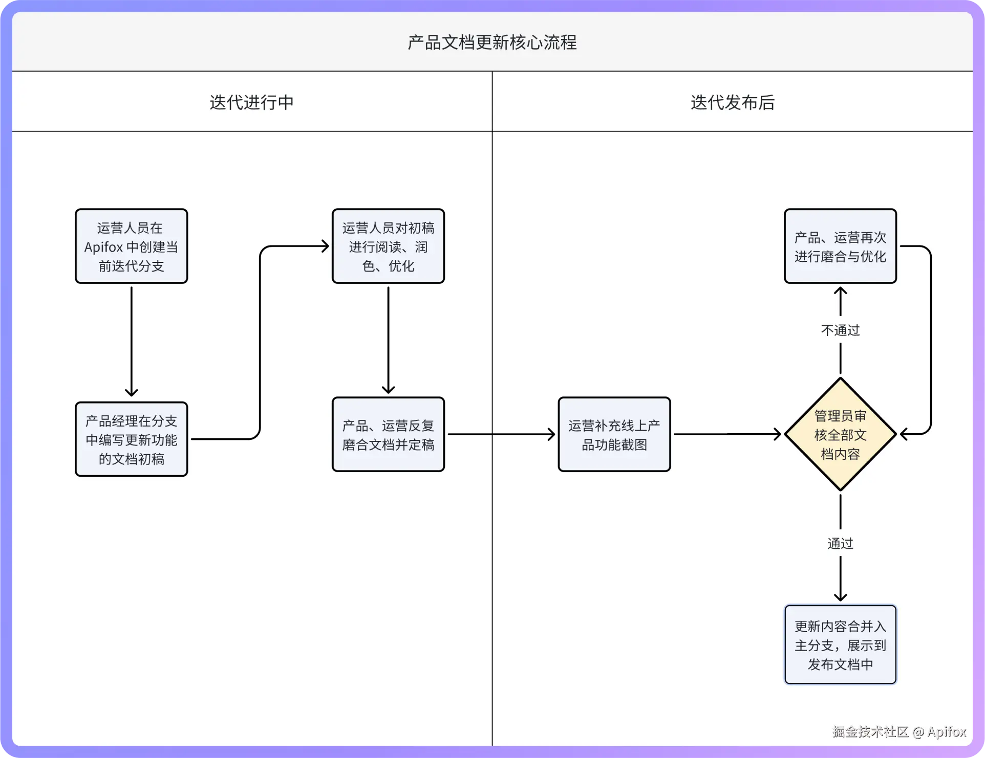
在开始介绍我们的实践之前,有一些上下文可能需要首先说明,这样才会让大家更好的理解我们为何要这样去做。我们公司的产品文档,总的来说是产品运营部门同事协同制作的。主要的流程如下所示:

如何通过 Apifox 来搭建产品文档的实践

以上流程是无需技术人员参与的,所有产品文档相关操作均由这两个部门的同事完成。接下来我将依照此流程来解释具体如何通过 Apifox 完成搭建产品文档任务的。

核心流程

1. 创建一个迭代分支来进行内容的管理与协同

某个研发迭代开始后,会由运营同学在 Apifox 中创建一个迭代分支,来将当前迭代中全部涉及改动的文档都放在此分支中进行协同,避免改动直接影响主分支。

创建一个迭代分支来进行内容的管理与协同

创建完成后,产品经理根据迭代实际更新的功能,将已存在但需修改的文档导入此迭代分支,新功能要写新文档的在迭代分支中进行创建。这里的操作跟 API 文档的迭代分支使用用法完全一致。

将已存在但需修改的文档导入此迭代分支

因为对主分支设置了保护,所以不允许直接在主分支中更改文档内容。这代表不可以直接手动修改用户可见的发布文档中的内容,让产品文档更稳定、减少随意更改导致改错内容并被用户看到的情况发生。

因为对主分支设置了保护

2. 使用精美的 MD 编辑器编写每一篇文档

产品经理会在迭代分支中,使用 Markdown 编写当前迭代需要更新的文档。Apifox 中的 Markdown 功能非常强大,有着各种可视化组件点击即可插入很多复杂样式,上手门槛较低,能够不用多花精力轻松编写出一份精美的文章。

使用精美的 MD 编辑器编写每一篇文档

除了一般的 MD 样式可视化插入之外,Apifox 额外增加了以下特色功能:

  • 插入项目内接口/文档,让各篇文档能够链接起来形成引用链,可以无缝跳转,提供读者更丝滑的体验,更好的解决读者的需求与问题,是个非常重要的功能。

插入项目内接口/文档

  • 提供丰富的资源插入功能,如 Icon、高亮块、表格、步骤、Mermaid、视频等 ,不用费心再自己去找资源、学 MD 样式语法,才能让文档变得更加好看。

提供丰富的资源插入功能

3. 产品/运营同事协同打磨文档

产品经理在迭代分支中写完文档的初版后,为了让文档的质量更好、清晰直观、能够帮助到用户,会将文档交付给运营同事,让其站在用户的角度进行阅读并提出修改建议,进行打磨。

这是原来最费时费力的一个环节,需要两边互相协同,由一方说明自己的想法,并且针对部分地方提出具体的修改建议;再由另一方收悉、理解并实际动手修改。来回过程中经常有会错意、改错内容、文档版本内容差异等等各种问题,导致效率很低。

现在使用 Apifox,两边可直接在文档上进行修改,修改了有实时消息通知推送到 IM 中,其他人可以立即进入文档并轻松看到具体改动,协同效率大大提升。以下是具体步骤:

  • 产品经理创建了文档初版,运营人员看到了通知后进入阅读文档,将想要修改的内容直接在此文档中进行修改
  • 修改保存自动触发通知,会在已设置好的 IM 群上发送改动消息卡片,群内成员看到改动概览消息卡片后,可以点击通知链接一键进入相关文档。

产品/运营同事协同打磨文档

  • 通过修改历史,对比差异,选择当前版本和原版本,来轻松查看对方修改内容,并决定如何调整文档。可以选择不接受建议还原回原有版本,也可以接受修改并保持最新版本。

通过修改历史

产品、运营两边重复上述步骤,直到文档内容打磨完成,确定了一个大家都认可的版本。

4. 正式发布文档内容前的准备与审核

为了确保文档中的内容与产品截图与用户可以用到的完全一致,我们均推荐在产品的正式环境上,来进行截图。这样同时可以验证一遍上线的新能力在正式环境中是否异常。运营人员在线上使用新功能并进行截图后,添加入文章中。

正式发布文档内容前的准备与审核

运营确认本次迭代中的已制作好内容的文档,选中并提交 MR 申请合入主分支。

选中并提交 MR 申请合入主分支

运营经理或其他项目管理员审核要发布的文档内容,再次确认无误后即可选择合并入主分支。

运营经理或其他项目管理员审核要发布的文档内容

合并完成,用户访问发布文档时即可看到合并入主分支的最新内容了。

其它优点

除了已介绍的能力之外,在发布文档方面 Apifox 还有以下的功能帮助大家搭建更符合自己需求的产品文档站。

1. 进行符合产品/公司风格的整文档站样式设置

可以设置发布出去的文档站的整体样式,让整个网站的风格更贴合你们公司的调性,以及加上更多的相关资源和公司内容链接,让用户有更好的体验。

进行符合产品/公司风格的整文档站样式设置

Apifox 的帮助文档即设置了自己的 logo,以及一些 Apifox 相关资源的链接。左上包含了公司 logo,右上包含了各种公司相关的资源链接,把开发者更关心的开放 API 文档也设置在了产品文档内:

Apifox 的帮助文档即设置了自己的 logo

2. 零运维发布体验

在 Apifox 中,只需要在发布文档功能中,点击“发布”按钮,即可一键将整个文档发布到互联网中供你的用户进行阅读,Apifox 官方提供了域名可供大家使用。节省掉许多的运维工作。

零运维发布体验

当然,如果你需要让文档更加像自己公司的网站,我们也提供了自定义域名功能,让你能用自己公司的域名来访问文档。

需要让文档更加像自己公司的网站

以及简单操作就可以在已发布的产品文档站点中支持普通搜索、Algolia 全文搜索,接入 GA、设置重定向等各种高级能力。这些配置都不太需要操作者有足够的工程能力,按照界面引导和帮助文档即可轻松设置。

Algolia 全文搜索,接入 GA、设置重定向等各种高级能力

3. 对 SEO 更友好的多种设置

Apifox 会根据一些基本设置,帮助已经发布出去的文档站自动生成合理的 Slug,用来更好的让用户进行访问与传播。

对 SEO 更友好的多种设置

当然如果对于 SEO 有更高级的需求,也同样支持针对每一篇文档进行自定义 Slug、Meta Data 等各种内容的设置。

对每一篇文档进行自定义 Slug、Meta Data 等各种内容的设置

结语

以上就是通过使用 Apifox 来进行产品文档维护的具体实践。

除了以上提及的内容之外,我们也可以把产品帮助文档、开发者文档与 API 文档以一个风格进行维护并全部串联到一起,这样给你的用户的体验提升就更好了。如果你的实际情况比较适合,欢迎你参考此实践试试看,也可以推荐给其他小伙伴使用。期望能够为你的产品文档搭建工作带来一些效率、质量上的提升。