关于DeepResearch设计实现的碎碎念

603 阅读13分钟

前言

最近我们通过一些新闻博客包括LLMs产品的推出,DeepSearchDeepResearch这两个词不断的映入我们眼帘。

图片来源:Jina,DeepSearch 与 DeepResearch 的设计和实现 zhuanlan.zhihu.com/p/265600005…

一个有趣的发现是,DeepSearch 和 DeepResearch 不仅限于 OpenAI,之前一直听说OpenAI的DeepResearch特别厉害,最近许多公司如 Jina AI、Perplexity 和 Google 也在开发类似工具。例如,Jina AI 推出了开源的 node-deepresearch,X AI 将 DeepSearch 集成到 Grok3 中,形成了DeepResearch 的变体。这可能表明AI 搜索和研究工具正迅速多样化,可能在未来几年内成为大模型的特色功能。

在探讨DeepResearch设计与实现之前,我们先回顾下大模型问答、RAG 问答、DeepSearch 和 DeepResearch 的定义与区别,也从不同维度进行对比,以帮助我们更好理解它们之间的差异性。

大模型问答、RAG问答、DeepSearch 和 DeepResearch对比

这些术语经常在我们使用大模型的时候出现,然后它们也在提高我们生产效率变得日益重要,特别是在问答和信息检索的背景下。以下是详细分析,涵盖定义、实现方式和差异。

什么是大模型问答?

这个我们再熟悉不过了

**大模型问答指的是利用大型语言模型(LLM)来回答用户提出的问题。**这些模型,如GPT 系列,通常通过海量文本数据训练,具备理解和生成自然语言的能力。

  • 由于LLM 包含大量参数,需要高计算资源,尤其对实时推理这个要求会更高。

  • 在大模型问答中,模型直接基于其预训练知识生成答案。例如,询问“地球的直径是多少?”,模型会从训练数据中提取答案。然而,其局限在于知识的时效性和覆盖范围。例如,2025 年最新的科学发现可能不在模型训练数据中,导致答案不准确。

  • 从应用场景看,大模型问答适合简单、常见问题,但对于需要实时或特定领域知识的问题,表现可能有限,模型可能出现“幻觉”(hallucination),即生成不准确或虚构的信息,尤其在复杂或新颖问题上。

什么是 RAG 问答?

RAG 问答,即检索增强生成问答,是一种结合检索和生成的技术。RAG 框架通过从知识库中检索相关信息,然后由 LLM 生成答案,增强了回答的准确性和时效性。 过程包括:

  1. 检索:给定用户查询,系统搜索知识库(如文档、网页)找到相关内容,通常通过向量相似性搜索。
  2. 生成:LLM 基于检索到的信息生成自然语言答案。

例如,在医疗问答中,RAG 可能从最新医学文献中检索数据,确保答案基于当前研究。

研究显示,RAG 在开放域问答(如 HotpotQA、TriviaQA)中表现优于纯 LLM,尤其在多跳问答(multi-hop QA)中,需结合多个信息源。相比大模型问答,RAG 更依赖外部知识库的更新和质量,知识库可以是结构化(如数据库)或非结构化(如 PDF、网页)。

什么是 DeepSearch?

DeepSearch 是一个较新的术语,尚未完全标准化,但从多个来源来看,它指的是一种迭代的搜索过程,涉及搜索、阅读和推理的循环。根据Jina前几天比较火的文章 A Practical Guide to Implementing DeepSearch/DeepResearch描述: DeepSearch 被描述为“搜索、阅读和推理直到找到最佳答案”,类似于 RAG 但更强调多步工具使用。例如,AI 可能先搜索相关文档,阅读内容,推理下一步搜索方向,再继续优化。

这种方法特别适合复杂问题,需要逐步细化信息。

从实现上看,DeepSearch 可能涉及工具链,如向量搜索、关键词搜索,甚至 web 爬虫,结合 LLM 的推理能力。Jina AI 的博客提到,DeepSearch 在 2025 年已成为搜索新标准,特别是在 Deepseek-r1 模型发布后,Baidu 和 Tencent 等平台已集成类似功能。相比 RAG,DeepSearch 的迭代性质可能提高检索精度,但也可能增加计算成本。

什么是 DeepResearch?

DeepResearch 是一个具体工具或功能,特别是在 OpenAI 的 ChatGPT 中实现。根据 OpenAI's ‘deep research’ tool: is it useful for scientists?来看:

DeepResearch 是一个 AI 代理,能自主浏览网页,生成带引用的长篇详细报告,处理复杂研究任务。

Jina文章中也提到:

DeepResearch 是在 DeepSearch 的基础上,增加了一个结构化的框架,用于生成长篇的研究报告。 它的工作流程一般从创建目录开始,然后系统性地将 DeepSearch 应用于报告的每一个所需部分:从引言到相关工作、再到方法论,直至最后的结论。报告的每个章节都是通过将特定的研究问题输入到 DeepSearch 中来生成的。最后将所有章节整合到一个提示词中,以提高报告整体叙述的连贯性。

我们可以看到DeepResearch是DeepSearch高级版本

例如,用户输入“2025 年 AI 趋势”,DeepResearch 会搜索相关网站,整理信息,输出结构化报告,包含关键发现和链接。

从技术上看,DeepResearch 基于 LLM(如 OpenAI 的 o3 模型)和“代理框架”(agentic framework),指导模型使用工具如 web 搜索,按步骤组织行动。根据ChatGPT Deep Research介绍,它能解读文本、图像和 PDF,计划支持可视化输出,但可能存在“幻觉”问题,如事实错误或无法区分权威来源。

但是使用比较昂贵当前,DeepResearch 提供给 ChatGPT Pro 用户(每月 200 美元,100 次查询),并计划扩展到 Plus、Team 和 Enterprise 用户(每月 10 次查询)。

四者对比分析

以下表格总结四者的关键差异:

方面大模型问答RAG 问答DeepSearchDeepResearch
信息来源模型内部预训练知识外部知识库(文档、数据库)动态搜索,迭代获取信息自主 web 搜索,生成报告
过程直接生成答案检索 + 生成搜索-阅读-推理的迭代循环自动研究,生成带引用的报告
输出形式简短文本答案基于检索的答案可能涉及详细推理过程长篇结构化报告,含引用
适用场景简单问题,常见知识需要实时数据的复杂问题复杂问题,需要多步推理深入研究任务,生成报告
局限知识时效性差,可能出现幻觉依赖知识库质量,检索可能冗余计算成本高,迭代复杂可能有幻觉,区分权威性困难

从上述对比看,大模型问答是最基础的形式,RAG 问答通过检索增强了准确性,DeepSearch 进一步迭代优化搜索过程,而 DeepResearch 则是自动化的研究工具,输出形式更适合学术或专业需求。

DeepResearch实现

由于Jina开源的node-DeepResearch是Typescript开发,笔者在TrustRAG框架基础之上,用python实现了一个简易版本的DeepResearch,以下为实现逻辑。

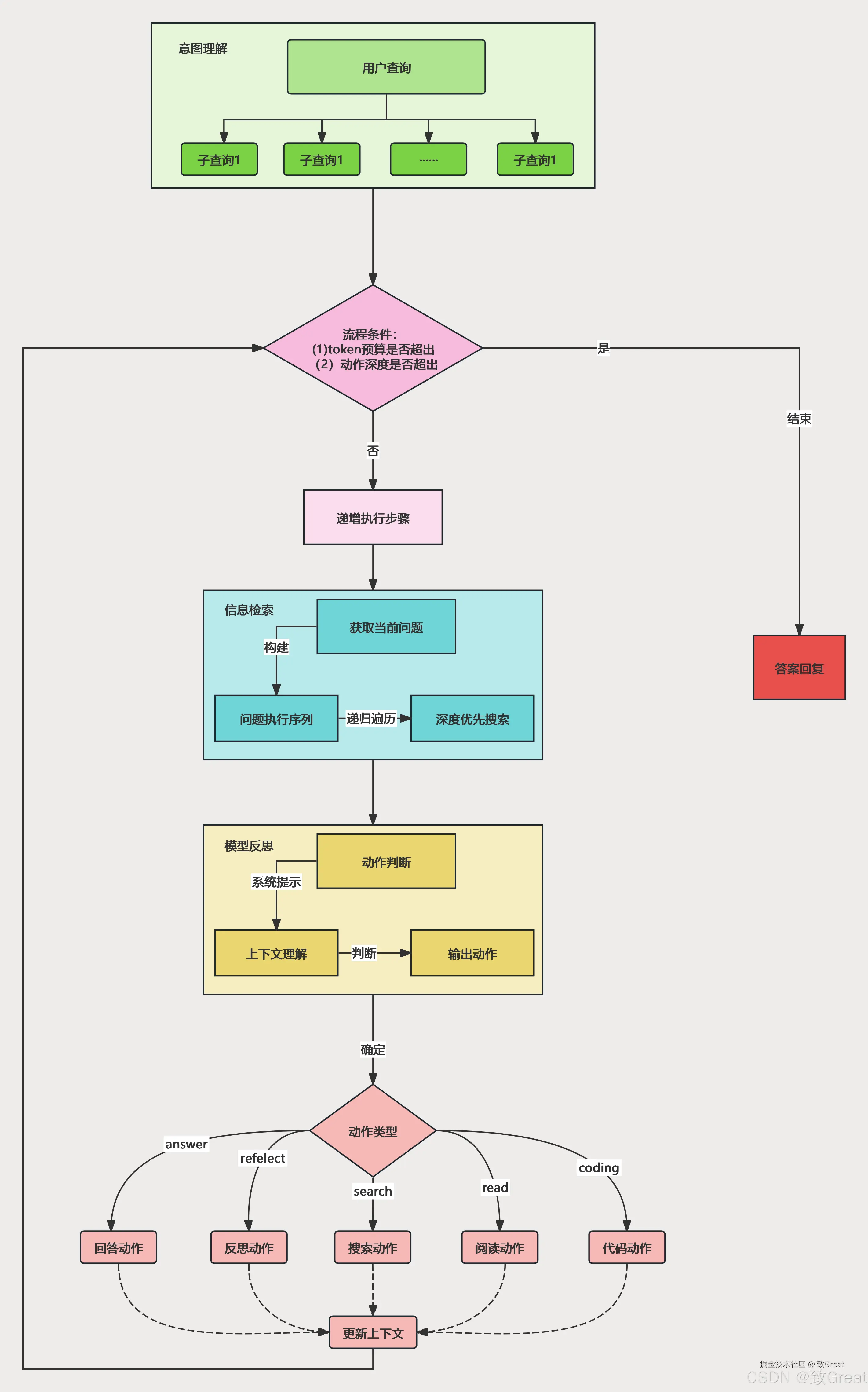
DeepResearch流程设计

DeepResearch流程示意图如下:

DeepResearch 框架通过分层查询、递归迭代以及智能决策等步骤,实现深度信息搜索和处理。本流程主要包含以下关键步骤:

1. 意图理解(Intent Understanding) 用户输入查询后,系统会将其解析为多个子查询,以便更精确地理解用户需求。

2. 处理条件判断 系统会根据如下条件判断是否继续执行:

  1. Token 预算是否超出
  2. 动作深度是否超出

如果满足上述条件,则终止查询并直接返回答案;否则进入递归执行步骤。

3. 递归执行步骤 在递归执行过程中,系统执行信息检索、模型推理及上下文处理等任务 信息检索

  • 获取当前问题
  • 构建问题执行序列
  • 递归遍历
  • 深度优先搜索
  • 模型推理

    系统进行模型推理,通过系统提示和上下文理解来判断下一步动作。

4. 动作类型判定 根据推理结果,系统决定下一步执行的动作类型:

  • answer:回答动作

  • reflect:反思动作

  • search:搜索动作

  • read:阅读动作

  • coding:代码动作

    这些动作会影响上下文,并不断更新系统状态。

5. 结果反馈 根据最终的动作类型,系统执行相应的任务,并将结果返回给用户,完成整个流程。

以上流程是根据一些开源方案理解大致拍了一下,大家也可以根据自己的理解去设计,这里仅限参考。

DeepResearch实测

下面是一个测试例子,查询问题为:大模型强化学习技术

🔍 你想研究什么?大模型强化学习技术

📊 研究广度,查询扩展的个数(建议2-10)[4]:4

🔍研究深度,递归检索的深度(建议1-5)[2]:2

 正在探究你的主题...2025-03-09 12:57:06.607 | INFO     | trustrag.modules.deepsearch.action:deep_research:201 - 开始研究查询: '大模型强化学习技术'
2025-03-09 12:57:06.607 | INFO     | trustrag.modules.deepsearch.action:deep_research:202 - 当前深度: 2, 广度: 4, 并发数: 2
正在进行研究主题的意图理解...
 正在探究你的主题...2025-03-09 12:57:09.304 | INFO     | trustrag.modules.deepsearch.action:deep_research:214 - 生成了 4 个搜索查询:
2025-03-09 12:57:09.304 | INFO     | trustrag.modules.deepsearch.action:deep_research:216 -   查询 1: 大模型强化学习技术的最新进展
2025-03-09 12:57:09.305 | DEBUG    | trustrag.modules.deepsearch.action:deep_research:217 -   研究目标: 了解当前在大模型强化学习领域的最新研究成果和技术进展。
2025-03-09 12:57:09.305 | INFO     | trustrag.modules.deepsearch.action:deep_research:216 -   查询 2: 大模型强化学习技术在实际应用中的案例分析
2025-03-09 12:57:09.305 | DEBUG    | trustrag.modules.deepsearch.action:deep_research:217 -   研究目标: 研究大模型强化学习技术在不同领域中的实际应用案例,分析其效果和挑战。
2025-03-09 12:57:09.305 | INFO     | trustrag.modules.deepsearch.action:deep_research:216 -   查询 3: 大模型强化学习算法与传统算法的比较
2025-03-09 12:57:09.306 | DEBUG    | trustrag.modules.deepsearch.action:deep_research:217 -   研究目标: 比较大模型强化学习算法与传统机器学习算法的性能及其适用场景。
2025-03-09 12:57:09.306 | INFO     | trustrag.modules.deepsearch.action:deep_research:216 -   查询 4: 未来大模型强化学习技术的发展趋势
2025-03-09 12:57:09.306 | DEBUG    | trustrag.modules.deepsearch.action:deep_research:217 -   研究目标: 预测大模型强化学习技术在未来的发展方向及潜在突破。
2025-03-09 12:57:09.306 | INFO     | trustrag.modules.deepsearch.action:deep_research:293 - 并发处理 4 个查询
2025-03-09 12:57:09.307 | INFO     | trustrag.modules.deepsearch.action:process_query:227 - 开始处理子查询: '大模型强化学习技术的最新进展'
2025-03-09 12:57:09.307 | INFO     | trustrag.modules.deepsearch.action:process_query:227 - 开始处理子查询: '大模型强化学习技术在实际应用中的案例分析'

下面是意图拆解以及递归搜索的示意过程: 其中搜索引擎采用的websearch搜索,主要是免费的duckduck,searxng来实现的。

到最后差不多生成了不到2000字的报告,整体过程耗时不到4分钟多。 上图是最后生成的一个markdown报告,总体来说逻辑还算是正确的,形式相对可以。不过篇幅内容较短,关于“强化学习在大模型应用”阐释不够具体。

关于DeepResearch实现的几点思考

通过一些现象下面是关于DeepResearch实现的几点思考:

为什么模型生成较短?

通过对比与grok3 deepsearch结果,其实可以发现一些差距,关于背后实现确实有很多可以打磨的细节,比如搜索内容的信息源,网页内容检索的质量,影响非常大。如果检索出来内容不准,检索内容过少,检索内容噪音较多,这些都会对模型生成带来影响,包括不限于模型幻觉,模型生成中断,内容逻辑混乱

什么问题或者什么场景适合DeepResearch?

其实可以说DeepResearch是用来做复杂任务的,上面其实问的问题相对比较宽泛,又比如我们问法国的首都是哪个城市?其实这种简单问题不适合这个场景,所以很多平台开启了DeepSearch切换模式,也就是上面四个问答模式可以用在不同场景的,需要我们结合问题去自由选择,最好能够收益最大化。

思维链的输出是否重要

上面测试例子我用的GPT4-o3-mini的API,假设我们用一些输出带有思维链的模型,比如DeepSeek-R1系列,可能速度会慢很多。如果为了显示思考过程,也可以用R1系列。但是这里需要注意的是,DeepResearch中间迭代反思的过程和模型自己本身推理思考的过程是不同的,模型本身的DeepThink的思维链,DeepResearch的反思是多个动作组合。不过从Grok3的体验来看,更加偏向于不断反思,而不是问一个问题,直接把所有思维链一下子输出,毕竟中间涉及到不断的检索,所以这个时候感觉过多的思考直观感受就是会慢上加慢,另外就是模型本身思维链输出收益不大,比重不高。

执行步骤的中间结果应该怎么利用?

中间动作可能会涉及检索、思考、内容抽取、答案总结等,目前实现的是直接根据每个子查询的答案总结拼接成一个上下文,然后根据提示生成最终的报告,那么其实中间很多信息目前还没有想好怎么去用。如果用上全部检索信息可能也不显示,直接用原始检索内容可能也不合适,一个是token消耗比较多,另一个是会造成信息冗余。

总结来看,​DeepResearch的实现需要在信息检索、模型推理和结果整合等方面进行精细打磨。​通过优化检索源的质量、合理选择模型的推理方式以及有效利用中间结果,可以提升模型的生成效果,减少幻觉现象,确保输出内容的逻辑性和连贯性。​ 在实际应用中,应根据具体场景选择合适的模式,以最大化地发挥DeepResearch的优势。​

参考资料