前端更新部署代码后通知用户刷新(禁止废话版)

84 阅读1分钟

禁止废话

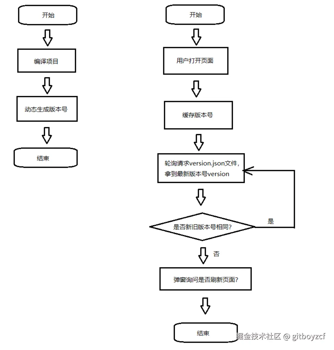
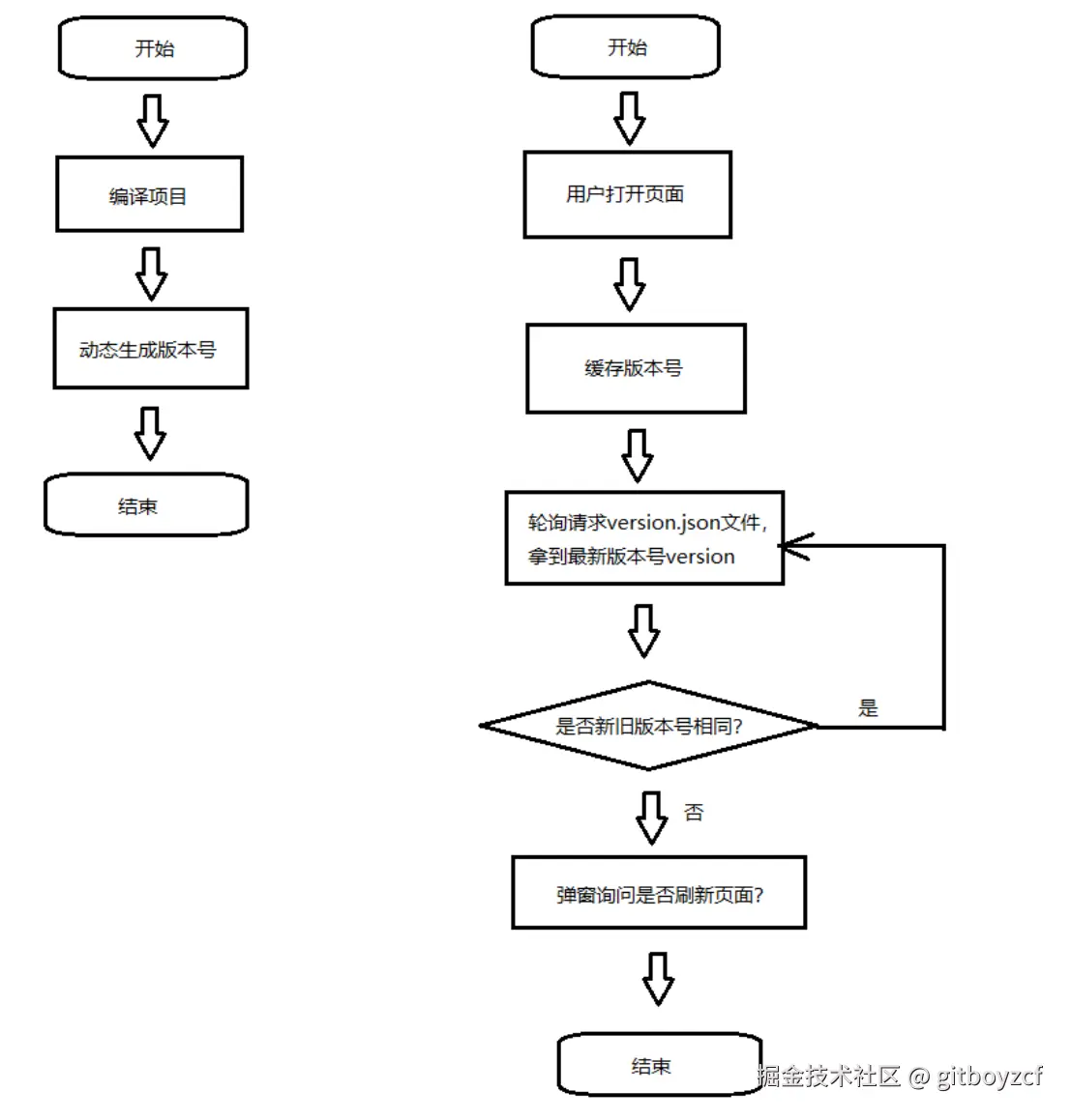
流程图

流程

实现

  1. 在项目的 根目录下 创建version.js文件内容写入以下代码⬇️

    // https://nodejs.org/docs/latest/api/fs.html#file-system
    import { writeFileSync } from 'node:fs'
    import { join, dirname } from 'node:path'
    import { fileURLToPath } from 'node:url'
    
    // 获取当前模块的目录名
    const __dirname = dirname(fileURLToPath(import.meta.url))
    // 构建文件路径,指向 'public' 目录下的 'version.json' 文件 没有则创建
    const filePath = join(__dirname, 'public', 'version.json')
    // 将当前时间戳作为版本号写入 'version.json' 文件中
    writeFileSync(filePath, `{"version":"${Date.now()}"}`)
    

    例如:

    1

  2. 在项目中的创建此目录结构 ➡️ utils》watchUpdate.js,写入下面代码⬇️

    let time = 0 // 计算轮询次数
    let timer = null // 轮询定时器
    let version = localStorage.getItem('v') || '' // 本地存储版本号
    // 是否是生产环境
    let prodFlag = ['production'].includes(process.env.NODE_ENV)
    
    // 轮训检测方法
    let timerFunction = async () => {
      // 超过5次,清除定时器
      if (time >= 5) {
        clearInterval(timer)
        return (timer = null)
      }
    
      try {
        // 获取最新版本号
        let res = await fetch(`/version.json?v=${Date.now()}`)
        if (res.ok) {
          const vJson = await res.json()
          if (!version) {
            // 第一次没有 将存入
            version = vJson.version
            localStorage.setItem('v', vJson.version)
          } else if (version !== vJson.version) {
            // 版本号不同,提示刷新
            if (confirm('检测到版本更新,是否刷新?')) {
              localStorage.setItem('v', vJson.version)
              window.location.reload()
            } else {
              // 用户点击取消 清除定时器
              clearTimer()
            }
          }
        }
      } catch (error) {
        console.error(error)
        return clearTimer()
      }
      time++
    }
    
    // 监测鼠标是否移动 移动代表用户活跃中
    const moveFunction = () => {
      if (prodFlag) {
        console.log('===鼠标移动了===', prodFlag)
        time = 0
        if (!timer) {
          timer = setInterval(timerFunction, 1000)
        }
      }
    }
    
    // 引用的时候 开始轮询监并听鼠标移动事件
    if (prodFlag) {
      timer = setInterval(timerFunction, 3000)
      window.addEventListener('mousemove', moveFunction)
    }
    
    // 清除轮询 不监听鼠标事件
    const clearTimer = () => {
      clearInterval(timer)
      window.removeEventListener('mousemove', moveFunction)
      timer = null
    }
    

    例如:

    2

  3. main.js文件中引入watchUpdate.js

    import './utils/watchUpdate'
    
  4. package.json中修改 script 命令 当在终端进行npm run build打包时会先执行node version.jspublic目录下生成版本号 注意 :根据自己项目中的package.json 》 script下的命令进行修改

    "scripts": {
        "dev": "vite --host",
        "build": "node version.js && vite build",
        "preview": "vite preview",
        "lint": "eslint . --ext .vue,.js,.jsx,.cjs,.mjs --fix --ignore-path .gitignore",
        "format": "prettier --write src/"
      },
    





🌟相关资料🌟

Date.now() 的理解

window Fetch的理解