万物皆可DeepSeek!用DeepSeek一键生成流程图,办公必备!

260 阅读3分钟

万物皆可DeepSeek,DeepSeek的应用之广,已到了“遇事不决,先问DeepSeek”的地步,现在但凡遇到没有思路、或是懒得动手的情况,许多人会第一时间求助DeepSeek,让它帮我们出谋划策。

纵观DeepSeek的使用场景,已经从生成纯文本扩展到生成流程图、图片、思维导图、PPT和视频等,DeepSeek没法直接生成的,搭配现有的AI工具都能快速实现。

今天这篇文章,和大家分享一个玩转DeepSeek的高级技巧——DeepSeek一键生成流程图,让你从此彻底告别手动绘图。话不多说,一起往下看!

如何让DeepSeek一键生成流程图?

使用DeepSeek生成流程图,整个过程分为2步:先用DeepSeek生成流程步骤或流程描述,再使用AI 文生流程图的软件,将DeepSeek生成的流程步骤一键生成可视化的流程图。

① DeepSeek生成流程步骤

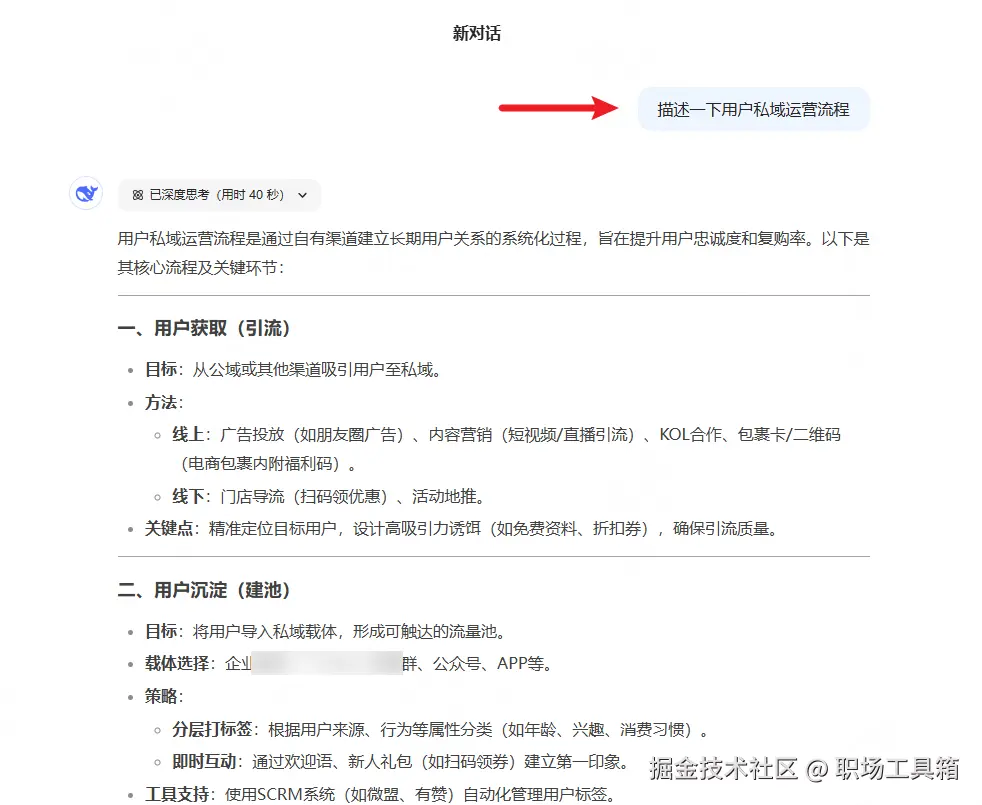
打开DeepSeek首页,输入流程图名称或主题,例如“描述一下用户私域运营流程”,让DeepSeek生成核心流程及关键环节。

如果遇上DeepSeek服务器繁忙,无法生成流程图步骤,可以使用接入DeepSeek的软件来生成流程步骤,目前接入DeepSeek的外部软件有:boardmix、元宝、某度搜索、Monica等。

以boardmix为例,在浏览器打开boardmix首页,如下图,点击“新建白板”,创建boardmix文件。

进入boardmix文件,点击左上角的“AI助手”,打开boardmix AI面板,点击输入框左下角的“深度思考”按钮,启用DeepSeek,在输入框内输入流程图名称或主题,等待DeepSeek生成流程步骤描述。

基于boardmix内置的DeepSeek得到流程步骤后,点击右下角的“添加到画布”,将步骤内容插入boardmix画布中。

② 导入AI文生流程图软件,一键生成流程图

DeepSeek生成流程步骤后,接下来可以使用AI 文生流程图软件,将DeepSeek生成的流程步骤一键生成可视化的流程图。

AI文生流化图软件有多种选择,前面介绍的接入DeepSeek的在线协作软件boardmix,内置了AI生成流程图的功能,可以直接将流程步骤一键转为易于理解的流程图。这意味着如果基于boardmix内的DeepSeek生成流程步骤,后续的AI文生流程图也能在boardmix中完成,一站式搞定流程图绘制,免去来回横跳。

单击选中boardmix画布上的流程步骤,点击右上角的AI图标,选择“格式转换 > 生成流程图”,即可一键生成对应的流程图。

boardmix AI生成的流程图默认为单色样式,如果想要更换流程图的外观,可以用鼠标框选整个流程图,点击上方工具栏的“流程图主题”,在弹出的浮窗,单击任意主题,可全局一键美化流程图。毫不夸张地说,有了各类AI工具后,做流程图真的不要太简单!

以上就是本次想和各位分享的所有内容,希望能帮到有需要的朋友。如果你有其他疑问,或是想进一步了解的内容,欢迎在下方的评论区留言,我们一起交流探讨。

码字不易,如果对你有帮助的话,请别忘了赏个【三连】或是【关注】我哦,关注不迷路,那我们下次再见咯!