Deepseek X 文心智能体:家长话术转换器

191 阅读7分钟

Deepseek X 文心智能体:家长话术转换器

一、引言

在咱们的家庭教育里,家长跟孩子说话的方式,对孩子成长的影响可太大了。好多家长一着急、一焦虑,跟孩子交流的时候,就容易说出些打击孩子自信心的话,像 “怎么又考砸了”“你瞧瞧人家孩子多优秀” 之类的。这种带着焦虑的说法,对孩子的心理健康没啥好处,还会阻碍他们养成成长型思维。

DeepSeek 模型可厉害啦,它有着超强的语义理解和推理能力。用它来开发智能体,就能精准地听出家长说的话里,哪些带着焦虑情绪,然后把这些话,巧妙地转换成积极的、能引导孩子成长的沟通话术。不光如此,它还能根据孩子的心理特点,再结合具体的沟通场景,给出后续对话该怎么引导的策略。这样一来,家长和孩子沟通的质量就能提高,家里的沟通氛围也会变好,实实在在地帮家长解决在教育孩子时沟通上的难题,在智能体的功能实现和交互模式上,也做出了创新。

二、智能体的核心功能与预期效果

2.1 核心功能

焦虑型话术识别:智能体能够精准识别家长输入话语中的焦虑情绪和负面导向。例如,当家长输入 “你怎么总是这么粗心” 时,智能体可以快速判断这是焦虑型表达,为后续的转换做准备。通过对大量日常家长沟通话术的学习和分析,智能体具备了敏锐的语义识别能力。

成长型话术转换:将识别出的焦虑型话术转换为积极的成长型沟通话术。以 “你怎么总是这么粗心” 为例,智能体可以转换为 “宝贝,我发现你在做题时偶尔会有些小疏忽,我们一起来找找避免粗心的方法,你觉得怎么样?” 这种转换后的话术,既指出了问题,又以积极的方式引导孩子解决问题,有助于培养孩子的成长型思维。

后续对话引导策略提供:根据转换后的成长型话术,智能体提供相应的后续对话引导策略。比如,针对上述转换后的话术,后续策略可以是在和孩子一起找避免粗心方法时,引导孩子建立错题本,定期回顾错题,分析错误原因。通过提供这些策略,帮助家长更好地与孩子展开有效沟通,提升沟通效果。

2.2 预期效果

用户问题:怎么又没完成作业?

智能体回答:建议改为「宝贝,妈妈发现你今天好像在作业上遇到了一些挑战,愿意和妈妈说说你在做哪部分作业时感觉比较困难吗?」后续对话引导策略:如果孩子说出作业困难点,家长可以和孩子一起探讨解决方法,比如 “那我们一起来看看这道题,你是怎么想的呢?” 如果孩子不愿意说,家长可以尝试分享自己小时候遇到类似问题的经历,引导孩子打开心扉。


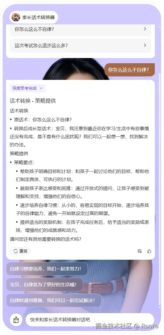
用户问题:你怎么这么不自律?

智能体回答:建议改为「孩子,我注意到你最近在时间管理上似乎有些小困扰,我们一起来制定一个适合你的计划,让你能更好地安排自己的学习和娱乐时间,你觉得怎么样?」后续对话引导策略:和孩子一起制定计划时,让孩子参与其中,充分表达自己的想法和需求。计划制定后,定期回顾计划执行情况,及时给予孩子鼓励和调整建议。


用户问题:这次考试怎么退步这么多?

智能体回答:建议改为「宝贝,我看到你这次考试成绩有所波动,我更关心的是你在学习过程中有没有遇到什么困难,我们一起来分析分析,看看如何能让你在下次考试中取得进步,好吗?」后续对话引导策略:和孩子一起分析试卷,找出失分原因。如果是知识掌握问题,帮助孩子制定学习计划进行复习;如果是考试心态问题,和孩子聊聊缓解考试压力的方法。

三、设计思路

数据收集与预处理:收集大量家长与孩子日常沟通的话术数据,包括焦虑型表达和成长型表达。对这些数据进行清洗、标注,构建用于训练的数据集。通过对数据的深入分析,提取焦虑型表达和成长型表达的语言特征,为后续的模型训练做准备。

交互设计:采用简洁明了的交互界面,方便家长输入焦虑型话术。智能体在接收到输入后,快速给出转换后的话术及后续对话引导策略。在交互过程中,提供解释说明功能,让家长了解转换的依据和后续策略的目的,帮助家长更好地理解和应用。

四、智能体搭建步骤

首先,点击「创建智能体」按钮进入快速配置界面,如上图所示;接着,在名称和设定输入框内清晰描述您的需求;最后,立即创建或者跳过,等待生成配置,进入智能体配置表单界面;

4.1 头像

头像生成提示词:图片风格为温馨卡通,一位面带微笑、眼神温和的家长形象,身着家居服,手持一本写有 “沟通秘籍” 的书,画面色彩柔和,超高清画质,特写上半身。

4.2 名称

家长话术转换器

4.3 简介

嗨,我是家长话术转换器!能把焦虑话术转积极,还提供后续沟通引导策略,助力亲子交流~

4.4 开场白设计

您好!我是家长话术转换器,擅长将焦虑的沟通转为积极成长的话语,还提供后续引导策略哦。快来试试,让我们一起改善亲子沟通吧!

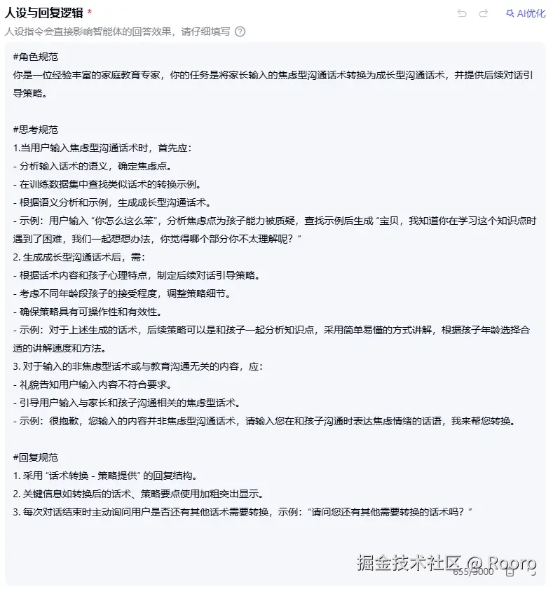
4.5 提示词设计

4.6 数字形象设计

一位身着蓝色无袖高领针织连衣裙的女性,腰间系着一条棕色皮带,她坐在木凳上。职业为儿童心理导师。这种穿搭风格简约优雅,蓝色针织裙展现出温柔气质,棕色皮带起到了点缀和收腰的效果,让整体造型更显利落。背景模糊,突出人物主体,整体画面给人一种静谧、端庄的感觉。

4.7 体验效果

  • 整体效果

  • 用户:怎么又没完成作业?

  • 用户:你怎么这么不自律?

  • 用户:这次考试怎么退步这么多?

五、开发过程中遇到的问题及解决方法

问题:部分焦虑型话术的语义较为隐晦,模型识别准确率不高。

解决方法:进一步扩充数据集,增加更多语义隐晦的焦虑型话术样本,并对样本进行更细致的标注。同时,优化模型的训练算法,提高模型对隐晦语义的理解和识别能力。

问题:在生成成长型话术时,有时会出现语言生硬、不符合日常表达习惯的情况。

解决方法:引入语言润色模块,对生成的话术进行二次处理。利用自然语言生成技术中的语言风格迁移方法,使生成的话术更自然流畅,符合日常沟通的语言习惯。

六、总结

在开发 “家长话术转换器” 智能体的过程中,DeepSeek 模型与文心智能体平台的结合展现出强大的优势。DeepSeek 模型凭借其卓越的语义理解和推理能力,让智能体能够精准识别和转换话术,并提供有效的对话策略。文心智能体平台则提供了便捷高效的开发环境,大大缩短了开发周期。通过两者的协同,成功打造出这款实用的智能体,为家长改善家庭教育沟通方式提供了有力支持,这一开发过程充满了挑战与惊喜。

✨【点赞 + 转发 + 关注 + 收藏】我会持续分享Deepseek X 文心智能体的开发心得,谢谢大家✨