我发现一个偷懒提问法,让DeepSeek输出质量飙升200%(附提示词)

161 阅读4分钟

提问半小时,改稿一整天——当代打工人的 AI 困局。

大家好,我是运营黑客,你是否熟悉这样的场景:凌晨1点,瘫在工位上盯着 AI 的回复抓狂:"我要的是市场分析,不是百度百科!"

Image

90% 职场人用 AI 时陷入「无效提问→崩溃重写」的死循环,哪怕用的是首个开源推理大模型——DeepSeek。

很多时候,不是 AI 太菜,而是我们还没找到它的「脑控开关」!

今天,给大家分享一个让 DeepSeek 输出质量飙升的偷懒技巧,能让你躺着收获专业级报告(文末附上终极指令)。

01 初级偷懒:角色扮演大法(Role-Play Prompt)

"不是AI太菜,是你没激活它的隐藏人格!" 

角色扮演法的原理:

✅ 认知镜像理论:给AI套上「专业马甲」,其注意力权重自动向领域知识库倾斜;

✅ 术语响应机制:角色设定触发专业术语过滤器,自动屏蔽废话文学。

偷懒效果:

回答专业度↑300%

改稿时间↓80%

老板满意度↑500%

接下来,我们看两个实操案例。

案例1:职场打工人的自我救赎

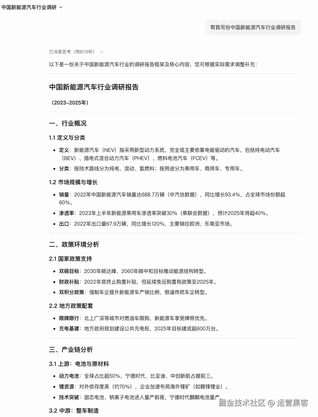
普通提问:"帮我写份新能源汽车行业报告" → 得到《汽车发展简史》。

Image

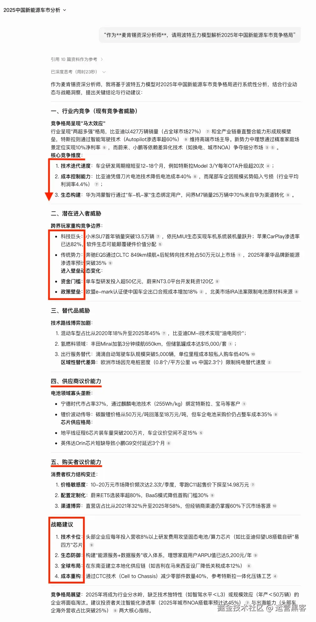
偷懒咒语:“作为**麦肯锡资深分析师**,请用波特五力模型解析 2025 年中国新能源车市竞争格局”

Image

如果感觉这样还不够,还有一份终极咒语,同样不需要你有太专业的知识、技巧。

终极咒语↓

Image

Image

效果对比:

字数:1000字 → 2500字

可看度:行业汇报 → 自动生成「给老板的3分钟汇报要点」。

案例2:鸡娃老母亲的躺赢攻略

普通提问:“怎么引导五年级的孩子阅读《西游记》?” → 得到一份平平无奇回答。

Image

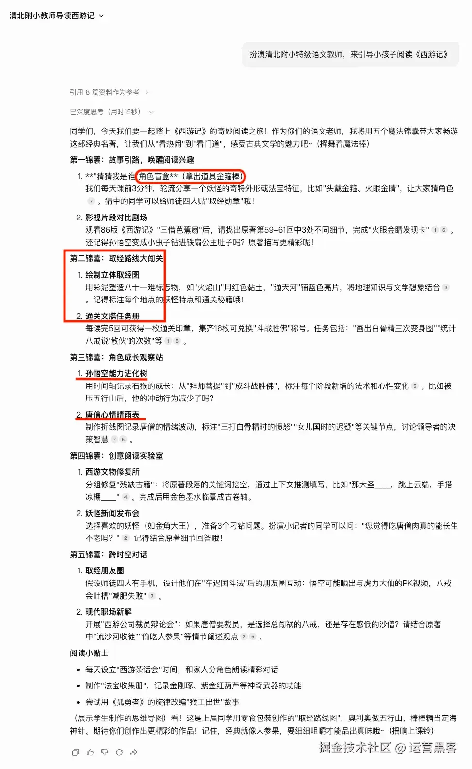
偷懒咒语:”扮演**清北附小特级语文教师**,来引导小孩子阅读《西游记》。

Image

效果对比:从给理论方法 → 给趣味游戏。

如果当年我们老师也能这么教的话,别说西游记,红楼梦都啃下来了。

02 中级偷懒:双重人格激活术(Dual-Play Prompt)

如果说角色扮演(Role-Play Prompt)是定向激活 DeepSeek 的专业知识库,那双重人格激活(Dual-Play Prompt)则能让不同的思维、知识碰撞出新的火花。

玩法一:跨次元专家团建

"当诺贝尔奖得主遇上抖音顶流,知识密度与网感传播的核聚变就此诞生。"

实操模板:

作为__(专业头衔)+(网红身份),用(传播形式)解析(问题)__

案例:"你现在是清华大学经济学教授+小红书爆款文案写手,用追星打榜话术解读 2025 年央行降息对普通人的影响。"

Image

混搭效果:

✅ 专业壁垒瞬间击穿:经济学原理 → 饭圈黑话无缝转换;

✅ 传播效率指数级提升:学术论文 → 15 秒短视频脚本自动生成。

玩法二:反差萌人设爆破术

"让AI同时具备学霸大脑和段子手灵魂,才是灵魂沟通的终极密码。"

案例:"扮演斯坦福 AI 实验室负责人+脱口秀演员,用东北话讲解 Transformer 模型。"

Image

跑这个案例的时候,真的是边看边笑,第一次感觉 Transformer 竟然如此好玩。

比如:

Transformer模型!这玩意儿可是让咱斯坦福实验室的博士生们秃头率飙升50%的狠角色;

Encoder,好比说"铁锅炖大鹅"这五个字,得让AI知道"铁锅"在前,"大鹅"在后,不能整反了!

忽然发现,这些专业术语整成东北话之后,竟然如此通俗易懂!

玩法三:时空分裂者模式

操作心法: "让AI同时扮演不同时间维度的自己,实现跨时空决策推演。

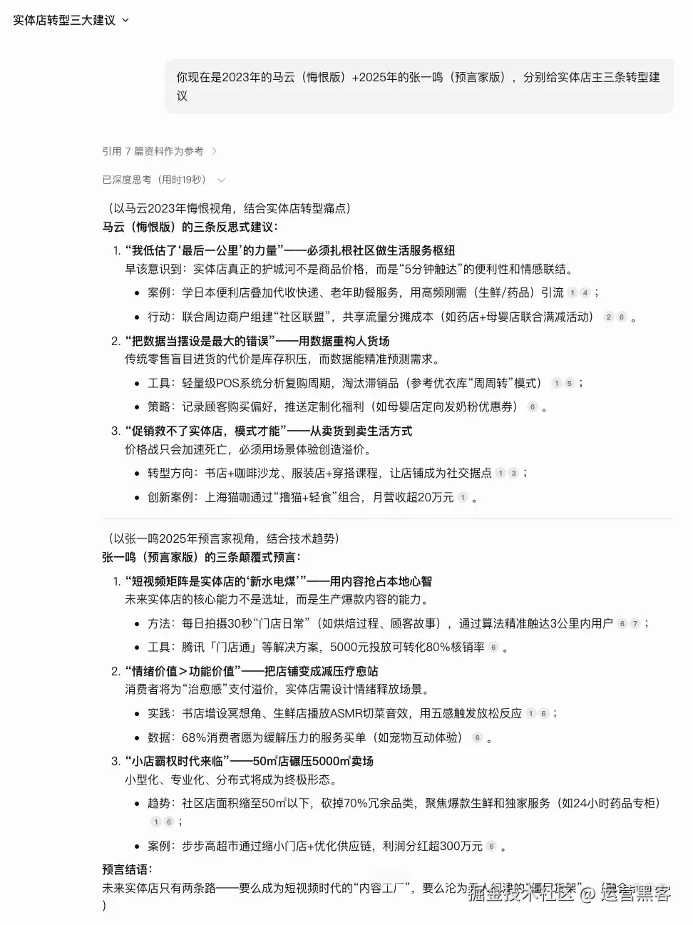
"案例:"你现在是 2023 年的马云(悔恨版)+2025 年的张一鸣(预言家版),分别给实体店主三条转型建议。"

Image

嗯,最后再送给大家一条「终极跨界指令」,感觉有用的小伙伴记得帮忙一键三连。

Image

在 AI 卷疯人类的 2025,会偷懒才是硬道理。

真正的高手,早把 DeepSeek 调教成「不会累的第二个大脑」。