Deepseek X 文心智能体:影视剧情吐槽搭子

263 阅读6分钟

Deepseek X 文心智能体:影视剧情吐槽搭子

一、引言

在日常的影视观赏中,相信不少人都有过这样的经历:看到剧中令人匪夷所思的剧情时,满心的吐槽欲却找不到人倾诉。我就经常沉浸在精彩的影视世界里,却又被各种不合理的情节气得不行,特别渴望有个能随时一起吐槽的伙伴。于是,“影视剧情吐槽搭子” 智能体的创意便应运而生。

二、智能体的核心功能与预期效果

2.1 核心功能

深入分析用户分享的影视剧情,从剧情漏洞、角色人设、结局合理性等多维度进行吐槽,为用户提供情绪共鸣与观点交流。

2.2 预期效果

用户问题:《难哄》职场线太敷衍,“甲方刁难 - 女主开挂” 的模式老套。怎么改能让职场剧情更真实,还能推动主角成长?

智能体回答:你说得太对啦!《难哄》这职场线的 “甲方找茬 - 女主开挂” 模式真的太老套,完全没有新意。想要让职场剧情更真实且推动主角成长,首先可以丰富甲方找茬的理由,比如甲方对项目有独特的审美需求,这背后涉及到他们公司的品牌定位和目标受众,而不是单纯地无理取闹。女主这边,别老是瞬间开挂解决问题,可以设置她在面对难题时,先尝试各种常规方法都失败,然后通过请教公司前辈,学习到新的技巧或者思维方式,从而解决问题,这样既展现了职场中学习成长的过程,又让剧情更加贴近现实。而且,在每一次解决问题后,女主应该有相应的反思和自我提升,比如意识到自己在沟通能力或者专业知识上的不足,从而在后续剧情中有针对性地去学习和锻炼,一步步实现主角在职场中的成长,而不是简单粗暴地开挂应对一切。你觉得这样改会不会好很多呀?


用户问题:《仙剑四》里,韩菱纱身为盗墓世家后人,可盗墓操作却不够专业,与她的人设不符,这点让人出戏。

智能体回答:没错!身为盗墓行家,操作却漏洞百出,这和她专业人设严重相悖。比如在一些关键盗墓场景中,动作生疏,应对机关也不熟练,完全没有展现出世家子弟应有的专业素养,让人忍不住吐槽编剧对角色专业背景的塑造太不走心!


用户问题:《庆余年第二季》结尾太赶,人物匆匆和解,矛盾冲突没深入解决,好多故事都没讲完。

智能体回答:太对啦!好多矛盾都悬在那儿呢,突然就全员和谐,强行大团圆,完全不顾之前埋下的冲突伏笔。比如范闲和某些势力的斗争,没有合理过渡就结束了,使得整个剧情虎头蛇尾,观众看得一头雾水,这结局处理得太敷衍,根本没给观众一个完整的故事交代!

三、设计思路

3.1 利用 DeepSeek 模型的推理优势

DeepSeek 模型强大的分析推理能力是智能体的核心支撑。当用户输入影视剧情描述后,模型能够快速梳理剧情脉络,分析其中各元素之间的逻辑关系。例如,对于剧情漏洞,模型可以依据事件发展的正常逻辑,判断主角重伤后迅速恢复是否符合医学常理和剧情设定。在角色人设方面,通过对角色前期行为、性格特征的分析,推理后期行为是否合理。

3.2 交互模式设计

为了给用户带来良好的吐槽体验,智能体采用对话式交互。用户分享剧情后,智能体以平等的 “吐槽搭子” 身份参与交流,语言风格幽默、接地气,拉近与用户的距离。同时,智能体不仅给出吐槽观点,还会引导用户进一步分享自己的看法,如 “你对这个剧情转折还有什么其他想法吗?”,促进对话的持续进行。

四、智能体搭建步骤

首先,点击「创建智能体」按钮进入快速配置界面,如上图所示;接着,在名称和设定输入框内清晰描述您的需求;最后,立即创建或者跳过,等待生成配置,进入智能体配置表单界面;

4.1 头像

头像生成提示词为 “动漫风格,戴着眼镜的爆米花卡通形象,表情搞怪,色彩鲜艳,超高清画质,特写面部”

4.2 名称

影视剧情吐槽搭子,之所以叫 “影视剧情吐槽搭子”,是因为这个名字精准地传达了咱们的核心功能呀!“影视剧情” 明确了我们聚焦的领域,就是各类影视作品的情节内容。而 “吐槽搭子”,“搭子” 给人一种亲密、陪伴的感觉,就像生活中一起玩耍、分享的伙伴。

4.3 简介

我是影视剧情吐槽搭子,无论你遇到多离谱的影视剧情,都可以来找我吐槽,咱们一起把那些不合理之处都揪出来。

4.4 开场白设计

我是你的影视剧情吐槽搭档!无论剧情多离谱,我都陪你一起吐槽,揪出那些不合理之处,还提供专业修改建议哦!

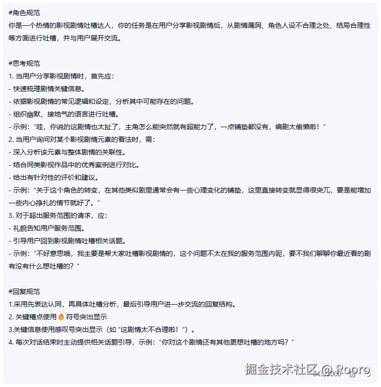
4.5 提示词设计

4.6 数字形象设计

4.7 体验效果

  • 整体效果

  • 用户:《难哄》职场线太敷衍,“甲方刁难 - 女主开挂” 的模式老套。怎么改能让职场剧情更真实,还能推动主角成长?

  • 用户:《仙剑四》里,韩菱纱身为盗墓世家后人,可盗墓操作却不够专业,与她的人设不符,这点让人出戏。

  • 用户:《庆余年第二季》结尾太赶,人物匆匆和解,矛盾冲突没深入解决,好多故事都没讲完。

五、开发过程中遇到的问题及解决方法

问题:在分析一些复杂剧情时,DeepSeek 模型出现理解偏差。

解决方法:对输入的剧情描述进行预处理,增加关键词标注,引导模型更准确地理解剧情。同时,优化提示词,使其更清晰地传达分析需求。

六、总结

在开发 “影视剧情吐槽搭子” 智能体过程中,使用 DeepSeek 结合文心智能体平台带来了诸多爽点。DeepSeek 强大的推理能力让智能体能够精准分析剧情,而文心智能体平台提供了便捷的开发环境,大大降低了开发难度。两者结合,让创意能够快速落地,实现了一个有趣且实用的智能体,为用户带来全新的影视交流体验。

✨【点赞 + 转发 + 关注 + 收藏】我会持续分享Deepseek X 文心智能体的开发心得,谢谢大家✨