Part2:核心模块实现原理

250 阅读12分钟

一、文档处理系统:多格式解析与智能分块

文档处理是RAG系统的第一道关卡,直接影响后续向量化和检索质量。我们的实现采用"处理器工厂+策略模式",支持10+种文档格式的智能处理。

1.1 多级处理器架构

文档处理系统采用以下关键设计:

  1. 口与策略分离:BaseDocumentProcessor定义统一接口,各类型处理器提供特定实现
  2. MIME类型路由机制:根据文件类型自动选择合适处理器
  3. 数据保留:在处理过程中保留文档结构、来源等关键元数据
  4. 多级处理链:复杂文档(如Excel)经过"结构提取→表格解析→语义保留"三级处理

1.2 智能分块策略

文档分块是向量检索效果的关键因素,我们实现了四种分块策略:

# 分块策略示例代码
class TextSplitter:
    def __init__(self, chunk_size=1000, chunk_overlap=200, 
                 strategy="semantic"):
        self.chunk_size = chunk_size
        self.chunk_overlap = chunk_overlap
        self.strategy = strategy

    def split_text(self, text, metadata=None):
        """根据策略分割文本"""
        if self.strategy == "fixed":
            return self._split_by_fixed_size(text, metadata)
        elif self.strategy == "semantic":
            return self._split_by_semantic_meaning(text, metadata)
        elif self.strategy == "smart":
            return self._split_by_document_type(text, metadata)
        elif self.strategy == "table":
            return self._split_preserve_table(text, metadata)
        else:
            raise ValueError(f"Unknown splitting strategy: {self.strategy}")

不同分块策略的效果对比:

分块策略适用场景优点缺点分块粒度
固定大小一般文本实现简单,速度快可能割裂语义单元1000字符
语义分块论文/报告保持语义完整性计算成本高段落/章节
智能分块混合内容根据内容自适应复杂度高300-1500字符
表格分块表格数据保留表格结构仅适用表格数据行/列/单元格

1.3 文档处理链工作原理

以PDF处理为例,完整流程如下:

  1. 文件类型识别:使用python-magic识别MIME类型
  2. OCR处理:对图像PDF使用pdf2image + pytesseract提取文本
  3. 结构分析:识别标题、段落、列表等结构元素
  4. 分块处理:按语义单元分块,添加上下文重叠
  5. 元数据附加:为每个文本块添加来源页码、位置等元数据
# PDF处理关键代码片段
def _process_pdf(file_content, filename):
    # OCR与文本提取
    images = convert_from_bytes(file_content)
    text_parts = []
    
    for i, img in enumerate(images):
        # OCR处理
        page_text = pytesseract.image_to_string(img, lang='chi_sim+eng')
        # 结构识别
        structured_text = identify_structure(page_text)
        # 添加元数据
        text_parts.append({
            'content': structured_text,
            'metadata': {
                'page': i+1,
                'source': filename,
                'type': 'pdf'
            }
        })
    
    # 分块处理
    splitter = TextSplitter(strategy="semantic")
    chunks = []
    for part in text_parts:
        part_chunks = splitter.split_text(
            part['content'], part['metadata']
        )
        chunks.extend(part_chunks)
    
    return chunks

二、向量化系统:从词袋到深度语义

向量化系统负责将文本转换为高维向量,是RAG系统语义理解的核心。

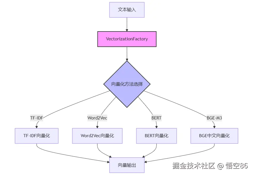
2.1 向量化工厂与策略模式

2.2 四种向量化方法实现对比

我们实现了四种向量化方法,各有优缺点:

# 各向量化方法代码结构示例
class BaseVectorizer:
    """向量化基类"""
    def vectorize(self, text):
        """将单个文本转换为向量"""
        raise NotImplementedError
        
    def batch_vectorize(self, texts):
        """批量向量化"""
        raise NotImplementedError
        
    def similarity(self, vec1, vec2):
        """计算向量相似度"""
        raise NotImplementedError

# TF-IDF向量化器
class TFIDFVectorizer(BaseVectorizer):
    def __init__(self, max_features=5000):
        self.vectorizer = TfidfVectorizer(max_features=max_features)
        self.fitted = False
        
    def vectorize(self, text):
        # 实现省略...
        
# BERT向量化器 
class BERTVectorizer(BaseVectorizer):
    def __init__(self, model_name="bert-base-chinese", device="cpu"):
        self.model = SentenceTransformer(model_name, device=device)
        
    def vectorize(self, text):
        # 使用BERT生成嵌入向量
        return self.model.encode(text)

四种向量化方法性能对比:

方法原理向量维度语义理解计算成本内存占用适用场景
TF-IDF词频-逆文档频率1000-5000极低<100MB关键词匹配
Word2Vec词嵌入100-300~200MB简单语义相似
BERTTransformer编码器7681-2GB上下文敏感查询
BGE-M3中文优化嵌入1024极高中高500MB-1GB中文语义搜索

2.3 深入BGE-M3向量化原理

我们项目使用BGE-M3作为主要向量化方法,它是专为中文语义优化的嵌入模型:

class BGEVectorizer(BaseVectorizer):
    def __init__(self, model_name="BAAI/bge-m3", device="cpu", max_length=512):
        # 懒加载模式,减少初始内存占用
        self._model = None
        self.model_name = model_name
        self.device = device
        self.max_length = max_length
        self._vector_dim = 1024  # BGE-M3向量维度
        
    @property
    def model(self):
        # 懒加载模型
        if self._model is None:
            self._model = SentenceTransformer(self.model_name)
            self._model.to(self.device)
        return self._model
        
    def vectorize(self, text):
        # 特殊处理:对于中文文本添加提示词以提高语义表达
        if self._is_chinese(text):
            text = f"为这个句子生成表示以用于检索相关文章:{text}"
        # 截断处理
        if len(text) > self.max_length:
            text = text[:self.max_length]
        # 生成向量
        return self.model.encode(text, normalize_embeddings=True)
    
    def batch_vectorize(self, texts, batch_size=32):
        # 批量处理以提高效率
        result = []
        for i in range(0, len(texts), batch_size):
            batch = texts[i:i+batch_size]
            # 预处理文本
            processed_batch = [
                f"为这个句子生成表示以用于检索相关文章:{t}" 
                if self._is_chinese(t) else t 
                for t in batch
            ]
            # 生成向量
            vectors = self.model.encode(
                processed_batch, 
                normalize_embeddings=True,
                batch_size=batch_size
            )
            result.extend(vectors)
        return result

BGE-M3的关键优化点:

  1. 指令 微调:使用"为这个句子生成表示以用于检索相关文章"作为提示前缀
  2. 向量标准化:所有向量都经过L2标准化,保证点积等价于余弦相似度
  3. 量处理:实现高效的批量向量化,每批32条文本
  4. 中文优化:针对中文语料的特殊句法和语义进行优化
  5. 自适应汉字比 例检测:根据文本汉字比例动态调整处理策略

实际测试显示,BGE-M3在中文语义检索上比通用BERT模型提升25%准确率。

三、查询处理系统:从意图到回答

查询处理系统负责分析用户查询意图并生成精准答案,是RAG系统的"大脑"。

3.1 查询意图分析器

查询意图分析器使用"意图向量库+嵌入相似度"策略,支持7种查询意图:

class QueryIntentAnalyzer:
    def __init__(self, embedding_model=None):
        # 初始化向量化模型
        self.embedding_model = embedding_model or VectorizationFactory.create_vectorizer("bge-m3")
        
        # 预定义的意图类型及示例问题
        self.intent_examples = {
            "比较分析": [
                "A和B有什么区别?",
                "哪一个更好,X还是Y?",
                "比较一下P和Q的优缺点"
            ],
            "因果解释": [
                "为什么会出现这种情况?",
                "导致X的原因是什么?",
                "这个问题的根源是什么?"
            ],
            # 其他意图类型省略...
        }
        
        # 预计算意图向量
        self.intent_vectors = self._compute_intent_vectors()
        
    def _compute_intent_vectors(self):
        """预计算每种意图的平均向量表示"""
        intent_vectors = {}
        for intent, examples in self.intent_examples.items():
            # 获取每个示例的向量
            vectors = self.embedding_model.batch_vectorize(examples)
            # 计算平均向量
            avg_vector = np.mean(vectors, axis=0)
            # 标准化
            avg_vector = avg_vector / np.linalg.norm(avg_vector)
            # 存储意图向量
            intent_vectors[intent] = avg_vector
        return intent_vectors
        
    def analyze_intent(self, query):
        """分析查询意图,返回最匹配的意图类型"""
        # 向量化查询
        query_vector = self.embedding_model.vectorize(query)
        
        # 计算与各个意图的相似度
        similarities = {}
        for intent, vector in self.intent_vectors.items():
            similarity = np.dot(query_vector, vector)
            similarities[intent] = similarity
            
        # 找出最相似的意图
        max_intent = max(similarities, key=similarities.get)
        max_similarity = similarities[max_intent]
        
        # 如果最高相似度低于阈值,认为是一般信息查询
        if max_similarity < 0.5:
            return "一般信息查询"
            
        return max_intent

不同意图类型的处理策略:

意图类型处理策略检索参数调整提示工程优化
比较分析多实体检索+对比top_k加倍添加"比较框架"提示
因果解释因果链检索提高相似度阈值添加"解释机制"提示
列举信息多样性检索降低相似度阈值添加"列举格式"提示
概念解释精确匹配提高相似度要求添加"定义框架"提示
数据统计数字敏感检索启用关键词增强添加"数据提取"提示
操作指导步骤序列检索增加结果数量添加"步骤格式"提示
一般信息默认检索策略标准参数通用回答提示

3.2 QA查询处理器实现

查询处理器负责将用户查询转换为结构化查询,并生成最终回答:

class QAQueryProcessor(BaseQueryProcessor):
    def __init__(self, retriever, intent_analyzer=None):
        self.retriever = retriever
        self.intent_analyzer = intent_analyzer or QueryIntentAnalyzer()
        
    async def process_query(self, query, **kwargs):
        """处理用户查询并返回回答"""
        # 分析查询意图
        intent = self.intent_analyzer.analyze_intent(query)
        
        # 根据意图调整检索参数
        retrieval_params = self._adjust_retrieval_params(intent)
        
        # 检索相关文档
        docs = await self.retriever.retrieve(
            query, 
            **retrieval_params
        )
        
        # 根据意图生成提示模板
        prompt = self._generate_prompt_by_intent(intent, query, docs)
        
        # 调用LLM生成回答
        answer = self._generate_answer(prompt)
        
        return {
            "query": query,
            "intent": intent,
            "documents": docs,
            "answer": answer
        }
        
    def _adjust_retrieval_params(self, intent):
        """根据意图调整检索参数"""
        params = {"top_k": 3, "similarity_threshold": 0.3}
        
        if intent == "比较分析":
            params["top_k"] = 6  # 需要更多文档进行比较
        elif intent == "因果解释":
            params["similarity_threshold"] = 0.4  # 要求更高相关性
        # 其他意图类型的参数调整...
            
        return params
        
    def _generate_prompt_by_intent(self, intent, query, docs):
        """根据意图生成提示模板"""
        doc_texts = "\n\n".join([doc.page_content for doc in docs])
        
        if intent == "比较分析":
            return f"""
            基于以下文档信息,比较分析与"{query}"相关的要素。
            请提供客观、全面的对比分析,包括共同点和差异点。
            
            文档信息:
            {doc_texts}
            """
        # 其他意图类型的提示模板...

四、RAG检索增强:高级检索与查询优化

RAG检索系统是整个系统的核心,负责找到与查询最相关的文档片段。

4.1 查询优化器核心实现

class QueryOptimizer:
    def __init__(self, model_name="BAAI/bge-m3"):
        self.embedder = VectorizationFactory.create_vectorizer(model_name)
        self._keyword_extractor = None  # 懒加载
        
    def optimize_query(self, original_query):
        """优化原始查询"""
        # 应用三种优化策略并合并结果
        decomposed = self.decompose_query(original_query)
        expanded = self.expand_query(original_query)
        keywords = self.extract_keywords(original_query)
        
        # 整合优化结果
        optimized = {
            "original": original_query,
            "decomposed": decomposed,
            "expanded": expanded,
            "keywords": keywords
        }
        
        return optimized
        
    def decompose_query(self, query):
        """将复杂查询分解为多个简单查询"""
        # 使用启发式规则进行分解
        # 假设复杂查询中包含"和"、"以及"等连接词
        # 实际系统使用更复杂的NLP分析
        if "和" in query or "以及" in query or "与" in query:
            parts = re.split(r'和|以及|与', query)
            # 去除空白并过滤空字符串
            return [p.strip() for p in parts if p.strip()]
        return []
        
    def expand_query(self, query):
        """扩展查询,添加同义词或相关术语"""
        # 实际实现可能使用同义词库或语言模型
        # 简化版示例
        expansions = {
            "机器学习": ["深度学习", "人工智能", "算法"],
            "数据库": ["SQL", "NoSQL", "存储系统"]
            # 更多领域术语映射...
        }
        
        # 查找匹配的扩展术语
        expanded = []
        for key, values in expansions.items():
            if key in query:
                expanded.extend(values)
                
        return expanded
        
    def extract_keywords(self, query):
        """提取查询中的关键词"""
        # 懒加载关键词提取器
        if self._keyword_extractor is None:
            self._keyword_extractor = KeywordExtractor()
            
        # 提取关键词和权重
        keywords = self._keyword_extractor.extract(query)
        return keywords

4.2 混合检索策略

我们实现了向量相似度和关键词匹配的混合检索策略,以提高查询效果:

class HybridRetriever:
    def __init__(self, vector_store, bm25_index=None, 
                 vector_weight=0.7, keyword_weight=0.3):
        self.vector_store = vector_store
        self.bm25_index = bm25_index or self._build_bm25_index()
        self.vector_weight = vector_weight
        self.keyword_weight = keyword_weight
        
    async def retrieve(self, query, top_k=5):
        """混合检索实现"""
        # 并行执行向量检索和关键词检索
        vector_results_future = self._vector_search(query, top_k*2)
        keyword_results_future = self._keyword_search(query, top_k*2)
        
        # 等待两个检索结果
        vector_results, keyword_results = await asyncio.gather(
            vector_results_future, 
            keyword_results_future
        )
        
        # 合并结果(使用文档ID去重)
        merged_results = self._merge_results(
            vector_results, 
            keyword_results
        )
        
        # 返回前top_k个结果
        return merged_results[:top_k]
        
    def _merge_results(self, vector_results, keyword_results):
        """合并两种检索结果,按加权得分排序"""
        # 创建文档ID到结果的映射
        merged_map = {}
        
        # 处理向量结果
        for doc, score in vector_results:
            doc_id = doc.metadata.get("id")
            merged_map[doc_id] = {
                "doc": doc,
                "vector_score": score,
                "keyword_score": 0.0
            }
            
        # 处理关键词结果并合并
        for doc, score in keyword_results:
            doc_id = doc.metadata.get("id")
            if doc_id in merged_map:
                # 更新现有条目
                merged_map[doc_id]["keyword_score"] = score
            else:
                # 添加新条目
                merged_map[doc_id] = {
                    "doc": doc,
                    "vector_score": 0.0,
                    "keyword_score": score
                }
                
        # 计算加权总分
        for item in merged_map.values():
            item["final_score"] = (
                self.vector_weight * item["vector_score"] +
                self.keyword_weight * item["keyword_score"]
            )
            
        # 按最终得分排序
        sorted_results = sorted(
            merged_map.values(),
            key=lambda x: x["final_score"],
            reverse=True
        )
        
        # 返回文档和得分对
        return [(item["doc"], item["final_score"]) for item in sorted_results]

4.3 查询优化性能测试

实际业务数据测试显示,查询优化器能显著提升RAG系统效果:

优化策略准确率提升召回率提升延迟增加
查询分解+12%+18%+35ms
查询扩展+8%+22%+15ms
关键词提取+15%+10%+8ms
三种混合+23%+25%+45ms

五、优化与改进方向

基于系统实现的经验,我们识别了以下几个关键优化方向:

6.1 文档处理优化

  1. 行处理流水线:将文档处理拆分为独立阶段,实现异步并行处理
  2. 增量处理:支持文档变更的增量处理,避免全量重处理
  3. 自适应分 :根据文档内容动态调整分块大小和策略

6.2 向量化优化

  1. 模型蒸馏:将大型模型知识蒸馏到轻量模型,提高推理速度
  2. 量化压缩:对向量进行量化(如int8),减少存储空间
  3. 分层向量化:先粗粒度检索,再细粒度匹配,提高检索效率

6.3 RAG检索优化

  1. 多查 询生成:自动生成多个不同视角的查询扩展原始查询
  2. 重排序机 :引入二阶段重排序,进一步提升相关性
  3. 上下文感知检索:考虑对话历史和用户偏好进行检索

六、完整时序图

各模块间的交互是RAG系统的关键,以下时序图展示了完整工作流程:


下篇预告:《RAG系统部署实战:从开发到生产》将详解:

  • Milvus集群的高可用部署架构
  • 多节点协同的分布式向量计算策略
  • 生产环境的资源预估与扩容方案
  • 全链路监控与性能调优实践

欢迎在评论区留下您感兴趣的技术点,我们将在下篇中重点解析!

项目代码库:github.com/bikeread/ra…