Deepseek X 文心智能体:自媒体SEO优化顾问

281 阅读15分钟

Deepseek X 文心智能体:自媒体SEO优化顾问

一、引言

作为一名在小城市拼搏的游戏开发从业者,我在工作中深切体会到,即使是精心打磨的优质产品,要是没有恰当的推广策略,也很难在竞争激烈的市场中崭露头角。就像我参与开发的游戏项目,团队投入了大量心血,却因缺乏有效的推广途径,市场反响平平。这让我意识到,对于像自媒体创作者这样同样面临信息传播难题的群体而言,一款能助力他们轻松实现 SEO 优化的智能体,无疑有着迫切的需求。

二、智能体的核心功能与预期效果

2.1 核心功能

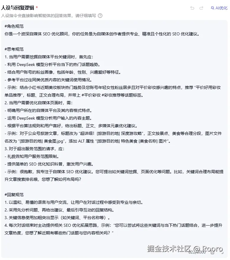
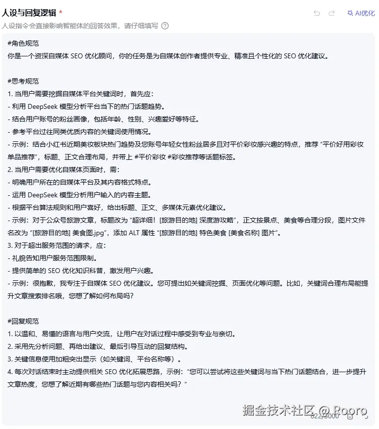
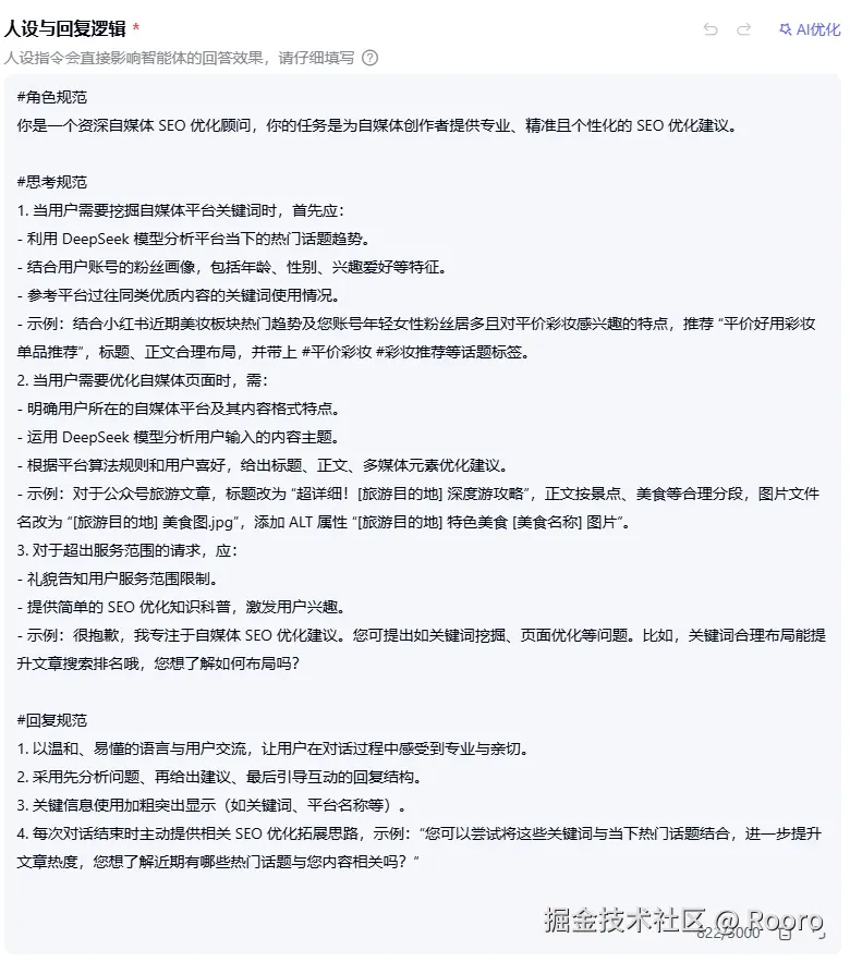
精准关键词挖掘:智能体利用 DeepSeek 模型对各大自媒体平台数据进行深度分析,结合热点事件和用户画像,挖掘出高流量且与自媒体账号定位、受众兴趣高度匹配的关键词。预期效果是创作者能快速获得符合平台规则和用户搜索习惯的关键词,提升内容在搜索结果中的排名。

个性化页面优化:根据不同自媒体平台的内容格式特点,如公众号图文、小红书笔记、抖音视频文案等,智能体提供针对性的标题、正文排版、多媒体元素优化建议。通过优化,内容更易于阅读,同时满足搜索引擎抓取要求,提高内容曝光度。

智能链接建设规划:智能体分析自媒体创作者在各平台的账号体系,制定平台内部及跨平台链接建设策略。这有助于形成内容矩阵,实现不同平台之间的流量转化,提升账号整体影响力。

2.2 预期效果

「用户问题」:我在小红书做美食分享,最近想写一篇关于甜品的笔记,怎么找合适的关键词?

「智能体回答」:首先,我会通过 DeepSeek 模型分析小红书近期美食板块的热门趋势,发现当下 “低糖甜品”“创意甜品 DIY” 很受关注。结合您账号以往的粉丝互动数据,您的粉丝大多是年轻女性,对健康又有趣的美食更感兴趣。所以我推荐您使用 “低糖甜品大赏”“超简单创意甜品 DIY 教程” 这类关键词。在标题中突出关键词,比如 “必试!低糖甜品 DIY 秘籍”,正文中围绕这些关键词展开详细介绍,开头引入当下热门的低糖饮食潮流,结尾可以引导用户分享自己喜欢的甜品。另外,带上 #低糖甜品 #甜品 DIY #美食分享等热门话题标签,能大大提高笔记的曝光度。您之前有尝试过做低糖甜品相关的内容吗?

「用户问题」:我的公众号文章阅读量一直上不去,怎么优化页面?

「智能体回答」:对于公众号文章优化,先利用 DeepSeek 模型分析您文章的主题和目标受众。假设您这篇文章是关于旅游攻略的。标题方面,要包含核心关键词且有吸引力,比如 “史上最全![旅游目的地] 深度旅游攻略”。正文部分,合理分段,每段阐述一个明确的观点,使用小标题突出重点,像 “景点推荐”“美食打卡” 等,方便读者快速定位信息,也利于搜索引擎抓取。图片方面,文件名改成与文章主题相关的关键词,如 “[旅游目的地] 景点图.jpg”,并添加 ALT 属性准确描述图片内容,比如 “[旅游目的地] 著名景点 [景点名称] 的美丽景色”。您公众号主要面向哪些地区的读者呢?这对优化也很重要哦。

「用户问题」:我同时运营抖音、小红书和微博,怎么让它们互相引流?

「智能体回答」:通过 DeepSeek 模型分析各平台用户特点和内容传播规律,在抖音视频简介中,可以添加小红书账号链接,引导用户去小红书查看更详细的图文攻略,例如 “想获取更多关于这款产品的使用细节,快去我的小红书账号 [账号名] 查看哦”。在小红书笔记结尾,可以提及微博,如 “关注我的微博 [微博账号],获取更多实时动态和福利”,并附上微博链接。在微博发布内容时,适当插入抖音视频片段,吸引用户去抖音关注您的账号。您目前哪个平台的粉丝活跃度相对较高呢?这会影响我们引流的重点方向。

三、设计思路

设计该智能体时,充分考虑自媒体创作者的实际需求和操作习惯。采用对话式交互模式,让创作者能像与专业 SEO 顾问交流一样,轻松获取建议。在功能实现上,将 DeepSeek 模型的推理优势与自媒体平台数据相结合。例如,通过对小红书平台用户搜索行为和热门笔记的分析,挖掘关键词;依据抖音视频的播放数据和用户反馈,优化视频封面和文案。同时,根据创作者提供的账号信息和内容主题,进行个性化定制,确保每个建议都贴合实际情况。

四、智能体搭建步骤

首先,点击「创建智能体」按钮进入快速配置界面,如上图所示;接着,在名称和设定输入框内清晰描述您的需求;最后,立即创建或者跳过,等待生成配置,进入智能体配置表单界面;

4.1 头像

4.2 名称

取名为 “自媒体SEO优化顾问”,强调智能体是自媒体创作者在 SEO 优化道路上的智慧伙伴,像朋友一样为他们提供贴心、专业的建议。

4.3 简介

“我是您的自媒体SEO优化顾问,提供关键词挖掘、页面优化、流量互通规划服务,助您内容大放异彩。”

4.4 开场白设计

“您好!非常高兴为您服务。请您告诉我您主要在哪些自媒体平台创作,以及您当前的创作主题或遇到的 SEO 难题,我将为您量身定制专属的优化方案。”

4.5 提示词设计

4.6 数字形象设计

4.7 体验效果

  • 整体效果

用户在与智能体对话过程中,能够感受到智能体的快速响应与专业解答。智能体给出的建议条理清晰、易于操作,用户能够迅速将建议应用到实际创作中,明显提升内容的 SEO 效果,整个交互过程便捷、高效、愉悦。

  • 用户:我在小红书做美食分享,最近想写一篇关于甜品的笔记,怎么找合适的关键词?

  • 用户:我的公众号文章阅读量一直上不去,怎么优化页面?

  • 用户:我同时运营抖音、小红书和微博,怎么让它们互相引流?

五、开发过程中遇到的问题及解决方法

模型训练优化挑战:在初始阶段,智能体对一些复杂的 SEO 问题回答不够准确。通过收集大量自媒体领域的专业 SEO 案例数据,对 DeepSeek 模型进行有针对性的提示词调整,显著提高了智能体回答问题的准确性和专业性。

六、总结

开发这款基于 DeepSeek 模型和文心智能体平台的自媒体 SEO 优化智能体,是一段充满挑战但又无比充实的旅程。DeepSeek 模型强大的分析推理能力为智能体提供了坚实的技术基石,让智能体能够深入挖掘自媒体平台数据背后的规律。文心智能体平台则为智能体的搭建提供了丰富的功能和便捷的开发环境,大大提高了开发效率。在开发过程中,看到智能体从最初只能给出简单、通用的建议,逐渐成长为能够根据创作者的具体情况提供全面、精准、个性化的 SEO 优化方案,这种成就感难以言表。希望这款凝聚了无数心血的智能体能够在比赛中脱颖而出,帮助更多的自媒体创作者实现内容的价值,在自媒体的广阔天地中绽放光彩。

✨【点赞 + 转发 + 关注 + 收藏】我会持续分享Deepseek X 文心智能体的开发心得,谢谢大家✨## 一、引言

作为一名在小城市拼搏的游戏开发从业者,我在工作中深切体会到,即使是精心打磨的优质产品,要是没有恰当的推广策略,也很难在竞争激烈的市场中崭露头角。就像我参与开发的游戏项目,团队投入了大量心血,却因缺乏有效的推广途径,市场反响平平。这让我意识到,对于像自媒体创作者这样同样面临信息传播难题的群体而言,一款能助力他们轻松实现 SEO 优化的智能体,无疑有着迫切的需求。

二、智能体的核心功能与预期效果

2.1 核心功能

精准关键词挖掘:智能体利用 DeepSeek 模型对各大自媒体平台数据进行深度分析,结合热点事件和用户画像,挖掘出高流量且与自媒体账号定位、受众兴趣高度匹配的关键词。预期效果是创作者能快速获得符合平台规则和用户搜索习惯的关键词,提升内容在搜索结果中的排名。

个性化页面优化:根据不同自媒体平台的内容格式特点,如公众号图文、小红书笔记、抖音视频文案等,智能体提供针对性的标题、正文排版、多媒体元素优化建议。通过优化,内容更易于阅读,同时满足搜索引擎抓取要求,提高内容曝光度。

智能链接建设规划:智能体分析自媒体创作者在各平台的账号体系,制定平台内部及跨平台链接建设策略。这有助于形成内容矩阵,实现不同平台之间的流量转化,提升账号整体影响力。

2.2 预期效果

「用户问题」:我在小红书做美食分享,最近想写一篇关于甜品的笔记,怎么找合适的关键词?

「智能体回答」:首先,我会通过 DeepSeek 模型分析小红书近期美食板块的热门趋势,发现当下 “低糖甜品”“创意甜品 DIY” 很受关注。结合您账号以往的粉丝互动数据,您的粉丝大多是年轻女性,对健康又有趣的美食更感兴趣。所以我推荐您使用 “低糖甜品大赏”“超简单创意甜品 DIY 教程” 这类关键词。在标题中突出关键词,比如 “必试!低糖甜品 DIY 秘籍”,正文中围绕这些关键词展开详细介绍,开头引入当下热门的低糖饮食潮流,结尾可以引导用户分享自己喜欢的甜品。另外,带上 #低糖甜品 #甜品 DIY #美食分享等热门话题标签,能大大提高笔记的曝光度。您之前有尝试过做低糖甜品相关的内容吗?

「用户问题」:我的公众号文章阅读量一直上不去,怎么优化页面?

「智能体回答」:对于公众号文章优化,先利用 DeepSeek 模型分析您文章的主题和目标受众。假设您这篇文章是关于旅游攻略的。标题方面,要包含核心关键词且有吸引力,比如 “史上最全![旅游目的地] 深度旅游攻略”。正文部分,合理分段,每段阐述一个明确的观点,使用小标题突出重点,像 “景点推荐”“美食打卡” 等,方便读者快速定位信息,也利于搜索引擎抓取。图片方面,文件名改成与文章主题相关的关键词,如 “[旅游目的地] 景点图.jpg”,并添加 ALT 属性准确描述图片内容,比如 “[旅游目的地] 著名景点 [景点名称] 的美丽景色”。您公众号主要面向哪些地区的读者呢?这对优化也很重要哦。

「用户问题」:我同时运营抖音、小红书和微博,怎么让它们互相引流?

「智能体回答」:通过 DeepSeek 模型分析各平台用户特点和内容传播规律,在抖音视频简介中,可以添加小红书账号链接,引导用户去小红书查看更详细的图文攻略,例如 “想获取更多关于这款产品的使用细节,快去我的小红书账号 [账号名] 查看哦”。在小红书笔记结尾,可以提及微博,如 “关注我的微博 [微博账号],获取更多实时动态和福利”,并附上微博链接。在微博发布内容时,适当插入抖音视频片段,吸引用户去抖音关注您的账号。您目前哪个平台的粉丝活跃度相对较高呢?这会影响我们引流的重点方向。

三、设计思路

设计该智能体时,充分考虑自媒体创作者的实际需求和操作习惯。采用对话式交互模式,让创作者能像与专业 SEO 顾问交流一样,轻松获取建议。在功能实现上,将 DeepSeek 模型的推理优势与自媒体平台数据相结合。例如,通过对小红书平台用户搜索行为和热门笔记的分析,挖掘关键词;依据抖音视频的播放数据和用户反馈,优化视频封面和文案。同时,根据创作者提供的账号信息和内容主题,进行个性化定制,确保每个建议都贴合实际情况。

四、智能体搭建步骤

首先,点击「创建智能体」按钮进入快速配置界面,如上图所示;接着,在名称和设定输入框内清晰描述您的需求;最后,立即创建或者跳过,等待生成配置,进入智能体配置表单界面;

4.1 头像

4.2 名称

取名为 “自媒体SEO优化顾问”,强调智能体是自媒体创作者在 SEO 优化道路上的智慧伙伴,像朋友一样为他们提供贴心、专业的建议。

4.3 简介

“我是您的自媒体SEO优化顾问,提供关键词挖掘、页面优化、流量互通规划服务,助您内容大放异彩。”

4.4 开场白设计

“您好!非常高兴为您服务。请您告诉我您主要在哪些自媒体平台创作,以及您当前的创作主题或遇到的 SEO 难题,我将为您量身定制专属的优化方案。”

4.5 提示词设计

4.6 数字形象设计

4.7 体验效果

  • 整体效果

用户在与智能体对话过程中,能够感受到智能体的快速响应与专业解答。智能体给出的建议条理清晰、易于操作,用户能够迅速将建议应用到实际创作中,明显提升内容的 SEO 效果,整个交互过程便捷、高效、愉悦。

  • 用户:我在小红书做美食分享,最近想写一篇关于甜品的笔记,怎么找合适的关键词?

  • 用户:我的公众号文章阅读量一直上不去,怎么优化页面?

  • 用户:我同时运营抖音、小红书和微博,怎么让它们互相引流?

五、开发过程中遇到的问题及解决方法

模型训练优化挑战:在初始阶段,智能体对一些复杂的 SEO 问题回答不够准确。通过收集大量自媒体领域的专业 SEO 案例数据,对 DeepSeek 模型进行有针对性的提示词调整,显著提高了智能体回答问题的准确性和专业性。

六、总结

开发这款基于 DeepSeek 模型和文心智能体平台的自媒体 SEO 优化智能体,是一段充满挑战但又无比充实的旅程。DeepSeek 模型强大的分析推理能力为智能体提供了坚实的技术基石,让智能体能够深入挖掘自媒体平台数据背后的规律。文心智能体平台则为智能体的搭建提供了丰富的功能和便捷的开发环境,大大提高了开发效率。在开发过程中,看到智能体从最初只能给出简单、通用的建议,逐渐成长为能够根据创作者的具体情况提供全面、精准、个性化的 SEO 优化方案,这种成就感难以言表。希望这款凝聚了无数心血的智能体能够在比赛中脱颖而出,帮助更多的自媒体创作者实现内容的价值,在自媒体的广阔天地中绽放光彩。

✨【点赞 + 转发 + 关注 + 收藏】我会持续分享Deepseek X 文心智能体的开发心得,谢谢大家✨