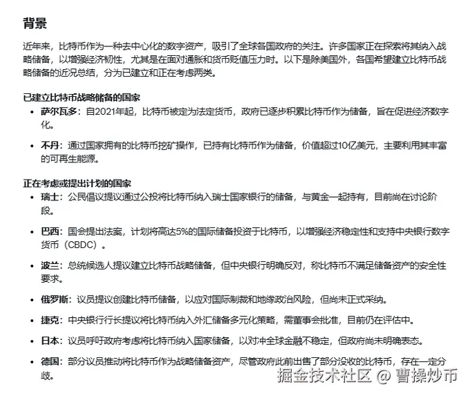
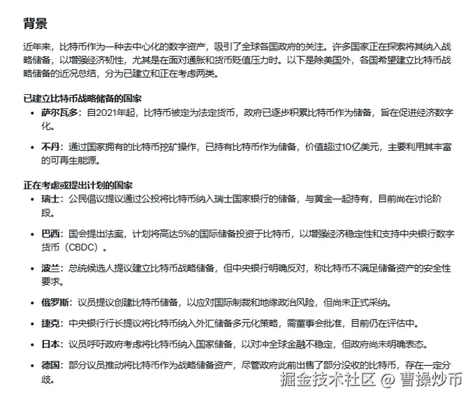
深度解析:美国比特币战略储备的影响与未来趋势

225 阅读4分钟

1. 罚没比特币成为战略储备,符合市场预期
美国的比特币战略储备主要来源于执法行动中罚没的资产,这一点市场早有预期。因此,这一决定并未超出市场预判,更多的是对现有趋势的正式确认。

2. 持有比特币=受益于美国执法行动
随着美国政府持续打击加密货币相关犯罪,被没收的比特币将不断流入战略储备。这意味着,持有比特币的投资者,实际上间接从美国的执法行动中获益,因为每次打击都会减少市场上的流通供应量。

  • 如何安全优惠折扣参与比特币?老用户也可以
  • 3. 美国的“软锁仓”效应远超想象
  • 遇到困难参考教程:
  • www.btcwbo.com/8035.html

过去十年,美国政府累计出售了超过 20 万枚比特币,这些抛售曾是市场上的隐性卖压。如今,若政府决定不再定期出售,而是持有作为储备,相当于一种“软锁仓”,其影响力可能比市场预期的更大。

4. 最短 4 年锁仓,可能长达 12 年
即便是最保守的估算,这些比特币在未来 4 年内不会被抛售。如果政策延续,并由新一届政府进一步推动,这一锁仓期甚至可能延长至 12 年,对市场供需关系产生深远影响。

5. 战略储备模式或被其他国家效仿
美国的决定不仅影响本国市场,还可能带动其他国家纷纷跟进。随着比特币逐渐被视为一种战略资产,未来 1-2 年内,可能会有更多国家宣布建立自己的比特币储备。而这一趋势存在“FOMO效应”(错失恐惧心理),越晚加入的国家,其建立储备的成本可能会更高。

美国比特币政策的长期影响

单纯的不抛售,已经构成强力支撑。数据显示,自 2014 年以来,美国累计售出的比特币超过 20 万枚,如今这些供应压力被彻底移除,对市场的长期稳定性是一个利好信号。

即使是像 MicroStrategy 这样大规模买入比特币的企业,也仅消化了美国政府出售比特币的三分之一。而如今,美国的抛售停止,意味着这一部分供应短期内不会进入市场,形成了至少 4 年的市场稳定期。

如果未来政策延续,或者新政府进一步加强这一战略,那么这些比特币可能在 12 年内都不会被动流入市场。虽然这不及美国直接增持 100 万枚比特币那样立竿见影,但由于执法行动仍在持续,每次新罚没的比特币都会进入储备体系,从长期来看,这实际上相当于一个“渐进式的回购”机制。

对于普通持币者来说,只要你不是违法者,就能受益于这一机制。每次加密犯罪被打击,全网比特币流通量的占比都会发生微妙变化,长期来看,比特币的稀缺性将进一步增强。

美国的比特币立场将影响全球

随着美国的战略储备不断增长,政府对比特币的立场也可能变得更加积极。我们都知道“仓位决定立场”,持有比特币的政府越多,他们在政策制定上可能就越倾向于保护这一资产。

此外,这一趋势也会影响到其他国家。越来越多的政府可能会加快推进自己的比特币储备计划,以避免在未来因行动迟缓而面临更高成本。从目前市场反馈来看,多个国家已经开始考虑类似的措施,而美国作为“领头羊”,无疑会加速这一进程。

保持信心,耐心等待,长期趋势依然向好。

**本文仅代表原作者观点,不构成任何投资意见或建议。

-END-

【发布或转载文章仅为区块链传播更有价值的信息,文章版权归原作者所有,其内容与观点不代表本站立场。本站咨询均为网站收集而来,版权归版权所有人所有,若版权者认为其作品不宜供传播或不应无偿使用,请联系我们,本站将立即更正。

转载请注明:比特币区块链时代 » 深度解析:美国比特币战略储备的影响与未来趋势