Code commit diff file文件LLM代码审查

126 阅读5分钟
Code Commit(代码提交)

代码提交是软件开发过程中的一个重要环节,它标志着开发者将编写的代码更改正式提交到版本控制系统中。代码提交通常伴随着提交信息(commit message),该信息用于描述此次更改的目的、内容以及可能的影响。在代码审查过程中,审查者会仔细查看这些提交信息以及对应的代码更改,以确保代码的质量、一致性和安全性。

Diff File(差异文件)

差异文件(diff file)是在代码提交过程中生成的一种文件,它展示了当前提交与上一次提交或某个特定版本之间的差异。这些差异可能包括新增的代码行、删除的代码行以及修改的代码行。在代码审查时,审查者会重点查看这些差异部分,以识别潜在的问题、错误或改进点。差异文件是代码审查中不可或缺的工具,因为它能够帮助审查者快速定位到关键的代码更改,从而提高审查的效率和准确性。

上传文件txt

diff --git a/xtechcn-integrate-dianjian/src/main/java/com/xtechcn/integrate/dianjian/service/impl/ProductSpuServiceImpl.java b/xtechcn-integrate-dianjian/src/main/java/com/xtechcn/integrate/dianjian/service/impl/ProductSpuServiceImpl.java

index e5c830d2894027041811380f34e8bc75daafe4ec..eaf25fdb14899d308e6e79d8c1ba5d12e0a2a813 100644

--- a/xtechcn-integrate-dianjian/src/main/java/com/xtechcn/integrate/dianjian/service/impl/ProductSpuServiceImpl.java

+++ b/xtechcn-integrate-dianjian/src/main/java/com/xtechcn/integrate/dianjian/service/impl/ProductSpuServiceImpl.java

@@ -241,12 +241,12 @@ public class ProductSpuServiceImpl extends ServiceImpl<ProductSpuMapper, Product

@Override

public void upsertSku(UpsertSkuPo upsertSkuPo) {

ProductSku productSku = BeanUtil.copyProperties(upsertSkuPo, ProductSku.class);

  • productSku.setOriginName(upsertSkuPo.getName());

  • productSku.setName(upsertSkuPo.getName() + " " + upsertSkuPo.getSpecs().getSpecValue());

SkuExtraInfo skuExtraInfo = BeanUtil.copyProperties(upsertSkuPo, SkuExtraInfo.class);

if (null != productSku.getSku()) {

productSku.setIsSync(false);

productSku.setSyncState(SkuSyncStateConst.UN_SYNC);

  • productSku.setOriginName(upsertSkuPo.getName());

  • productSku.setName(upsertSkuPo.getName() + " " + upsertSkuPo.getSpecs().getSpecValue());

boolean isOk = productSkuService.updateById(productSku);

if (!isOk) throw new RollBackException("修改sku失败");

@@ -257,6 +257,7 @@ public class ProductSpuServiceImpl extends ServiceImpl<ProductSpuMapper, Product

productSku.setIsSync(false);

productSku.setSyncState(SkuSyncStateConst.UN_SYNC);

productSku.setSpuName(spu.getName());

  • productSku.setName(upsertSkuPo.getOriginName() + " " + upsertSkuPo.getSpecs().getSpecValue());

boolean isOk = productSkuService.save(productSku);

if (!isOk) throw new RollBackException("新增sku失败");

提示词

As a Developer, I want to ask you to perform a code review with gitlab code diff file that I uploaded. Consider previous comments noted below and avoid repeating similar recommendations. If you spot a recurring issue, skip it. For security issues or sensitive information leaks, mention the assignee's username with @. Make your feedback clear, concise, and actionable, with specific improvement recommendations. Review the code snippet below based on these criteria: Syntax and Style: Look for syntax errors and deviations from conventions. Performance Optimization: Suggest changes to improve efficiency. Security Practices: Check for vulnerabilities and hard-coded secrets (mask half the info). Error Handling: Identify unhandled exceptions or errors. Code Quality: Look for code smells, unnecessary complexity, or redundant code. Bug Detection: Find potential bugs or logical errors. Please make sure to use Simplified Chinese as the language for interactions with users, unless it is for specific proprietary terms or situations where English words are more appropriate.

Gemini 2.0 Pro Experimental 02-05

clipboard

ChatGPT 4 Reason

clipboard

Claude 3.7 Sonnet

clipboard

豆包-思考

clipboard

Grok v3 Think

clipboard

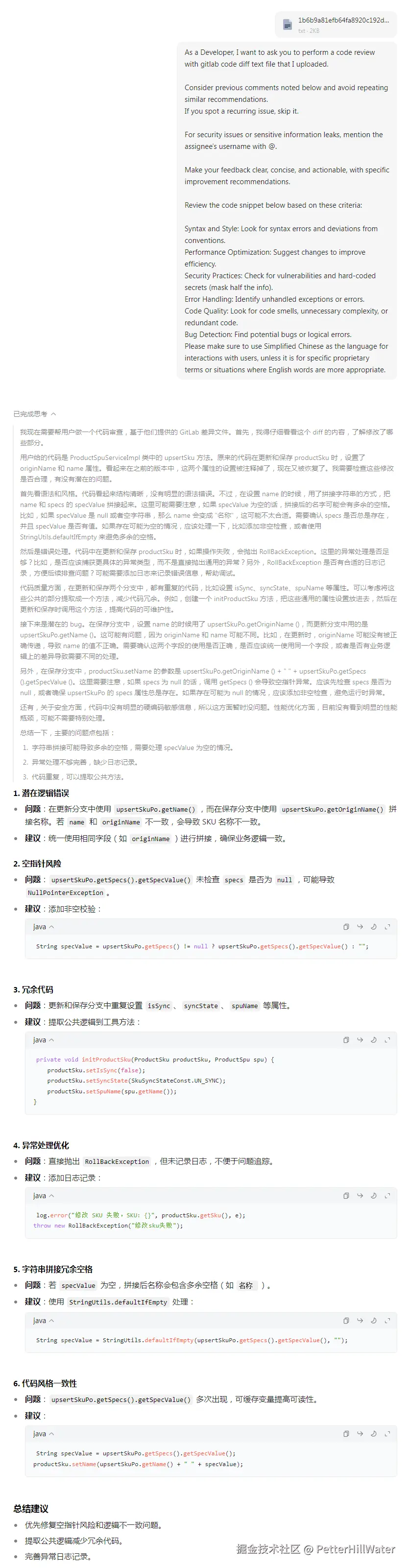
DeepSeek R1代码审查反馈

clipboard

Kimi K1.5长思考

clipboard

通义千问-QwQ-Plus

根据代码 diff 及评审标准,发现以下问题及改进建议:

  1. 冗余代码重复设置属性

问题描述

在 if 和 else 分支中,productSku.setOriginName 和 productSku.setName 的赋值逻辑被重复书写,存在冗余代码。

示例

// if 分支 productSku.setOriginName(upsertSkuPo.getName()); productSku.setName(upsertSkuPo.getName() + " " + upsertSkuPo.getSpecs().getSpecValue()); // else 分支 productSku.setOriginName(upsertSkuPo.getName()); productSku.setName(upsertSkuPo.getOriginName() + " " + upsertSkuPo.getSpecs().getSpecValue());

改进建议

将重复的属性赋值逻辑提取到 if-else 判断外部,避免代码冗余。例如:

productSku.setOriginName(upsertSkuPo.getName()); productSku.setName(upsertSkuPo.getName() + " " + upsertSkuPo.getSpecs().getSpecValue()); if (productSku.getSku() != null) { // 其他逻辑 } else { // 其他逻辑 }

  1. 逻辑错误:getOriginName() 可能未赋值

问题描述

在 else 分支中,setName 的参数使用了 upsertSkuPo.getOriginName(),但 upsertSkuPo 的 originName 属性未在代码中显式赋值。若 UpsertSkuPo 类中没有 originName 字段,或未通过其他途径赋值,则会导致逻辑错误(如 NullPointerException 或无效值)。

示例

productSku.setName(upsertSkuPo.getOriginName() + " " + upsertSkuPo.getSpecs().getSpecValue());

改进建议

确认 upsertSkuPo 是否包含 originName 属性,若无,则应统一使用 upsertSkuPo.getName() 替代:

productSku.setName(upsertSkuPo.getName() + " " + upsertSkuPo.getSpecs().getSpecValue());

  1. 空指针风险:specs.getSpecValue() 可能为 null

问题描述

upsertSkuPo.getSpecs().getSpecValue() 可能返回 null,直接拼接字符串会导致 NullPointerException。

改进建议

在拼接字符串前,先检查 specs 和 specValue 是否为 null,或使用安全的空值处理(如 Objects.requireNonNull 或 Optional):

String specValue = upsertSkuPo.getSpecs() == null ? "" : upsertSkuPo.getSpecs().getSpecValue(); productSku.setName(upsertSkuPo.getName() + " " + specValue);

  1. 代码风格:条件判断写法不一致

问题描述

条件判断 if (null != productSku.getSku()) 的写法不符合常见的代码风格(通常写成 if (productSku.getSku() != null))。

改进建议

统一条件判断的写法,提升代码可读性:

if (productSku.getSku() != null) { // ... }

  1. 变量来源不明确:spu 变量未展示定义

问题描述

代码片段中 spu.getName() 的 spu 变量未在提供的代码段中定义,可能存在未初始化或作用域问题。

改进建议

确保 spu 变量在方法中已被正确初始化,并检查其生命周期是否合理。

总结建议

  1. 提取重复逻辑,减少代码冗余。
  2. 确认 upsertSkuPo 的属性定义,修正 getOriginName() 的逻辑错误。
  3. 添加空值检查,避免 NullPointerException。
  4. 统一代码风格,提升可读性。
  5. 检查 spu 变量的定义和使用范围。

以上问题均属于逻辑和代码质量缺陷,建议优先修复。

混元-深度思考

clipboard

ChatGLM-深度推理

clipboard

总结

Claude 3.7 Sonnet 直接生成修改后代码

DeepSeek R1与ChatGPT Reason指出 BeanUtil.copyProperties 性能问题

Gemini 速度是最快的。

大型语言模型(LLM)在代码审查中的应用近年来受到了广泛关注。LLM能够理解和生成自然语言文本,这使得它成为代码审查过程中的有力助手。具体来说,LLM在代码审查中的意义体现在以下几个方面:

  1. 自动化检测:LLM可以自动化地检测代码中的语法错误、风格问题以及潜在的安全漏洞。这大大减轻了审查者的负担,使他们能够更专注于代码的逻辑和功能实现。
  2. 提供编码规范对比:LLM可以与团队的编码规范进行对比,确保代码的一致性和可读性。这有助于维护代码库的整体质量和可维护性。
  3. 智能建议:基于深度学习模型的LLM能够理解代码的结构和语义,从而提供有针对性的改进建议。这些建议可能包括优化算法、改进代码结构或提高代码性能等方面。
  4. 提升审查效率:通过自动化检测和智能建议,LLM能够显著提高代码审查的效率。这使得团队能够更快地识别和解决代码中的问题,从而加速软件的开发和迭代过程。