Obisidian全面拥抱AI:插件Copilot和Text Generator使用

4,909 阅读4分钟

全面AI浪潮来了!你的Obisidian仓库还没有接入AI吗?推荐两个插件,轻松让你的笔记库全面接入大模型(Deepseek、ChatGPT、Gemini……你原先用什么,就可以接入什么),把自己本地的文件库变成个人知识库,让AI帮你生成笔记的一句话摘要,还有更多玩法等待探索~

Copilot

当需要根据特定垂类内容进行深度分析时,经常会用到知识库,与单纯使用 AI 相比,使用自己选择的内容和材料,有如下好处:

  1. 使用自己的知识库,可以让内容更符合个人认知,也能使用过程中的反馈帮助梳理自己的内容。
  2. 更贴合个人场景,更加垂直

Obisidian 插件 Copilot ,可以直接基于你本地的内容仓库生成知识库,然后直接基于整个内容仓库(Vault)或者单文件做问答交互。

1 . Obisidian 安装 Copilot 插件

设置-第三方插件(需先关闭安全模式)。

image.png

2. 配置模型

在设置-Model 中配置使用的模型(需要两个模型:Chat Models (对话模型)和 Embedding Models

image.png

  • 在火山引擎/硅基流动/谷歌 AI Studio……等 AI 开放平台,配置推理节点,或使用免费开放的大模型,获取 API 地址和 Key
  • 配置两个模型(==往下滚动配置 Embedding 模型,注意不要配错位置了!==)
  • 配置时可以点击 verify 验证配置的地址是否有效 Chat Model image.png

如果使用的模型在默认列表中,直接填上 key 就可以了。否则可以添加使用 OpenAI Format 协议的任意自定义模型。

Embedding Models:我使用的是 BAAI/bge-m3

image.png

  • 在 Basic-general 中配置使用的模型 image.png

[!example] 如果你使用了第三方模型接入平台,也可以配置到 Copilot 里。下面给出硅基流动和火山引擎的配置方法。

配置硅基流动中的模型

第一步:登入硅基流动

cloud.siliconflow.cn/models

模型广场-搜索模型名称

image.png

第二步:点击卡片,展开详情,点击复制按钮复制模型名称

image.png

第三步:配置 API 调用的密钥

image.png

如果已有密钥,直接复制。没有的话点击新建密钥。

第四步:在 Copilot 插件的设置中配置

按如下图填写并配置。Model Name 就是第二步中复制的。Display Name 可以自己填,后续在其它选项中可以选择。 Provider 选 OpenAI Format,Base Url 请求基础地址: https://api.siliconflow.cn/v1 ,API Key 是第三步中生成的。填写完成后,点击“Verify”,右上角弹出 Model Verify Successfu 表明验证成功。

image.png

配置火山引擎

[!tip] 火山引擎速度很快,而且提供了免费额度。

第一步:登入火山引擎-火山方舟

console.volcengine.com/ark/

第二步: 按照如图顺序,创建在线推理节点

【在线推理】- 【自定义推理接入点】-【创建推理接入点】

image.png

第三步: 选择模型,点击确认接入

image.png

第四步: 点击选择 API Key,创建或选择,并复制 API Key 的值

image.png

第五步:在 Obsidian Copilot 插件中配置

注意:Model Name 填写的是 ep- 开头,BASE URL 填写 https://ark.cn-beijing.volces.com/api/v3/chat/completions 。其余配置步骤与硅基流动相同。

image.png

3. 使用

点击左侧的图标开始使用

image.png

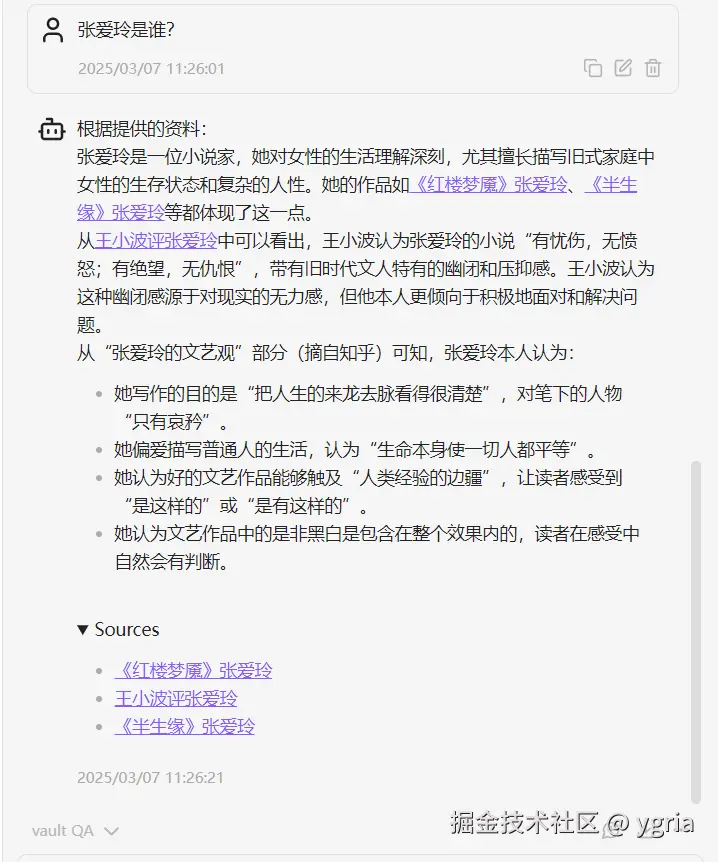
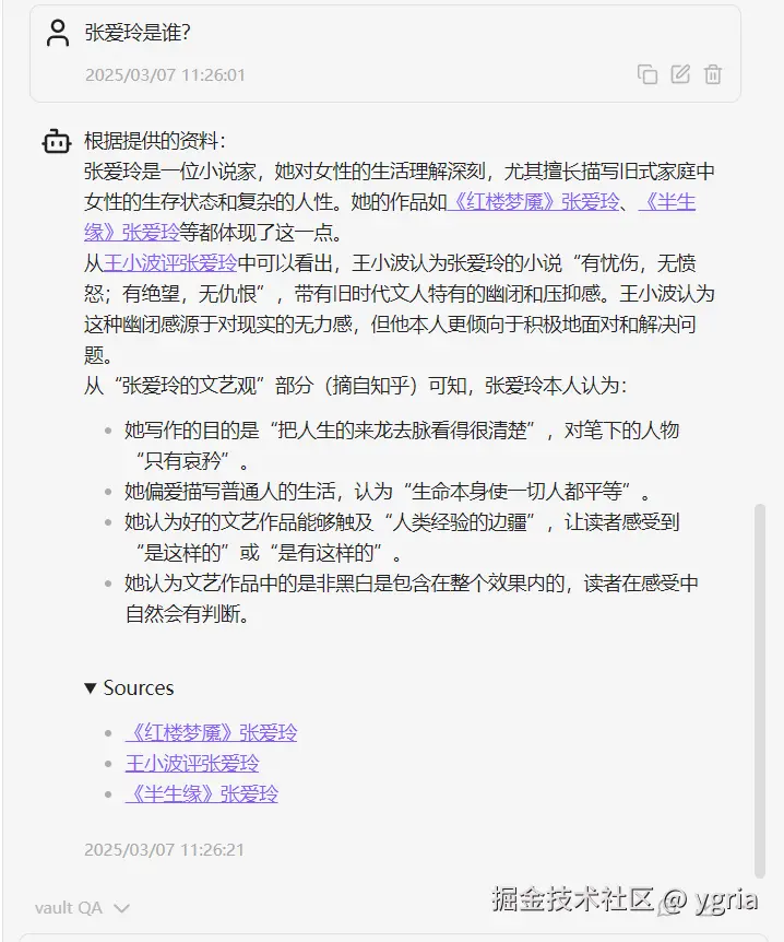
可以切换到 vault QA ,与全库对话

image.png

image.png

image.png

回答时,是根据本库内的文件内容,整合出了一份说明。可以根据这些说明去增补关联链接、合理化文件结构,或者用它来更好地检索材料,完成观点提炼和内容输出。

AI 提供了另一个视角去查看自己写下或收藏的内容,也能帮助个人思考的系统化、结构化!

Text Generator

[!abstract] 想要为我的文章快速生成简介、关键词,好用来 SEO 或填写文章简介。Obsidian Text Generator 插件(推荐 ✅,支持 OpenAI 兼容 API)。

步骤 1:安装 Obsidian Text Generator 插件

  1. 在 Obsidian Settings > Community Plugins 里搜索 Obsidian Text Generator,安装。
  2. (如需使用 Deepseek)进入 Settings > Text Generator > API Settings,选择 Use OpenAI Compatible API。 填入 API 地址和 Key
  3. 或者直接选择内置的模型,并填写 API key

步骤 2:使用

点击图标生成文本。

image.png

自定义提示词

可在配置 Custom Instruction 中写自定义提示词,比如我给的提示词就是“一句话总结笔记”。AI 在概括信息方面表现优越。

image.png

效果演示

小手一点,立刻生成了当前笔记的摘要。

演示效果.gif

也支持配置兼容OpenAI协议的接口哟~注意,硅基流动的路径要配置成https://api.siliconflow.cn/v1/chat/completions

推荐大家用Gemini,速度很快。但对网络环境要求较高。

还有什么玩法,欢迎大家分享~