阿里千问 QwQ-32B 推理模型开源,比肩 671B 满血 DeepSeek-R1!笔记本就能跑

3,574 阅读12分钟

【新智元导读】仅用 32B,就击败 o1-mini 追平 671B 满血版 DeepSeek-R1!阿里深夜重磅发布的 QwQ-32B,再次让全球开发者陷入狂欢:消费级显卡就能跑,还一下子干到推理模型天花板!

凌晨,阿里重磅开源全球最顶尖 AI 模型——通义千问 QwQ-32B 推理模型。

它仅用 320 亿参数,便与目前公认的开源最强 6710 亿参数的满血版 DeepSeek-R1(370 亿被激活)相媲美。

甚至,QwQ-32B 在多项基准测试中全面超越 o1-mini。

更令人兴奋的是,任何人能够直接在搭载消费级显卡的电脑或者 Mac 上体验满血版性能。(终于,我们的 5090D 派上用场了!

更有开发者惊呼:AI 模型彻底进入全民普及阶段!

如此来看,QwQ-32B 简直堪称「推理能力天花板」与「实用性典范」的完美结合。

苹果机器学习研究员 Awni Hannun 用搭载 MLX 架构的 M4 Max 笔记本去跑 QwQ-32B,结果发现运行非常流畅。

如下是在 8k token 上的长思维过程:

视频详情

已经是上上代旗舰的 3090 Ti,跑起模型来也非常之快——输出速度可达 30+token/s。

目前,阿里以宽松的 Apache2.0 协议将 QwQ-32B 全面开源,全球开发者与企业均可免费下载、商用。

魔搭社区:

modelscope.cn/models/Qwen…

Hugging Face:

huggingface.co/Qwen/QwQ-32…

当然了,所有人皆可通过通义 APP 免费体验最新的千问 QwQ-32B 模型,开启方式——Qwen2.5 Plus+Thinking(QwQ)。

体验地址:

chat.qwen.ai/?models=Qwe…

开源新王诞生,32B 媲美 DeepSeek-R1

QwQ-32B 到底有多强?我们用数据来说话——

在数学 AIME 2024 评测集,以及评估代码 LiveCodeBenc 基准上,QwQ-32B 均与 DeepSeek-R1 旗鼓相当。

而且,其性能远超 o1-mini,甚至是相同尺寸基于 Qwen 系列蒸馏出的 R1 模型。

在 LeCun 领衔的「最难 LLMs 评测榜」LiveBench、谷歌等提出的指令遵循能力 IFEval 评测集、由 UC 伯克利等提出的评估准确调用函数或工具方面的 BFCL 测试中,QwQ-32B 得分均超越了 DeepSeek- R1。

总的来说,QwQ-32B 在数学、编程、通用能力方面取得了领先优势。

正是通过 RL 的 Scaling,QwQ-32B 才能实现能与 DeepSeek-R1 相匹敌的性能。

艾伦人工智能研究所大佬 Nathan Lambert 发自内心地赞叹:「QwQ-32B 是给 RL 纯粹主义者最好的礼物。」

大佬开始仔细研读阿里放出的官方材料,并且敲桌板表示:我们需要更多论文!

接下来,是对 QwQ-32B 的最新实测。

我们已经部署在电脑里了

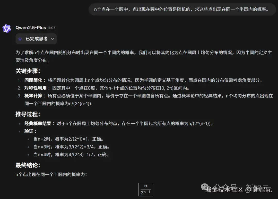
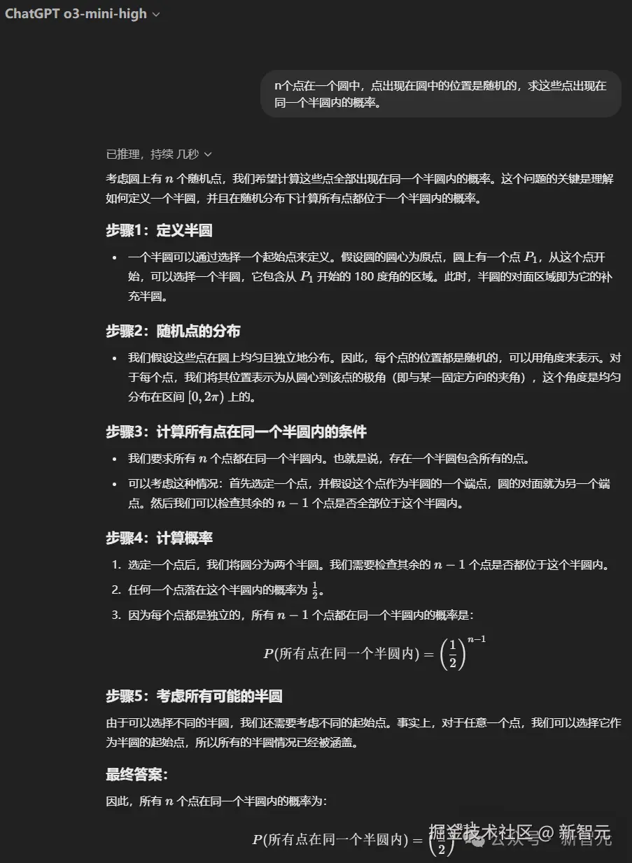
首先,来一段难度不低的数学题。

n 个点在一个圆中,点出现在圆中的位置是随机的,求这些点出现在同一个半圆内的概率。

QwQ-32B 在经过一大长串的思考之后,给出了正确答案。

同一道题,我们也在本地部署的 Q4 量化模型上进行了验证。

虽然因为没优化本地环境导致输出较慢,但 QwQ-32B 依然一次就做对了。

而 OpenAI o3-mini-high 可能觉得这道题非常简单,只思考了几秒,就开始作答。

最后,果不其然答错了。

接下来是一道微积分,看它能不能解决高等数学问题。

可以看出,不管是本地部署的还是线上的 QwQ-32B,都有着逻辑严谨、步骤清晰的解题过程。

从明确目标到巧妙变量代换 u = xe^x,再到逐步推导和结果验证,成功将复杂积分转化为简单的对数形式,结果完全正确!

同样的提示给到蒸馏版 DeepSeek-R1-32B。

可以看到,它在经过了漫长的思考之后,并没有做对。

而最有趣的,还得是 OpenAI o1。

它不仅答案不对,而且两次都只说了个思路,剩下的…… 你自己去解吧。

再上一道推理题。

一群人开舞会,每人头上都戴着一顶帽子帽子只有黑白两种,黑的至少有一顶。每个人都能看到其它人帽子的颜色,却看不到自己的主持人。先让大家看看别人头上戴的是什么帽子,然后关灯,如果有人认为自己戴的是黑帽子就打自己一个耳光。第一次关灯,没有声音于是再开灯,大家再看一遍,关灯时仍然鸦雀无声。一直到第三次关灯,才有劈劈啪啪打耳光的声音响起。问有多少人戴着黑帽子?

在思考过程中,QwQ-32B 进行了逻辑严密的推断。

上下滑动查看

最终,它给出了正确答案:3 人戴着黑帽子。

本地模型同样回答正确。

而在实测过 QwQ-32B 的写作能力后,我们忍不住赞叹:国内的大模型中,又出了一个思想和文笔俱佳的文科生!

此前,DeepSeek-R1 仿《过秦论》的风格写出的《过美利坚论》技惊四座,文采斐然。

现在让 QwQ-32B 接受同样的考验。

可以看到,它首先分析了贾谊《过秦论》的特点——多用排比、对仗,气势磅礴,语言犀利。然后想到,自己需要考虑如何将美国的历史事件与《过秦论》的结构对应起来。

难点就在于,要用文言文准确表达一些现代概念,还要保证论点有逻辑性、层层递进。

一番思考之后,QwQ-32B 给出的回答果然精彩,文采丝毫不输 DeepSeek-R1。

相比之下,用于技术验证的蒸馏版 DeepSeek-R1-32B,在文采上就要稍逊一筹了。

另一个 DeepSeek-R1 惊艳全网的「续写红楼梦后八十回」,我们也把同样的题交给了 QwQ-32B,让它续写红楼梦的第八十一回。

它在思考过程中,考虑到自己需要延续前作细腻的描写、复杂的人物关系和隐喻,还要回应埋下的伏笔,比如贾府的衰落、宝黛的爱情悲剧等。

甚至它还分析出,自己还要表现出原著的悲剧色彩和深刻的批判;如果要引入新角色或事件,就必须自然融入现有框架,不能突兀。

经过这番思考后,它列出了第八十一回的故事梗概,看起来很像那么回事。

而按照这个梗概续写的正文框架,虽然仍不及原作文笔,但已不无可取之处。

无需集群,笔记本都能跑

众所周知,满血版 DeepSeek-R1 非常强大,但 671B 参数量所带来的庞大体积,使得它在本地部署起来十分吃力。

Hugging Face 工程师 Matthew Carrigan 的部署过程,就是一个很好的参考。

想要在 GPU 上实现 720GB(Q8 量化)的显存,花费可能要 10 万美元以上。

当然,也可以另辟蹊径地使用 CPU 进行部署,只不过生成的速度会慢很多。此时,需要 24 条 32GB 的内存才能装下。

即便是 Q4 量化的版本 DeepSeek-R1-Q4_K_M,也得需要 404GB,仍然不小。

以谷歌开发者专家、UCL 计算机系博士生 Xihan Li 的部署实操为例。

除了模型参数占用的内存 + 显存空间(404GB)以外,实际运行时还需额外预留一些内存(显存)空间用于上下文缓存(总计约 500GB)。

在 4×24GB 显卡(RTX 4090)和 4×96GB 内存配置下,DeepSeek-R1-Q4_K_M 的短文本生成的速度只有 2-4 token / 秒,长文本生成时速度会降至 1-2token / 秒。基本不可用。

相比之下,QwQ-32B 本地部署则友好的多,消费级 GPU 单卡就能轻松部署,而且速度飞起!

比如,在 Hugging Face 上开源的 QwQ-32B 版本,以 Q4 量化精度为例,大小不到 20GB。

不只是 4-bit 量化的版本,Hugging Face 上还有从 2 位一直到 8 位不同的版本,最小仅需不到 13GB,将本地部署的难度直接拉到最低!普通的办公电脑都能运行得起来。

本地部署后,加载与运行也是相当的容易,十几行代码就能完成模型加载、处理问题并生成答案。

Ollama 也上线了 Q4 版本的 QwQ-32B 模型,安装 Ollama 后只需复制 ollama run qwq 到终端,即可体验,简直没有门槛。

Nous Research 的常驻研究员 N8 Programs 在 X 上称赞 QwQ-32B 真是一个令人难以置信的进步。

他展示的是前沿推理模型在 LiveBench 上的得分(下图)——LiveBench 是一个全面的在线评估测试,覆盖了广泛的领域(并且通常与实际情况相符)。

可以看到,QwQ-32B 的得分介于 R1 和 o3-mini 之间,但成本却只有它们的十分之一。

强化学习「炼丹」,小模型也能逆袭

DeepSeek 爆火之后,强化学习再次回到聚光灯之下,成为提升大模型 / 推理模型的关键钥匙。

QwQ-32B 成功的核心秘诀,便在于阿里云团队开创性运用了大规模强化学习技术。

不过,与传统方法不同的是,他们采用了多阶段 RL 训练策略。

在初始阶段,基于冷启动数据,针对数学、编程、通用任务上,进行了强化学习训练。

相较于传统的奖励模型,团队创新性通过校验答案正确性(数学任务)和代码执行测试(编程任务)提供反馈,确保模型逐步「进化」。

在 RL Scaling 过程中,随着训练轮次推进,模型在数学、编程两个领域的性能持续提升。

在第二阶段,研究人员又针对通用能力进行了 RL 训练,主要使用通用奖励模型和一些基于规则的验证器进行训练。

实验显示,通过少量步骤的通用 RL,可以提升 QwQ-32B 的通用能力,最关键的是,其数学、编程性能没有显著下降。

QwQ-32B 仅在 320 亿参数规模下,推理能力直逼 DeepSeek-R,恰恰验证了「大规模强化学习 + 强大基座模型」是通往 AGI 的关键路径。

此外,QwQ-32B 不只是一个推理模型,还集成了先进的 Agent 相关能力。不仅在使用工具时批判性思考,还能根据环境反馈动态调整策略。

下一步,阿里还将继续探索智能体与强化学习的深度融合,目标直指长时推理,最终实现 AGI。

开源先锋,引领全球 AI 新格局

这次 QwQ-32B 满血版开源,绝不是个例,而是阿里云开源战略中的一个环节。

在全球人工智能浪潮席卷之下,开源早已成为推动技术创新的重要引擎。

作为国内最早开源自研大模型的「大厂」,阿里云也是全球唯一一家积极研发先进 AI 模型,且全方位开源的云计算厂商。

自 2023 年 8 月以来,通义系列累计推出了从 Qwen、Qwen1.5、Qwen2 到 Qwen2.5 数十款大模型,覆盖 5 亿到千亿级别的参数规模,并开源了超 200 款模型,支持 29 种语言。

这一壮举,标志着阿里云在业界率先实现了「全尺寸、全模态、多场景」的开源。

开源的 Qwen 系列凭借卓越的性能,数次登顶国内外权威榜单,还多次冲上 HuggingFace、Github 热榜,成为开发者心中的「爆款」。

2024 年,仅 Qwen2.5-1.5B 一款模型就占据了 HuggingFace 全球模型下载量的 26.6%,位列第一。

才刚刚开源的 QwQ-32B,就已经有众多来自不同国家、说着不同语言的的开发者,在第一时间都直接用上了,而且好评如潮。

我们都知道,开源的真谛在于,众人拾柴火焰高。

目前,Qwen 衍生模型数量突破 10 万,远超 Llama 系列,成为全球最大的生成式语言模型族群。

阿里云的开源战略不仅体现在技术输出,更在于推动普惠 AI 的初心——让中小企业和开发者能够以最低成本、更快速度用上 AI,加速大模型应用落地。

另外,通过魔搭 ModelScope 社区,阿里云还联合 1000 万开发者,打造出中国最大的 AI 开源生态。

阿里云坚信,开源是推动技术创新的关键。

通义千问系列的开源,不仅仅是一场技术狂欢,更是一次生态革命。从技术突破到生态赋能,他们正用实际行动诠释了技术普惠的深刻内涵。

正如其愿景所言,通过开源与合作,推动中国大模型生态的繁荣,助力全球 AI 技术迈向新高度。

在这条路上,通义千问无疑成为一颗耀眼的明星,照亮了 AI 的未来。

参考资料:

chat.qwen.ai/