一条命令部署前端代码

323 阅读4分钟

🌈 一条命令部署前端代码

👋 开场白

要将前端工程部署到服务器有很多途径, 最次的是手动打包, 传包部署到NGINX;其次用jekins, jekins部署前端工程确实是挺强的;对于github开源项目,用action流程,写个yaml文件; 最好用最近在捣鼓docker,用dockerfile,也可以做到CI/CD;看了那么多的脚本一样的代码,但是我突发奇想, 能不能就写个shell脚本, 能让我就在vscode里面就一条命令就实现了部署?我咨询了Kimi,它告诉我是可以的,下面我就详细介绍我咋做的。

✌环境要求

本地开发环境windows, 部署环境Linux, Linux登陆的用户名和密码,不属于这种环境的可以划走了

🌟 环境准备

下载安装Msys2

  • 下载Msys2: 首先要安装这个环境,因为我本地开发是windows, 不支持Linux里面的命令,先到镜像站,找到‘msys2-x86_64-20240727.exe’把插件下载下来Index of /msys2/distrib/x86_64/ | 清华大学开源软件镜像站,点击安装,可以装到D盘,不然后面装插件会越来越大。

  • 更新 MSYS2

    • 打开 MSYS2 终端并运行以下命令来更新系统:
      pacman -Syu
      
    • 可能需要多次运行 pacman -Syu 并关闭终端重新打开,直到所有更新完成。
  • 安装 sshpass

    • 在 MSYS2 终端中运行以下命令来安装 sshpass(这个插件用于通过用户名+密码登陆Linux的)
      pacman -S sshpass
      
  • 验证安装

    • 运行以下命令来验证 sshpass 是否安装成功:
      sshpass -V
      
  • 环境配置

    • 由于MSYS2的环境独立于windows,你在里面输入npm -v或者node -v,会发现都用不了,这时需要共享一下环境,在系统变量里面添加:MSYS2_PATH_TYPE=inherit,共享主机的

image.png

vscode添加终端

为了方便在vscode中打开目录下的终端,在setting.json中添加如下代码,path填自己安装时的位置,然后就会发现终端有了个bash-MSYS2,这个名字可以自己随便定义。

   "terminal.integrated.profiles.windows": {
      "bash-MSYS2": {
        "path": "d:\\msys64\\usr\\bin\\bash.exe",
        "args": ["--login", "-i"],
        "env": { "CHERE_INVOKING": "1" }
      }
    },

🔑 脚本准备

  • 先来个简单的
    • 先测试能不能通到服务器,好排查是不是账号密码等因素影响了, 这里先打个下面命令,把ip先添加到knownhost,不然后面会拒绝连接
    ssh root@192.168.0.250 -p 22
    
    • 小小测一把,下面文件能查看服务器/root下面的文件列表
    sshpass -p "远程服务器密码" ssh -o StrictHostKeyChecking=no 用户名@远程服务器IP "ls"
    
    • 传个文件试试,**替换成自己的密码,在执行目录下,自己建个example.txt,执行完毕后,到服务器、tmp下查看是不是已经有了文件
    sshpass -p "****" scp example.txt root@192.168.0.254:/tmp
    
  • 开整
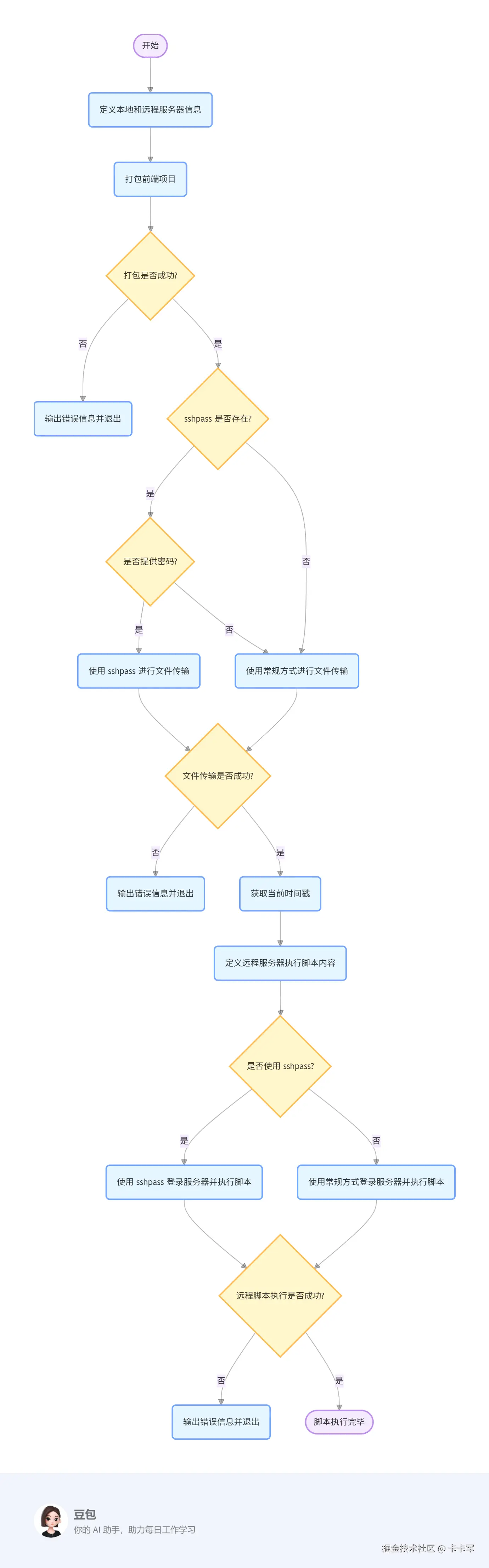
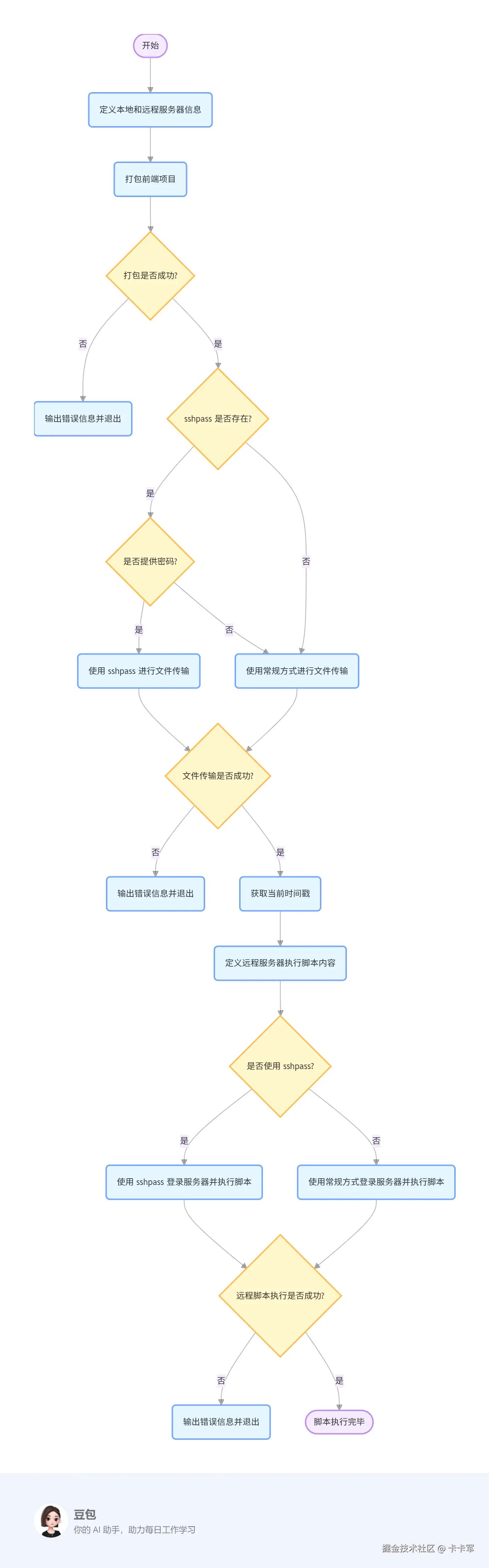
    • 如果上面都没有问题,那么我们已经实现了大部分功能了,剩下的就是编排流程,下面是豆包根据代码生成的流程图,代码说明下,我npm run build 里面是下面这样子也就是打包出来就是tar包,解压出来的就是文件夹名和REMOTE_DISTNAME里面定义的一样,不然后面还要重命名麻烦,然后把最后的脚步命名为deploy.sh,用前面装的msys2终端,运行命令 npm run deploy, 最后就会看到我们的代码已经部署到位置上了, 原来的文件加上了时间戳进行备份。
    "scripts": {
     "build": "vue-cli-service build  --dest mobilevue && npm run tar",
      "tar": "tar -czf mobilevue.tar.gz  mobilevue",
      "deploy": "sh deploy.sh"
    }
    

exported_image.png

  • 脚本全部代码
    #!/bin/bash
    # 测试环境自动发布脚本
    # 本地 tar 文件名称
    LOCAL_TAR_FILE="mobilevue.tar.gz"
    
    # 远程服务器信息
    REMOTE_USER="root"                  # 远程服务器用户
    REMOTE_HOST="192.168.0.250"         # 远程服务器 IP
    REMOTE_PORT="22"                    # 远程服务器 ssh 端口
    REMOTE_PASSWORD="xxxxxx"   # 远程服务器密码
    REMOTE_DIR="/usr/local/nginx/html/"  # 远程服务器文件传输目录
    REMOTE_DISTNAME="mobilevue"
    
    # 打包前端项目
    echo "开始打包前端项目..."
    npm run build
    echo "打包完成!"
    
    # 检查打包命令是否成功的函数
    check_success() {
      if [ $? -ne 0 ]; then
        echo "错误: $1"
        exit 1
      fi
    }
    
    # 检查 sshpass 是否存在
    USE_SSHPASS=false
    if command -v sshpass > /dev/null 2>&1; then
      if [ -z "$REMOTE_PASSWORD" ]; then
        echo "警告: 检测到 sshpass,但未提供密码。将使用常规方式登录。"
      else
        USE_SSHPASS=true
      fi
    else
      echo "未检测到 sshpass,使用常规的密码提示方式。"
    fi
    
    # 传输文件到服务器
    echo "正在将文件传输到服务器..."
    if [ "$USE_SSHPASS" = true ]; then
      sshpass -p "$REMOTE_PASSWORD" scp -P $REMOTE_PORT $LOCAL_TAR_FILE $REMOTE_USER@$REMOTE_HOST:$REMOTE_DIR
    else
      scp -P $REMOTE_PORT $LOCAL_TAR_FILE $REMOTE_USER@$REMOTE_HOST:$REMOTE_DIR
    fi
    check_success "SCP 文件传输失败"
    
    # 获取当前时间戳
    CURRENT_TIMESTAMP=$(date +%Y%m%d%H%M%S)
    echo "当前时间戳: $CURRENT_TIMESTAMP"
    
    # 定义在远程服务器上执行的脚本内容
    REMOTE_SCRIPT=$(cat << EOF
    #!/bin/bash
    set -x  # 开启调试模式,输出所有命令
    cd $REMOTE_DIR || { echo "目录 $REMOTE_DIR 不存在"; exit 1; }
    
    # 检查文件是否存在
    if [ ! -e "$LOCAL_TAR_FILE" ]; then
      echo "错误: $LOCAL_TAR_FILE 不存在"
      exit 1
    fi
    
    # 重命名旧目录
    if [ -e "$REMOTE_DISTNAME" ]; then
      mv "$REMOTE_DISTNAME" "${REMOTE_DISTNAME}_${CURRENT_TIMESTAMP}" || { echo "重命名失败"; exit 1; }
      echo "旧目录已重命名为 ${REMOTE_DISTNAME}_${CURRENT_TIMESTAMP}"
    fi
    
    # 解压新文件
    tar -xvf "$LOCAL_TAR_FILE" || { echo "解压失败"; exit 1; }
    echo "解压成功"
    EOF
    )
    
    # 登录服务器并执行脚本
    echo "文件传输完成,正在登录服务器并执行脚本..."
    if [ "$USE_SSHPASS" = true ]; then
      sshpass -p "$REMOTE_PASSWORD" ssh -p "$REMOTE_PORT" "$REMOTE_USER@$REMOTE_HOST" "bash -s" <<EOF
    $REMOTE_SCRIPT
    EOF
    else
      ssh -p "$REMOTE_PORT" "$REMOTE_USER@$REMOTE_HOST" "bash -s" <<EOF
    $REMOTE_SCRIPT
    EOF
    fi
    check_success "远程脚本执行失败"
    
    echo "脚本执行完毕!"
    
    

最后的话

感觉shell脚本是真的很强大,如果可以还可以写爬虫,也可以调用服务器里面的sh,执行更加复杂的操作!如果有什么疑问和更好的建议,欢迎留言讨论,大家共同进度!