经验分享:AI商业化的终极战场:B端生态战的底层逻辑

490 阅读12分钟

技术10年,转战ai落地的一些经验分享。目前创业团队base 成都,在做ai agent的本地化(文中可以看到方向是coze 做ai agent),希望认识志同道合喜欢AI的小伙伴。

欢迎大家关注公z号 & Github:何小Ai同学(关注后可获取我的个人v,或者加入ai兴趣社群,我也会在社群里定期分享免费资料),共同进步!

0前言 商业落地的转折期

我们正处在AI发展的历史性关键节点——从技术爆发到商业落地的转折期。这不仅是技术演进的自然过程,更是商业价值重构的战略机遇窗口。其中AI应用层尤其值得关注。

图:产业链中AI应用层有巨大价值(来自 艾瑞咨询报告)

图:产业链中AI应用层有巨大价值(来自 艾瑞咨询报告)

作为一线AI落地实践者,也结合多年的技术从业经验,我清晰感受到行业面临的核心矛盾:技术可用性与商业可持续性之间的巨大鸿沟。

这一矛盾在三大市场呈现出截然不同的特性,整理如下:

市场类型核心特征主要痛点决胜要素
大B市场(政府、央企、大型企业)资源密集型资源切入难生态构建能力
小B市场(中小企业)预算受限型ROI证明难场景穿透速度
C端市场(个人消费者)体验驱动型同质化严重数据闭环效率

图:AI三大市场特征对比

我认为,未来几年,AI企业(本篇文章都将谈论接入AI应用层的企业,可参考下图)的生死线不在于技术先进性,而在于如何解决从"能用"到"想用"的转化难题。这需要企业重构价值链接模式,建立差异化竞争壁垒。技术的成功不在于卓越,而在于与市场需求的深度契合。图片

图:人工智能产业链价值分析(来自 阿里云研究中心报告)

图片

图:2024年中国AI大模型产业图谱(来自 《2024中国AI大模型产业发展与应用研究报告》发布. 第一新声)

图片

图:人工智能产业链及规模

1 大B端的三轮机会:从能用、好用到想用

第1️⃣轮:本地化部署的卡位战

对于大B(包括政府G端和大型企业)市场而言,AI的普及首先要解决“能用”的问题。这是如何与存量系统对接的技术问题。 所以,最近大家也陆续看到了deepseek与各地级政府大企业进行对接的案例:

图片

图:一些政府接入deepseek案例(来自 秘塔搜索)

图片

图:人工智能创新场景落地

在这一轮竞争中,G端市场的决胜点在于:

✅ 非标接口兼容能力:如与SAP、Oracle等系统的对接能力。

✅ 安全合规认证:如等保三级和密评资质的获取。

✅  标杆案例背书:智慧城市、智能风控等领域的成功案例。

用人话说,也就是原先服务于大B的客户具有更多的一些机会进入这一轮争夺战。这一步并不是在构建自己的多么牛x的系统,而是通过拿来即用的方式解决“绩效”问题。这也是如何抢占市场资源的问题。

如果你有相应的G端背景资源,你其实可以通过这个机会很好的切入,要相信这个接入方案技术壁垒是比较小的,市面上也有比较完整的接入方法。deepseek本身存在的幻觉,溯源等问题也是共性问题,所以并不会阻碍你的接入。

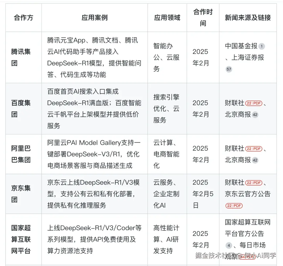
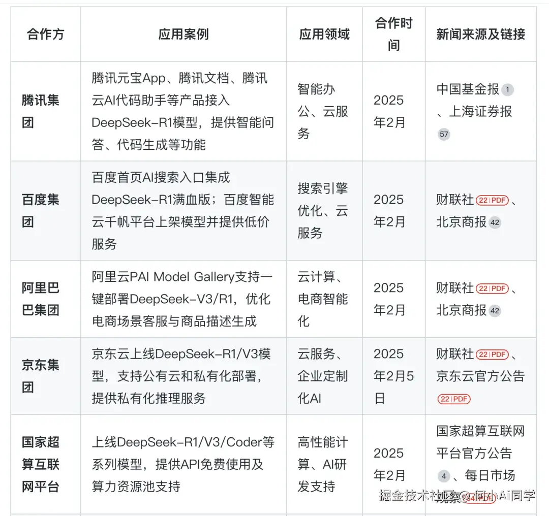
各大互联网平台也先后接入了deepseek,下面是一些案例:

图片

图:各大互联网企业接入deepseek案例(来自 秘塔搜索)

互联网大厂为何集体接入DeepSeek?(虽然百度、阿里、腾讯等互联网巨头都有自己的大模型)表面是技术互补,实质理解是一场生态防御战。这样做的好处在于:
✅ 专业性差异:DeepSeek在代码生成、数学推理等垂直领域的专业性超过其他大厂的通用大模型

✅  降低试错成本:通过接入外部模型,可以快速验证市场需求,避免自研投入过大

✅ 多元化策略:构建"自研+外接"的混合模型矩阵,提升整体竞争力

如同一家餐厅虽有自己的厨师,但面对特色菜系仍需引入专业大厨一样,这是一场理性的商业决策,而非简单的跟风。这也同时揭示大B市场的底层逻辑:技术为表,生态为里

第2️⃣轮:业务深度耦合的价值战

当“能用”成为标配后,大B市场进入了“好用”的竞争阶段。AI需要深度嵌入业务流程,成为提升效率与价值的核心工具。要赢得这场价值战,应用层AI的企业需要:

✅ 构建场景分级矩阵,优先渗透高频刚需场景

✅ 开发业务耦合中间件,如ERP等系统的API插件库并且和AI相结合

✅ 组建复合型交付团队,结合行业专家与AI工程师的力量

这个阶段比拼的不再是技术参数,而且我始终认为应用层的业务不存在技术深度的比拼,而是行业Know-How的封装能力,迅速抢占市场先机的能力。竞争不是看谁做得更好,而是看谁能定义游戏规则。

第3️⃣轮:生态化规模的护城河当AI在大B市场中实现“好用”后,下一步就是“想用”(打造行业应用,让客户想用)。这需要解决标准化输出构建行业壁垒,形成生态化规模。比如,工业AI平台从单个钢铁厂的质检系统起步,逐渐发展为行业标准输出者,成为工信部“智能制造标准委员会”的成员单位等等。

关键动作包括:

✅ 建立行业知识图谱库,沉淀工艺参数与业务规则。

✅ 开发低代码配置平台,让客户能够自行组合AI模块。

✅ 布局产业联盟,绑定行业协会与科研院所,形成行业标准。

2 小B端的破局法则:平台生态的AI赋能战

小B市场(中小企业、个体经营者)正面临前所未有的生存压力:一方面是流量获取成本持续攀升,另一方面是大厂平台垄断了流量入口。

过去这段时间,我看到了在流量边缘挣扎的小企业主,也看到了做的小而美的实体商家在线上也做得风生水起。

在这种"夹心层"处境下,AI技术为小企业主提供了一条差异化突围的新路径。

首先,小企业主的本质困境并不存在于技术,并不需要构建一个美团的外卖平台去做外卖,也并不需要构建一个有赞一样的saas系统去做线上系统。他们缺乏与大企业抗衡的"规模效应",但是同时也可以借势大企业的平台优势。AI的出现恰恰可以成为小B实现"规模效应平权"的关键武器。

我们团队目前的方向就是服务于这样一些小平台商家,针对我们最近对接的一些问题以及产生的一些思考。和大家分享一些要点。

第 1️⃣ 点,借助AI实现公域到私域的流量转化

小企业主需要借助AI,将公域流量高效转化为私域流量,形成从引流到变现的闭环。

平台策略:微信视频号:依托公众号、小程序等生态,适合精准触达与深度运营。

小红书:通过AI生成高质量种草内容,放大口碑效应。抖音:结合AI优化短视频脚本与直播话术,加速流量转化。案例分析:某母婴品牌的AI赋能我们通过AI分析用户行为数据,为该品牌辅助生成育儿知识短视频,将短视频创作周期从1-2天转化为1-2小时,在抖音上获得高曝光后,通过智能客服将用户引导至私域社群。最终,其私域用户数6个月内增长明显,月销售额提升显著。

当然这只是基础的一些业务,后续我们还有更多的层级设计在进一步沟通中,如下图:

层级核心功能商业价值技术门槛
基础层自动回复、智能客服等简单小场景切入降低人力成本
进阶层个性化推荐、用户分层等深入场景转化提高转化率
高阶层预测性营销、生命周期管理等场景闭环提升客户终身价值

图:AI赋能公域到私域的转化的层级

第2️⃣点,从工具替代到模式创新。

要想真正从AI中获益,普通企业或者商家,需要经历三个阶段的转型:

✅ 工具替代(降本增效)

利用现成AI工具替代人工操作,如智能客服、自动发帖、海报设计、自动拓客等。

✅ 流程重构(模式创新)

基于AI能力重新设计业务流程,如全渠道内容生产线、智能化客户旅程等。

✅ 战略升级(商业模式创新)

将AI视为核心竞争力,重构商业模式,如从产品销售转向"AI+服务"的订阅模式。

这条路径也能够回答,为什么我们一开始不用去部署自有的大模型,甚至没有去做一些模型微调,只需要通过像Coze这样的智能体平台迅速的搭建一些AI智能体,因为我们首先要做的是工具替代,下面三张图片也能说明我们在做的事情。

图片

图:一些coze官方商店的项目应用,可迅速完成AI场景接入

图片

图:AI大模型市场应用的机会(我们团队专注于to B应用层 agent的构建)

图片

图:Agents模式是未来应用层的趋势

第3️⃣点,AI夹缝中,如何差异化竞争

我们当然不是与大企业比拼技术投入,而是利用AI放大自身独特优势,做好场景化应用和垂直领域的先行者(如下图所示):

图片

图:人工智能未来竞争格局(来自 阿里云研究中心报告)

中小企业的优势在于: ✅ 本地化洞察:深入理解特定区域、特定人群的需求 ✅ 灵活性优势:快速试错、快速迭代的能力 ✅ 人情味差异:在标准化服务中保留人性化关怀

我认为,AI当然不会消灭中小企业和商家,但是会重新定义他们的竞争方式。

在平台经济与AI技术的双重驱动下,中小企业市场正经历一场前所未有的"达尔文式进化"。那些能够将AI视为战略伙伴而非简单工具的,将在这场进化中脱颖而出。

第4️⃣点,中小企业小商家的AI决策指南

✅ 平台选择:优先考虑已集成AI能力的SaaS平台,优先考虑通过AI工具切入细分场景

✅ 能力建设:开始培养1-2名AI工具应用专员

✅ 数据资产积累:从客户互动数据开始构建专属数据资产(我们在对接中发现,多数中小企业客户和商家都没有有意识的做这样的一些数据沉淀,但这些数据恰恰是AI个性化中很需要的一部分(参考下图),这也给我们的个性化AI带来了一些挑战)

图片

图:数据资产对AI学习和决策至关重要(来自 阿里云研究中心报告)

✅ 增长路径:先解决效率问题,再探索创新模式;先解决销售问题,再解决管理问题。

针对性的AI投资回报公式

ROI = [(流量获取效率 × 转化率提升) + (人效提升 × 人力成本)] ÷ (技术投入 + 学习成本)

决胜要素:

✅ 选择"即插即用"的行业垂直解决方案

✅ 优先投资客户触达环节的AI能力

✅ 构建数据资产闭环,先利用Agent模式调用模型,再深入持续优化模型效果

✅ 借助AI的"熟客经济"将传统店主的"人情味"规模化、系统化,实现"亲密感"与"效率"的双赢。比如我们目前在做的个性化的朋友圈和精准的定向客户触达等。

✅ 选择开发周期低,回报周期短的应用场景进行验证。直白点说,客户的有效诉求就是既要做得快,又要投入少。我们团队通过引入Cursor ai开发工具,低代码开发的方式,ai设计,ai产品工具来提效,引入coze智能体平台来快速验证客户的小场景需求,并迅速帮客户验证需求的同时,减少技术投入成本。通过按需付费的协议方式来减少用户的技术运维投入成本,通过结合不同大模型的优势来权衡效果和模型调用成本的问题

3 结语

AI时代的赢家逻辑AI的竞争,不是技术的较量,而是价值的博弈。赢家不是技术最先进的企业,而是能将技术转化为商业价值的玩家。

从“能用”到“好用”,再到“想用”,AI的核心在于深度契合场景、规模化构建生态、积累长期价值。技术是工具,关键在于用它重塑效率、模式与生态。

正如《竞争战略》所言:“战略的本质,是在变化中寻找不变的竞争优势。”AI的未来属于那些以客户价值为中心,用技术重构规则、创造生态闭环的企业。哪怕从一个小场景起步,也能塑造行业新秩序。