浙江大学发布DeepSeek落地实战指南!153页《DeepSeek行业应用案例集》完整版(免费下载)

233 阅读3分钟

前言

最近清华大学和北京大学相继推出了9份deepseek使用手册,是非常的火热啊,现在浙江大学也推出了deepseek使用手册,我都打包好了分享给大家,完全免费下载,别再到处乱找了。

DeepSeek手册完整版(清华+北大+浙大)

点击下载→:清华大学DeepSeek使用手册

浙江大学deepseek手册核心内容

DeepSeek这个国产AI正在重塑我们的生活。从田间地头的灌溉系统,到手机里的语音助手,从医院的CT诊断到快递小哥的送货路线,它像空气一样渗透进40多个行业,带来了一场静悄悄的革命。

在农田里,它让农民不再"看天吃饭"。河南的小麦种植户用上病虫害预警系统后,锈病预测准确率提升30%,农药使用量减少40%。山东寿光的番茄大棚通过智能灌溉,不仅节水40%,产量还涨了18%——这相当于每亩地多赚2000块。

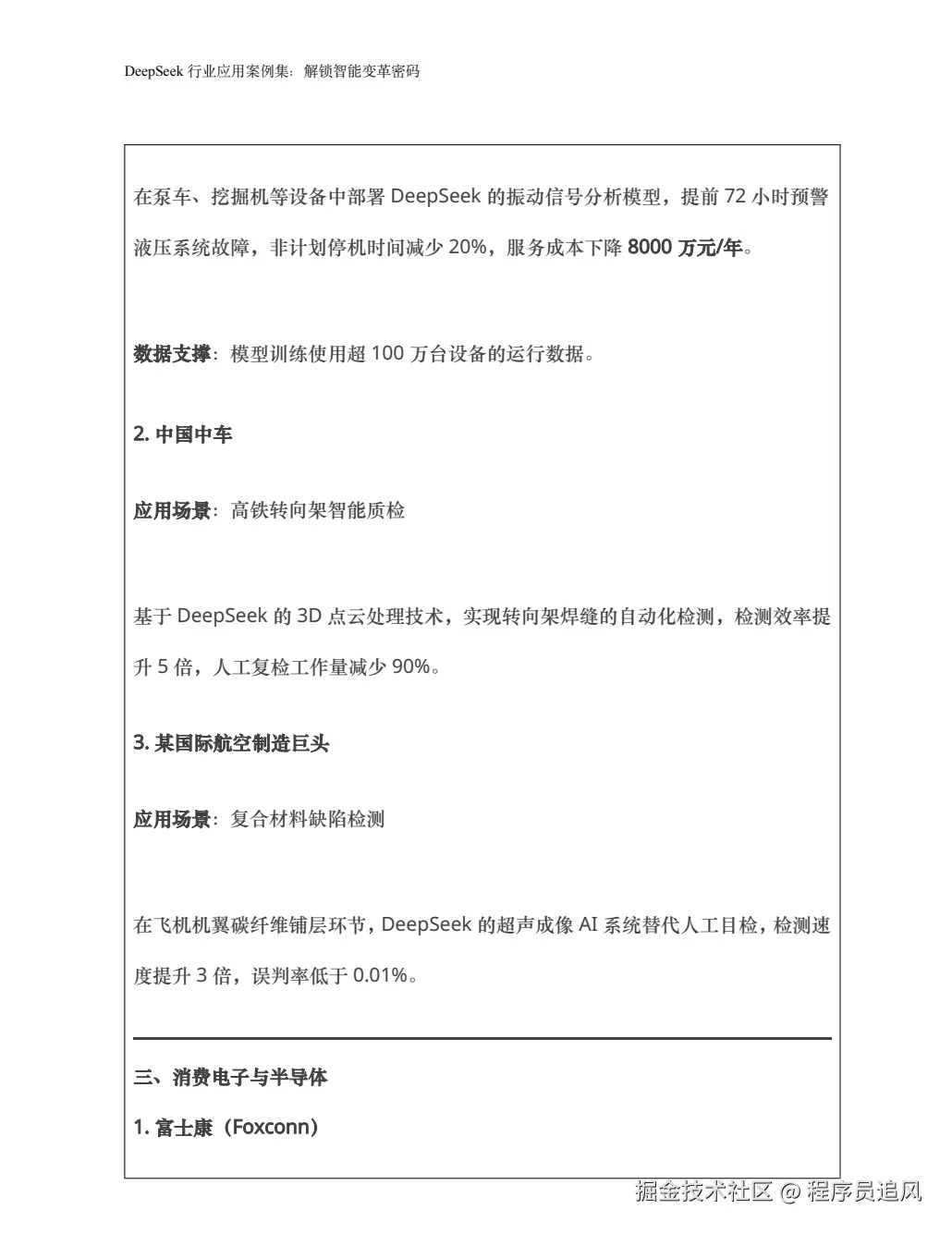
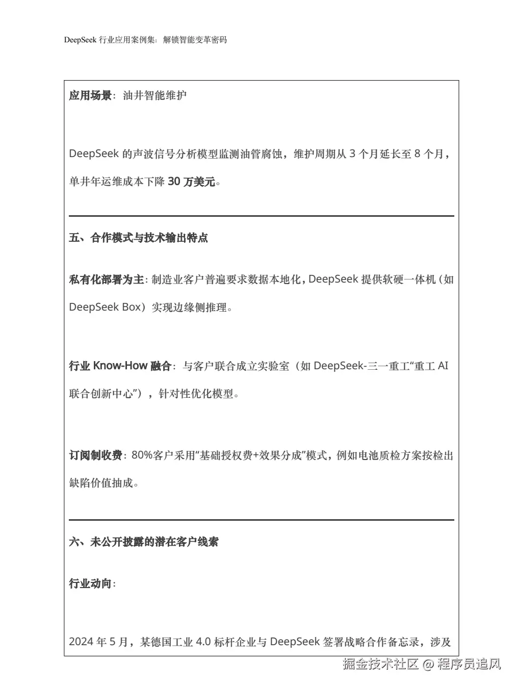
制造业正经历"机器换人"的升级。富士康的手机生产线用AI调度2000多台机器人,iPhone主板贴片速度提升12%,每天多造12万台。三一重工的挖掘机装上振动监测系统后,能提前72小时预警故障,每年省下8000万维修费。

你的汽车可能已经搭载了它的"大脑"。吉利、岚图等车企的智能座舱能听懂模糊指令,调用2000多个车载功能。遇到堵车时,系统自动规划最优路线,让车控系统开发周期缩短70%,成本直降80%。

就连外卖小哥都在用它"抄近路"。顺丰同城接入AI调度后,每天处理2200万订单,骑手接单效率提升23%。杭州某物流公司用智能路径规划,每月省下200万油费——这相当于每天少绕3000个足球场的冤枉路。

金融行业正在经历"秒批"革命。江苏银行用AI审核贷款合同,识别手写体表格准确率高达96%,信贷审核提速20%。南京银行的客户经理原本需要1天整理的企业报告,现在10分钟就能生成,半年写了600多篇。

最惊人的是医疗领域。某三甲医院引入AI辅助诊断后,CT阅片速度提升5倍,早期肺癌发现率提高18%。系统能同时分析影像、病历、基因数据,把多学科会诊从"专家开会"变成"AI秒出方案"。

浙江大学DeepSeek手册部分内容

DeepSeek手册完整版(清华+北大+浙大)

点击下载→:清华大学DeepSeek使用手册

最后

这场变革才刚刚开始。从华为到腾讯,从360到顺丰,200多家企业正在用这个"最强大脑"重构商业逻辑。当我们还在讨论AI会不会取代人类时,它已经让农田增产、工厂增效、疾病早筛变成了日常。下一次扫码点餐、语音唤醒手机时,不妨想想:这个看不见的AI伙伴,正在如何改变你我的生活?