开源之夏经验分享|MOSN 社区韦鑫:做自己认为很酷的事

219 阅读11分钟

开源之夏经验分享|MOSN 社区韦鑫:做自己认为很酷的事

文|韦鑫

计算机科学与技术学院

HTNN 社区贡献者

就读于南京航空航天大学,是计算机科学与技术学院研三的同学,研究方向是分布式系统。

本文 3756​ 字,预计阅读 7 分钟 ​

今天 SOFAStack 邀请到了开源之夏 2024 MOSN 社区的中选学生韦鑫同学!在本项目中,他负责将 Sentinel-golang 流量控制能力集成进 MoE (MOSN on Envoy) 态。希望他分享的这段经历,能让更多人了解到 MOSN 开源社区,感受开源的魅力~

项目链接​:github.com/mosn/htnn/t…

项目信息

项目名称​:将 Sentinel-golang 流量控制能力集成进 MoE​(MOSN on Envoy)​生态

项目导师​:付建豪

项目描述​:MoE​(MOSN on Envoy)​融合了 MOSN 和 Envoy 生态,打造高性能、高扩展性的数据平面,MOSN 技术团队已经把 MoE 技术贡献到 Envoy 上游,可直接使用 Envoy 最新版本来开发。通过 MoE 技术可以使用全功能的 Golang 编程语言来编写 Envoy 插件,极大提高了业务插件的开发效率。

本次使用 MoE 技术把 Sentinel-golang 项目和 Envoy 相融合,把 Sentinel 生态引入到 MoE 生态中。

项目实现思路

概述

在完成该项目前,HTNN 社区已经提供了limit_count_redislimit_reqlocal_ratelimit 等限流插件。通过引入 Sentinel-golang,我们可以为用户提供更多的限流选择、提升限流能力。

方案

当前在 Sentinel-golang 中,拥有以下流量治理能力:

  • 流量控制​*(Flow)*​:通过配置具体规则,对请求流量进行限制;
  • 热点参数流控​*(HotSpot)*​:统计某些热点数据中访问频次最高的 Top K 数据,并对其访问进行限制;
  • 熔断降级​*(CircuitBreaker)*​:当系统异常情况发生时,可以自动熔断系统,保证系统的可用性;
  • 并发隔离控制​*(Isolation)*​:控制对资源访问的最大并发数,避免因为资源的异常导致协程耗尽;
  • 系统自适应保护​*(System)*​:在系统负载高峰期间,可以限制请求流量,避免系统资源耗尽。

然而经过理论分析与实践得出,以下流控治理能力在本项目插件中并不适用:

  • Flow 中的基于内存使用水位的流控能力 (Low/HighMemUsageThreshold、MemLow/HighWaterMarkBytes) ,因为它获取到的水位是流控插件,也就是网关的内存信息,并不是后端服务的内存使用情况,因此不符合预期;
  • Isolation,插件的 Filter 生命周期为一次请求-响应​ (如 DecodeHeaders、Onlog 阶段均为单一协程),不需考虑多协程 (goroutine)​的情况,因此不符合预期;
  • System,与 Flow 的内存水位一样,它获取到的系统负载信息是网关的,而不是后端服务的,因此也不符合预期。

因此最终项目实践裁切掉了一部分插件无需实现的 Sentinel-golang 的流控能力,分别实现了 Flow (部分)、HotSpot、CircuitBreaker 流控能力。

插件处理流程

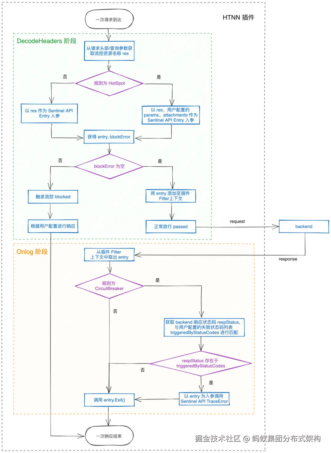
一次请求-响应流程

图片

可分为以下 3 种规则分别描述该流程:

  • FLow 规则 DecodeHeaders:
  1. 首先从请求头部、请求参数获取流控资源名称 res
  2. 以 res 作为入参调用 Sentinel API Entry,得到 entry 和 blockError
  3. 若 blockError 不为空则触发流控规则,根据用户配置的响应信息进行返回
  4. 若 blockError 为空则请求放行,并将 entry 记录到 Filter 上下文中

Onlog:

  1. 从 Filter 上下文中取出 entry
  2. 调用 entry.Exit() 完成本次流控记录
  • HotSpot 规则 DecodeHeaders:
  1. 首先从请求头部、请求参数获取流控资源名称 res
  2. 以 res、用户配置的 params、attachments 作为入参调用 Sentinel API Entry,得到 entry 和 blockError
  3. 若 blockError 不为空则触发流控规则,根据用户配置的响应信息进行返回
  4. 若 blockError 为空则请求放行,并将 entry 记录到 Filter 上下文中

Onlog:

  1. 从 Filter 上下文中取出 entry
  2. 调用 entry.Exit() 完成本次流控记录
  • CircuitBreaker 规则 DecodeHeaders:
  1. 首先从请求头部、请求参数获取流控资源名称 res
  2. 以 res 作为入参调用 Sentinel API Entry,得到 entry 和 blockError
  3. 若 blockError 不为空则触发流控规则,根据用户配置的响应信息进行返回
  4. 若 blockError 为空则请求放行,并将 entry 记录到 Filter 上下文中

Onlog:

  1. 从 Filter 上下文中取出 entry
  2. 获取后端返回的响应状态码,并与用户配置的失败状态码列表进行匹配
  3. 若匹配上,则以 entry 为入参调用 Sentinel API TraceError 统计错误*(当达到用户配置的错误数量时会在下一次调用 Sentinel API Entry 时触发流控,即熔断) ​*
  4. 调用 entry.Exit() 完成本次流控记录
插件开发过程

接下来阐述 Sentinel 插件的开发过程,同时可以给对 HTNN 插件感兴趣的同学提供开发参考路径。

需要添加/修改的文件及目录结构如下:

├── maintainer
  │   └── feature_maturity_level.yaml # 插件成熟等级
  ├── plugins
  │   ├── go.mod
  │   ├── go.sum
  │   ├── plugins.go # 引入插件
  │   ├── plugins
  │   │   └── sentinel # 插件主体
  │   │       ├── config.go
  │   │       ├── config_test.go
  │   │       ├── filter.go
  │   │       ├── filter_test.go
  │   │       └── ...
  │   └── tests
  │       └── integration # 集成测试
  │           ├── sentinel_route.yaml
  │           └── sentinel_test.go
  ├── site
  │   └── content # 中英文档
  │       ├── en
  │       │   └── docs
  │       │       └── reference
  │       │           └── plugins
  │       │               └── sentinel.md
  │       └── zh-hans
  │           └── docs
  │               └── reference
  │                   └── plugins
  │                       └── sentinel.md
  └── types
      └── plugins 
          ├── plugins.go # 引入插件
          └──  sentinel  # 插件配置结构
              ├── config.go
              ├── config.pb.go
              ├── config.pb.validate.go
              └── config.proto

插件配置结构

  1. 进入 <span>types/plugins</span> 目录,创建插件配置结构目录 <span>sentinel</span>
  2. <span>sentinel/config.proto</span> 中定义插件模型,即配置结构
  3. 通过根目录的 <span>Makefile</span>,执行 <span>make gen-proto</span> 生成插件的 Go 配置结构
  4. <span>sentinel/config.go</span> 定义插件名称、类型、执行顺序等,并编写 Validate 作为配置校验逻辑
  5. <span>plugins.go</span> 中添加配置结构 package

插件开发及单元测试:

  1. 进入 plugins/plugins 目录,创建插件目录 sentinel
  2. <span>sentinel/config.go</span> 中编写插件配置解析逻辑
  3. <span>sentinel/filter.go</span> 中编写插件核心工作逻辑
  4. <span>sentinel/config_test.go</span> 中编写配置解析的单元测试
  5. <span>sentinel/filter_test.go</span> 中编写插件工作所依赖方法的单元测试

集成测试:

  1. 返回 <span>plugins</span> 目录
  2. <span>plugins.go</span> 中添加插件 package
  3. <span>tests/integration/sentinel_test.go</span> 中编写集成测试
  4. 通过当前目录下的 <span>Makefile</span>,执行 <span>make bulid_test_so</span> 得到编译产物,接着进行集成测试,如GreenOpstest -v ./tests/integration/sentinel_test.go ./tests/integration/suite_test.go

插件文档:

  1. 进入 <span>site</span> 目录
  2. 在如下位置编写中文文档

<span>content/zh-hans/docs/reference/plugins/sentinel.md</span>

  1. 使用仓库提供的翻译工具得到 <span>prompt:go run cmd/translator/main.go -f .content/zh-hans/docs/reference/plugins/sentinel.md --from zh-Hans | pbcopy</span>
  2. 将粘贴板内容提交到 LLM,如 ChatGPT 中得到英文文档,保存到

<span>content/en/docs/reference/plugins/sentinel.md</span>

其他:

  1. maintainer/feature_maturity_level.yaml 中添加插件的成熟级别*(feature maturity level) ​*
  2. 通过根目录的 <span>Makefile</span>, 执行 make lint,make fmt 等命令做代码提交前的检查

参考

开源之夏个人随访

自我介绍

大家好,我是​韦鑫​,目前就读于南京航空航天大学,是计算机科学与技术学院研三的学生,研究方向是分布式系统。

参与该项目的原因​

在本科期间,我就想要尝试参与开源活动。我认为这是一件很酷、很有趣的事情,但总会认为自己知识储备不足选择望而却步。然而,想到学生时代仍有不过这短短几年,​与其自我矛盾、踌躇不前,不如先行动起来再说。​因此在 2023 年,我根据自己的研究方向,第一次参与开源之夏的项目。事实证明,**技术不足并不是妨碍参与开源活动的关键,缺乏热情才是。**在那里,我认识了非常有趣的社区同学,了解了相关行业现状,并在实践中学习,在学习中实践,这种相互交流讨论、学以致用的过程让我很有成就感。

在科研工作中,我了解并学习了需要使用到的 Kubernetes、Istio,进而了解到了 Envoy 及 MOSN。因此在本次开源之夏中,我选择了与自身匹配度较高的、隶属于 MOSN 社区下的 HTNN 子项目。HTNN 社区虽然正处于前期快速迭代阶段,但是综合社区文档代码等方面来看,对我而言仍然是一个非常难得的学习机会。

如何克服项目过程中的困难与挑战

在代码开发过程中碰到问题和挑战是再寻常不过的事情,​战胜困难的最好方法就是直面困难​。通常我会先尽自己所能去寻找问题的答案,尽管这样会花费大量的时间,但也会在这个过程中能够收获许多。面临实在无法解决或拿捏不准的问题时,我会将自己的探索过程及想法同步到社区,与社区同学和导师讨论交流、集思广益。

在进行此次项目的过程中,我与社区同学及导师讨论了许多问题。令我印象最深的一个问题是 Sentinel Entry 的 Exit 时机问题。Sentinle Entry 的 Exit 时机不当可能会导致资源泄露、指标统计不准确等问题。最初我选择在 EncodeHeaders 阶段进行 Exit 操作,考量是 CircuitBreaker 熔断策略需要在响应阶段根据响应状态码统计指标。但在与社区同学讨论后得出结论是:客户端可能会在 EncodeHeaders 阶段之前中断请求,此时无法执行其中的 Exit,从而出现上述问题。因此最终决定在客户端中断请求也会被触发的 OnLog 阶段进行 Exit 操作,保证上述边界情况出现时依然能正常释放资源、统计指标。

将代码逻辑从 EncodeHeaders 迁移至 OnLog 衍生出了无法获取到响应头部的问题。这是因为在 Envoy 1.31 中还不支持在 OnLog 中获取头部信息,需要额外执行头部获取操作来缓存该项信息,我也因此提交另外一个 PR。

你对 HTNN 的印象

MOSN 社区的 HTNN 是个非常有趣的项目,是一款基于云原生技术的 L3 & L4 & L7 Cross-Layer 网络全局解决方案产品。我曾有幸参与过 Envoy WASM 的插件开发、维护工作,但受限于 WASM 的成熟度,Golang 生成 WASM 会存在诸多的限制,因此仅仅是能够使用全功能的 Golang 进行插件开发这一点就足以让我眼前一亮,相信这一能力在今后也能够吸引到更多 Gopher,另外 HTNN 还有其他更多宝藏等着我们去发掘。

​麻雀虽小,五脏俱全。​作为早期快速迭代的开源项目,HTNN 有着相当完备的说明文档、国际化、单元测试、集成测试框架和 CI/CD,同时代码也十分工整优雅。当有问题发 Issue 时,能够很快的得到社区同学的响应和帮助;对于 PR,相关同学也会非常认真负责地进行 Code Review,并给出相当有见解的修改建议。因此我认为这对想要入门学习云原生、服务网格、网关等相关技术的同学而言是一个非常棒且值得考虑的社区。

总而言之,HTNN 是一个开放、热情、有活力且极具有强技术力的开源社区。

有哪些收获

在此次项目中,我学会了如何开发 HTNN 插件。它基于 MoE 能力,即 Envoy Golang 扩展机制,使我在服务网格、云原生网关方面的拼图更加完整,这对我今后的开源活动、工作提供了十分宝贵的实践经验。

同时,社区完备的自动化能力让我深刻地意识到​严格的单元测试、集成测试、CI/CD 对于整个项目的重要性​。它能够很好地规范代码、减少不必要的错误、提升代码质量、减轻 Reviewer 的心智负担,这也是我今后需要重点关注和学习的方向。

寄语

或许我们曾长久仰望,那些看似遥不可及的璀璨星辰;却未曾察觉,在默默耕耘的岁月里,自己正悄然蜕变成那颗最耀眼的星。相信自己,勇敢地去做自己认为很酷的事!