保姆级教程:教你用 Readdy.ai 轻松产品设计与前端开发

534 阅读11分钟

前几天雷神为大家介绍了一款AI设计工具莫高设计,但是AI时代,我们的工具不能只有一把。

今天要为大家再介绍一款比莫高设计还好用的 Readdy.ai,我觉得这是一款能彻底改变 UI 设计和前端开发流程的 AI 工具。它不仅可以 自动生成精美的 UI 设计稿,还能直接生成可用的前端代码,大大提升开发效率。即使你毫无设计经验,也能轻松上手,实现从设计到开发的无缝衔接,非常适合创业者、独立开发者 以及 B 端产品经理。

为什么 B 端产品经理也需要 Readdy.ai?

在 B 端产品开发中,产品经理通常需要: ✅ 快速验证产品方案:在开发投入之前,先搭建 UI 方案,进行内部或客户验证。 ✅ 与设计师、开发团队高效协作:减少沟通成本,直接提供可用的界面设计和前端代码,提高研发效率。 ✅ 更快地响应业务需求变化:业务快速迭代,传统 UI 设计流程往往跟不上需求,而 AI 设计工具能大幅缩短周期。

B 端产品经理可以如何使用 Readdy.ai?

  1. 原型设计与需求验证:使用 AI 生成 UI 方案,快速搭建交互界面,内部测试后再交付开发。
  2. 优化工作流:Readdy.ai 直接输出 HTML、CSS 或 React 代码,降低 UI 设计和开发之间的转换成本。
  3. 多端适配:B 端产品往往需要适配不同设备,Readdy.ai 能自动调整布局,满足桌面端、移动端和管理后台的需求。

对于 B 端产品经理来说,Readdy.ai 不仅是一个 UI 设计工具,更是一个产品验证与加速开发的利器,帮助团队更高效地完成产品迭代。🚀

  1. 什么是 Readdy.ai?

Readdy.ai 是一款基于 AI 的 UI 设计和前端开发工具,能够帮助开发者快速生成 UI 设计稿,并直接导出 HTML、CSS 甚至 React 代码,省去了繁琐的手工设计和开发过程。

主要功能包括:

  • AI 设计生成:输入简单的需求描述,AI 立即生成高质量 UI 设计稿。
  • 前端代码自动转换:无需手写代码,Readdy.ai 可以将设计稿转换为前端代码,让你直接在项目中使用。
  • 交互优化:可视化调整 UI 组件,适配不同设备和屏幕尺寸。
  • 一键导出代码:支持 HTML、CSS、React 等前端框架,直接用于开发。
  1. 为什么选择 Readdy.ai?

对于独立开发者或小团队来说,时间和成本是关键。传统的 UI 设计和前端开发往往需要多个专业人员协作,而 Readdy.ai 打破了设计与开发之间的壁垒,让单个开发者也能轻松完成 UI 设计和前端实现,极大地降低了开发门槛。

适用人群:

  • 独立开发者:无需 UI 设计经验,也能做出高质量界面。
  • 创业团队:快速生成 UI 方案,缩短产品研发周期。
  • 前端开发者:加速 UI 设计转换,提高开发效率。
  • 产品经理:无需依赖设计师,也能快速制作产品原型。
  1. 如何使用 Readdy.ai?我现写一个简略的大纲,后面给大家补充保姆级教程

Step 1: 访问 Readdy.ai 官网并注册

打开 Readdy.ai 官网(网站地址可能会有变动,请参考官方信息)。

点击 注册 按钮,使用邮箱或第三方账号(如 Google)登录,进入 Readdy.ai 主页。

Step 2: 选择 UI 设计类型

在 Readdy.ai 的主界面,你可以选择不同的设计模式,例如:

  • 网站界面(Web UI)
  • 移动端界面(App UI)

根据你的需求,选择合适的模板或从零开始创建新的设计。

Step 3: 让 AI 生成 UI 设计

Readdy.ai 提供 AI 设计助手,你只需要输入简单的描述,比如:

“一个极简风格的电商首页,包含商品展示、搜索栏和用户登录按钮。”

AI 会根据你的描述,自动生成一套符合要求的 UI 设计稿。

Step 4: 调整和优化设计

生成的设计稿支持可视化编辑,你可以拖拽组件、调整颜色、修改布局,确保符合需求。

Step 5: 导出前端代码

当你对设计满意后,可以点击 “导出代码” 按钮,选择:

  • HTML + CSS(适合普通网页开发)
  • React 代码(适合现代前端开发)
  • Vue 代码(适用于 Vue.js 项目)

代码会自动生成并提供下载,你可以直接集成到自己的项目中。

 

 

下面开始我们的保姆级教程

readdy.ai/

登录

用谷歌登录

 

创建工程

创建一个工程名称

 

 

选择前端框架

可以选择前端展现的框架

 

开始第一次设计

选择Desktop

生成一个批量调整部门的功能,用于部门管理模块中,为管理员提供便捷的批量操作。批量调整部门功能应包括选择目标部门、添加或合并,拆分、设置新部门名称和批量保存操作选项。批量调整部门功能需要直观的交互界面,管理员能轻松操作。提供清晰反馈确保操作成功。批量调整部门功能界面可包括以下模块:第一步是 目标部门选择、部门职位管理、新部门设置和保存选项等。以确保管理的便捷与高效。第二步是 职位选择、新职位设置,复制原职位属性,设置新职位属性选项等。第二步是 人员选择、包含人员的现有信息(原职位编号,原职位名称,员工状态,员工类别等),人员新职位选项等。

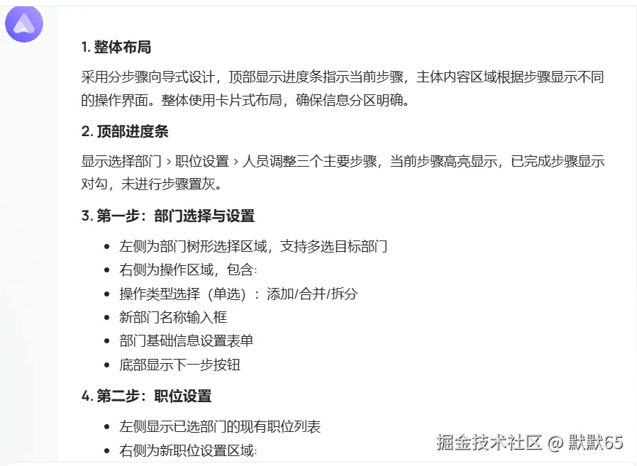
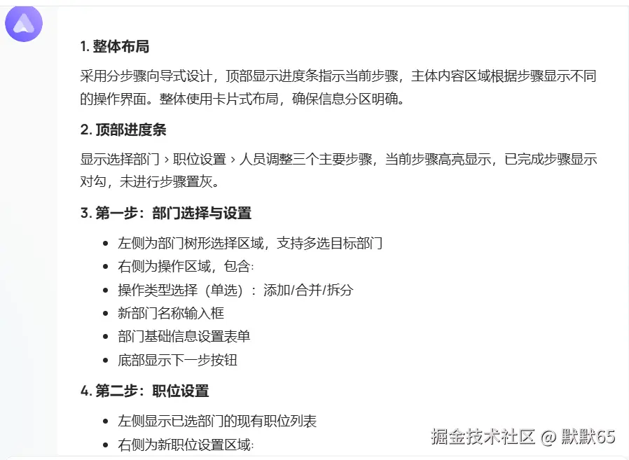
他的整体设计思维链

1. 整体布局
采用分步骤向导式设计,顶部显示进度条指示当前步骤,主体内容区域根据步骤显示不同的操作界面。整体使用卡片式布局,确保信息分区明确。
2. 顶部进度条
显示选择部门 > 职位设置 > 人员调整三个主要步骤,当前步骤高亮显示,已完成步骤显示对勾,未进行步骤置灰。
3. 第一步:部门选择与设置
操作类型选择(单选):添加/合并/拆分
部门选择区域:
合并模式:显示第一个部门和第二个部门两个下拉选择框
添加模式:显示单个部门下拉选择框
拆分模式:显示单个部门下拉选择框
新部门设置区域:
新部门名称输入框
部门基础信息设置表单
底部显示下一步按钮
4. 第二步:职位设置
上方显示已选部门的现有职位列表(表格形式):
职位名称
职位编号
所属部门
选择列(多选)
下方为新职位设置区域:
新职位名称设置
职位属性复制选项
新职位属性配置表单
底部显示上一步和下一步按钮
5. 第三步:人员调整
使用表格形式展示人员信息:
选择列(多选)
员工基本信息(姓名、工号)
原职位信息(编号、名称)
员工状态
员工类别
新职位下拉选择
表格上方提供批量操作工具栏:
全选/取消全选
批量设置新职位
筛选条件
底部显示上一步和保存按钮
6. 操作反馈
每个步骤的必填项进行醒目标记
操作过程中显示加载状态
保存成功后显示成功提示,并提供继续新建或返回列表选项
操作异常时显示错误提示,并指导下一步操作
7. 数据验证
合并模式下验证必须选择两个不同的部门
新部门名称不能与现有部门重复
职位设置时验证必要属性
人员调整时确保所有人员都已分配新职位
8. 响应式设计
页面布局适配大屏显示
表格区域支持横向滚动
关键按钮始终固定在视窗内

 

查看

因为项目比较忙,而且我莫高设计那边已经搞的差不多了,我隔了几天才看给我生成的原型,但是我一看给我的感觉是震撼的,他直接一次就给出我想要的设计

我先给大家看看整体的原型

他给我生成的第一个调整类型是添加新部门

第二部职位设置

第三步人员调整

 

批量设置职位他都帮我想到了

 

 

甚至直接帮我生成了二级页面

 

我们再看看他设计的合并场景是怎样的

合并场景他给出了两个部门可选,基本达到了我的预期

职位设置 和新建部门差不多

人员调整 也和新建部门差不多

 

再看下拆分部门的情况

拆分就给了一个新部门,有点不符合预期

 

 

微调

下面我就开始微调了

我的咒语

选择A版本,但是少了一个转移部门的场景,拆分部门 也只有 一个新部门,请给出两个新部门

效果

 

这次他帮我生成了合并拆分转移三个场景,二级页面也调整的基本符合预期

 

这样大家用了两三次调整,我的这个批量组织调整的原型就基本可以拿去给我客户爸爸去演示讲解了。比之前介绍的莫高设计好用了不止一倍。

强烈安利大家去实操体验

共学

雷神(笔者在PeopleSoft被小伙伴叫做雷神)此前创建了一个AI HR共学群,主要是和HR业务,HRIS,HR系统开发者和HR系统产品经理一起探索AI在人力资源领域的应用探索的。但是很多小伙伴加我之后说不是HR行业的,但是也想一起共学AI,学习的热情自然不能拒绝。

但是HR AI群的纯粹我也不想打破,所以又建一个AI工作提效群。

我本身有两个娃,也想用AI工具来帮助我培养娃的兴趣,于是又建了一个AI育儿群。

为了防止群内有广告贩子流入,我暂时先不把新群的二维码放出来

各位亲们可以手动添加我的微信(微信号:[174169952])或者扫描我的微信二维码,

是HR从业者的备注“AI HR群”,通过后发送简单的自我介绍,我会拉您进AI HR探究群。

非HR从业者没有娃要养的备注“AI 工作群”,通过后发送简单的自我介绍,我会拉您进AI 工作提效群。

想借用AI养娃育儿的备注“AI 育儿群”,无需自我介绍,我会拉您进AI 育儿群。

 

知识星球

众所周知,微信群里分享文件不太方便,因为每天都有大量的聊天内容,文件很容易被新消息淹没,导致群友难以快速找到所需资料。尤其是当新成员加入时,他们无法查看之前的文件和重要资料,影响学习和信息获取的效率。

为了更好地管理和分享文件,雷神 特别建立了一个 知识星球,用于集中存放和整理群内的重要资料。相比微信群,知识星球 具备以下优势:

🔹 为什么选择知识星球?

✅ 文件长期可查:所有资料都会归档整理,避免像微信群一样被新消息冲散。 ✅ 分类清晰:不同主题的文件和内容可以分门别类存放,方便大家按需查找。 ✅ 新成员友好:后续加入的群友可以直接访问之前的资料,无需翻找历史记录。 ✅ 互动交流:不仅可以下载文件,还可以在星球内讨论问题,形成长期的知识沉淀。

📌 如何加入雷神的AI知识星球?

因为知识星球的加入最低门槛是50元,最高可以打5折。所以雷神就把门槛设置为最低的50元

然后给大家设置了5折的优惠券。相当于花25元就可以加入雷神的知识星球了。以后可以有一年的时间

来使用星球获取各种资料!所以感兴趣的扫描下面的码加入吧

现在已经有130人加入雷神的知识星球了

号外:前200名加入雷神的知识星球的同学,三天后不退款的话,可以凭借支付截图找雷神退款20元(知识星球手续费扣掉20%),等于花5元钱就可以使用一年的知识星球。

200名之后的不再退费!目前还有大概70个名额,所以想一起AI进化的早点加入吧

 

👉

如果你在微信群里找不到需要的文件,或者想更系统地获取资料,欢迎加入雷神的知识星球,一起高效学习和成长!🚀