文献解读-Chromosome-Scale Genome of Masked Palm Civet (Paguma larvata) Shows Genomic

109 阅读8分钟

关键词:果子狸;基因组特征;变异检测;


文献介绍

  • 标题(英文): Chromosome-Scale Genome of Masked Palm Civet (Paguma larvata) Shows Genomic Signatures of Its Biological Characteristics and Evolution
  • 标题(中文): 果子狸(Paguma larvata)的染色体规模基因组显示其生物学特征和进化的基因组特征
  • 发表期刊: Frontiers in Genetics
  • 作者单位: 华大基因农业基因组学国家重点实验室、中国科学院大学生命科学学院等
  • 发表年份: 2022
  • 文章地址: doi.org/10.3389/fge…

屏幕截图 2025-03-04 112614.jpg

图1 文献介绍

果子狸(Paguma larvata)作为一种独特的小型食肉动物,其杂食性饮食习性和作为多种病原体载体的特征引起了广泛的关注。特别是自2003年SARS疫情暴发以来,该物种作为SARS相关冠状病毒的潜在宿主,其重要性更加凸显。尽管目前该物种并未濒危,但其种群数量的持续下降趋势值得关注。

为深入理解果子狸的生物学特征,研究采用先进的单管长片段读取(stLFR)和Hi-C技术对其基因组进行测序和组装。研究团队选取一只雄性个体进行基因组组装,采集其16个组织进行RNA测序,并对45个个体(18雄27雌)进行全基因组重测序,以获取全面的基因组信息。


测序流程

在研究数据处理中,研究团队使用Sentieon DNAseq进行变异检测,joint Calling;

屏幕截图 2025-03-04 112540.jpg

图2 Sentieon的作用

Sentieon DNAseq是一款商业基因组分析工具,其处理速度比GATK快5-20倍,30X WGS样本从FASTQ到VCF的分析可在1小时内完成。

在保持与GATK相同分析准确性的同时,通过优化算法和资源管理大幅降低计算资源消耗。

支持包括Illumina、PacBio HiFi等多种测序平台,并集成了机器学习模型以提升复杂区域的变异检测准确性。

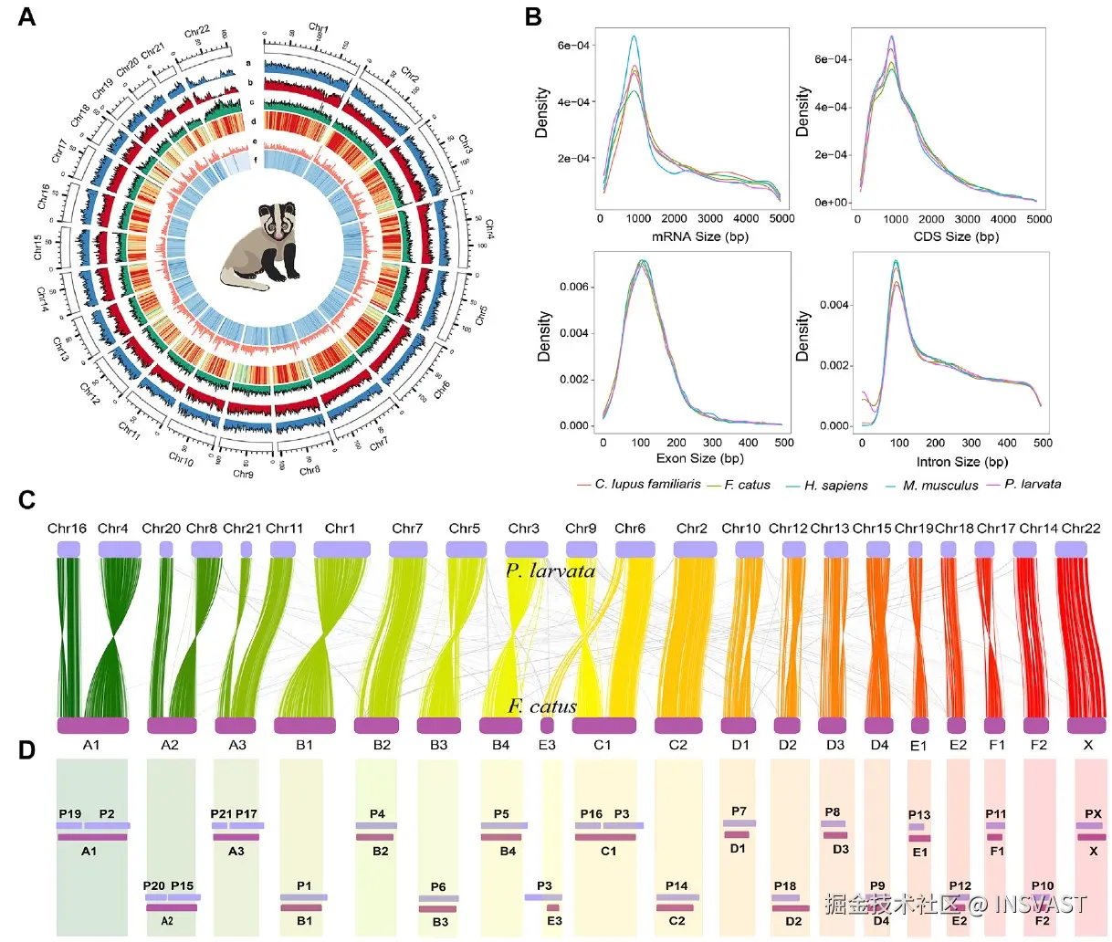
基因组分析结果显示,果子狸基因组大小为2.42 Gb,包含22对高度完整的染色体,scaffold N50达到105.60 Mb。通过BUSCO评估,92.1%的哺乳动物保守基因被完整识别,充分证实了组装的优良品质。

2.jpg

图3 本研究中果子狸基因组组装和染色体水平句法分析概览。 (A) 组装基因组的基因组特征和变异图谱(500kb窗口): a. 22条染色体的群体规模π值 b. 每500kb窗口的SNP数量 c. 重复序列密度 d. GC含量 e. 基因密度 f. 映射到基因组的读取深度 (B) 五个物种之间的mRNA长度、编码序列(CDS)长度、外显子长度和内含子长度的比较。x轴表示长度,y轴表示密度。 (C) 果子狸和家猫之间的染色体水平句法分析,使用RectChr v1.27可视化。 (D) 之前发表的核型研究中果子狸(P染色体)和家猫(A-F染色体)的比较染色体图。下带表示猫的染色体,上带表示果子狸的染色体。(C)中发现的所有分裂和融合事件都可以在(D)中找到对应。假设核型分析中猫和果子狸的染色体关系是准确的,那么核型分析和句法分析之间的高度一致性表明我们组装的染色体规模基因组的高质量。

基因组注释过程中鉴定出18,340个蛋白编码基因,其功能注释覆盖率高达99.96%。值得注意的是,研究首次精确定位了果子狸基因组中的性别连锁区域,包括107.13 Mb的X连锁区域(Chr22)和1.34 Mb的Y连锁区域(Scaf457),基因组特征的揭示为深入理解该物种的遗传结构提供了重要参考。

3.jpg

图4 本研究中性连锁区域的鉴定。 (A) 将家猫的X染色体基因定位到果子狸和家犬。 (B) 45个重测序的果子狸个体的常染色体、X连锁区域和Y连锁区域的读取深度。

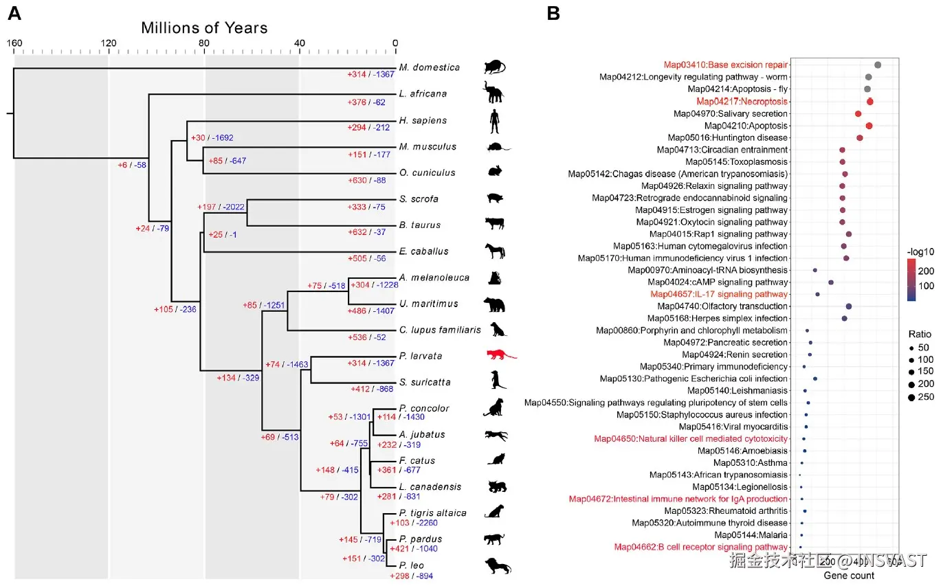
比较基因组分析揭示了果子狸基因组中314个基因家族的扩张和1,367个基因家族的收缩。尽管未能直接观察到与杂食性相关的基因家族扩张,但通过深入分析发现622个受正选择基因,其中ABCD3和CYP450 2U1等基因可能在其饮食适应性进化过程中发挥关键作用。

4.jpg

图5 比较基因组分析和扩张基因家族富集分析。 (A) 20个物种间的分歧时间估计。该树拓扑结构由MCMCtree使用CDS序列生成。红色和蓝色数字表示每个节点扩张和收缩的基因家族。插图通过改编SMART和Vecteezy模板创建。 (B) 果子狸基因组中314个扩张基因家族与其他19个物种相比的显著富集KEGG通路。

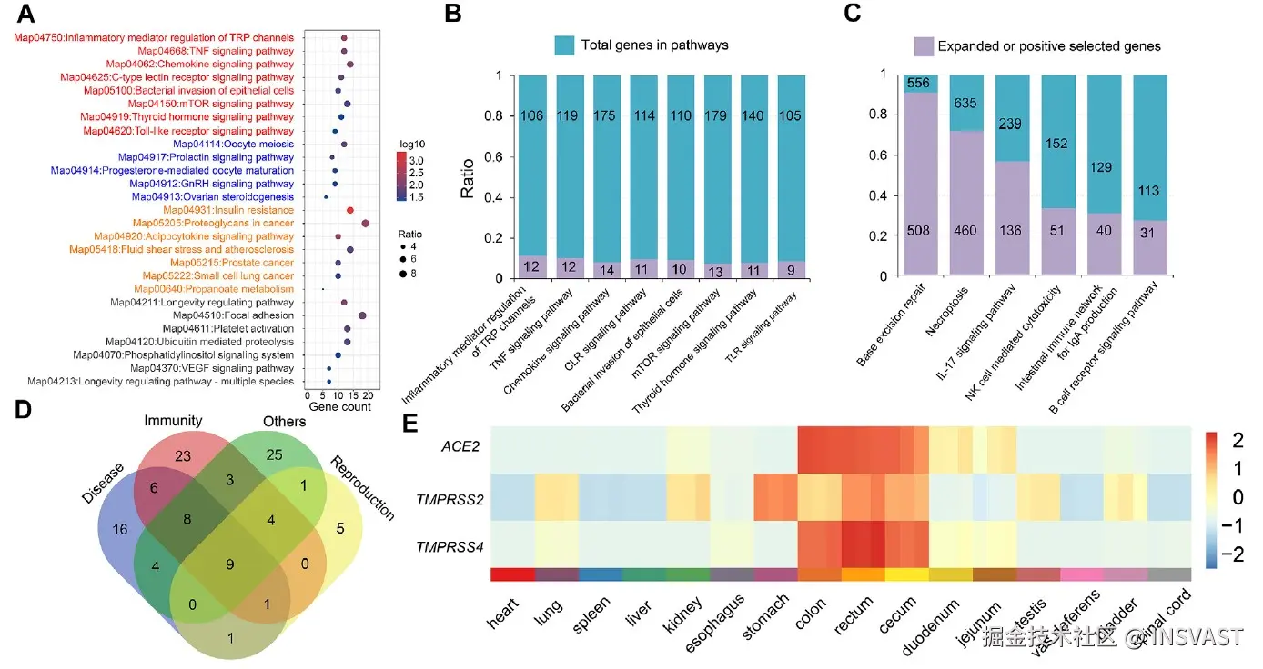
免疫系统研究发现多个重要免疫通路显著富集,包括IL-17信号通路和NK细胞介导的细胞毒性通路,这些发现为理解该物种的免疫防御机制提供了分子基础。通过对ACE2和TMPRSS2/TMPRSS4表达模式的分析,研究推测SARS-CoV-2主要通过消化道后段感染果子狸,这一发现对疾病预防具有重要指导意义。

5.jpg

图6 与免疫系统相关的富集KEGG通路和ACE2及TMPRSS2/TMPRSS4基因的RNA表达谱。 (A) 果子狸与其他19个物种相比的622个PSGs的富集KEGG通路。红色表示免疫相关通路;蓝色表示生殖相关通路;橙色表示疾病相关通路。 (B) 8个与免疫相关的显著富集KEGG通路中的PSGs数量。 (C) 6个与免疫相关的富集KEGG通路中扩张基因家族的基因数量。 (D) 与免疫、生殖和疾病相关的显著富集KEGG通路中PSGs的基因数量。某些基因在不同通路中共享。 (E) ACE2、TMPRSS2和TMPRSS4基因在果子狸16个器官中的表达热图。Z-scores根据三个基因的TPM值计算。基因表达从低(蓝色)到高(红色)着色。

种群遗传学分析表明,果子狸具有较高的基因组杂合度(H=0.4726)。通过PSMC和SMC++分析方法重建的历史种群动态显示,该物种经历了复杂的人口波动,包括两次显著扩张和三次收缩。虽然最近一次种群下降发生在约4千年前,但目前的有效种群规模仍维持在相对稳定的水平,这为制定科学的保护策略提供了重要参考。

6.jpg

图7 果子狸的基因组杂合度和种群历史。 (A) 由PSMC估计的果子狸的人口统计学历史。 (B) 由SMC++估计的果子狸的人口统计学历史。 (C) 果子狸和其他36个已发表物种的全基因组杂合度。这里使用的世代间隔和突变率分别为2年和2.4×10-9。

Sentieon 软件团队拥有丰富的软件开发及算法优化工程经验,致力于解决生物数据分析中的速度与准确度瓶颈,为来自于分子诊断、药物研发、临床医疗、人群队列、动植物等多个领域的合作伙伴提供高效精准的软件解决方案,共同推动基因技术的发展。 截至 2023 年 3 月份,Sentieon 已经在全球范围内为 1300+用户提供服务,被世界一级影响因子刊物如 NEJM、Cell、Nature 等广泛引用,引用次数超过 700 篇。此外,Sentieon 连续数年摘得了 Precision FDA、Dream Challenges 等多个权威评比的桂冠,在业内获得广泛认可。


总结

这项系统性的基因组研究揭示了果子狸的关键生物学特征和进化适应性,为理解其作为病毒宿主的分子机制提供了重要见解。不仅深化了对该物种的认识,也为人畜共患病防控提供了重要的科学依据。这些发现将推动野生动物保护、疾病预防和进化生物学等领域的发展,同时为后续的比较基因组学研究奠定了坚实基础。