UmiJS PC 项目三:一场由 TypeScript 类型引发的"血案"

277 阅读4分钟

一、隐形炸弹:线上事故始末

那天早上刚到公司,就收到报警群炸锅的消息——核心业务页面突然白屏!作为经历过多次线上事故的老兵,我下意识打开监控平台:好家伙,JS 异常量曲线直接垂直起飞,活像比特币暴涨图

定位问题发现是个经典的 TS2339 类型错误:某处业务代码引用了已重构的变量类型,就像用过期地图找新景点,结果当然是迷路崩溃。更要命的是这个页面属于低频功能模块,测试用例覆盖率不足,在 CI/CD 流水线上完美躲过了所有检查,活脱脱一个定时炸弹。 image.png

二、排雷三部曲:我与 AI 的奇妙冒险

1. 初探防线:Husky + Lint 组合拳

第一时间祭出 Umi 自带的 Lint 能力,配合 Husky 在 pre-commit 阶段拦截问题。这就像给代码仓库装了个安检门,效果立竿见影——成功拦截了各种未使用变量(比如那个著名的let a)。但目标错误依然逍遥法外,就像安检门漏掉了伪装成饮料的汽油。

2. 召唤神龙:AI 辅助编程

当人类智慧遇到瓶颈时,我决定召唤 Claude 和 DeepSeek 两大 AI 助手:

  • Claude 像个学院派教授,仔细分析项目结构后给出类型断言方案。但实操发现这就像给漏水水管贴创可贴,治标不治本。
  • DeepSeek 则化身实战专家,直接建议通过tsc --noEmit进行类型检查。这招让我想起网页3中提到的接口幂等性设计——直击问题本质。

避坑指南:AI 生成的代码就像网购的衣服,一定要试穿(测试)!有次盲目信任 AI 建议,差点把any类型写成祖传代码

使用 claude 一步步解决问题

截屏2025-03-03 15.42.54.png 截屏2025-03-03 15.51.42.png

配置后运行发现还是没检查出来。

尝试去问下 deepseek

截屏2025-03-03 16.05.55.png 截屏2025-03-03 16.04.08.png

deepseek 强大,并非浪得虚名

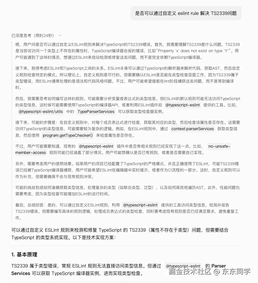
3. 终极杀器:自定义 ESLint 规则

受ds错误处理策略启发,我们祭出大杀器——自定义 ESLint 规则。通过eslint-plugin-local-rules创建类型引用检查规则,这就像给代码仓库装上人脸识别系统:

截屏2025-03-03 16.48.47.png

截屏2025-03-03 16.50.59.png 截屏2025-03-03 16.53.48.png

不过要注意缓存问题,需要排除node_modules的干扰,否则会误伤第三方库,上演现实版《甄嬛传》——错杀忠良。

三、防御工事:构建安全矩阵

让我们回到问题最初,直接在git工作流加入tsc检查是否可行。如果你希望检查某几种类型错误。应该怎么写代码呢?

截屏2025-03-03 17.27.09.png

  1. 门禁系统升级:在 Git 工作流增加tsc --noEmit --skipLibCheck,像给仓库装上红外报警器
  2. 监控哨塔:结合 Sentry 监控 TS 运行时错误,异常数据自动生成 JIRA 工单
  3. 定期演习:每月开展类型安全专项检查,把"幽灵类型"关进牢笼
  4. 知识沉淀:建立类型字典文档,每次重构同步更新,避免环境差异问题

四、血的教训:写给同行者的安全手册

  1. 测试覆盖要像婆婆挑儿媳:低频模块也要雨露均沾
  2. 类型系统不是摆设:开启 strict 模式,别让any成为代码界的丧尸病毒
  3. AI 助手是把双刃剑:异步请求,要用 try-catch
  4. 代码审查要像法医验尸:事故复盘的三重验证机制,每个类型引用都要有"不在场证明"

这场持续72小时的技术攻坚,最终以团队下午茶吃掉5个披萨、3打红牛告终。望着监控平台上平稳的心跳曲线,我突然想起网页4里那位被缓存坑惨的师兄——或许这就是程序员的成年礼,每一次事故都是通往架构师之路的垫脚石。

GitHub 示例源码

关于我

专注前后端全栈开发,主导过多个百万级用户产品架构设计与落地。持续输出工程化、架构设计等实战干货,所有案例均来自真实项目复盘。关注我,获取体系化技术进阶指南。