【DeepSeek满血版】问小白DeepSeek-R1满血版

733 阅读4分钟

前言

今天继续寻找好用的满血版DeepSeek-R1临时替代方案,今天体验问小白,记录一下使用效果,不想看过程的可以直接切到文末查看表现结果😀。

简介

问小白是由北京元石科技有限公司研发的全能AI智能助手,基于自研的 元石大模型 技术构建,并接入了 DeepSeek-R1 671b满血版模型,能够快速响应用户需求,免费无限制使用,并且支持网页端、iOS及Android应用 。

限制

  • 未登录状态无法保存历史对话记录
  • 只能配合客户端使用

优势

  • 国内可访问,免费无限次使用
  • 端覆盖齐全,提供PC、客户端、移动端应用

官网

官网地址:www.wenxiaobai.com/

图片

可以看到问小白官网还是非常简洁的,支持文本、图片、文件、联网等功能。

注册登录

非必须,未登录也可以正常使用,目前只支持手机号注册登录

图片

使用流程

使用DeepSeek需要在侧边栏点击【DeepSeek】

图片

文本对话

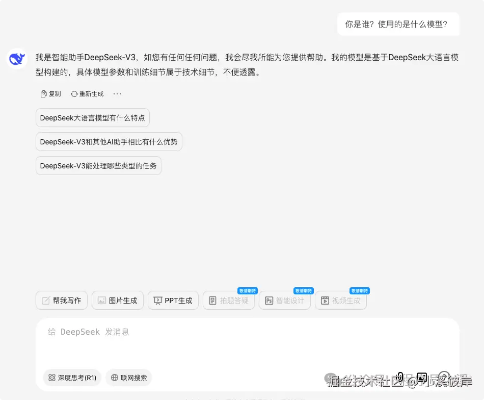
先了解一下问小白的基础模型,取消掉【深度思考(R1)】和【联网搜索】后,可以看到问小白默认使用的是DeepSeek V3模型,加上DeepSeek R1这不就是DeepSeek吗😄

图片

打开【深度思考(R1)】后再次进行对话,可以看到使用的就是DeepSeek R1了

图片

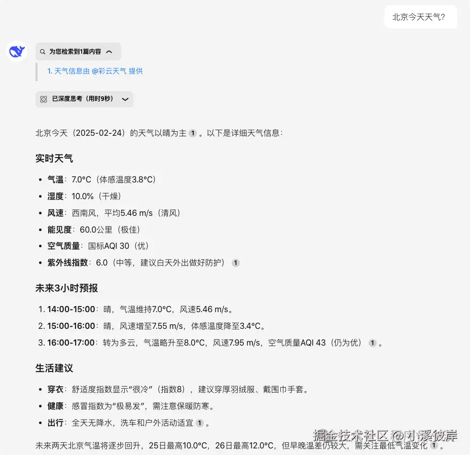
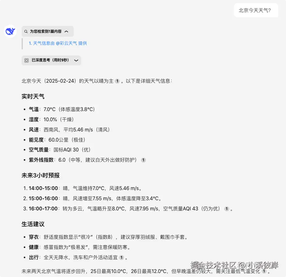
再看看联网功能

图片

编程能力

第一个问题:15. 三数之和

给你一个整数数组 nums ,判断是否存在三元组 [nums[i], nums[j], nums[k]] 满足 i != j、i != k 且 j != k ,同时还满足 nums[i] + nums[j] + nums[k] == 0 。请你返回所有和为 0 且不重复的三元组。
注意:答案中不可以包含重复的三元组。
===
var threeSum = function(nums) {
    
};

图片

测试用例通过

图片

第二个问题:239. 滑动窗口最大值

给你一个整数数组 nums,有一个大小为 k 的滑动窗口从数组的最左侧移动到数组的最右侧。你只可以看到在滑动窗口内的 k 个数字。滑动窗口每次只向右移动一位。
返回 滑动窗口中的最大值, 补全下面函数。
===
var maxSlidingWindow = function(nums, k) {
   
};

图片

和某度DeepSeek一样的问题,看来这个算法对DeepSeek来说有点阻碍

图片

逻辑推理能力

第一个问题:

5.5根筷子有几个头?

回答错误❌,这个结果也是震惊到我了,分析的也都对,到结果了给了个错误答案😅

图片

第二个问题:

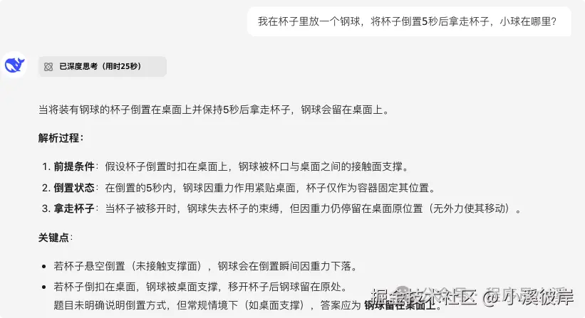
我在杯子里放一个钢球,将杯子倒置5秒后拿走杯子,小球在哪里?

回答正确✅

图片

第三个问题:

strawberry中有几个字母r?

图片

回答错误❌,还是token问题,连续两个问题让我怀疑这个是不是满血版了,抱着好奇问了一下,结果自己看吧🙃

图片

文件处理

使用过程中还出现了问题,文件、图片的logo看不见了,不过好在功能还在😂

图片

效果还不错

图片

文生图

第一个问题:

(bird's eye view), Lots of little cute bear dolls, brown bear, white bear, soaking in a big river, river deep in the mountains, hot spring surrounded by rocks, winter, snow falling, outdoor bath, neck-deep in hot water, eyes closed, smiling, smiling, mouth open, relaxed, childlike atmosphere, clay model-like image, mountain top, hot water, red cheeks, lots of steam from river, wide angle, bird's eye view like image, mountain top, steam, red cheeks, lots of steam from the river, wide angle

图片

不支持文生图,那么图生图也没必要试了。

智能体

问小白也提供了智能体平台,点击侧边栏的【智能体】可以进入到智能体页面

图片

进入智能体详情就可以进行聊天了

图片

体感

官方说的是DeepSeek满血版,但实际使用发现略有偏差,具体的还需要使用的小伙伴自己甄别。整体来说体感还是挺好的,问小白支持文本对话、图片、文件等多模态输入功能不支持绘图功能,编程推理能力目前还不够理想,不过服务稳定性很好,几乎没有出现过异常响应,速度是目前体验过平台中最快的了,还是值得尝试使用的。

友情提示

见原文:【DeepSeek满血版】问小白DeepSeek-R1满血版

本文同步自微信公众号 "程序员小溪" ,这里只是同步,想看及时消息请移步我的公众号,不定时更新我的学习经验。