3.深入浅出Vue.js--{{生命周期,工程化,组件}}

291 阅读4分钟

内容-6.gif

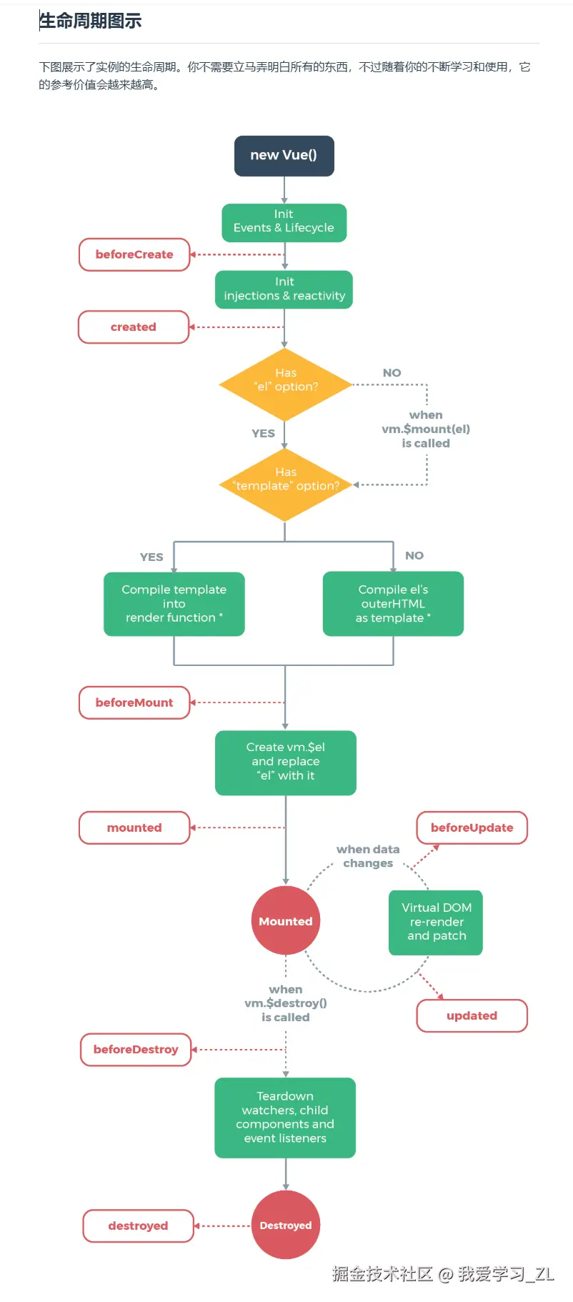
# 1.生命周期钩子

1.是什么

生命周期

概念: 就是一个Vue实例从创建 到 销毁 的整个过程

生命周期包括: ① 创建 ② 挂载 ③ 更新 ④ 销毁 四个阶段

1.创建阶段:创建响应式数据

2.挂载阶段:渲染模板

3.更新阶段:修改数据,更新视图

4.销毁阶段:销毁Vue实例

作用: Vue底层提供了很多生命周期钩子,让开发者可以在Vue生命周期【特定阶段】植入一些自己的代码来实现一些功能。

生命周期钩子

生命周期钩子概念: 钩子是Vue生命周期过程中,会自动执行的一些函数

作用: 让开发者可以在【特定阶段】运行自己的代码

思考: 有哪些功能需要用到生命周期钩子呢?

  • 什么时候可以发送初始化渲染请求?(越早越好)
  • 什么时候可以开始操作dom?(至少dom得渲染出来)

<!DOCTYPE html>
<html lang="en">
  <head>
    <meta charset="UTF-8" />
    <meta name="viewport" content="width=device-width, initial-scale=1.0" />
    <title>Document</title>
  </head>
  <body>
    <div id="app">
      <h3>{{ title }}</h3>

      <div>
        <button @click="count--">-</button>

        <span>{{ count }}</span>

        <button @click="count++">+</button>
      </div>
    </div>
    <br />
    <hr />
    <button id="btn">销毁Vue</button>
    <script src="./vue.2.7.js"></script>

    <script>
      const app = new Vue({
        el: '#app',
        data: {
          count: 100,
          title: '计数器',
        },
        // 1. 创建阶段(准备数据)
        beforeCreate() {
          console.log('1 .beforeCreate');
        },
        created() {
          // ✨✨作用:发ajax请求获取数据赋值给响应式数据(data中定义的数据)
          console.log('2. created');
        },

        // 2. 挂载阶段(渲染模板)
        beforeMount() {
          console.log('3. beforeMount');
        },
        mounted() {
          // ✨✨操作dom操作,比如: document.querySelector('button')
          console.log('4. mounted');
        },

        // 3. 更新阶段(修改数据 → 更新视图)
        beforeUpdate() {
          console.log('1. beforeUpdate');
        },
        updated() {
          console.log('2. updated');
        },
        // 4. 卸载阶段
        beforeDestroy() {
          // ✨✨✨ 实例销毁之前,做一些定时器的清除工作(clearInterval() , clearTimeout())
          console.log('1. beforeDestroy');
        },
        destroyed() {
          console.log('2. destroyed');
        },
      });
      btn.addEventListener('click', () => {
        app.$destroy();
      });
    </script>
  </body>
</html>

2.案例

1.案例1

需求:页面进入后请求新闻接口获取数据后展示在页面上

核心思路:

  1. 等data中的数据侦听完成(形成响应式数据), created 钩子

  2. 发送ajax请求获取数据v-for渲染

<!DOCTYPE html>
<html lang="en">
<head>
  <meta charset="UTF-8">
  <meta http-equiv="X-UA-Compatible" content="IE=edge">
  <meta name="viewport" content="width=device-width, initial-scale=1.0">
  <title>Document</title>
  <style>
    * {
      margin: 0;
      padding: 0;
      list-style: none;
    }
    .news {
      display: flex;
      height: 120px;
      width: 600px;
      margin: 0 auto;
      padding: 20px 0;
      cursor: pointer;
    }
    .news .left {
      flex: 1;
      display: flex;
      flex-direction: column;
      justify-content: space-between;
      padding-right: 10px;
    }
    .news .left .title {
      font-size: 20px;
    }
    .news .left .info {
      color: #999999;
    }
    .news .left .info span {
      margin-right: 20px;
    }
    .news .right {
      width: 160px;
      height: 120px;
    }
    .news .right img {
      width: 100%;
      height: 100%;
      object-fit: cover;
    }
  </style>
</head>
<body>

  <div id="app">
    <ul>
      <li v-for="(item, index) in list" :key="item.id" class="news">
        <div class="left">
          <div class="title">{{ item.title }}</div>
          <div class="info">
            <span>{{ item.source }}</span>
            <span>{{ item.time }}</span>
          </div>
        </div>
        <div class="right">
          <img :src="item.img" alt="">
        </div>
      </li>
    </ul>
  </div>
  <script src="https://cdn.jsdelivr.net/npm/vue@2/dist/vue.js"></script>
  <script src="https://cdn.jsdelivr.net/npm/axios/dist/axios.min.js"></script>
  <script>
    // 接口地址:http://hmajax.itheima.net/api/news
    // 请求方式:get
    const app = new Vue({
      el: '#app',
      data: {
        list: []
      },
      async created () {
        // 1. 发送请求获取数据
        const res = await axios.get('http://hmajax.itheima.net/api/news')
        // 2. 更新到 list 中,用于页面渲染 v-for
        this.list = res.data.data
      }
    })
  </script>
</body>
</html>

2.案例2

需求: 页面进入后,文本框自动获取焦点

核心思路:

  1. 等input框渲染出来 mounted 钩子

  2. 让input框获取焦点 inp.focus()


<!DOCTYPE html>
<html lang="zh-CN">

<head>
  <meta charset="UTF-8">
  <meta http-equiv="X-UA-Compatible" content="IE=edge">
  <meta name="viewport" content="width=device-width, initial-scale=1.0">
  <title>示例-获取焦点</title>
  <!-- 初始化样式 -->
  <link rel="stylesheet" href="https://cdn.jsdelivr.net/npm/reset.css@2.0.2/reset.min.css">
  <!-- 核心样式 -->
  <style>
    html,
    body {
      height: 100%;
    }
    .search-container {
      position: absolute;
      top: 30%;
      left: 50%;
      transform: translate(-50%, -50%);
      text-align: center;
    }
    .search-container .search-box {
      display: flex;
    }
    .search-container img {
      margin-bottom: 30px;
    }
    .search-container .search-box input {
      width: 512px;
      height: 16px;
      padding: 12px 16px;
      font-size: 16px;
      margin: 0;
      vertical-align: top;
      outline: 0;
      box-shadow: none;
      border-radius: 10px 0 0 10px;
      border: 2px solid #c4c7ce;
      background: #fff;
      color: #222;
      overflow: hidden;
      box-sizing: content-box;
      -webkit-tap-highlight-color: transparent;
    }
    .search-container .search-box button {
      cursor: pointer;
      width: 112px;
      height: 44px;
      line-height: 41px;
      line-height: 42px;
      background-color: #ad2a27;
      border-radius: 0 10px 10px 0;
      font-size: 17px;
      box-shadow: none;
      font-weight: 400;
      border: 0;
      outline: 0;
      letter-spacing: normal;
      color: white;
    }
    body {
      background: no-repeat center /cover;
      background-color: #edf0f5;
    }
  </style>
</head>

<body>
<div class="container" id="app">
  <div class="search-container">
    <img src="https://www.itheima.com/images/logo.png" alt="">
    <div class="search-box">
      <input type="text" v-model="words" id="inp">
      <button>搜索一下</button>
    </div>
  </div>
</div>

<script src="https://cdn.jsdelivr.net/npm/vue@2/dist/vue.js"></script>
<script>
  const app = new Vue({
    el: '#app',
    data: {
      words: ''
    },
    // 核心思路:
    // 1. 等input框渲染出来 mounted 钩子
    // 2. 让input框获取焦点 inp.focus()
    mounted () {
      document.querySelector('#inp').focus()
    }
  })
</script>

</body>

</html>

3.案例3

<!DOCTYPE html>
<html lang="en">
  <head>
    <meta charset="UTF-8" />
    <meta name="viewport" content="width=device-width, initial-scale=1.0" />
    <title>Document</title>
    <!-- CSS only -->
    <link
      rel="stylesheet"
      href="https://cdn.jsdelivr.net/npm/bootstrap@5.1.3/dist/css/bootstrap.min.css"
    />
    <style>
      .red {
        color: red !important;
      }
      .search {
        width: 300px;
        margin: 20px 0;
      }
      .my-form {
        display: flex;
        margin: 20px 0;
      }
      .my-form input {
        flex: 1;
        margin-right: 20px;
      }
      .table > :not(:first-child) {
        border-top: none;
      }
      .contain {
        display: flex;
        padding: 10px;
      }
      .list-box {
        flex: 1;
        padding: 0 30px;
      }
      .list-box a {
        text-decoration: none;
      }
      .echarts-box {
        width: 600px;
        height: 400px;
        padding: 30px;
        margin: 0 auto;
        border: 1px solid #ccc;
      }
      tfoot {
        font-weight: bold;
      }
      @media screen and (max-width: 1000px) {
        .contain {
          flex-wrap: wrap;
        }
        .list-box {
          width: 100%;
        }
        .echarts-box {
          margin-top: 30px;
        }
      }
    </style>
  </head>
  <body>
    <div id="app">
      <div class="contain">
        <!-- 左侧列表 -->
        <div class="list-box">
          <!-- 添加资产 -->
          <form class="my-form">
            <input
              type="text"
              class="form-control"
              placeholder="消费名称"
              v-model.trim="name"
            />
            <input
              type="text"
              class="form-control"
              placeholder="消费价格"
              v-model.trim.number="price"
            />
            <button type="button" class="btn btn-primary" @click="addsalary">
              添加账单
            </button>
          </form>

          <table class="table table-hover">
            <thead>
              <tr>
                <th>编号</th>
                <th>消费名称</th>
                <th>消费价格</th>
                <th>操作</th>
              </tr>
            </thead>
            <tbody>
              <tr v-for="(item, index) in list" :key="item.id">
                <td>{{index+1}}</td>
                <td>{{item.name}}</td>
                <td>{{item.price}}</td>
                <td><a href="javascript:;" @click="del(item.id)">删除</a></td>
              </tr>
            </tbody>
            <tfoot>
              <tr>
                <td colspan="4">消费总计:{{totalPrice}}</td>
              </tr>
            </tfoot>
          </table>
        </div>

        <!-- 右侧图表 -->
        <div class="echarts-box" id="main"></div>
      </div>
    </div>
    <script src="https://cdn.jsdelivr.net/npm/echarts@5.4.0/dist/echarts.min.js"></script>
    <script src="./vue.2.7.js"></script>
    <script src="https://cdn.jsdelivr.net/npm/axios/dist/axios.min.js"></script>
    <script>
      /**
       * 接口文档地址:
       * https://www.apifox.cn/apidoc/shared-24459455-ebb1-4fdc-8df8-0aff8dc317a8/api-53371058
       *
       * 功能需求:
       * 1. 基本渲染
       * 2. 添加功能
       * 3. 删除功能
       * 4. 饼图渲染
       */
      const app = new Vue({
        el: '#app',
        data: {
          name: '',
          price: '',
          list: [],
        },

        created() {
          this.getLists();
        },
        mounted() {
          this.myChart = echarts.init(document.getElementById('main'));
          this.myChart.setOption({
            // 大标题
            title: {
              text: '消费账单列表',
              left: 'center',
            },
            // 提示框
            tooltip: {
              trigger: 'item',
            },
            // 图例
            legend: {
              orient: 'vertical',
              left: 'left',
            },
            // 数据项
            series: [
              {
                name: '消费账单',
                type: 'pie',
                radius: '50%', // 半径
                data: [
                  { value: 1048, name: '球鞋' },
                  { value: 735, name: '防晒霜' },
                ],
                emphasis: {
                  itemStyle: {
                    shadowBlur: 10,
                    shadowOffsetX: 0,
                    shadowColor: 'rgba(0, 0, 0, 0.5)',
                  },
                },
              },
            ],
          });
        },
        computed: {
          totalPrice() {
            return this.list.reduce((prev, curr) => {
              return (prev += curr.price);
            }, 0);
          },
        },
        methods: {
          async getLists() {
            let res = await axios({
              url: 'https://applet-base-api-t.itheima.net/bill',
              params: {
                creator: 'zs123',
              },
            });
            this.list = res.data.data;
            this.myChart.setOption({
              series: [
                {
                  data: this.list.map((item) => {
                    return { value: item.price, name: item.name };
                  }),
                },
              ],
            });
          },
          addsalary() {
            if (this.name && this.price) {
              axios({
                method: 'post',
                url: 'https://applet-base-api-t.itheima.net/bill',
                data: {
                  creator: 'zs123',
                  name: this.name,
                  price: this.price,
                },
              }).then((res) => {
                this.getLists();
                this.name = '';
                this.price = '';
              });
            } else {
              alert('请输入消费名称或价格');
            }
          },
          async del(id) {
            console.log(id);
            await axios({
              method: 'delete',
              url: `https://applet-base-api-t.itheima.net/bill/${id}`,
            });
            this.getLists();
          },
        },
      });
    </script>
  </body>
</html>

2.工程化

开发Vue的两种方式

  • 核心包传统开发模式:基于html / css / js 文件,直接引入核心包,开发 Vue。
  • 工程化开发模式:基于构建工具(例如:webpack)的环境中开发Vue。

脚手架Vue CLI

概念: Vue CLI 是Vue官方提供的一个全局命令工具 【集成了webpack配置】

作用: 可以帮助我们快速创建一个Vue项目的标准化基础架子

好处:
  1. 内置了webpack工程化需要的相关loader,plugins等工具
    1. css-loader
    2. html-webpack-plugin
  1. 开箱即用,零配置
    1. 比如扩展less-loader 只需要 npm i less less-loader安装即可支持,无需再配置
使用步骤:
  1. 全局安装(只需安装一次即可) yarn global add @vue/cli 或者 npm i @vue/cli -g
  2. 查看vue/cli版本: vue --version
  3. 创建项目架子:vue create project-name(项目名不能使用中文,所在路径中不能有特殊字符比如 (),& )
  4. 启动项目:yarn serve 或者 npm run serve(命令不固定,找package.json)

项目目录介绍和运行流程

1.项目目录介绍

虽然脚手架中的文件有很多,目前咱们只需认识三个文件即可

  1. main.js 入口文件
  2. App.vue App根组件
  3. index.html 模板文件

2.运行流程

3.组件化开发

1.是什么

组件化: 一个页面可以拆分成一个个组件,每个组件有着自己独立的结构、样式、行为。

好处: 便于维护,利于复用 → 提升开发效率。

组件分类: 普通组件、根组件。

比如:下面这个页面,可以把所有的代码都写在一个页面中,但是这样显得代码比较混乱,难易维护。咱们可以按模块进行组件划分

Vue中每个组件均由三部分构成:
template:结构 (有且只能一个根元素)
script: js逻辑
style: 样式 (可支持less,需要装包)
(1) 装包: npm i less less-loader -D
(2)style标签,lang="less" 开启less功能

语法高亮插件 Vetur

2.局部注册

概念:局部注册的组件,只能在注册的组件内使用

组件局部注册步骤:

① 创建.vue文件(三个组成部分)

② 注册组件

③ 使用组件<组件名></组件名>

组件名规范 —> 大驼峰命名法, 如 HelloWorld

3.全局注册

概念:全局注册的组件,在项目的任何组件中都能使用

组件全局注册步骤:

① 创建.vue文件(三个组成部分)

② 在main.js中进行全局注册

③ 项目任意组件中使用

组件名规范 —> 大驼峰命名法, 如 HmButton

注意:组件的template中只能有一个根元素

内容-1.gif