创投企业单一投资基金核算和整体核算哪个最优

328 阅读6分钟

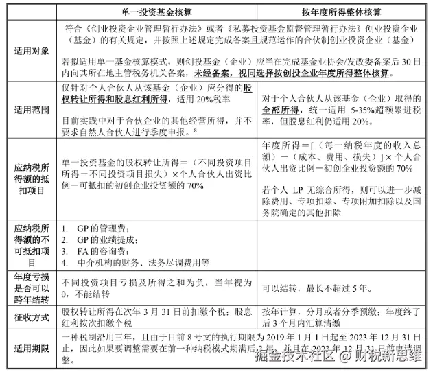
两种模式下的区别

合伙制创投基金(创投企业)合伙人可以选择适用按单一投资基金核算或者按创投企业年度所得整体核算两种方式之一,选择按单一投资基金核算的,其个人合伙人从该基金应分得的股权转让所得和股息红利所得,按照 20%税率计算缴纳个人所得税。而若选择按年度所得整体核算的,其个人合伙人应从创投企业取得的所得,按照“经营所得”项目 5%-35%的超额累进税率计算缴纳个人所得税。

但是单一基金核算模式真的对自然人 LP 更优惠吗?其适用条件以及与年度所得整体核算模式的区别又是如何?下表中进行了梳理:

单一和整体区别.png

单一投资基金核算:

目前税局有两种认定方式:

1、中国证券投资基金协会备案的基金类型为创业投资基金;

2、发改委备案的类型为创投企业。

近年有很多企业因为备案类型被税局取消了单一投资基金核算。

【扣缴义务人注意事项】

1.创投企业选择按单一投资基金核算的,其个人合伙人从该基金应分得的股权转让所得和股息红利所得,按照20%税率计算缴纳个人所得税。

2.创投企业选择按单一投资基金核算的,应当在按规定完成备案的30 日内,向主管税务机关进行核算方式备案;未按规定备案的,视同选择按创投企业年度所得整体核算。

3.对选择按单一投资基金核算的合伙制创业投资企业,并已完成合伙制创业投资企业单一投资基金核算方式备案的,在次年3月31日前,按规定向主管税务机关办理年度股权转让所得扣缴申报。

4.个人合伙人按照其应从基金股息红利所得中分得的份额计算其应纳税额,并由创投企业按次代扣代缴个人所得税。

5.创投企业选择按单一投资基金核算或按创投企业年度所得整体核算后,3年内不能变更;满3年需要调整的,应当在满3年的次年1月31日前,重新向主管税务机关备案。

整体核算:

如果创投企业不向税局备案单一投资基金核算,默认按照整体核算。

每个季度需要申报经营所得A表,年度3月31日前需要申报经营所得B表,有多处经营所得的申报B表后还需要申报经营所得C表。

那么,创投企业单一投资基金核算和整体核算哪个最优:

有些投资者可能看到20%的税率,可能觉得单一投资基金核算更优。

其实并不是。

单一投资基金核算方式备案对企业要求非常高,尤其不少创投基金初期并不赚钱,若选择单一投资基金核算方式,可能会增加企业成本,达不到理想收益。且基金前几年单一核算交的税会比整体核算更多,如果基金收益超过一定的临界点选择按单一核算更好。按现行税收法规规定,当基金适用“年度所得整体核算”时,个人合伙人按5%-35%超额累进税率计算所得税。通过逆向测算,当整体核算的综合税负超过20%单一税率时,即定位在应纳税所得额对应的边际税率临界点,理论上存在收益率分界点,这一阈值受费用等多因素影响。当然,我们也不能单看税率高低就选择单一投资基金,如果基金投资周期比较长,选择整体核算结转亏损会更有价值。

整体选择,取决于基金收益,基金收益很高,单一核算可能更划算。如果基金收益不好,按整体核算可能更优。有些创投基金为了给投资者更好的印象,选择了单一核算。按目前的大环境,可能很多创投基金经历了整个基金周期可能有些还只是回本的情况,可能选择整体核算更好。

但也可根据具体情况,按目前的政策三年一次备案,选择前三年整体核算,后面再单一核算....可灵活选择。

政策依据:

1.《中华人民共和国个人所得税法》

2.《中华人民共和国税收征收管理法》

3.《中华人民共和国个人所得税法实施条例》

4.《财政部 税务总局 发展改革委 证监会关于创业投资企业个人合伙人所得税政策问题的通知》(财税〔2019〕8号)

5.《关于创业投资企业和天使投资个人有关税收政策的通知》(财税〔2018〕55号)

......

公众号财税新思维回复“888”进财税交流群

海量财税资料分享

**推荐:**财税新思维:洞见财税未来,赋能企业发展,提升专业能力

财税新思维,一个专注于财税领域的知识分享平台。我们致力于为企业、财务从业者以及关注财税动态的个人,提供前沿的财税资讯深度的政策解读实用的操作指南以及专业的案例分析

  • **洞见财税未来:**紧跟国家财税政策动态,解读最新财税法规,洞察行业发展趋势,助你把握先机。

  • **赋能企业发展:**分享企业财务管理经验,提供税务筹划方案,助力企业降本增效,实现可持续发展。

  • **提升专业能力:**汇聚财税专家智慧,打造精品课程内容,帮助财务从业者提升专业技能,拓展职业发展空间。

财税新思维,与你一起:

  • 探索财税世界的奥秘

  • 破解企业发展的难题

  • 共创财税价值的新未来

关注我们,开启你的财税新思维!

☞赋能企业财务未来,成就财税精英梦想。

我们致力于:

  • 为企业培养顶尖财税人才:CFO培训、财务总监研修,打造企业财务战略核心。

  • 为企业提供全方位财税解决方案: 税务筹划、IPO上市辅导、报表审计、内部控制、投融资咨询,助力企业稳健发展。

  • 为财税人才提供职业发展平台: 财务顾问培训、证书培训,提升专业技能,拓展职业空间。

温馨提示

商务合作/业务咨询:微信:CPA191222