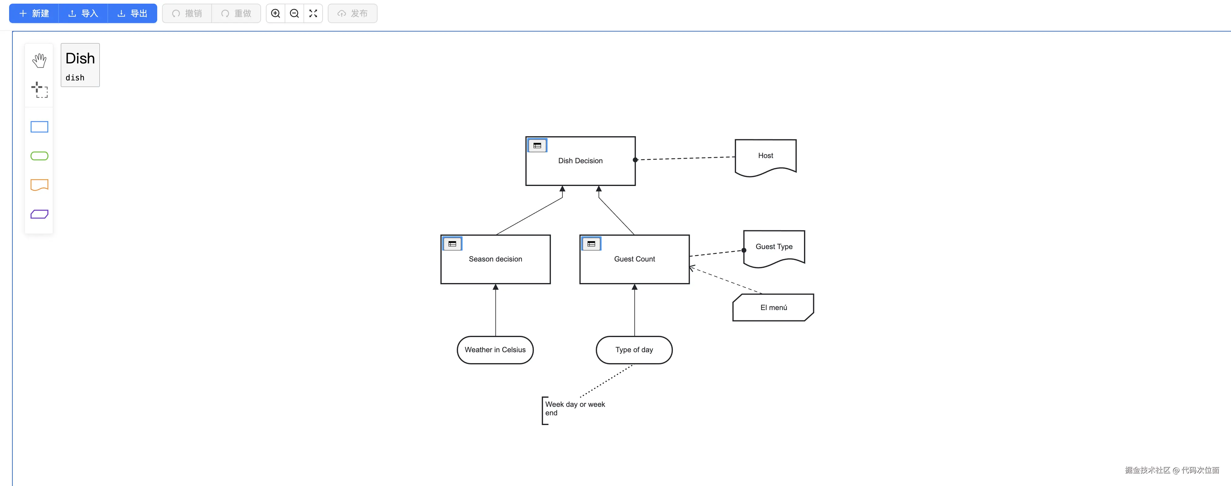
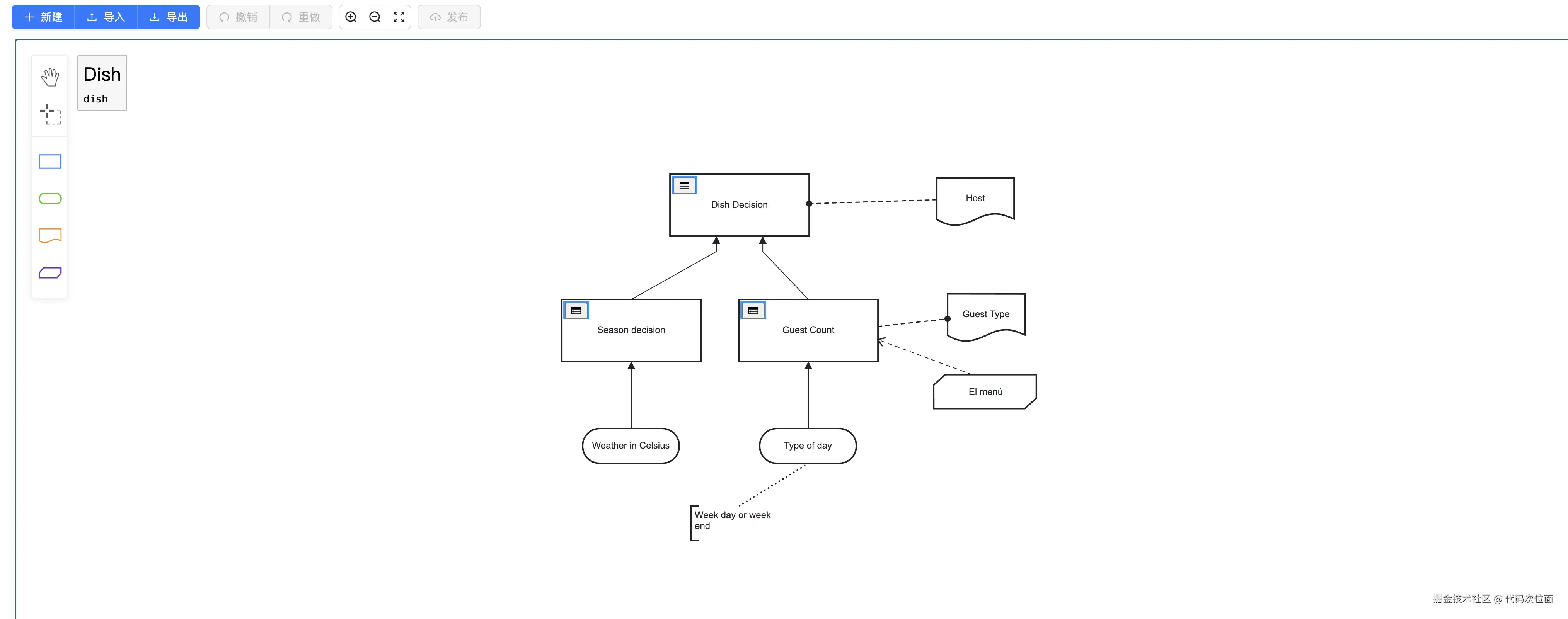
我们做了一个小工具,实现DMN决策引擎在线建模 代码次位面 2025-02-28 152 阅读1分钟 Dmn在线建模 页面效果图 DMN的目的是提供一个模型决策结构,从而使组织的策略可以用图形清晰的地描绘出来,通过业务分析准确的定义,使其自动化,常用于工作流系统中DMN广泛应用于各种业务场景,如贷款审批、保险理赔、客户分群等,帮助企业实现决策的自动化和智能化。