《HelloGitHub》第 107 期

3,806 阅读13分钟

兴趣是最好的老师,HelloGitHub 让你对开源感兴趣!

简介

HelloGitHub 分享 GitHub 上有趣、入门级的开源项目。

github.com/521xueweiha…

这里有实战项目、入门教程、黑科技、开源书籍、大厂开源项目等,涵盖多种编程语言 Python、Java、Go、C/C++、Swift...让你在短时间内感受到开源的魅力,对编程产生兴趣!


以下为本期内容|每个月 28 号更新

C 项目

1、earlyoom:防止 OOM 的 Linux 守护进程。这是一款专为 Linux 设计的 OOM 守护进程,旨在弥补内核自带的 OOM Killer 仅在内存耗尽时才触发的不足。它能够提早干预(默认 10%),自动终止占用内存最多的进程,从而防止系统因内存耗尽而陷入卡死的状态。

2、sqlite-vec:SQLite 的向量搜索扩展。这是一个体积小、零依赖的向量搜索 SQLite 扩展,为 SQLite 数据库添加了插入和查询浮点、整数和二进制向量的能力。它可以运行在任何支持 SQLite 的平台上,包括 Linux、macOS、Windows、浏览器(WASM)、树莓派等。

C# 项目

3、Flyby11:Windows 11 升级助手。这是一款开源的 Windows 11 升级辅助工具。它能够帮助用户绕过硬件限制,将 Windows 11 最新版本,安装到官方不支持的旧设备上。

4、ImageGlass:干净的 Windows 图像查看器。这是一款功能丰富的图像查看工具,专注于为 Windows 用户提供流畅的图像浏览体验。它拥有简洁直观的界面,支持 80 多种图像格式和多语言,以及无损压缩、调整大小等实用的图像编辑功能。

5、MahApps.Metro:优雅的 WPF UI 框架。该项目是专为 WPF 应用程序设计的 UI 框架,旨在帮助开发者快速构建具有现代感、优雅的桌面用户界面。它内置丰富的控件、图标、主题,以及便捷的 Visual Studio 模版。

C++ 项目

6、champ:开源的四足机器人控制开发框架。这是一个开源的四足机器人开发框架,可用于构建四足机器人和开发控制算法。它提供轻量级的头文件库和丰富的 ROS 工具包,支持完全自主导航、Gazebo 仿真环境以及多种硬件平台,为开发者提供了完整的四足机器人控制框架和开发工具。

7、cling:交互式的 C++ 开发环境。这是一个基于 LLVM 和 Clang 构建的交互式 C++ 解释器。它提供了直观的交互式命令行界面,支持即时编写、执行和调试 C++ 代码,并可以与 Jupyter 集成。来自 @chenxu 的分享

8、MusicPlayer2:多功能的 Windows 音乐播放器。该项目是一款由 C++ 编写的简约、小巧、多功能的 Windows 本地音乐播放器,支持常见音频格式,并提供歌词显示、卡拉 OK 模式、歌词编辑、专辑封面展示、频谱分析和音效调节等功能。来自 @wyf9 的分享

Go 项目

9、codeforces-go:Go 语言的算法竞赛模版。该项目是由灵茶山艾府创建的一个算法竞赛模板。它以 Go 语言为基础,提供了全面且系统的算法模板集合,涵盖从基础数据结构到高级算法的多个领域。

10、goja:Go 语言实现的 JavaScript 引擎。该项目是用纯 Go 语言实现的高性能 JavaScript 引擎,让开发者能够在 Go 环境下轻松执行 JavaScript 代码。它支持运行 Babel 和 TypeScript 编译器等 ES5 编写的东西,并兼容大部分 ES6 功能。

vm := goja.New()
v, err := vm.RunString("2 + 2")
if err != nil {
    panic(err)
}
if num := v.Export().(int64); num != 4 {
    panic(num)
}

11、ipatool:轻松下载 IPA 文件的工具。这是一款能够帮助用户在 iOS App Store 中搜索并下载 .ipa 文件的命令行工具,支持 Windows、Linux 和 macOS 平台。

12、pspy:无需 Root 权限实时监控 Linux 进程的工具。这是一款无需 root 权限即可实时监控 Linux 系统中所有用户运行的命令、计划任务等进程活动。它通过遍历 /proc 收集进程信息和监听文件系统事件,能够实时捕捉新启动的进程和短命进程,适用于 CTF 竞赛、渗透测试和安全审计等场景。

13、wego:快速查看天气预报的命令行工具。这是一款用 Go 语言开发的命令行查看天气的工具,可以帮助用户快速获取未来几天的天气信息,包括温度、风速、风向、降水量等。

Java 项目

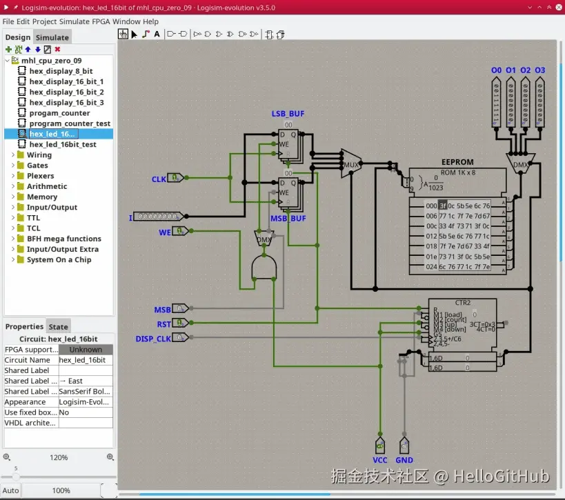
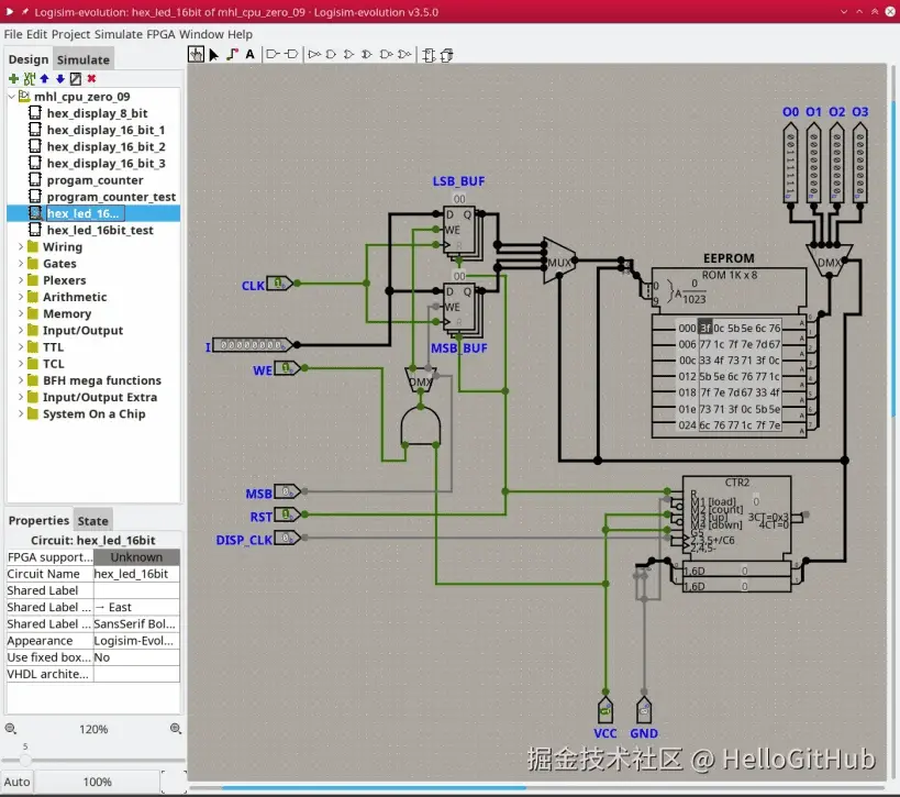
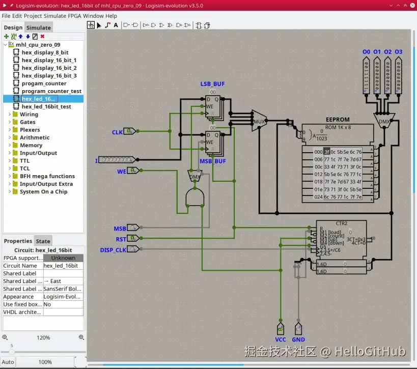
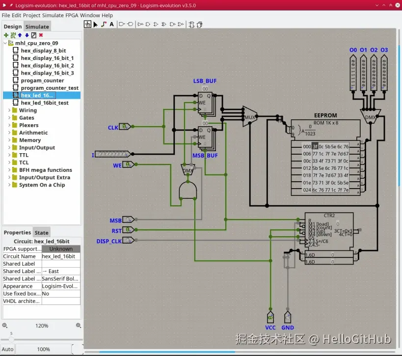
14、logisim-evolution:开源的数字电路设计与模拟软件。这是一款 Java 开发的数字逻辑电路设计与模拟工具,适用于教育和开发场景。它提供直观的界面,支持实时模拟电路行为、信号时序图、硬件集成、VHDL、常用组件和多语言。

15、synthea:模拟患者人群的开源工具。这是一款开源的合成患者数据和健康记录的模拟器,支持生成病历、症状、诊断、药物、疫苗接种记录等多种医疗信息数据,适用于临床研究、流行病学研究等场景。

JavaScript 项目

16、canvas-confetti:五彩纸屑动画效果的 JavaScript 库。这是一个轻量级、高性能的五彩纸屑动画库,让你轻松地在网页中添加炫酷的动态特效。它基于 HTML5 Canvas 技术实现动画渲染,支持粒子数量、发射角度、速度、重力、颜色等多种参数,以及自定义形状和文本动画,适用于节日庆祝、游戏奖励效果等场景。

17、color-thief:从图片中提取调色板的 JavaScript 库。这是一个轻松获取图片主要颜色或颜色组合的 JavaScript 库,适用于需要动态提取图片颜色的场景。

18、newsnow:全开源的实时资讯平台。这是一款高颜值的实时新闻与热榜网站,相比传统热榜产品更加注重实时新闻。它前后端完全开源、部署简单,可轻松托管到 Cloudflare Pages 或 Vercel 等平台。来自 @Ou 的分享

19、soybean-admin:清新优雅的 Vue3 管理后台模板。该项目是采用 Vue3、Vite5、Pinia 和 UnoCSS 等技术栈构建的管理后台模板,它不仅拥有漂亮的界面,还有清晰的项目结构、严格的类型检查、统一的代码规范,内置丰富的主题配置、国际化方案、页面组件,并且支持移动端。

20、web-check:全面的网站检查工具。这是一款网站检查工具,可以显示指定网站更多的信息。比如:DNS 记录、服务器位置、站点性能、SSL 证书、性能、SEO 等信息,可用于分析网站的服务器架构、查看安全漏洞等场景。来自 @Zhiqiang Li 的分享

Kotlin 项目

21、Pluvia:Android 上的非官方 Steam 客户端。这是一款专为 Android 设计的轻量级、非官方 Steam 客户端,可以在移动设备上浏览、下载并运行无 DRM(数字版权管理)的 Steam 游戏,支持 Steam 云存档和好友列表等功能。

Python 项目

22、input-remapper:让 Linux 用户轻松改变按键行为的工具。该项目是专为 Linux 系统设计的工具,能够轻松改变输入设备的行为。它支持多种输入设备,包括键盘、鼠标、游戏手柄和操作杆。

23、kitty:GPU 加速的终端模拟器。这是一款基于 GPU 加速的跨平台终端模拟器,专为开发者提供流畅的命令行操作体验。它通过 OpenGL 渲染技术,显著提升渲染速度,相较传统终端更快,同时支持自定义字体、多窗口、多标签和高分辨率显示等功能。

24、manga-image-translator:一键翻译图片内文字的工具。这是一个用于识别并翻译图片内文字的 Python 项目,支持日语、中文、英语和韩语等多种语言,适用于翻译漫画、插图中的文字内容。

25、piku:极简的 PaaS 工具。这是一款轻量级的 PaaS 工具,用户只需通过简单的 git push 命令即可将应用部署到服务器。它仅有 1500 行 Python 代码,能够在低配置设备(如 Raspberry Pi)上运行,支持 Python、Node.js 和 Java 等多种编程语言,以及多应用部署、免费 SSL 证书等功能。

26、posting:炫酷的终端 API 调试工具。这是一款现代化的终端 HTTP 客户端,堪称 Postman 和 Insomnia 的命令行版。它为开发者提供了便捷的 TUI 使用体验,并优化了键盘操作流程,支持自动补全、语法高亮、Vim 键绑定和请求存储在本地文件(YAML)等功能。

Rust 项目

27、neovide:用 Rust 打造的 Neovim 客户端。这是一款为 Neovim 编辑器(Vim 的重构版本)设计的跨平台桌面客户端。它在保留 Nvim 核心功能的基础上,提供了现代化的图形界面,带来更友好的使用体验。

28、Nping:Rust 的多地址并发 Ping 工具。这是一个用 Rust 开发的可视化 Ping 工具,支持同时对多个目标地址并发 Ping 操作。它提供了分区折线图和表格视图等可视化展示,支持实时动态展示延迟、丢包率等性能指标,同时兼容 IPv4 和 IPv6 网络环境。来自 @韩数 的分享

29、simple-http-server:Rust 的轻量级 HTTP(s) 服务器。该项目是用 Rust 编写的轻量级 HTTP(s) 服务器,可快速提供简单易用的静态文件服务。它拥有开箱即用、跨平台的特点,支持 HTTPS、认证、CORS 配置、文件上传等功能。

Swift 项目

30、Cork:Homebrew 图形界面管理工具。该项是专为 Homebrew 设计的图形用户界面(GUI),旨在通过图形界面简化 Homebrew 的使用,让用户更轻松地安装、更新和卸载软件包。来自 @Micro·J 的分享

31、periphery:开源的 Swift 代码“清洁工”。该项目是用于检测和清理 Swift 项目中未使用代码的工具,支持与 Xcode、SwiftPM 和 Bazel 等构建系统集成,并提供灵活的配置选项,帮助开发者高效清理冗余代码,优化项目质量。

人工智能

32、ai-by-hand-excel:用 Excel 手搓各种 AI 算法和模型。该项目是通过 Excel 的形式实现并演示人工智能与深度学习的核心算法和概念,让初学者可以动手操作并理解 AI 的运行原理,包括矩阵乘法、MLP、RNN、Transformer、ResNet 等,以独特且浅显易懂的形式,降低了 AI 学习的门槛。

33、AstrBot:易上手的多平台 LLM 聊天机器人。该项目是基于 Python 构建的 LLM 聊天机器人及开发框架,支持集成多种消息平台和大语言模型。它提供了可视化管理面板和灵活的插件扩展机制,支持速率限制、白名单、关键词过滤、图片理解和语音转文字等功能。来自 @大痴小乙zt2kV 的分享

34、cognita:开源的低代码 RAG 平台。这是一个基于 LangChain 和 LlamaIndex 构建的 RAG 平台,支持 Docker 一键部署。它拥有简单易用的 Web 界面,提供数据上传、模型管理、联网和提示词模版等功能,用户无需写代码就能轻松构建、调试和发布 RAG 应用。

35、lm-evaluation-harness:开源的 LLM 评测框架。这是一个是用于评估大型语言模型的框架,能够测试模型在多种任务中的表现。它提供了超过 60 个学术基准测试,支持多种模型框架、本地模型、云服务(如 OpenAI)、硬件加速,以及自定义任务等功能。

36、watermark-removal:去除图片水印的 AI 工具。这是一款基于 TensorFlow 的开源图像修复工具,仅需一条命令即可去除图片中的水印。

其它

37、ESP-Drone:低成本的开源无人机。这是一个基于 ESP32 的开源无人机项目,帮你制作一款低成本、可手机控制的小型无人机。

38、hexo-theme-A4:纸张质感的 Hexo 博客主题。这是一个简洁的 Hexo 博客主题,设计简约就像一张 A4 纸,让读者专注于阅读,作者专注于写作。来自 @nino 的分享

39、LazyCat-Bookmark-Cleaner:一键整理浏览器书签的工具。这是一款开源的浏览器书签管理插件,帮你轻松整理浏览器书签。它无需联网、保护隐私,支持中英双语、自动检测无效书签、重复书签和空文件夹,还可以生成书签使用报告。

40、linuxpdf:运行在 PDF 文件里的 Linux 系统。该项目基于 RISC-V 模拟器 TinyEMU 将 Linux 系统嵌入到一个 PDF 文件中运行。用户可以在浏览器中打开这个 PDF 文件,启动 Linux 系统进行交互。

41、moodiary:一款 Flutter 构建的开源跨平台日记应用。这是一款完全开源、颜值在线的日记软件。它支持多种形式的文本编辑和多媒体附件,同时提供密码保护、生物识别解锁、足迹地图、智能助手、同步与备份等功能,兼容 Android、iOS、Windows、macOS 和 Linux 系统。来自 @云烨 的分享

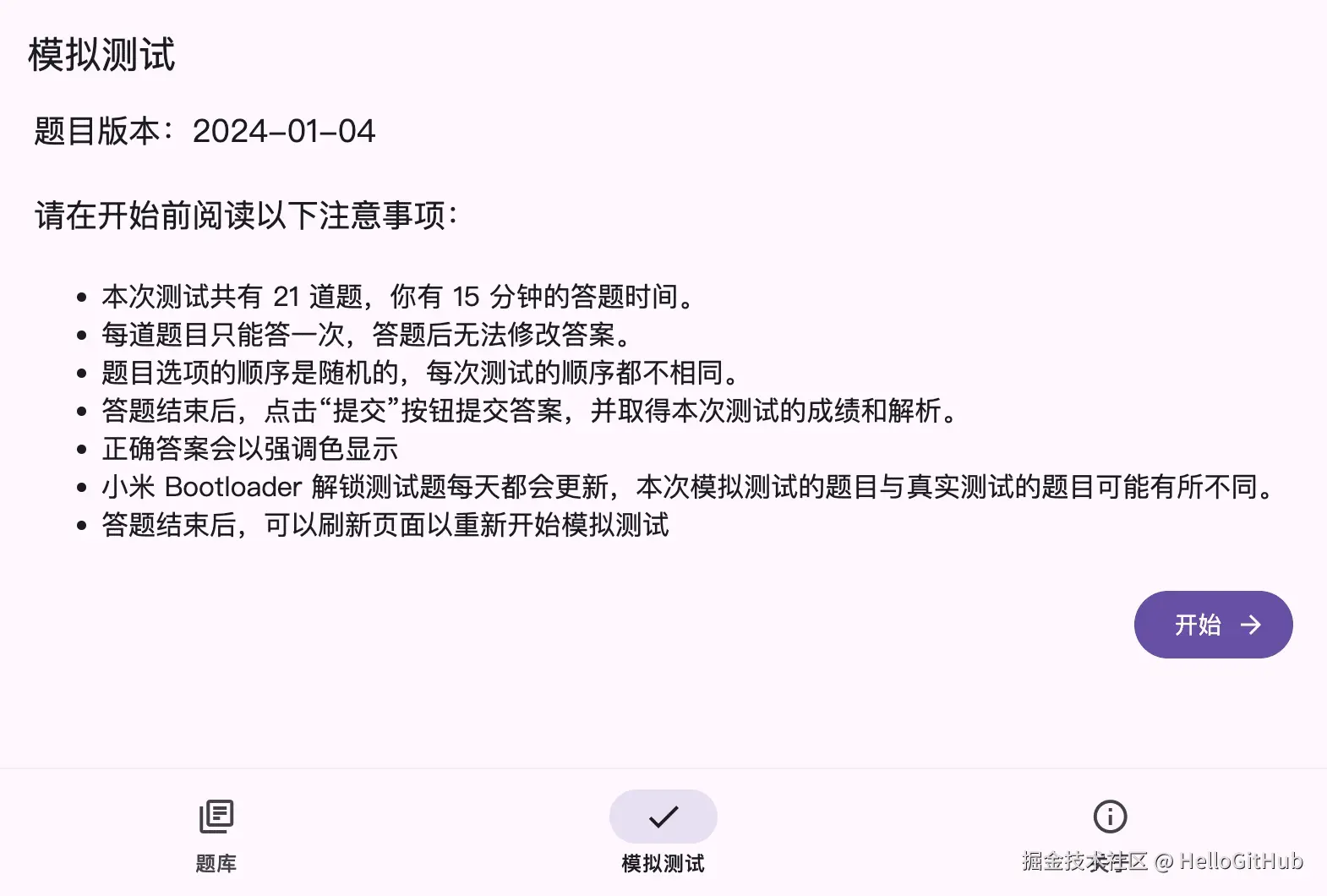
42、Xiaomi-BootLoader-Questionnaire:小米手机解锁刷机资格的答题测试。该项目是小米 BootLoader 解锁的答题库,起因是小米手机在获取 BootLoader 解锁资格前,需要先通过答题才能申请。

开源书籍

43、ai-self-coding-book:《方糖 AI 自编程入门》。这本书是作者结合实践经验编写的 AI 自编程入门教程,旨在帮助非程序员也能借助 AI 开发出功能复杂、质量过硬的程序,而不仅仅局限于贪吃蛇这样的玩具。

最后

感谢参与分享开源项目的小伙伴们,欢迎更多的开源爱好者来 HelloGitHub 自荐/推荐开源项目。如果你发现了 GitHub 上有趣的项目,就点击这里分享给大家伙吧!

本期有你感兴趣的开源项目吗?如果有的话就留言告诉我吧~如果还没看过瘾,可以点击阅读往期内容。

感谢您的阅读,如果觉得本期内容还不错的话 求赞、求分享 ❤️