震撼!一个大文件上传把后端给 ”打残“ 了

2,965 阅读9分钟

引言

现在市场的用人筛选标准是什么? 怎么才算是【亮点

别人想不到的你能想到!

别人做不出来的你能做出来!!

别人能做出来的你做的更好!!!

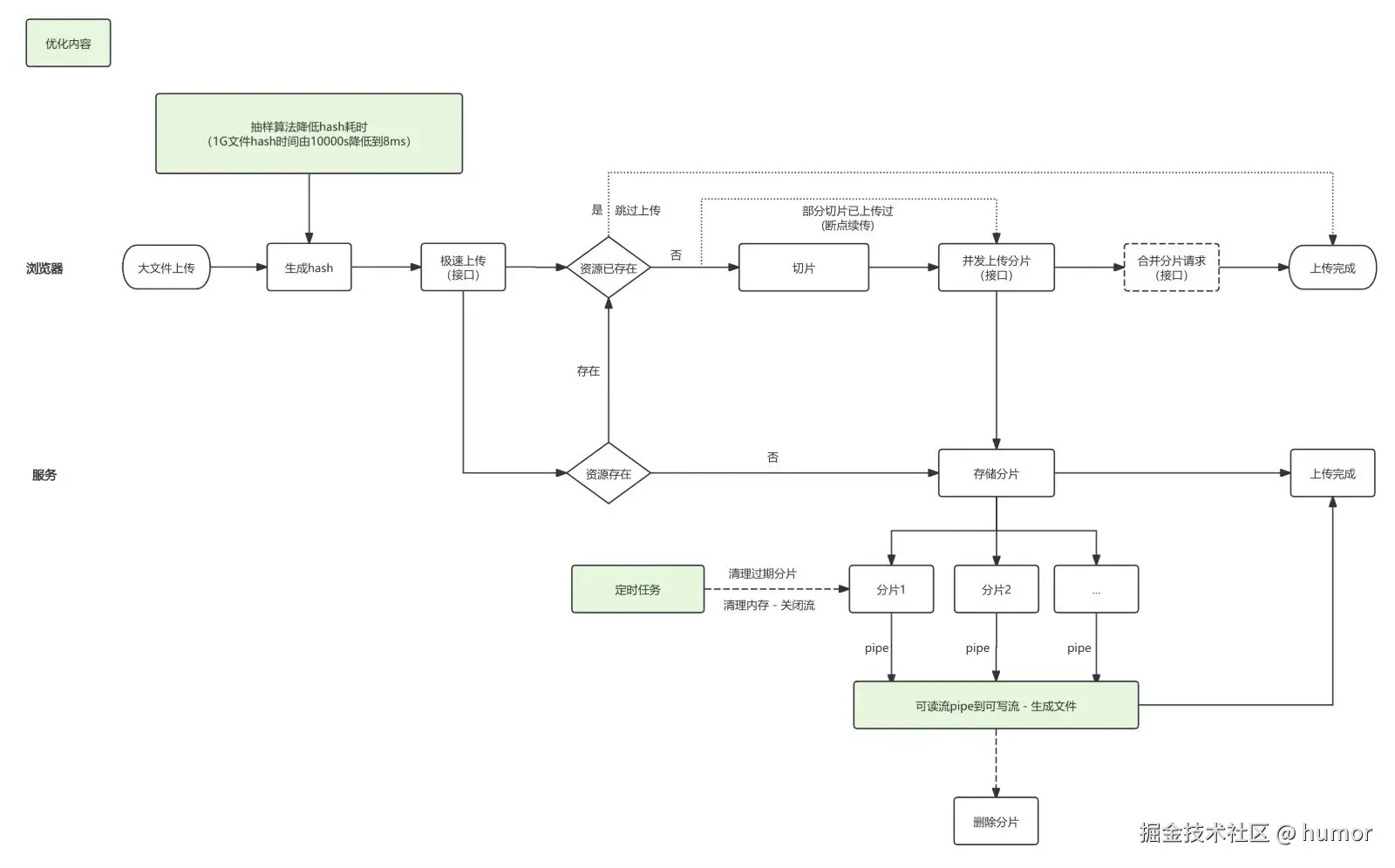
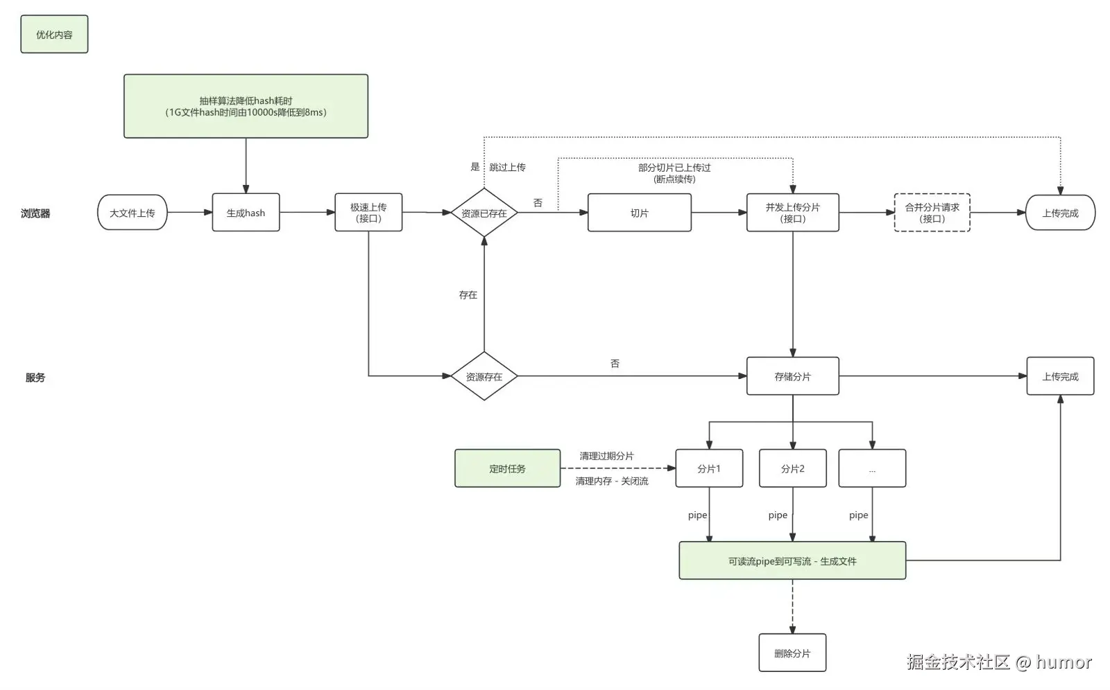
技术架构图剧透

image.png

需要知道的名词解释

  1. 切片
    将大文件分割为多个连续小文件块,降低单次传输压力。
  2. 内容Hash计算
    通过算法(如SHA-256)生成文件唯一指纹,用于秒传和完整性校验。
  3. 秒传or急速上传
    服务器已存在相同文件时,无需重复上传,直接标记为完成。
  4. 断点续传
    上传中断后,可从断点处继续传输未完成的分片。
  5. 分片上传
    将切片后的文件块并发上传至服务器,支持失败重试。
  6. 合并分片
    服务端将全部分片按顺序安全拼接为完整文件,并验证完整性。

背景 - Situation

有下面几种场景,那你可能需要搞一个大文件上传逻辑了

  • 网盘系统
  • 视频
  • 医疗影像存储
  • 高清游戏资源包
  • 设计文件

任务拆解 - Task

  • 切片
  • 文件内容hash
  • 秒传处理
  • 并发上传
  • 断点续传
  • 上传进度
  • 合并分片
  • ※ 性能优化 ※

行动 - Action

带着架构图去看一下实现代码

切片

/**
 * 切分分片
 * @param file       文件
 * @param chunkSize  分片大小
 * @returns          分片列表
 */
const createChunk = (file: any, chunkSize: number) => {
  const fileChunkList = []
  let cur = 0
  let index = 0
  while (cur < file.size) {
    const chunk = file.slice(cur, cur + chunkSize)
    fileChunkList.push({
      chunk,
      fileHash: uploader.fileHash,
      chunkNumber: index + 1
    })
    cur += chunkSize
    index++
  }
  totalChunks = fileChunkList?.length || 1
  return fileChunkList
}

hash计算

import SparkMD5 from 'spark-md5'

/**
 * 计算hash by文件内容
 * @param file 文件
 */
function generateHash(file): Promise<string> {
  // TODO 使用web worker生成hash
  // Web Worker一定程度上缩短hash时间;避免阻塞UI解决白屏问题,但不是最优解,后边会说到
  return new Promise(resolve => {
    console.time('load file buffer')
    const fileReader = new FileReader()
    fileReader.readAsArrayBuffer(file)
    fileReader.onload = function (e) {
      console.timeEnd('load file buffer')
      console.time('generate hash')
      let fileMd5 = SparkMD5.ArrayBuffer.hash(e.target.result)
      console.timeEnd('generate hash')
      resolve(fileMd5)
    }
  })
}

极速上传 + 断点续传

// 极速上传-包含跳过文件上传和跳过部分chunk(断点续传)
const speedResponse = await options.speedApi({
  fileHash: uploader.fileHash,
  file: uploader.file
})

if (res[options.fields.skipUpload] && !options.disableSpeedUpload) {
  return Promise.resolve()
}

分片上传

const uploadChunks = async (chunkList, uploaded) => {
  const list = chunkList
    // 过滤之前上传成功的chunk;过滤hash异常
    .filter(({ fileHash, chunkNumber }) => fileHash === uploader.fileHash && !uploaded.includes(chunkNumber))
    .map(({ chunk, chunkNumber }) => {
      const formData = new FormData()

      return {
        formData,
        chunkNumber,
        chunk,
        chunkList
      }
    })

  const requestList = await list.map(({ formData, chunkNumber, chunk, chunkList }) =>
    options
      .uploadApi({
        formData,
        file: uploader.file,
        chunk,
        chunkSize: options.chunkSize,
        fileHash: uploader.fileHash,
        chunkNumber,
        totalChunks
      })
  )

  await Promise.all(requestList).then(() => {
    mergeChunks()
  })

合并分片

这里就一个接口,不赘述了

文件hash算法优化 - 抽样hash

针对大文件hash时间过长、白屏问题,进行hash方案优化

抽样hash理论

对文件进行分片(注意和上述的切片不是一回事),采样每个分片的前1kb数据,合并采样分片并计算hash,大大缩短hash时间 - 为了计算结果更精准这里的分片数量可以多一些

抽样hash核心

空间换时间 + 减少内容大小

抽样hash图解:

image.png

实现代码如下:
function speedGenerateHash(file): Promise<string> {
  const opts = {
    // 分片数量 - 注意如果file小于10M chunkNum会自动设置为1
    chunkNum: 100,
    // 每个分片中采样大小
    sampleSize: 102
  }

  return new Promise(async resolve => {
    console.time('generate hash time')

    // ① 过滤小文件切片逻辑 - 如果file小 chunkNum会自动设置为1
    let sampleChunkList = filterSmallFile(file, opts)

    // ②③ 切分分片 && 对分片采样
    sampleChunkList = getSampleChunk(file, opts)

    // ④ 合并采样数据
    const sampleMerged = new Blob(sampleChunkList, { type: file.type })

    // ⑤ 生成hash
    doGenerateHash(sampleMerged, resolve)
  })
}

// 过滤小文件切片逻辑
function filterSmallFile(file, opts) {
  if (file.size <= 10 * 1024 * 1024) {
    opts.chunkNum = 1
    return [file]
  }
  return []
}

//  切分分片 && 对分片采样
function getSampleChunk(file, opts) {
  const sampleChunkList = []
  const chunkSize = Math.floor(file.size / opts.chunkNum)
  let cur = 0
  new Array(opts.chunkNum).fill(1).forEach(() => {
    const sampleChunk = file.slice(cur, opts.sampleSize)
    sampleChunkList.push(sampleChunk)
    cur += chunkSize
  })
  return sampleChunkList
}

// 生成hash
function doGenerateHash(file, resolve) {
  const fileReader = new FileReader()
  fileReader.readAsArrayBuffer(file)
  fileReader.onload = function (e) {
    let fileMd5 = SparkMD5.ArrayBuffer.hash(e.target.result)
    console.timeEnd('generate hash time')
    resolve(fileMd5)
  }
}

hash优化效果-量化数据

优化前: 1G文件hash时间 10000ms

优化后: 1G文件hash时间 8ms

为什么不用Web Worker

利用Web Worker可以避免阻塞UI解决浏览器卡死的问题,利用多线程缩短hash时间(1G文件hash时间 2000ms),但存在以下问题

  1. 内存泄漏风险:Web Worker中未正确释放资源,导致内存占用增加。
  2. 通信性能:主线程和Worker之间频繁传递大数据量导致延迟。
  3. 兼容性和新特性支持:虽然主流浏览器支持,但某些新API可能存在差异。
  4. 调试困难:Worker线程的调试工具是否有所改进。
  5. 生命周期管理:Worker的创建和销毁不当导致资源浪费。
  6. 安全限制:Worker中无法访问DOM,某些操作需要代理,可能引发问题。
  7. 错误处理:Worker中的异常未捕获导致应用崩溃。
  8. 线程竞争:共享数据时的同步问题,尽管Worker通常不共享内存,但使用SharedArrayBuffer时可能出现。

后端优化 - 流式处理文件操作

某人把分片数据存成文件,但是生成文件时直接把分片文件读到了内存,在写入生成文件,一个1G文件直接OOM了...,这操作简直崩溃

后端优化 - 定时清理无用分片

对于大文件上传来说,并不是所有人都等着上传完,经常有上传失败就不管了,久而久之服务器磁盘满了

产出

  1. 支撑业务交付
  2. 产出通用大文件上传组件和Hooks,支撑N个业务正常使用
  3. 协助后端解决服务可用性问题、磁盘打满风险
  4. xx范围内分享大文件上传,影响XXX人
  5. 产出大文件上传处理的方法论/SOP文档

补充一下抽象组件、hooks、hash逻辑

组件

<template>
  <el-upload ref="upload" class="large-file-upload" :http-request="fileChange" action="" :show-file-list="false" multiple>
    <template v-slot:trigger>
      <slot>
        <el-button type="primary"><uploadSvg>上传文件</el-button>
      </slot>
    </template>
  </el-upload>
</template>

<script setup lang="ts">
import { inject } from 'vue'
import { filetransferUploadFile, speedUpload } from '@/api/file'
import uploadSvg from '../svg/upload.svg'
import { useLargeFileUpload } from '@/hooks/large-file-upload/index'
import type { Ref } from 'vue'
import type { IFileBaseInfo } from '../../../../types/file'

const props = defineProps({
  extraParams: Object
})

const emit = defineEmits<{
  uploadSuccess: []
}>()

const baseInfo = inject<Ref<IFileBaseInfo>>('baseInfo')

const { fileChange, status } = useLargeFileUpload({
  // 分片大小
  chunkSize: 50 * 1024 * 1024,
  // 极速上传
  speedApi: ({ fileHash, file }) => {
    return speedUpload({
      identifier: fileHash,
      fileName: file?.name,
      filePath: baseInfo.value.filePath,
      projectId: baseInfo.value.projectId,
      systemId: baseInfo.value.systemId,
      fileCategoryId: baseInfo.value.fileCategoryId,
      ...(props.extraParams || {})
    })
  },
  // 上传chunk接口
  uploadApi: ({ formData, file, chunk, fileHash, chunkNumber, totalChunks, chunkSize }) => {
    return filetransferUploadFile(
      chunk,
      {
        identifier: fileHash,
        chunkNumber,
        chunkSize,
        fileName: file?.name,
        filePath: baseInfo.value.filePath,
        projectId: baseInfo.value.projectId,
        systemId: baseInfo.value.systemId,
        totalChunks: totalChunks,
        totalSize: file?.size,
        fileCategoryId: baseInfo.value.fileCategoryId,
        ...(props.extraParams || {})
      },
      formData
    )
  },
  // 合并chunk接口 - 也可以通过uploadApi接口控制合并行为
  mergeApi: () => Promise.resolve(),
  // 钩子
  hooks: {
    // 上传分片钩子 status代表成功和失败
    uploadChunk: ({ chunkNumber, status }) => {
      console.log('chunk upload', chunkNumber, status)
    },
    // 合并分片钩子
    mergeChunk: () => {
      console.log('merge chunk')
      emit('uploadSuccess')
    },
    // 极速上传成功回调函数
    skipUpload: ({ speedResponse }): Record<string, any> => {
      const skipUpload = speedResponse.data?.skipUpload
      const uploaded = speedResponse.data?.uploaded || []
      if (speedResponse?.data?.skipUpload) {
        emit('uploadSuccess')
      }
      return {
        skipUpload,
        uploaded
      }
    }
  }
})
</script>
<style lang="scss" scoped>
.large-file-upload {
  :deep() .el-upload.el-upload--text {
    width: 100%;
    justify-content: left;
  }
}
</style>

Vue3 Hooks

import { ref } from 'vue'
import { speedGenerateHash } from '@/utils/hash'
import type { UploadStatus, IOptions } from './types'
import type { Ref } from 'vue'

export function useLargeFileUpload(userOptions: IOptions) {
  // uploadApi 为纯净的接口请求 不要添加catch,否则会认为上传成功
  const defaultOptions: IOptions = {
    disableSpeedUpload: false,
    chunkSize: 50 * 1024 * 1024,
    fields: {
      skipUpload: 'skipUpload',
      uploaded: 'uploaded'
    },
    speedApi: () => Promise.resolve(),
    uploadApi: () => Promise.resolve(),
    mergeApi: () => Promise.resolve(),
    hooks: {
      uploadChunk: () => {},
      mergeChunk: () => {},
      skipUpload: () => {}
    }
  }

  const options: IOptions = Object.assign({}, defaultOptions, userOptions)

  const status: Ref<UploadStatus> = ref('ready')

  const uploader = {
    file: null,
    fileHash: ''
  }

  let totalChunks = 1

  let requestList = []

  const resetData = () => {
    requestList.forEach(xhr => xhr?.abort?.())
    requestList = []
  }

  const isFileExit = file => {
    if (file) return true
    console.error('没有找到文件,请检查!')
    return false
  }

  const mergeChunks = () => {
    const params = {
      fileName: uploader.file?.name,
      fileHash: uploader.fileHash,
      totalChunks: totalChunks
    }

    options
      .mergeApi(params)
      .then(() => {
        status.value = 'success'
        options.hooks?.mergeChunk?.({
          status: 'success',
          ...params
        })
      })
      .catch(() => {
        status.value = 'fail'
        options.hooks?.mergeChunk?.({
          status: 'fail',
          ...params
        })
      })
  }

  /**
   * 切分分片
   * @param file       文件
   * @param chunkSize  分片大小
   * @returns          分片列表
   */
  const createChunk = (file: any, chunkSize: number) => {
    const fileChunkList = []
    let cur = 0
    let index = 0
    while (cur < file.size) {
      const chunk = file.slice(cur, cur + chunkSize)
      fileChunkList.push({
        chunk,
        fileHash: uploader.fileHash,
        chunkNumber: index + 1
      })
      cur += chunkSize
      index++
    }
    totalChunks = fileChunkList?.length || 1
    return fileChunkList
  }

  const uploadChunks = async (chunkList, uploaded) => {
    const list = chunkList
      // 过滤之前上传成功的chunk;过滤hash异常-一般不存在
      .filter(({ fileHash, chunkNumber }) => fileHash === uploader.fileHash && !uploaded.includes(chunkNumber))
      .map(({ chunk, chunkNumber }) => {
        const formData = new FormData()

        return {
          formData,
          chunkNumber,
          chunk,
          chunkList
        }
      })

    const requestList = await list.map(({ formData, chunkNumber, chunk, chunkList }) =>
      options
        .uploadApi({
          formData,
          file: uploader.file,
          chunk,
          chunkSize: options.chunkSize,
          fileHash: uploader.fileHash,
          chunkNumber,
          totalChunks
        })
        .then(() => {
          options.hooks?.uploadChunk?.({
            status: 'success',
            chunk,
            chunkNumber,
            chunkList
          })
        })
        .catch(err => {
          console.log(err)
          options.hooks?.uploadChunk?.({
            status: 'fail',
            chunk,
            chunkNumber,
            chunkList,
            err
          })
          throw new Error('上传分片信息出现错误', { cause: err })
        })
    )

    await Promise.all(requestList).then(() => {
      mergeChunks()
    })
  }

  const uploadInit = async () => {
    if (!isFileExit(uploader.file)) return
    status.value = 'uploading'

    uploader.fileHash = await speedGenerateHash(uploader.file)

    const chunkList = createChunk(uploader.file, options.chunkSize)

    // 快速上传-包含跳过文件上传和跳过部分chunk(断点续传)
    const speedResponse = await options.speedApi({
      fileHash: uploader.fileHash,
      file: uploader.file
    })

    const res = options.hooks?.skipUpload?.({
      speedResponse
    })
    if (res[options.fields.skipUpload] && !options.disableSpeedUpload) {
      return Promise.resolve()
    }

    // 上传分片
    await uploadChunks(chunkList, res[options.fields.uploaded] || [])
  }

  const fileChange = async e => {
    // 默认e作为input change的回调参数,同时兼容该函数作为方法处理files
    const file = e?.file || e

    if (!isFileExit(file)) return

    resetData()

    uploader.file = file

    await uploadInit()
  }

  return {
    fileChange,
    status
  }
}

hash 工具方法

import SparkMD5 from 'spark-md5'

// 旧版hash-作对比用
export function generateHash(file): Promise<string> {
  // TODO 使用web worker生成hash
  return new Promise(resolve => {
    console.time('load file buffer')
    const fileReader = new FileReader()
    fileReader.readAsArrayBuffer(file)
    fileReader.onload = function (e) {
      console.timeEnd('load file buffer')
      console.time('generate hash')
      let fileMd5 = SparkMD5.ArrayBuffer.hash(e.target.result)
      console.timeEnd('generate hash')
      resolve(fileMd5)
    }
  })
}

// 整体逻辑(空间换时间): 切分分片并采样 -> 合并采样数据 -> 采样生成hash
export function speedGenerateHash(file): Promise<string> {
  const opts = {
    // 分片数量 - 注意如果file小于10M chunkNum会自动设置为1
    chunkNum: 100,
    // 每个分片中采样大小
    sampleSize: 102
  }

  return new Promise(async resolve => {
    console.time('generate hash time')

    // ① 过滤小文件切片逻辑 - 如果file小 chunkNum会自动设置为1
    let sampleChunkList = filterSmallFile(file, opts)

    // ②③ 切分分片 && 对分片采样
    sampleChunkList = getSampleChunk(file, opts)

    // ④ 合并采样数据
    const sampleMerged = new Blob(sampleChunkList, { type: file.type })

    // ⑤ 生成hash
    doGenerateHash(sampleMerged, resolve)
  })
}

function doGenerateHash(file, resolve) {
  const fileReader = new FileReader()
  fileReader.readAsArrayBuffer(file)
  fileReader.onload = function (e) {
    let fileMd5 = SparkMD5.ArrayBuffer.hash(e.target.result)
    console.timeEnd('generate hash time')
    resolve(fileMd5)
  }
}

function getSampleChunk(file, opts) {
  const sampleChunkList = []
  const chunkSize = Math.floor(file.size / opts.chunkNum)
  let cur = 0
  new Array(opts.chunkNum).fill(1).forEach(() => {
    const sampleChunk = file.slice(cur, opts.sampleSize)
    sampleChunkList.push(sampleChunk)
    cur += chunkSize
  })
  return sampleChunkList
}

function filterSmallFile(file, opts) {
  if (file.size <= 10 * 1024 * 1024) {
    opts.chunkNum = 1
    return [file]
  }
  return []
}

export function getFinnalyHash(sampleChunkList, opts) {
  let sampleChunksMd5 = []
  return new Promise(resolve => {
    sampleChunkList.forEach(sampleChunk => {
      const fileReader = new FileReader()
      fileReader.readAsArrayBuffer(sampleChunk)
      fileReader.onload = function (e) {
        let fileMd5 = SparkMD5.ArrayBuffer.hash(e.target.result)
        sampleChunksMd5.push(fileMd5)

        // 采样分片hash全部生成成功 -> 生成最终hash
        if (sampleChunksMd5.length === opts.chunkNum) {
          resolve(sampleChunksMd5)
        }
      }
    })
  })
}

export function mergeHash(hashList, resolve) {
  const encoder = new TextEncoder()
  // 使用 TextEncoder 将字符串编码为 Uint8Array
  const uint8Array = encoder.encode(hashList.join(''))

  const hash = SparkMD5.ArrayBuffer.hash(uint8Array.buffer)
  resolve(hash)
}

实在写不动了,挂上TODO吧

  1. 进度条,大文件上传必不可少
  2. 并发上传限流
  3. 失败重试
  4. 大文件上传钩子说明
  5. 抽样算法优化 - 采样量基本不变的情况下对采样内容更精细化控制或随机化控制
  6. ...

面试官最喜欢的量化数据

  • hash效率提升,1G文件 10000ms -> 8ms
  • 抽象大文件上传组件和Hooks,支撑N个业务正常使用
  • 服务端OOM率 99% -> 0%
  • 完全解决页面卡死问题 100% -> 0%

面试官最喜欢问的个人思考

详见上述hash优化、弃用Web Worker、流式合并、定期清理碎片等模块,这就即是你的亮点,也能体现你的个人思考,最后不忘记说你对你

一键三连

关注、点赞 + 收藏,带你一步步晋升前端专家,抵御寒冬~