ubuntu启动出现failed to start mysql community server

519 阅读3分钟

在使用Ubuntu系统时,可能会遇到MySQL服务启动失败的问题,常见的错误信息为“Failed to start MySQL Community Server”。这一问题可能是由多种原因导致的,例如配置文件错误、权限问题或磁盘空间不足等。本文将为您提供解决此问题的步骤和代码示例,帮助你顺利启动MySQL服务。

问题原因

在深入解决此问题之前,我们需要了解可能导致此错误的几种常见原因:

  • MySQL配置错误:如果 my.cnf 配置文件存在错误或不合适的配置,MySQL将无法启动。
  • 权限问题:如果MySQL文件的权限设置不正确,MySQL可能无法访问必要的文件。
  • 磁盘空间不足:如果系统磁盘空间不足,MySQL无法启动。
  • 服务未安装或损坏:MySQL服务未正确安装或出现文件损坏。

检查MySQL服务状态

首先,您应该检查MySQL服务的状态。可以通过以下命令在终端中查看:

sudo systemctl status mysql

这将显示MySQL服务的当前状态及其相关的错误信息。

检查错误日志

如果服务未能启动,下一步是检查MySQL的错误日志。默认情况下,您可以在 /var/log/mysql/error.log 找到此日志文件。通过以下命令查看日志:

sudo less /var/log/mysql/error.log

您应该仔细查看日志中记录的错误信息,以确定问题的具体原因。

解决方案

1. 修复配置文件

如果您的配置文件出现错误,您需要编辑 my.cnf 文件。您可以使用如下命令打开该文件:

sudo nano /etc/mysql/my.cnf

在文件中检查和修复任何明显的错误,保存并退出编辑器。然后,尝试重新启动MySQL:

sudo systemctl restart mysql

2. 检查权限

如果您怀疑MySQL的权限问题,可以使用如下命令检查MySQL文件的权限:

ls -l /var/lib/mysql

确保MySQL能够访问这些文件。如果权限不正确,可以使用以下命令进行修复:

sudo chown -R mysql:mysql /var/lib/mysql

然后再次尝试启动MySQL服务:

sudo systemctl start mysql

3. 确认磁盘空间

通过以下命令来查看磁盘使用情况,确保有足够的磁盘空间:

df -h

如果发现磁盘空间不足,您需要删除一些不必要的文件,以释放空间。随后再次尝试启动MySQL:

sudo systemctl start mysql

4. 重新安装MySQL

如果以上所有步骤都未能解决问题,最后的手段是重新安装MySQL。在进行此操作之前请确保备份您的数据。可以用以下命令卸载MySQL:

sudo apt-get remove --purge mysql-server mysql-client mysql-common mysql-server-core-* mysql-client-core-*

然后,清理不再需要的包:

sudo apt-get autoremove 
sudo apt-get autoclean

最后,重新安装MySQL:

sudo apt-get update 
sudo apt-get install mysql-server

安装完成后,您可以尝试启动MySQL服务:

sudo systemctl start mysql

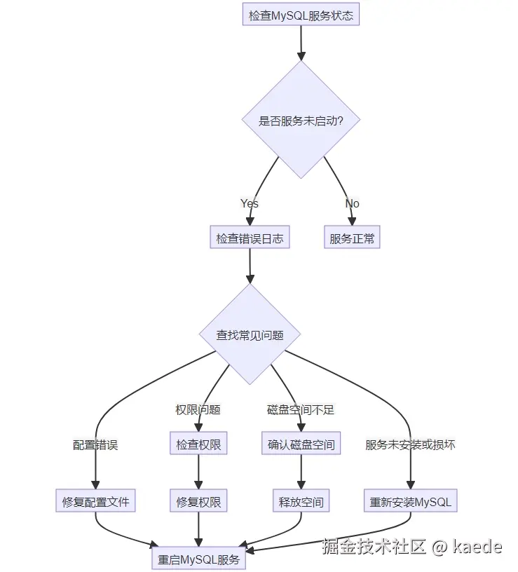
流程图概述

在进行故障排查时,遵循以下流程图可以帮助更快速地解决问题:

61.png

在Ubuntu中解决“MySQL Community Server启动失败”的问题通常是可以通过检查服务状态、查看错误日志和检查各项配置来解决的。本文提供了多种可能的解决方案,包括修复配置文件、检查权限、确认磁盘空间以及最终的重新安装MySQL步骤。希望这些内容能够帮助您顺利启动MySQL服务,确保您的数据库系统正常运行。