JUC并发—Future模式和异步编程分析

89 阅读48分钟

1.FutureTask(Future/Callable)的使用例子

Future/Callable实现了一个异步执行并带有返回结果的功能。Future表示获取一个异步执行的结果,Callable表示一个异步执行的任务,Callable会产生一个结果并给到Future。

 

Future/Callable的使用例子如下:

public class FutureCallableExample {
    static class CalculationCallable implements Callable<Integer> {
        private int x;
        private int y;

        public CalculationCallable(int x, int y) {
            this.x = x;
            this.y = y;
        }

        @Override
        public Integer call() throws Exception {
            System.out.println("开始执行:" + new Date());
            TimeUnit.SECONDS.sleep(2);//模拟任务执行的耗时
            return x + y;
        }
    }

    public static void main(String[] args) throws ExecutionException, InterruptedException {
        CalculationCallable calculationCallable = new CalculationCallable(1, 2);
        FutureTask<Integer> futureTask = new FutureTask<>(calculationCallable);
        new Thread(futureTask).start();
        System.out.println("开始执行futureTask:" + new Date());
        Integer rs = futureTask.get();
        System.out.println("执行结果:" + rs);
        System.out.println("结束执行futureTask:" + new Date());
    }
}

首先定义一个CalculationCallable类。该类实现了Callable接口,并重写了call()方法,它的功能就是定义一个具有返回值的任务。

 

然后用FutureTask声明一个带有返回值的任务,把CalculationCallable作为构造参数传递进去。

 

FutureTask实现了Future接口和Runnable接口。我们知道线程执行完之后是不可能获得一个返回值的。Future之所以能够获得返回值,是因为在线程执行中做了相关处理。FutureTask就是用来获得线程执行结果的。

 

接着把FutureTask作为一个任务传入Thread的构造方法,让线程去执行。FutureTask既然实现了Runnable接口,创建FutureTask时又把实现了Callable接口的任务传递到其构造方法中,那么FutureTask的run()方法中会调用Callable接口的call()方法的实现,最终在获得返回值之后保存到某个属性中。

 

最后使用FutureTask.get()方法来获得返回值,这个get()方法是个阻塞方法。当线程还没有执行完FutureTask之前,主线程会阻塞在get()方法中。直到FutureTask执行结束,主线程才会被唤醒。

 

2.FutureTask(Future/Callable)的实现原理

(1)FutureTask的类关系

Runnable接口的实现可以被线程执行,Future接口提供了获取线程执行结果的方法。RunnableFuture接口同时继承了Runnable接口和Future接口,而FutureTask类则实现了RunnableFuture接口。

 

创建FutureTask类实例时,会传入Callable接口的实现类实例作为构造参数,也就是FutureTask类会封装Callable接口的实现类。这样在启动线程后执行FutureTask类重写Runnable接口的run()方法时,FutureTask类实例就会把执行Callable接口call()方法的运行结果保存起来,然后通过Future接口提供的get()方法来获取运行结果。

 

一.FutureTask的类关系源码

//A cancellable asynchronous computation.
//This class provides a base implementation of Future, with methods to start and cancel a computation, 
//query to see if the computation is complete, and retrieve the result of the computation.
//The result can only be retrieved when the computation has completed; 
//the get methods will block if the computation has not yet completed.
//Once the computation has completed, the computation cannot be restarted or cancelled 
//(unless the computation is invoked using #runAndReset).

//A FutureTask can be used to wrap a Callable or Runnable object.  
//Because FutureTask implements Runnable, 
//a FutureTask can be submitted to an Executor for execution.

//In addition to serving as a standalone class, 
//this class provides protected functionality that may be useful when creating customized task classes.
public class FutureTask<V> implements RunnableFuture<V> {
    ...
    //Creates a FutureTask that will, upon running, execute the given Callable.
    public FutureTask(Callable<V> callable) {
        if (callable == null) {
            throw new NullPointerException();
        }
        this.callable = callable;
        this.state = NEW;//ensure visibility of callable
    }
    ...
}

//A Future that is Runnable.
//Successful execution of the run method causes completion of the Future and allows access to its results.
public interface RunnableFuture<V> extends Runnable, Future<V> {
    //Sets this Future to the result of its computation unless it has been cancelled.
    void run();
}

//A Future represents the result of an asynchronous computation.
//Methods are provided to check if the computation is complete, 
//to wait for its completion, and to retrieve the result of the computation.  
//The result can only be retrieved using method get when the computation has completed, 
//blocking if necessary until it is ready.
//Cancellation is performed by the cancel method.  
//Additional methods are provided to determine if the task completed normally or was cancelled. 
//Once a computation has completed, the computation cannot be cancelled.
//If you would like to use a Future for the sake of cancellability but not provide a usable result, 
//you can declare types of the form Future<?> and return null as a result of the underlying task.
public interface Future<V> {
    //用来取消任务,取消成功则返回true,取消失败则返回false
    //mayInterruptIfRunning参数表示是否允许取消正在执行却没有执行完毕的任务,设为true,则表示可以取消正在执行过程中的任务
    //如果任务已完成,则无论mayInterruptIfRunning为true还是false,此方法都返回false,即如果取消已经完成的任务会返回false
    //如果任务正在执行,若mayInterruptIfRunning设置为true,则返回true,若mayInterruptIfRunning设置为false,则返回false
    //如果任务还没有执行,则无论mayInterruptIfRunning为true还是false,肯定返回true
    boolean cancel(boolean mayInterruptIfRunning);

    //表示任务是否被取消成功,如果在任务正常完成前被取消成功,则返回true
    boolean isCancelled();

    //表示任务是否已经完成,若任务完成,则返回true
    boolean isDone();

    //获取执行结果,如果最终结果还没得出该方法会产生阻塞,直到任务执行完毕返回结果
    V get() throws InterruptedException, ExecutionException;

    //获取执行结果,如果在指定时间内,还没获取到结果,则抛出TimeoutException
    V get(long timeout, TimeUnit unit) throws InterruptedException, ExecutionException, TimeoutException;
}

@FunctionalInterface
public interface Runnable {
    public abstract void run();
}

二.FutureTask的类关系图

(2)FutureTask的实现核心

一.FutureTask本身是一个线程

通过new Thread(new FutureTask(callable)).start()来启动,必然会执行FutureTask实现Runnable接口的run()方法。

 

二.Runnable接口的run()方法是没有返回值的

实际上返回值是由Callable接口的call()方法提供,所以调用FutureTask的run()方法,会触发调用Callable的call()方法。

 

三.通过Future接口的get()方法阻塞式获得返回值

如果在FutureTask的run()方法中调用Callable接口的call()方法执行任务时,需要比较长的时间,那么为了能够正确获得返回值,Future接口的get()方法必须实现阻塞,直到call()方法执行完毕。

 

四.需要一个队列来保存阻塞的线程

涉及线程阻塞和唤醒,要使用LockSupport来阻塞和唤醒队列中的线程。

 

3.FutureTask(Future/Callable)的源码分析

(1)FutureTask的核心属性

一.state

代表任务在运行过程中的状态(7种)。

二.callable

当前要执行的任务。

三.outcome

任务的执行结果,通过Future.get()获取的值。

四.runner

当前执行callable任务的线程。

五.waiter

用来保存所有等待任务执行结束的线程的单向链表。

public class FutureTask<V> implements RunnableFuture<V> {
    //The run state of this task, initially NEW. 
    //The run state transitions to a terminal state only in methods set, setException, and cancel.
    //During completion, state may take on transient values of COMPLETING (while outcome is being set) 
    //or INTERRUPTING (only while interrupting the runner to satisfy a cancel(true)). 
    //Transitions from these intermediate to final states use cheaper ordered/lazy writes 
    //because values are unique and cannot be further modified.
    //Possible state transitions:
    //NEW(初始状态) -> COMPLETING(正在设置任务结果) -> NORMAL,这是任务正常执行完毕时状态的变更流程
    //NEW(初始状态) -> COMPLETING(正在设置任务结果) -> EXCEPTIONAL,这是任务执行异常时状态的变更流程
    //NEW(初始状态) -> CANCELLED(任务被取消),这是调用了Future.cancel()方法
    //NEW(初始状态) -> INTERRUPTING(正在中断执行任务的线程) -> INTERRUPTED(任务被中断)
    //代表任务在运行过程中的状态(7种)
    private volatile int state;
    private static final int NEW          = 0;
    private static final int COMPLETING   = 1;
    private static final int NORMAL       = 2;
    private static final int EXCEPTIONAL  = 3;
    private static final int CANCELLED    = 4;
    private static final int INTERRUPTING = 5;
    private static final int INTERRUPTED  = 6;

    //The underlying callable; nulled out after running
    //当前要执行的任务
    private Callable<V> callable;
    
    //The result to return or exception to throw from get()
    //任务的执行结果,通过Future.get()获取的值
    private Object outcome;
    
    //The thread running the callable; CASed during run()
    //当前执行callable任务的线程
    private volatile Thread runner;
    
    //Treiber stack of waiting threads
    //用来保存所有等待任务执行结束的线程的单向链表
    private volatile WaitNode waiters;
    ...
}

(2)FutureTask的run()方法

使用线程来执行FutureTask任务时,比如new Thread(new FutureTask(callable)).start(),会回调FutureTask的run()方法。

 

FutureTask的run()方法的执行流程如下:

首先判断当前状态是否为NEW,并使用CAS设置runner属性为当前线程。如果当前状态不是NEW或者CAS设置失败,则说明已经有其他线程正在执行当前任务了,于是直接返回。然后获取通过构造方法传入的Callable接口的实现类实例callable,接着调用Callable接口的实现类实例callable中的call()方法获得执行结果,最后调用FutureTask的set()方法把执行结果保存到outcome属性中。

public class FutureTask<V> implements RunnableFuture<V> {
    ...
    //代表任务在运行过程中的状态(7种)
    private volatile int state;
    
    //当前要执行的任务
    private Callable<V> callable;
    
    //任务的执行结果,通过Future.get()获取的值
    private Object outcome;
    
    //当前执行callable任务的线程
    private volatile Thread runner;
    
    //用来保存所有等待任务执行结束的线程的单向链表
    private volatile WaitNode waiters;
    
    private static final sun.misc.Unsafe UNSAFE;
    private static final long stateOffset;
    private static final long runnerOffset;
    private static final long waitersOffset;
    static {
        try {
            UNSAFE = sun.misc.Unsafe.getUnsafe();
            Class<?> k = FutureTask.class;
            stateOffset = UNSAFE.objectFieldOffset(k.getDeclaredField("state"));
            runnerOffset = UNSAFE.objectFieldOffset(k.getDeclaredField("runner"));
            waitersOffset = UNSAFE.objectFieldOffset(k.getDeclaredField("waiters"));
        } catch (Exception e) {
            throw new Error(e);
        }
    }
    
    public void run() {
        //首先判断当前状态是否为NEW,并使用CAS把runner属性设置为当前线程
        //如果当前状态不是NEW或者CAS设置失败,说明已经有其他线程正在执行当前任务了,于是直接返回
        if (state != NEW || !UNSAFE.compareAndSwapObject(this, runnerOffset, null, Thread.currentThread())) { 
            return;
        }
        try {
            //获取通过构造方法传入的Callable接口的实现类实例callable
            Callable<V> c = callable;
            if (c != null && state == NEW) {
                V result;
                boolean ran;
                try {
                    //然后调用callable中的call()方法获得执行结果
                    result = c.call();
                    ran = true;
                } catch (Throwable ex) {
                    result = null;
                    ran = false;
                    setException(ex);
                }
                if (ran) {
                    //调用set()方法把执行结果保存到outcome属性中
                    set(result);
                }
            }
        } finally {
            //runner must be non-null until state is settled to prevent concurrent calls to run()
            runner = null;
            //state must be re-read after nulling runner to prevent leaked interrupts
            int s = state;
            if (s >= INTERRUPTING) {
                handlePossibleCancellationInterrupt(s);
            }
        }
    }
    
    //Sets the result of this future to the given value unless this future has already been set or has been cancelled.
    //This method is invoked internally by the run method upon successful completion of the computation.
    protected void set(V v) {
        //CAS修改任务状态为COMPLETING
        if (UNSAFE.compareAndSwapInt(this, stateOffset, NEW, COMPLETING)) {
            //把调用call()方法获取到的结果保存到outcome
            outcome = v;
            //CAS修改任务状态为NORMAL
            UNSAFE.putOrderedInt(this, stateOffset, NORMAL); // final state
            finishCompletion();
        }
    }
    ...
}

(3)FutureTask的get()方法

FutureTask的get()方法的逻辑很简单,如果当前状态不是COMPLETING,就调用awaitDone()方法让当前线程阻塞等待,直到任务执行完成。其中awaitDone()方法的返回值表示任务的状态,当任务进入终止状态后,会调用reports()方法,根据状态类型来决定是返回运行结果还是抛异常。

 

在FutureTask的awaitDone()方法中会进行自旋。首先如果检测到线程被中断,则把加入等待队列中的线程移除。然后如果发现任务已经进入终止状态,则直接返回任务状态。如果任务正在设置执行结果,则通过Thread.yield()让出当前线程的CPU资源。

 

当FutureTask.awaitDone()方法第一次调用时,在第一次for循环中会初始化一个WaitNode结点,这个WaitNode结点便保存了调用FutureTask.get()方法的线程。在第二次for循环中会通过CAS按头插法将WaitNode结点插入waiters链表。在之后的for循环中,也就是当前线程已经加入了等待队列后,如果发现任务还没有执行完成,则通过LockSupport的方法阻塞线程。

 

注意,被阻塞的线程在如下两种情况下会被唤醒:

一.任务执行完成后,在set()方法中调用finishCompletion()方法

二.线程被中断,在awaitDone()方法中执行中断检测if(Thread.interrupted())

public class FutureTask<V> implements RunnableFuture<V> {
    ...
    //代表任务在运行过程中的状态(7种)
    private volatile int state;
    //当前要执行的任务
    private Callable<V> callable;
    //任务的执行结果,通过Future.get()获取的值
    private Object outcome;
    //当前执行callable任务的线程
    private volatile Thread runner;
    //用来保存所有等待任务执行结束的线程的单向链表
    private volatile WaitNode waiters;
    
    public V get() throws InterruptedException, ExecutionException {
        int s = state;
        if (s <= COMPLETING) {
            s = awaitDone(false, 0L);
        }
        return report(s);
    }
    
    //Awaits completion or aborts on interrupt or timeout.
    //@param timed true if use timed waits
    //@param nanos time to wait, if timed
    //@return state upon completion
    private int awaitDone(boolean timed, long nanos) throws InterruptedException {
        //阻塞超时时间,timed表示是否传递阻塞时间的参数
        final long deadline = timed ? System.nanoTime() + nanos : 0L;
        WaitNode q = null;
        boolean queued = false;
        for (;;) {//自旋
            //如果检测到线程被中断,则把加入等待队列中的线程移除
            if (Thread.interrupted()) {
                removeWaiter(q);
                //抛出中断异常
                throw new InterruptedException();
            }
            int s = state;
            //如果任务已经进入终止状态,则直接返回任务状态
            if (s > COMPLETING) {
                if (q != null) {
                    q.thread = null;
                }
                return s;
            } else if (s == COMPLETING) {// cannot time out yet
                //如果任务正在设置执行结果,则通过Thread.yield()让出当前线程的CPU资源
                Thread.yield();
            } else if (q == null) {
                //awaitDone()方法被第一次调用时,q == null为true
                //此时会初始化一个WaitNode结点并赋值给q,这个WaitNode结点保存了调用FutureTask.get()的线程 
                q = new WaitNode();
            } else if (!queued) {
                //awaitDone()方法被第一次调用时,进入的第二次for循环
                //便会通过CAS将q结点按头插法插入waiters单向链表中
                queued = UNSAFE.compareAndSwapObject(this, waitersOffset, q.next = waiters, q);
            } else if (timed) {
                //如果当前线程加入等待队列后,任务还没有执行完成,则通过LockSupport的方法阻塞线程
                nanos = deadline - System.nanoTime();
                if (nanos <= 0L) {
                    removeWaiter(q);
                    return state;
                }
                LockSupport.parkNanos(this, nanos);
            } else {
                LockSupport.park(this);
            }
        }
    }
    
    //Returns result or throws exception for completed task.
    //@param s completed state value
    @SuppressWarnings("unchecked")
    private V report(int s) throws ExecutionException {
        Object x = outcome;
        if (s == NORMAL) {
            return (V)x;
        }
        if (s >= CANCELLED) {
            throw new CancellationException();
        }
        throw new ExecutionException((Throwable)x);
    }
    
    static final class WaitNode {
        volatile Thread thread;
        volatile WaitNode next;
        WaitNode() {
            thread = Thread.currentThread();
        }
    }
    
    private void removeWaiter(WaitNode node) {
        if (node != null) {
            node.thread = null;
            retry:
            for (;;) {//restart on removeWaiter race
                for (WaitNode pred = null, q = waiters, s; q != null; q = s) {
                    s = q.next;
                    if (q.thread != null) {
                        pred = q;
                    } else if (pred != null) {
                        pred.next = s;
                        if (pred.thread == null) {// check for race
                            continue retry;
                        }
                    } else if (!UNSAFE.compareAndSwapObject(this, waitersOffset, q, s)) {
                        continue retry;
                    }
                }
                break;
            }
        }
    }
    ...
}

(4)FutureTask的finishCompletion()方法

当Callable任务执行完成后,FutureTask的set()方法会调用finishCompletion()方法唤醒链表中的阻塞线程。

public class FutureTask<V> implements RunnableFuture<V> {
    ...
    //代表任务在运行过程中的状态(7种)
    private volatile int state;
    //当前要执行的任务
    private Callable<V> callable;
    //任务的执行结果,通过Future.get()获取的值
    private Object outcome;
    //当前执行callable任务的线程
    private volatile Thread runner;
    //用来保存所有等待任务执行结束的线程的单向链表
    private volatile WaitNode waiters;
    
    ...
    //Removes and signals all waiting threads, invokes done(), and nulls out callable.
    private void finishCompletion() {
        for (WaitNode q; (q = waiters) != null;) {
            if (UNSAFE.compareAndSwapObject(this, waitersOffset, q, null)) {
                for (;;) {
                    Thread t = q.thread;
                    if (t != null) {
                        q.thread = null;
                        LockSupport.unpark(t);
                    }
                    WaitNode next = q.next;
                    if (next == null) {
                        break;
                    }
                    q.next = null; // unlink to help gc
                    q = next;
                }
                break;
            }
        }
        done();
        callable = null;
    }
    ...
}

(5)FutureTask的实现原理总结

FutureTask实现了Runnable和Future接口,FutureTask表示一个带有状态及执行结果的任务,而任务执行结果的获取是基于阻塞的方式来实现的。

 

在Callable接口的call()方法没有返回结果之前,其他线程调用FutureTask的get()方法获取结果时,FutureTask会构建一个waiters链表,把当前线程存储到链表中并通过LockSupport进行阻塞,直到call()方法返回后把结果设置到outcome属性以及唤醒阻塞的线程。

(6)FutureTask的局限性

局限性一:

在获取异步任务的执行结果时,要么调用get()方法阻塞等待返回结果,要么耗费CPU资源通过轮询调用FutureTask.isDone()方法来判断任务的执行状态,然后再调用get()方法获取返回结果。

 

局限性二:

FutureTask没有提供通知机制,没有办法知道任务什么时候执行完成。

 

4.CompletableFuture的基本介绍

(1)CompletableFuture的介绍

CompletableFuture针对Future做了改进,也就是在异步任务执行完成后,主线程如果需要依赖该任务的执行结果来继续后面的操作,则可以不用通过等待来实现,只需向CompletableFuture传入一个回调对象。当异步任务执行完毕后,便会自动调用该回调对象(异步回调通知功能)。

 

CompletableFuture还提供了非常强大的功能。对于回调对象的执行,可以放到非任务线程中,也可以放到任务线程中。CompletableFuture提供了函数式编程能力,简化了异步编程的复杂性。还提供了多个CompletableFuture的组合与转化功能。

 

(2)CompletableFuture的类关系

CompletableFuture类实现了Future和CompletionStage这两个接口,其中Future接口提供了获取任务执行结果及任务执行状态的功能,CompletionStage接口表示任务执行的一个阶段。CompletionStage接口定义了很多方法,比如thenApply()、thenAccept()等。通过这些方法可以实现多个任务之间的时序关系,比如串行、并行、聚合等。

 

因此CompletableFuture既提供了Future阻塞式获取结果 + 任务状态的功能,也提供了CompletionStage的任务执行后触发回调 + 多个任务聚合的功能。

 

(3)CompletableFuture的方法说明

一.构建CompletableFuture的静态方法

CompletableFuture提供了4个静态方法来构建一个异步事件。由于传递进CompletableFuture这4个方法的任务需要异步执行,所以默认会使用ForkJoinPool.commonPool()提供的线程池来执行异步任务,当然也可以自定义一个线程池传入这些静态方法来执行异步任务。

//A Future that may be explicitly completed (setting its value and status), 
//and may be used as a CompletionStage,
//supporting dependent functions and actions that trigger upon its completion.
public class CompletableFuture<T> implements Future<T>, CompletionStage<T> {
    ...
    //Returns a new CompletableFuture that is asynchronously completed 
    //by a task running in the ForkJoinPool#commonPool() 
    //with the value obtained by calling the given Supplier.
    //@param supplier a function returning the value to be used to complete the returned CompletableFuture 
    //@param <U> the function's return type
    //@return the new CompletableFuture
    //带有返回值的异步执行方法,传入一个函数式接口,返回一个新的CompletableFuture对象
    //默认使用ForkJoinPool.commonPool()作为线程池执行异步任务
    public static <U> CompletableFuture<U> supplyAsync(Supplier<U> supplier) {
        return asyncSupplyStage(asyncPool, supplier);
    }

    //Returns a new CompletableFuture that is asynchronously completed 
    //by a task running in the given executor with the value obtained by calling the given Supplier.
    //@param supplier a function returning the value to be used to complete the returned CompletableFuture
    //@param executor the executor to use for asynchronous execution
    //@param <U> the function's return type
    //@return the new CompletableFuture
    //带有返回值的异步执行方法,传入一个函数式接口 + 一个线程池,返回一个新的CompletableFuture对象
    //多了一个Executor参数,表示使用自定义线程池来执行任务
    public static <U> CompletableFuture<U> supplyAsync(Supplier<U> supplier, Executor executor) {
        return asyncSupplyStage(screenExecutor(executor), supplier);
    }
    
    static <U> CompletableFuture<U> asyncSupplyStage(Executor e, Supplier<U> f) {
        if (f == null) throw new NullPointerException();
        CompletableFuture<U> d = new CompletableFuture<U>();
        e.execute(new AsyncSupply<U>(d, f));
        return d;
    }

    //Returns a new CompletableFuture that is asynchronously completed
    //by a task running in the ForkJoinPool#commonPool() after it runs the given action.
    //@param runnable the action to run before completing the returned CompletableFuture
    //@return the new CompletableFuture
    //不带返回值的异步执行方法,传入一个Runnable参数,返回一个新的CompletableFuture对象
    //默认使用ForkJoinPool.commonPool()作为线程池执行异步任务
    public static CompletableFuture<Void> runAsync(Runnable runnable) {
        return asyncRunStage(asyncPool, runnable);
    }

    //Returns a new CompletableFuture that is asynchronously completed 
    //by a task running in the given executor after it runs the given action.
    //@param runnable the action to run before completing the returned CompletableFuture
    //@param executor the executor to use for asynchronous execution
    //@return the new CompletableFuture
    //不带返回值的异步执行方法,传入一个Runnable参数 + 一个线程池,返回一个新的CompletableFuture对象
    //多了一个Executor参数,表示使用自定义线程池来执行任务
    public static CompletableFuture<Void> runAsync(Runnable runnable, Executor executor) {
        return asyncRunStage(screenExecutor(executor), runnable);
    }
    
    static CompletableFuture<Void> asyncRunStage(Executor e, Runnable f) {
        if (f == null) throw new NullPointerException();
        CompletableFuture<Void> d = new CompletableFuture<Void>();
        e.execute(new AsyncRun(d, f));
        return d;
    }
    ...
}

二.runAsync()和supplyAsync()静态方法

下面使用runAsync()方法来构建一个异步执行事件,由于runAsync()方法是没有返回值的,所以get()这个阻塞等待任务执行完成的方法返回的还是null。

CompletableFuture cf = CompletableFuture.runAsync(() -> {
    System.out.println(Thread.currentThread().getName() + ":异步执行一个任务");
});
cf.get();//阻塞等待任务执行完成

下面使用supplyAsync()方法来构建一个异步执行事件,由于supplyAsync()方法具有返回值,所以get()方法会返回"supplyAsync"。

CompletableFuture cf = CompletableFuture.supplyAsync(() -> {
    System.out.println("supplyAsync");
});
cf.get();//阻塞等待任务执行完成

三.allOf()和anyOf()静态方法

allOf()方法接收多个CompletableFuture的无返回值的任务。当所有的任务都执行结束后,返回一个新的CompletableFuture对象。

 

allOf()方法相当于实现了等待多个任务执行结束后再返回的功能,并且接收的CompletableFuture任务是通过runAsync()方法构建的。之所以无返回值,是因为当多个任务都具有返回值时get()方法不知取哪个。

public class CompletableFutureExample {
    public static void main(String[] args) throws ExecutionException, InterruptedException {
        CompletableFuture<Void> v1 = CompletableFuture.runAsync(() -> {
            System.out.println("任务v1没有返回值");
        });
        CompletableFuture<Void> v2 = CompletableFuture.runAsync(() -> {
            System.out.println("任务v2没有返回值");
        });
        //通过join()方法让主线程阻塞等待allOf()方法中的所有任务都执行完成后再继续执行
        CompletableFuture.allOf(v1, v2).join();
    }
}

anyOf()方法接收多个CompletableFuture的带有返回值的任务。当任何一个任务执行完成后,返回一个新的CompletableFuture对象。

 

anyOf()方法实现了等待多个任务中任何一个任务执行结束便返回的功能,接收的CompletableFuture任务是通过supplyAsync()方法构建的。

public class CompletableFutureExample {
    public static void main(String[] args) throws ExecutionException, InterruptedException {
        CompletableFuture<String> v1 = CompletableFuture.supplyAsync(() -> {
            return "任务v1的返回值";
        });
        CompletableFuture<String> v2 = CompletableFuture.supplyAsync(() -> {
            return "任务v2的返回值";
        });
        //通过join()方法让主线程阻塞等待anyOf()方法中的任何一个任务执行完成后再继续执行
        CompletableFuture.anyOf(v1, v2).thenAccept(value -> System.out.println(value)).join();
    }
}

四.主动获取任务执行结果的方法

由于CompletableFuture实现了Future接口,所以它可以像Future那样主动通过阻塞或轮询的方式来获得执行结果。比如可以通过get()方法阻塞式获取异步任务的执行结果(可中断),比如也可以通过join()方法阻塞式获取异步任务的执行结果(不可中断),此外通过complete()方法可实现线程间的数据传递 + 唤醒被get()阻塞的线程。

public class CompleteMethodExample {
    public static class ClientThread implements Runnable {
        private CompletableFuture completableFuture;
        
        public ClientThread(CompletableFuture completableFuture) {
            this.completableFuture = completableFuture;
        }
        
        @Override
        public void run() {
            log.info(Thread.currentThread().getName() + ":" + completableFuture.get());
        }
    }
    
    public static void main(String[] args) {
        //在ClientThread线程中使用completableFuture.get()获取返回值时,
        //由于传入的cf并没有使用runAsync()等方法构建具体的异步任务,
        //所以ClientThread线程中的completableFuture.get()方法必然会阻塞;
        CompletableFuture cf = new CompletableFuture();
        new Thread(new ClientThread(cf)).start();
        new Thread(new ClientThread(cf)).start();
        System.out.println("此时两个客户端线程正在被get()方法阻塞");
        //通过compelete()方法来完成cf任务,并且设置了任务的返回结果为"finish"
        cf.complete("finish");//此时会将值为"finish"传入两个线程,并唤醒这两个线程
    }
}

5.CompletionStage方法及作用说明

(1)CompletionStage示例

CompletionStage表示任务执行的一个阶段,每个异步任务都会返回一个新的CompletionStage对象,可针对多个CompletionStage对象进行串行、并行、聚合等操作。简单来说,CompletionStage就是实现异步任务执行后的自动回调功能。

 

下面的CompletionStage例子:首先需要调用一个远程方法获得结果,然后把返回结果保存到数据库。所以代码中先定义一个异步任务处理远程调用,并返回CompletionStage,接着调用thenAccept()方法把第一步的执行结果保存到数据库中。

public class CompletionStageExample {
    public static void main(String[] args) {
        CompletionStage<String> cf = CompletableFuture.supplyAsync(() -> "远程调用的返回结果");
        cf.thenAccept(result -> {
            System.out.println("第一个异步任务的返回值是:" + result);
            System.out.println("把result保存到数据库");
        });
    }
}

可以看见和Future明显不一样的地方就是:thenAccept()方法中传入的回调对象是第一个异步任务执行完后自动触发的,不需要像Future那样去阻塞当前线程等待返回结果,还可以使用thenAcceptAsync()方法让保存到数据库的任务使用独立线程池。

 

(2)CompletionStage的方法概述

CompletionStage总共提供了38个方法来实现多个任务的串行、并行、聚合等功能,这些方法可以按功能进行如下的分类:

一.有传参但没返回值的方法

二.有传参且有返回值的方法

三.没传参也没返回值的方法

四.组合起来串行执行的方法

五.异常处理的方法

 

注意:Accept关键字有传参没有返回值,Run关键字没传参没返回值。

 

(3)有传参但没返回值的方法

有传参但没返回值的方法就是:用上一个异步任务的结果作为当前方法的参数进行下一步运算,并且当前方法会产生一个新的没有返回值的CompletionStage对象。有传参但没返回值的方法都包含Accept关键字。

 

一.依赖单个CompletionStage任务完成

thenAccept()相关方法用上一个任务的执行结果作为参数执行当前的action,这些方法接收的参数是一个函数式接口Consumer,表示一个待执行的任务。这些方法的返回值是CompletionStage,表示没有返回值。

 

注意:方法以Async结尾,表示使用单独的线程池来执行action,否则使用执行当前任务的线程来执行action。

public interface CompletionStage<T> {
    ...
    //Returns a new CompletionStage that, when this stage completes normally, 
    //is executed with this stage's result as the argument to the supplied action.
    //@param action the action to perform before completing the returned CompletionStage
    //@return the new CompletionStage
    public CompletionStage<Void> thenAccept(Consumer<? super T> action);

    //Returns a new CompletionStage that, when this stage completes normally, 
    //is executed using this stage's default asynchronous execution facility, 
    //with this stage's result as the argument to the supplied action.
    //@param action the action to perform before completing the returned CompletionStage
    //@return the new CompletionStage
    public CompletionStage<Void> thenAcceptAsync(Consumer<? super T> action);

    //Returns a new CompletionStage that, when this stage completes normally, 
    //is executed using the supplied Executor, 
    //with this stage's result as the argument to the supplied action.
    //@param action the action to perform before completing the returned CompletionStage
    //@param executor the executor to use for asynchronous execution
    //@return the new CompletionStage
    public CompletionStage<Void> thenAcceptAsync(Consumer<? super T> action, Executor executor);
    ...
}

public class CompletionStageExample {
    //当cf实例的任务执行完成后,会回调传入thenAcceptAsync()方法中的回调函数
    //其中回调函数的result表示cf异步任务的返回结果
    public static void main(String[] args) throws IOException, ExecutionException, InterruptedException { 
        CompletableFuture<String> cf = CompletableFuture.supplyAsync(() -> "thenAccept message");
        cf.thenAcceptAsync((result) -> {
            System.out.println(Thread.currentThread().getName() + "第一个异步任务的返回值:" + result);
        });
    }
}

二.依赖两个CompletionStage任务都完成

thenAcceptBoth()相关方法提供了与thenAccept()相关方法类似的功能。不同点在于thenAcceptBoth()相关方法多了一个CompletionStage参数,表示当两个CompletionStage任务都完成后,才执行后面的action。而且这个action可以接收两个参数,这两个参数分别表示两个任务的返回值。thenAcceptBoth()相关方法相当于实现了两个异步任务的组合。

public interface CompletionStage<T> {
    ...
    //Returns a new CompletionStage that, 
    //when this and the other given stage both complete normally, 
    //is executed with the two results as arguments to the supplied action.
    //@param other the other CompletionStage
    //@param action the action to perform before completing the returned CompletionStage
    //@param <U> the type of the other CompletionStage's result
    //@return the new CompletionStage
    public <U> CompletionStage<Void> thenAcceptBoth(CompletionStage<? extends U> other, BiConsumer<? super T, ? super U> action); 

    //Returns a new CompletionStage that, 
    //when this and the other given stage complete normally, 
    //is executed using this stage's default asynchronous execution facility, 
    //with the two results as arguments to the supplied action.
    //@param other the other CompletionStage
    //@param action the action to perform before completing the returned CompletionStage
    //@param <U> the type of the other CompletionStage's result
    //@return the new CompletionStage
    public <U> CompletionStage<Void> thenAcceptBothAsync(CompletionStage<? extends U> other, BiConsumer<? super T, ? super U> action); 

    //Returns a new CompletionStage that, 
    //when this and the other given stage complete normally, 
    //is executed using the supplied executor, 
    //with the two results as arguments to the supplied function.
    //@param other the other CompletionStage
    //@param action the action to perform before completing the returned CompletionStage
    //@param executor the executor to use for asynchronous execution
    //@param <U> the type of the other CompletionStage's result
    //@return the new CompletionStage
    public <U> CompletionStage<Void> thenAcceptBothAsync(CompletionStage<? extends U> other, BiConsumer<? super T, ? super U> action, Executor executor); 
    ...
}

public class ThenAcceptBothExample {
    //task1和task2都执行完成后,会得到两个任务的返回值AcceptBoth和message,
    //接着开始执行thenAcceptBoth()中的action,
    //这个action会接收前面两个任务的执行结果r1和r2,并最终打印出:执行结果为"AcceptBoth+message"
    public static void main(String[] args) {
        CompletableFuture<String> task1 = CompletableFuture.supplyAsync(() -> "AcceptBoth");
        CompletableFuture<String> task2 = CompletableFuture.supplyAsync(() -> "message");
        task1.thenAcceptBoth(task2, (r1, r2) -> {
            System.out.println("执行结果" + r1 + "+" + r2);
        });
       
        //或者采用Fluent风格来写
        //CompletableFuture.supplyAsync(() -> "AcceptBoth").thenAcceptBoth(
        //    CompletableFuture.supplyAsync(() -> "message"), (r1, r2) -> {
        //      System.out.println("执行结果:" + r1 + ", " + r2);
        //    }
        //);
    }
}

三.依赖两个CompletionStage任务中的任何一个完成

acceptEither()相关方法和thenAcceptBoth()相关方法几乎一样。它同样接收两个CompletionStage任务,但是只需要保证其中一个任务完成,就会回调acceptEither()方法中传入的action任务。这两个CompletionStage任务谁先完成就会获得谁的返回值,作为参数传给后续的action任务。

public interface CompletionStage<T> {
    ...
    //Returns a new CompletionStage that, 
    //when either this or the other given stage complete normally, 
    //is executed with the corresponding result as argument to the supplied action.
    //@param other the other CompletionStage
    //@param action the action to perform before completing the returned CompletionStage
    //@return the new CompletionStage
    public CompletionStage<Void> acceptEither(CompletionStage<? extends T> other, Consumer<? super T> action);

    //Returns a new CompletionStage that, 
    //when either this or the other given stage complete normally, 
    //is executed using this stage's default asynchronous execution facility, 
    //with the corresponding result as argument to the supplied action.
    //@param other the other CompletionStage
    //@param action the action to perform before completing the returned CompletionStage
    //@return the new CompletionStage
    public CompletionStage<Void> acceptEitherAsync(CompletionStage<? extends T> other, Consumer<? super T> action);

    //Returns a new CompletionStage that, 
    //when either this or the other given stage complete normally, 
    //is executed using the supplied executor, 
    //with the corresponding result as argument to the supplied function.
    //@param other the other CompletionStage
    //@param action the action to perform before completing the returned CompletionStage
    //@param executor the executor to use for asynchronous execution
    //@return the new CompletionStage
    public CompletionStage<Void> acceptEitherAsync(CompletionStage<? extends T> other, Consumer<? super T> action, Executor executor); 
    ...
}

(4)有传参且有返回值的方法

有传参且有返回值的方法就是:用上一个异步任务的执行结果作为当前方法的参数进行下一步计算,并且当前方法会产生一个新的有返回值的CompletionStage对象。

 

一.依赖单个CompletionStage任务完成

thenApply()这一组方法的功能是等上一个CompletionStage任务执行完后,就会把执行结果传递给函数fn,将函数fn作为一个新的执行任务去执行,最后返回一个新的有返回值的CompletionStage对象。

 

其中以Async结尾的方法表示函数fn这个任务将采用单独的线程池来执行。

public interface CompletionStage<T> {
    ...
    //Returns a new CompletionStage that, when this stage completes normally, 
    //is executed with this stage's result as the argument to the supplied function.
    //@param fn the function to use to compute the value of the returned CompletionStage
    //@param <U> the function's return type
    //@return the new CompletionStage
    public <U> CompletionStage<U> thenApply(Function<? super T,? extends U> fn);

    //Returns a new CompletionStage that, when this stage completes normally, 
    //is executed using this stage's default asynchronous execution facility, 
    //with this stage's result as the argument to the supplied function.
    //@param fn the function to use to compute the value of the returned CompletionStage
    //@param <U> the function's return type
    //@return the new CompletionStage
    public <U> CompletionStage<U> thenApplyAsync(Function<? super T,? extends U> fn);

    //Returns a new CompletionStage that, when this stage completes normally, 
    //is executed using the supplied Executor, 
    //with this stage's result as the argument to the supplied function.
    //@param fn the function to use to compute the value of the returned CompletionStage
    //@param executor the executor to use for asynchronous execution
    //@param <U> the function's return type
    //@return the new CompletionStage
    public <U> CompletionStage<U> thenApplyAsync(Function<? super T,? extends U> fn, Executor executor); 
    ...
}

二.依赖两个CompletionStage任务都完成

thenCombine()这一组方法的功能类似于thenAcceptBoth()方法。它表示两个CompletionStage任务并行执行结束后,把这两个CompletionStage任务的执行结果传递给函数fn,函数fn执行后返回一个新的有返回值的CompletionStage对象。

public interface CompletionStage<T> {
    ...
    //Returns a new CompletionStage that, 
    //when this and the other given stage both complete normally, 
    //is executed with the two results as arguments to the supplied function.
    //@param other the other CompletionStage
    //@param fn the function to use to compute the value of the returned CompletionStage
    //@param <U> the type of the other CompletionStage's result
    //@param <V> the function's return type
    //@return the new CompletionStage
    public <U,V> CompletionStage<V> thenCombine(CompletionStage<? extends U> other, BiFunction<? super T,? super U,? extends V> fn);

    //Returns a new CompletionStage that, 
    //when this and the other given stage complete normally, 
    //is executed using this stage's default asynchronous execution facility, 
    //with the two results as arguments to the supplied function.
    //@param other the other CompletionStage
    //@param fn the function to use to compute the value of the returned CompletionStage
    //@param <U> the type of the other CompletionStage's result
    //@param <V> the function's return type
    //@return the new CompletionStage
    public <U,V> CompletionStage<V> thenCombineAsync(CompletionStage<? extends U> other, BiFunction<? super T,? super U,? extends V> fn);

    //Returns a new CompletionStage that, 
    //when this and the other given stage complete normally, 
    //is executed using the supplied executor, 
    //with the two results as arguments to the supplied function.  
    //@param other the other CompletionStage
    //@param fn the function to use to compute the value of the returned CompletionStage
    //@param executor the executor to use for asynchronous execution
    //@param <U> the type of the other CompletionStage's result
    //@param <V> the function's return type
    //@return the new CompletionStage
    public <U,V> CompletionStage<V> thenCombineAsync(CompletionStage<? extends U> other, BiFunction<? super T,? super U,? extends V> fn, Executor executor); 
    ...
}

public class ThenCombineExample {
    public static void main(String[] args) {
        CompletableFuture<String> task1 = CompletableFuture.supplyAsync(() -> "Combine");
        CompletableFuture<String> task2 = CompletableFuture.supplyAsync(() -> "message");
        CompletableFuture<String> cf = task1.thenCombineAsync(task2, (r1, r2) -> {
            System.out.println("执行结果:" + r1 + ", " + r2);
            return r1 + r2;
        });
        System.out.println(cf.get());
      
        //或者采用Fluent风格来写
        //CompletableFuture cf = CompletableFuture.supplyAsync(() -> "Combine").thenCombineAsync(
        //    CompletableFuture.supplyAsync(() -> "message"), (r1, r2) -> {
        //        System.out.println("执行结果:" + r1 + ", " + r2);
        //        return r1 + r2;
        //    }
        //);
        //System.out.println(cf.get());
    }
}

三.依赖两个CompletionStage任务中的任何一个完成

applyToEither()方法表示两个CompletionStage任务中任意一个任务完成后,都执行传入applyToEither()方法中的函数fn,函数fn执行后返回一个新的有返回值的CompletionStage对象。

public interface CompletionStage<T> {
    ...
    //Returns a new CompletionStage that, 
    //when either this or the other given stage complete normally, 
    //is executed with the corresponding result as argument to the supplied function.
    //@param other the other CompletionStage
    //@param fn the function to use to compute the value of the returned CompletionStage
    //@param <U> the function's return type
    //@return the new CompletionStage
    public <U> CompletionStage<U> applyToEither(CompletionStage<? extends T> other, Function<? super T, U> fn);

    //Returns a new CompletionStage that, 
    //when either this or the other given stage complete normally, 
    //is executed using this stage's default asynchronous execution facility, 
    //with the corresponding result as argument to the supplied function.
    //@param other the other CompletionStage
    //@param fn the function to use to compute the value of the returned CompletionStage
    //@param <U> the function's return type
    //@return the new CompletionStage
    public <U> CompletionStage<U> applyToEitherAsync(CompletionStage<? extends T> other, Function<? super T, U> fn);

    //Returns a new CompletionStage that, 
    //when either this or the other given stage complete normally, 
    //is executed using the supplied executor, 
    //with the corresponding result as argument to the supplied function.
    //@param other the other CompletionStage
    //@param fn the function to use to compute the value of the returned CompletionStage
    //@param executor the executor to use for asynchronous execution
    //@param <U> the function's return type
    //@return the new CompletionStage
    public <U> CompletionStage<U> applyToEitherAsync(CompletionStage<? extends T> other, Function<? super T, U> fn, Executor executor); 
    ...
}

(5)没传参也没返回值的方法

没传参也没返回值的方法就是:当前方法不依赖上一个异步任务的执行结果,只要上一个异步任务执行完成就执行当前方法,并且当前方法会产生一个新的没有返回值的CompletionStage对象,没传参也没返回值的方法都包含Run关键字。

 

一.依赖单个CompletionStage任务完成

thenRun()方法只要上一个阶段的任务执行完成后,便立即执行指定action。thenRunAsync()表示采用ForkjoinPool.commonPool()线程池来执行action,action执行完成后会返回一个新的没有返回值的CompletionStage对象。

public interface CompletionStage<T> {
    ...
    //Returns a new CompletionStage that, 
    //when this stage completes normally, executes the given action.
    //@param action the action to perform before completing the returned CompletionStage
    //@return the new CompletionStage
    public CompletionStage<Void> thenRun(Runnable action);

    //Returns a new CompletionStage that, when this stage completes normally, 
    //executes the given action using this stage's default asynchronous execution facility.
    //@param action the action to perform before completing the returned CompletionStage
    //@return the new CompletionStage
    public CompletionStage<Void> thenRunAsync(Runnable action);

    //Returns a new CompletionStage that, when this stage completes normally, 
    //executes the given action using the supplied Executor.
    //@param action the action to perform before completing the returned CompletionStage
    //@param executor the executor to use for asynchronous execution
    //@return the new CompletionStage
    public CompletionStage<Void> thenRunAsync(Runnable action, Executor executor);
    ...
}

二.依赖两个CompletionStage任务都完成

runAfterBoth()方法接收一个CompletionStage任务。该方法要保证两个CompletionStage任务都完成,再执行指定的action。action执行完成后会返回一个新的没有返回值的CompletionStage对象。

public interface CompletionStage<T> {
    ...
    //Returns a new CompletionStage that, 
    //when this and the other given stage both complete normally, executes the given action.
    //@param other the other CompletionStage
    //@param action the action to perform before completing the returned CompletionStage
    //@return the new CompletionStage
    public CompletionStage<Void> runAfterBoth(CompletionStage<?> other, Runnable action);

    //Returns a new CompletionStage that, 
    //when this and the other given stage complete normally, 
    //executes the given action using this stage's default asynchronous execution facility.
    //@param other the other CompletionStage
    //@param action the action to perform before completing the returned CompletionStage
    //@return the new CompletionStage
    public CompletionStage<Void> runAfterBothAsync(CompletionStage<?> other, Runnable action);

    //Returns a new CompletionStage that, 
    //when this and the other given stage complete normally, 
    //executes the given action using the supplied executor.
    //@param other the other CompletionStage
    //@param action the action to perform before completing the returned CompletionStage
    //@param executor the executor to use for asynchronous execution
    //@return the new CompletionStage
    public CompletionStage<Void> runAfterBothAsync(CompletionStage<?> other, Runnable action, Executor executor); 
    ...
}

三.依赖两个CompletionStage任务中的任何一个完成

runAfterEither()方法接收一个CompletionStage任务。它只需要保证两个任务中任意一个任务执行完成,即可执行指定的action,action执行完成后会返回一个新的没有返回值的CompletionStage对象。

public interface CompletionStage<T> {
    ...
    //Returns a new CompletionStage that, 
    //when either this or the other given stage complete normally, executes the given action.
    //@param other the other CompletionStage
    //@param action the action to perform before completing the returned CompletionStage
    //@return the new CompletionStage
    public CompletionStage<Void> runAfterEither(CompletionStage<?> other, Runnable action);

    //Returns a new CompletionStage that, 
    //when either this or the other given stage complete normally, 
    //executes the given action using this stage's default asynchronous execution facility.
    //@param other the other CompletionStage
    //@param action the action to perform before completing the returned CompletionStage
    //@return the new CompletionStage
    public CompletionStage<Void> runAfterEitherAsync(CompletionStage<?> other, Runnable action);

    //Returns a new CompletionStage that, 
    //when either this or the other given stage complete normally, 
    //executes the given action using the supplied executor.
    //@param other the other CompletionStage
    //@param action the action to perform before completing the returned CompletionStage
    //@param executor the executor to use for asynchronous execution
    //@return the new CompletionStage
    public CompletionStage<Void> runAfterEitherAsync(CompletionStage<?> other, Runnable action, Executor executor); 
    ...
}

(6)组合起来串行执行的方法

thenCompose()是多任务组合方法,它的作用是把两个CompletionStage任务进行组合达到串行执行的目的,也就是把第一个任务的执行结果作为参数传递给第二个任务执行。

 

thenCompose()方法有点类似于thenCombine()方法,但thenCompose()方法中的两个任务存在先后关系,而thenCombine()方法中的两个任务是并行执行的。

public interface CompletionStage<T> {
    ...
    //Returns a new CompletionStage that, when this stage completes normally, 
    //is executed with this stage as the argument to the supplied function.
    //@param fn the function returning a new CompletionStage
    //@param <U> the type of the returned CompletionStage's result
    //@return the CompletionStage
    public <U> CompletionStage<U> thenCompose(Function<? super T, ? extends CompletionStage<U>> fn);

    //Returns a new CompletionStage that, when this stage completes normally, 
    //is executed using this stage's default asynchronous execution facility,
    //with this stage as the argument to the supplied function.
    //@param fn the function returning a new CompletionStage
    //@param <U> the type of the returned CompletionStage's result
    //@return the CompletionStage
    public <U> CompletionStage<U> thenComposeAsync(Function<? super T, ? extends CompletionStage<U>> fn);

    //Returns a new CompletionStage that, when this stage completes normally, 
    //is executed using the supplied Executor, 
    //with this stage's result as the argument to the supplied function.
    //@param fn the function returning a new CompletionStage
    //@param executor the executor to use for asynchronous execution
    //@param <U> the type of the returned CompletionStage's result
    //@return the CompletionStage
    public <U> CompletionStage<U> thenComposeAsync(Function<? super T, ? extends CompletionStage<U>> fn, Executor executor); 
    ...
}

public class ThenComposeExample {
    //下面使用supplyAsync()方法构建了一个异步带返回值的任务,返回值为"Compose Message";
    //接着使用thenCompose()方法组合另外一个任务,并把前面任务的返回值r作为参数传递给第二个任务
    //在第二个任务中同样使用supplyAsync()方法构建了一个新的任务将参数r转为大写
    //最后thenCompose()方法返回一个新的没有返回值的CompletionStage对象
    public static void main(String[] args) {
        CompletableFuture<String> task1 = CompletableFuture.supplyAsync(() -> "Compose Message");
        CompletableFuture<String> cf = task1.thenCompose(r -> CompletableFuture.supplyAsync(() -> r.toUpperCase()));
        System.out.println(cf.get());
      
        //或者采用Fluent风格来写
        //CompletableFuture cf = CompletableFuture.supplyAsync(() -> "Compose Message")
        //     .thenCompose(r -> CompletableFuture.supplyAsync(() -> r.toUpperCase())
        //);
        //System.out.println(cf.get());
    }
}

(7)异常处理方法

上述介绍的方法都是CompletionStage任务正常执行时的处理方法。如果依赖的前一个任务出现异常,那么会导致后续的任务无法正常执行。比如下述代码,如果前置任务cf出现异常,那么会影响后置任务的执行。

public class RunAfterBothExample {
    public static void main(String[] args) {
        CompletableFuture cf = CompletableFuture.supplyAsync(() -> {
            throw new RuntimeException("Exception");
        }).runAfterBoth(CompletableFuture.supplyAsync(() -> "Message"), () -> {
            System.out.println("Done");
        });
        System.out.println(cf.get());
    }
}

CompletionStage提供了3类异常处理的方法。

 

一.whenComplete()方法

whenComplete()这一组方法表示的是:不论前置的CompletionStage任务是正常执行结束还是出现异常,都能触发执行指定action,最后返回一个没返回值的CompletionStage对象。

public interface CompletionStage<T> {
    ...
    //Returns a new CompletionStage with the same result or exception as this stage, 
    //that executes the given action when this stage completes.
    //@param action the action to perform
    //@return the new CompletionStage
    public CompletionStage<T> whenComplete(BiConsumer<? super T, ? super Throwable> action);

    //Returns a new CompletionStage with the same result or exception as this stage, 
    //that executes the given action using this stage's default asynchronous execution facility when this stage completes.
    //@param action the action to perform
    //@return the new CompletionStage
    public CompletionStage<T> whenCompleteAsync(BiConsumer<? super T, ? super Throwable> action);

    //Returns a new CompletionStage with the same result or exception as this stage, 
    //that executes the given action using the supplied Executor when this stage completes.
    //@param action the action to perform
    //@param executor the executor to use for asynchronous execution
    //@return the new CompletionStage
    public CompletionStage<T> whenCompleteAsync(BiConsumer<? super T, ? super Throwable> action, Executor executor); 
    ...
}

二.handle()方法

handle()这一组方法表示的是:不论前置的CompletionStage任务是正常执行结束还是出现异常,都会执行其中的函数fn,最后返回一个有返回值的CompletionStage对象。

public interface CompletionStage<T> {
    ...
    //Returns a new CompletionStage that, 
    //when this stage completes either normally or exceptionally, 
    //is executed with this stage's result and exception as arguments to the supplied function.
    //@param fn the function to use to compute the value of the returned CompletionStage
    //@param <U> the function's return type
    //@return the new CompletionStage
    public <U> CompletionStage<U> handle(BiFunction<? super T, Throwable, ? extends U> fn);

    //Returns a new CompletionStage that, 
    //when this stage completes either normally or exceptionally, 
    //is executed using this stage's default asynchronous execution facility, 
    //with this stage's result and exception as arguments to the supplied function.
    //@param fn the function to use to compute the value of the returned CompletionStage
    //@param <U> the function's return type
    //@return the new CompletionStage
    public <U> CompletionStage<U> handleAsync(BiFunction<? super T, Throwable, ? extends U> fn);

    //Returns a new CompletionStage that, 
    //when this stage completes either normally or exceptionally, 
    //is executed using the supplied executor, 
    //with this stage's result and exception as arguments to the supplied function.
    //@param fn the function to use to compute the value of the returned CompletionStage
    //@param executor the executor to use for asynchronous execution
    //@param <U> the function's return type
    //@return the new CompletionStage
    public <U> CompletionStage<U> handleAsync(BiFunction<? super T, Throwable, ? extends U> fn, Executor executor); 
    ...
}

public class HandleExample {
    public static void main(String[] args) throws ExecutionException, InterruptedException {
        CompletableFuture cf = CompletableFuture.supplyAsync(() -> {
            throw new RuntimeException("Exception");
        }).handleAsync((r, th) -> {
           return th != null ? "出现异常" : "正常执行";
        });
        System.out.println(cf.get());
    }
}

三.exceptionally()方法

exceptionally()方法接收一个函数fn,当上一个CompletionStage任务出现异常时,会把该异常作为参数传递给fn,最后返回一个有返回值的CompletionStage对象。

public interface CompletionStage<T> {
    ...
    //Returns a new CompletionStage that, 
    //when this stage completes exceptionally, 
    //is executed with this stage's exception as the argument to the supplied function.
    //Otherwise, if this stage completes normally, 
    //then the returned stage also completes normally with the same value.
    //@param fn the function to use to compute the value of the returned CompletionStage if this CompletionStage completed exceptionally
    //@return the new CompletionStage
    public CompletionStage<T> exceptionally(Function<Throwable, ? extends T> fn);
    ...
}

public class ExceptionallyExample {
    public static void main(String[] args) throws ExecutionException, InterruptedException {
        CompletableFuture cf = CompletableFuture.supplyAsync(() -> {
            throw new RuntimeException("Exception");
        }).exceptionally(e -> {
            log.error(e);
            return "ExceptionallyExample";
        });
        System.out.println(cf.get());
    }
}

6.CompletableFuture的实现原理分析

(1)CompletableFuture实现回调的例子

CompletableFuture实现了Future接口和CompletionStage接口,CompletionStage接口为CompletableFuture提供了丰富的异步回调接口,CompletableFuture可以使用这些接口来实现复杂的异步计算工作。

 

下面是一个使用CompletableFuture回调的例子。其中构建了两个CompletionStage任务,第一个任务是返回"thenAccept message"字符串,第二个任务是打印第一个任务的返回值。注意:Accept关键字有传参没有返回值,Run关键字没传参没返回值。

 

这两个任务建立了串行执行的关系,第二个任务相当于第一个任务执行结束后的异步回调,并且多个CompletionStage任务可以使用链式风格串联。

public class CompletionStageExample {
    public static void main(String[] args) throws InterruptedException, ExecutionException {
        CompletableFuture<Void> cf = CompletableFuture.supplyAsync(() -> "thenAccept message")
            .thenAcceptAsync((result) -> {
                System.out.println("第一个异步任务的返回值:" + result);
            });
        cf.get();
    }
}

(2)CompletableFuture如何存储任务

一.CompletableFuture的成员变量

CompletableFuture的成员变量只有两个:result和stack。

public class CompletableFuture<T> implements Future<T>, CompletionStage<T> {
    ...
    //表示CompletionStage任务的返回结果或者一个异常的封装对象AltResult
    volatile Object result;//Either the result or boxed AltResult
    
    //表示依赖操作栈的栈顶,链式调用中传递的任务都会被压入这个stack中
    volatile Completion stack;//Top of Treiber stack of dependent actions
    ...
}

二.表示具体执行任务的Completion

成员变量stack是一个存储Completion对象的Treiber Stack结构,Treiber Stack是一种基于CAS机制实现的无锁并发栈。

 

Completion表示一个具体的执行任务。每个回调任务都会封装成Completion对象,然后放入Treiber Stack中。Completion中的成员变量next保存了栈中的下一个回调任务。

public class CompletableFuture<T> implements Future<T>, CompletionStage<T> {
    ...
    abstract static class Completion extends ForkJoinTask<Void> implements Runnable, AsynchronousCompletionTask {
        volatile Completion next;//Treiber stack link

        //Performs completion action if triggered, returning a dependent that may need propagation, if one exists.
        //@param mode SYNC, ASYNC, or NESTED
        abstract CompletableFuture<?> tryFire(int mode);

        //Returns true if possibly still triggerable. Used by cleanStack.
        abstract boolean isLive();

        public final void run() {
            tryFire(ASYNC);
        }

        public final boolean exec() {
            tryFire(ASYNC);
            return true;
        }

        public final Void getRawResult() {
            return null;
        }

        public final void setRawResult(Void v) {
      
        }
    }
    ...
}

(3)Completion的几个实现类

一.UniCompletion

当使用如thenRun()、thenApply()等方法处理单个任务的,那么这些任务就会封装成UniCompletion对象。

 

二.CoCompletion

当使用如thenCombine()、applyToEither()等方法处理两个任务的,那么这些任务会封装成CoCompletion对象。

 

三.Signaller

当使用如get()、join()等方法处理任务时,那么调用方也会作为任务被封装成Signaller对象。

 

(4)Completion的栈结构存储回调任务

以如下创建一个CompletableFuture任务为例,说明在CompletableFuture中是如何存储这些回调任务的。注意:该例子在Debug中没有发现baseFuture的成员变量stack的变化。

public class CompletionStackExample {
    public static void main(String[] args) throws InterruptedException, ExecutionException {
        //创建一个CompletableFuture任务对象
        CompletableFuture<String> baseFuture = CompletableFuture.supplyAsync(() -> {
            try {
                System.out.println("开始执行入栈baseFuture的第一个异步任务");
                Thread.sleep(5000);
                System.out.println("第一个异步任务执行完毕");
            } catch (Exception e) {
            }
            return "BaseFuture";
        });
        System.out.println("主线程第一次打印");

        baseFuture.thenApply(r -> {
            System.out.println("开始执行入栈baseFuture的第二个异步任务");
            try {
                Thread.sleep(5000);
                System.out.println("第二个异步任务执行完毕");
            } catch (Exception e) {
            }
            return "Then Apply";
        });//输出结果中没有"Then Apply",因为没有任务使用"Then Apply"这个返回值
        System.out.println("主线程第二次打印");

        baseFuture.thenAccept(r -> {
            System.out.println("开始执行入栈baseFuture的第三个异步任务");
            try {
                Thread.sleep(5000);
                System.out.println("第三个异步任务执行完毕: " + r);
            } catch (Exception e) {
            }
        }).thenAccept(Void -> {
            System.out.println("baseFuture的第三个异步任务返回的新CompletableFuture,入栈第一个异步任务");
            try {
                Thread.sleep(5000);
                System.out.println("第三个异步任务的子任务执行完毕");
            } catch (Exception e) {
            }
        });
        System.out.println("主线程第三次打印");

        baseFuture.thenApply(r -> {
            System.out.println("开始执行入栈baseFuture的第四个异步任务");
            try {
                Thread.sleep(5000);
                System.out.println("第四个异步任务执行完毕");
            } catch (Exception e) {
            }
            return "Apply Message";
        }).thenAccept(r -> {
            System.out.println("baseFuture的第四个异步任务返回的新CompletableFuture,入栈第一个异步任务");
            try {
                Thread.sleep(5000);
                System.out.println("第四个异步任务的子任务执行完毕: " + r);
            } catch (Exception e) {
            }
        });

        System.out.println("主线程第四次打印");
        System.out.println("finish: " + baseFuture.get());
    }
    //输出的结果如下:
    //主线程第一次打印
    //开始执行入栈baseFuture的第一个异步任务
    //主线程第二次打印
    //主线程第三次打印
    //主线程第四次打印
    //第一个异步任务执行完毕
    //开始执行入栈baseFuture的第四个异步任务
    //开始执行入栈baseFuture的第三个异步任务
    //第四个异步任务执行完毕
    //第三个异步任务执行完毕: BaseFuture
    //baseFuture的第三个异步任务返回的新CompletableFuture,入栈第一个异步任务
    //baseFuture的第四个异步任务返回的新CompletableFuture,入栈第一个异步任务
    //第三个异步任务的子任务执行完毕
    //第四个异步任务的子任务执行完毕: Apply Message
    //开始执行入栈baseFuture的第二个异步任务
    //第二个异步任务执行完毕
    //finish: BaseFuture
}

一.第一阶段的Completion Stack结构

主线程第一次打印和第二次打印执行完成后,会创建如下图所示的结构。此时Completion类型是UniCompletion,因为thenApply()方法只接收一个任务。

二.第二阶段的Completion Stack结构

主线程第三次打印执行完成后,就会创建如下图所示的结构。

 

首先使用baseFuture.thenAccept()方法在baseFuture上增加一个回调,此时会把这个回调对应的Completion压入baseFuture的stack的栈顶。

 

然后会产生一个新的CompletableFuture对象实例继续执行thenAccept(),由于这个新的CompletableFuture对象实例是在栈顶的Completion中产生的,因此在栈顶的Completion中会有一个dep属性指向这个新的对象实例。

 

在新的CompletableFuture对象中又调用thenAccept()来构建一个回调任务,所以又会有一个新的Completion Stack结构。

三.第三阶段的Completion Stack结构

主线程第四次打印执行完成后,就会创建如下图所示的结构。

 

首先是在baseFuture上使用thenApply()方法创建一个带有返回值的回调,这个回调对应的Completion同样会压入baseFuture的stack的栈顶。然后同样会创建一个新的CompletableFuture对象实例。接着在这个新的对象实例中继续使用thenAccept()方法添加另外一个回调,这个回调对应的Completion会压入新的CompletableFuture的stack的栈顶

(5)Completion中的回调任务的执行和总结

从Completion Stack的栈顶中逐个出栈来执行。

 

如果当前出栈的Completion存在一个子Completion Stack,那么就优先执行这一条链路的Completion任务。

 

CompletableFuture中的回调任务,是基于Completion来实现的。针对CompletionStage中不同类型的方法,Completion有不同的子类处理。

 

Completion表示一个具体的回调任务,这些Completion采用了一种Treiber Stack结构来存储。由于每个Completion都可能会产生新的CompletableFuture,所以整个结构看起来像一棵很深的树。

 

7.CompletableFuture的核心源码分析

(1)CompletableFuture的核心源码

CompletableFuture的源码主要分四部分:

一.CompletableFuture对象的创建

二.Completion Stack的构建

三.get()方法获取任务处理结果时阻塞和唤醒线程

四.当前置任务执行完成后,Completion Stack的执行流程

 

(2)CompletableFuture对象的创建

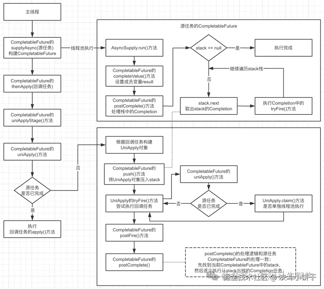
假设使用supplyAsync()方法来创建一个CompletableFuture对象。那么在执行supplyAsync()方法时触发调用的asyncSupplyStage()方法中,便会使用线程池来执行一个由AsyncSupply()构造方法构建的任务,这个线程池默认情况下是由ForkJoinPool的commonPool()方法返回的。

 

当线程池执行由AsyncSupply()构造方法构建的任务时,会调用AsyncSupply的run()方法来执行具体的任务。

 

在AsyncSupply的run()方法中:首先会使用f.get()来获得Supplier这个函数式接口的执行结果,然后通过执行CompletableFuture的completeValue()方法,把执行结果通过CAS设置到CompletableFuture的成员变量result中。最后调用CompletableFuture的postComplete()方法表示执行完成,该postComplete()方法会执行Completion Stack中的所有回调任务。

//Represents a supplier of results.
//There is no requirement that a new or distinct result be returned each time the supplier is invoked.
//This is a functional interface whose functional method is get().
//@param <T> the type of results supplied by this supplier
@FunctionalInterface
public interface Supplier<T> {
    //Gets a result.
    //@return a result
    T get();
}

public class CompletableFuture<T> implements Future<T>, CompletionStage<T> {
    volatile Object result;       // Either the result or boxed AltResult
    volatile Completion stack;    // Top of Treiber stack of dependent actions
    
    //Returns a new CompletableFuture that is asynchronously completed by a task 
    //running in the ForkJoinPool#commonPool() with the value obtained by calling the given Supplier.
    //@param supplier a function returning the value to be used to complete the returned CompletableFuture
    //@param <U> the function's return type
    //@return the new CompletableFuture
    public static <U> CompletableFuture<U> supplyAsync(Supplier<U> supplier) {
        return asyncSupplyStage(asyncPool, supplier);
    }
    
    static <U> CompletableFuture<U> asyncSupplyStage(Executor e, Supplier<U> f) {
        if (f == null) throw new NullPointerException();
        CompletableFuture<U> d = new CompletableFuture<U>();
        //使用线程池来执行一个由AsyncSupply()方法构建的任务
        e.execute(new AsyncSupply<U>(d, f));
        //返回一个新的CompletableFuture对象
        return d;
    }
    
    static final class AsyncSupply<T> extends ForkJoinTask<Void> implements Runnable, AsynchronousCompletionTask {
        CompletableFuture<T> dep;
        Supplier<T> fn;
        AsyncSupply(CompletableFuture<T> dep, Supplier<T> fn) {
            this.dep = dep;
            this.fn = fn;
        }
       
        public final Void getRawResult() {
            return null;
        }
        public final void setRawResult(Void v) {
            
        }
        public final boolean exec() {
            run();
            return true;
        }
       
        public void run() {
            CompletableFuture<T> d;
            Supplier<T> f;
            if ((d = dep) != null && (f = fn) != null) {
                dep = null; fn = null;
                if (d.result == null) {
                    try {
                        //首先使用f.get()来获得Supplier这个函数式接口中的执行结果
                        //然后通过执行CompletableFuture的completeValue()方法,
                        //把执行结果设置到CompletableFuture的成员变量result中;
                        d.completeValue(f.get());
                    } catch (Throwable ex) {
                        d.completeThrowable(ex);
                    }
                }
                //最后调用CompletableFuture的postComplete()方法执行Completion Stack中的所有回调任务
                d.postComplete();
            }
        }
    }
    
    //Completes with a non-exceptional result, unless already completed.
    final boolean completeValue(T t) {
        return UNSAFE.compareAndSwapObject(this, RESULT, null, (t == null) ? NIL : t);
    }
    
    //Pops and tries to trigger all reachable dependents. Call only when known to be done.
    final void postComplete() {
        //On each step, variable f holds current dependents to pop and run.  
        //It is extended along only one path at a time, pushing others to avoid unbounded recursion.
        CompletableFuture<?> f = this;
        Completion h;
        while ((h = f.stack) != null || (f != this && (h = (f = this).stack) != null)) {
            CompletableFuture<?> d;
            Completion t;
            if (f.casStack(h, t = h.next)) {
                if (t != null) {
                    if (f != this) {
                        pushStack(h);
                        continue;
                    }
                    h.next = null;    // detach
                }
                f = (d = h.tryFire(NESTED)) == null ? this : d;
            }
        }
    }
    
    private static final sun.misc.Unsafe UNSAFE;
    private static final long RESULT;
    private static final long STACK;
    private static final long NEXT;
    static {
        try {
            final sun.misc.Unsafe u;
            UNSAFE = u = sun.misc.Unsafe.getUnsafe();
            Class<?> k = CompletableFuture.class;
            RESULT = u.objectFieldOffset(k.getDeclaredField("result"));
            STACK = u.objectFieldOffset(k.getDeclaredField("stack"));
            NEXT = u.objectFieldOffset(Completion.class.getDeclaredField("next"));
        } catch (Exception x) {
            throw new Error(x);
        }
    }
    ...
}

(3)Completion Stack的构建

假设已经使用了CompletableFuture的supplyAsync()方法创建了源任务,接着需要使用CompletionStage的thenApply()等方法来构建回调任务。

 

源任务 -> Supplier接口的实现类对象(get()方法),回调任务 -> Function接口的实现类对象(apply()方法)。

 

CompletableFuture的thenApply()方法会触发执行uniApplyStage()方法。在uniApplyStage()方法中,首先会创建一个新的CompletableFuture对象,然后根据CompletableFuture的uniApply()方法判断源任务是否已经完成。如果源任务已经完成,则不需要入栈,直接执行回调任务的apply()方法。如果源任务还没执行完成,才将回调任务封装为UniApply对象并入栈。

 

源任务还没执行完成的处理过程具体如下:首先把回调任务封装成一个UniApply对象,然后调用CompletableFuture的push()方法,把UniApply对象压入源任务所在CompletableFuture对象中的stack的栈顶,最后调用UniApply的tryFire()方法来尝试执行该回调任务。

 

注意:UniApply对象其实是一个Completion对象,因为UniApply类继承自UniCompletion类,而UniCompletion类又继承自Completion类。

//Represents a function that accepts one argument and produces a result.
//This is a functional interface whose functional method is apply(Object).
//@param <T> the type of the input to the function
//@param <R> the type of the result of the function
@FunctionalInterface
public interface Function<T, R> {
    //Applies this function to the given argument.
    //@param t the function argument
    //@return the function result
    R apply(T t);
    ...
}
    
public class CompletableFuture<T> implements Future<T>, CompletionStage<T> {
    volatile Object result;       // Either the result or boxed AltResult
    volatile Completion stack;    // Top of Treiber stack of dependent actions
    
    public <U> CompletableFuture<U> thenApply(Function<? super T,? extends U> fn) {
        return uniApplyStage(null, fn);
    }
    
    private <V> CompletableFuture<V> uniApplyStage(Executor e, Function<? super T,? extends V> f) {
        if (f == null) throw new NullPointerException();
        //创建一个新的CompletableFuture对象
        CompletableFuture<V> d =  new CompletableFuture<V>();
        //根据CompletableFuture的uniApply()方法判断源任务是否已经完成
        //如果源任务已经完成,则不需要入栈
        if (e != null || !d.uniApply(this, f, null)) {
            //首先把回调任务f封装成一个UniApply对象
            UniApply<T,V> c = new UniApply<T,V>(e, d, this, f);
            //然后调用CompletableFuture的push()方法
            //把UniApply对象压入源任务所在的CompletableFuture对象中的stack的栈顶
            push(c);
            //最后调用UniApply的tryFire()方法来尝试执行该回调任务
            c.tryFire(SYNC);
        }
        return d;
    }
    
    final <S> boolean uniApply(CompletableFuture<S> a, Function<? super S,? extends T> f, UniApply<S,T> c) { 
        Object r;
        Throwable x;
        //如果任务还没完成(result == null),直接返回false
        if (a == null || (r = a.result) == null || f == null) {
            return false;
        }
        tryComplete: if (result == null) {
            //判断result是否为异常类型
            if (r instanceof AltResult) {
                if ((x = ((AltResult)r).ex) != null) {
                    //如果result是异常类型,则使用completeThrowable()方法处理,并返回true
                    completeThrowable(x, r);
                    break tryComplete;
                }
                r = null;
            }
            //如果result不为空,任务已经执行完成,并且没有出现异常
            try {
                if (c != null && !c.claim()) {
                    return false;
                }
                //把源任务的执行结果s作为参数传给回调任务f
                //直接执行回调任务的apply()方法,并将结果设置到CompletableFuture对象的成员变量result中
                @SuppressWarnings("unchecked") S s = (S) r;
                completeValue(f.apply(s)); 
            } catch (Throwable ex) {
                completeThrowable(ex);
            }
        }
        return true;
    }
    
    //Pushes the given completion (if it exists) unless done.
    final void push(UniCompletion<?,?> c) {
        if (c != null) {
            while (result == null && !tryPushStack(c)) {
                lazySetNext(c, null); // clear on failure
            }
        }
    }
    
    final boolean tryPushStack(Completion c) {
        Completion h = stack;
        lazySetNext(c, h);
        return UNSAFE.compareAndSwapObject(this, STACK, h, c);
    }
    
    static void lazySetNext(Completion c, Completion next) {
        UNSAFE.putOrderedObject(c, NEXT, next);
    }
    
    ...
    
    static final class UniApply<T,V> extends UniCompletion<T,V> {
        Function<? super T,? extends V> fn;
        UniApply(Executor executor, CompletableFuture<V> dep, CompletableFuture<T> src, Function<? super T,? extends V> fn) {
            super(executor, dep, src);
            this.fn = fn;
        }
        //尝试执行当前CompletableFuture中的Completion
        final CompletableFuture<V> tryFire(int mode) {
            CompletableFuture<V> d;
            CompletableFuture<T> a;
            //执行CompletableFuture的uniApply()方法尝试执行回调任务
            if ((d = dep) == null || !d.uniApply(a = src, fn, mode > 0 ? null : this)) {
                return null;
            }
            dep = null;
            src = null;
            fn = null;
            //执行CompletableFuture的postFire()方法
            return d.postFire(a, mode);
        }
    }
    
    final CompletableFuture<T> postFire(CompletableFuture<?> a, int mode) {
        if (a != null && a.stack != null) {
            if (mode < 0 || a.result == null) {
                a.cleanStack();
            } else {
                a.postComplete();
            }
        }
        if (result != null && stack != null) {
            if (mode < 0) {
                return this;
            } else {
                postComplete();
            }
        }
        return null;
    }
    
    abstract static class UniCompletion<T,V> extends Completion {
        Executor executor;//执行当前任务的线程池
        CompletableFuture<V> dep;//构建当前任务的CompletableFuture对象
        CompletableFuture<T> src;//指向源任务

        UniCompletion(Executor executor, CompletableFuture<V> dep, CompletableFuture<T> src) {
            this.executor = executor;
            this.dep = dep;
            this.src = src;
        }

        //判断是否使用单独的线程池来执行任务
        final boolean claim() {
            Executor e = executor;
            if (compareAndSetForkJoinTaskTag((short)0, (short)1)) {
                if (e == null) {
                    return true;
                }
                executor = null; // disable
                e.execute(this);
            }
            return false;
        }
        //判断任务是否存活
        final boolean isLive() {
            return dep != null;
        }
    }
}

(4)Completion任务的执行流程

一.CompletableFuture的postComplete()方法

CompletableFuture中的任务完成后即源任务完成后,会通过CompletableFuture.postComplete()方法来完成后置逻辑,也就是把当前CompletableFuture.stack中存储的Completion逐项出栈执行。

 

postComplete()方法会触发stack中所有可执行的回调任务Completion,该方法会遍历整个stack,并通过Completion任务的tryFire()方法来尝试执行。

public class CompletableFuture<T> implements Future<T>, CompletionStage<T> {
    volatile Object result;
    volatile Completion stack;
    
    public static <U> CompletableFuture<U> supplyAsync(Supplier<U> supplier) {
        return asyncSupplyStage(asyncPool, supplier);
    }
    
    static <U> CompletableFuture<U> asyncSupplyStage(Executor e, Supplier<U> f) {
        if (f == null) throw new NullPointerException();
        CompletableFuture<U> d = new CompletableFuture<U>();
        //使用线程池来执行一个由AsyncSupply()方法构建的任务
        e.execute(new AsyncSupply<U>(d, f));
        //返回一个新的CompletableFuture对象
        return d;
    }
    
    static final class AsyncSupply<T> extends ForkJoinTask<Void> implements Runnable, AsynchronousCompletionTask {
        CompletableFuture<T> dep;
        Supplier<T> fn;
        AsyncSupply(CompletableFuture<T> dep, Supplier<T> fn) {
            this.dep = dep;
            this.fn = fn;
        }
        ...
        public void run() {
            CompletableFuture<T> d;
            Supplier<T> f;
            if ((d = dep) != null && (f = fn) != null) {
                dep = null; fn = null;
                if (d.result == null) {
                    try {
                        //首先使用f.get()来获得Supplier这个函数式接口中的执行结果
                        //然后通过执行CompletableFuture的completeValue()方法,
                        //把执行结果设置到CompletableFuture的成员变量result中;
                        d.completeValue(f.get());
                    } catch (Throwable ex) {
                        d.completeThrowable(ex);
                    }
                }
                //最后调用CompletableFuture的postComplete()方法执行Completion Stack中的所有回调任务
                d.postComplete();
            }
        }
    }
    
    final boolean completeValue(T t) {
        return UNSAFE.compareAndSwapObject(this, RESULT, null, (t == null) ? NIL : t);
    }
    
    final void postComplete() {
        CompletableFuture<?> f = this;
        Completion h;
        //如果stack不为空,则不断循环从stack中出栈Completion任务
        while ((h = f.stack) != null || (f != this && (h = (f = this).stack) != null)) {
            CompletableFuture<?> d;
            Completion t;
            //通过CAS逐个取出stack中的Completion任务并重置stack
            if (f.casStack(h, t = h.next)) {
                if (t != null) {
                    //表示h.tryFire()返回了另外一个CompleableFuture对象
                    if (f != this) {
                        pushStack(h);
                        continue;
                    }
                    h.next = null;    // detach
                }
                //执行指定Completion的tryFire()方法,比如UniApply.tryFire()方法
                f = (d = h.tryFire(NESTED)) == null ? this : d;
            }
        }
    }
    ...
}

二.Completion任务的执行流程图

(5)Completion任务的执行结果获取

可以通过get()或join()方法获取CompletableFuture的执行结果。当任务还没执行结束时(r == null),则调用waitingGet()方法进行阻塞等待。主要会先自旋256次判断执行是否结束,如果不是才挂起线程进行阻塞,从而避免直接挂起线程带来的性能开销。

public class CompletableFuture<T> implements Future<T>, CompletionStage<T> {
    ...
    //Waits if necessary for this future to complete, and then returns its result.
    public T get() throws InterruptedException, ExecutionException {
        Object r;
        return reportGet((r = result) == null ? waitingGet(true) : r);
    }
    
    //Returns raw result after waiting, or null if interruptible and interrupted.
    private Object waitingGet(boolean interruptible) {
        Signaller q = null;
        boolean queued = false;
        int spins = -1;
        Object r;
        while ((r = result) == null) {
            if (spins < 0) {
                spins = (Runtime.getRuntime().availableProcessors() > 1) ? 1 << 8 : 0;
            } else if (spins > 0) {
                if (ThreadLocalRandom.nextSecondarySeed() >= 0) {
                    --spins;
                }
            } else if (q == null) {
                q = new Signaller(interruptible, 0L, 0L);
            } else if (!queued) {
                queued = tryPushStack(q);
            } else if (interruptible && q.interruptControl < 0) {
                q.thread = null;
                cleanStack();
                return null;
            } else if (q.thread != null && result == null) {
                try {
                    ForkJoinPool.managedBlock(q);
                } catch (InterruptedException ie) {
                    q.interruptControl = -1;
                }
            }
        }
        if (q != null) {
            q.thread = null;
            if (q.interruptControl < 0) {
                if (interruptible) {
                    r = null; // report interruption
                } else {
                    Thread.currentThread().interrupt();
                }
            }
        }
        postComplete();
        return r;
    }
    ...
}

(6)总结

CompletableFuture的核心在于CompletionStage,CompletionStage提供了最基础的异步回调机制。也就是主线程不需要通过阻塞方式来等待异步任务的执行结果,而是当异步任务执行完成后主动通知来触发执行下一个任务。此外,CompletionStage全部采用了函数式接口的方式来实现,可以通过链式的方式来对多个CompletionStage进行组合。

文章转载自: 东阳马生架构

原文链接: www.cnblogs.com/mjunz/p/187…

体验地址: www.jnpfsoft.com/?from=001YH