清华大学第五版《DeepSeek与AI幻觉》来了!防止你的AI一本正经胡说八道!(无套路,直接下载)

492 阅读3分钟

前言

最近清华大学的deepseek使用手册特别火,目前已经出了五版了,我全部打包分享给大家,完全免费下载,别再到处乱找了。

清华大学DeepSeek使用手册完整版(五个版本都打包在一起了)

点击下载→:清华大学DeepSeek使用手册

清华大学第五版《DeepSeek与AI幻觉》是由清华大学新闻与传播学院新媒体研究中心和人工智能学院联合打造。堪称“AI版走近科学”。它用大白话拆解了一个让所有AI用户又爱又恨的现象——AI明明在胡说八道,却说得头头是道。从金融圈被AI“坑”的真实案例,到医疗系统因AI听错话引发的重大事故,报告用鲜活的例子告诉我们:AI的“脑补”能力,正在成为一把双刃剑。  

核心内容

1. AI幻觉是什么?

就像学霸考试时遇到超纲题硬编答案,AI会在知识盲区开启“脑补模式”。报告把这种操作分为两类:  

  • 事实性幻觉:把蜂蜜推荐给糖尿病患者(实际会升血糖)  

  • 忠实性幻觉:问“能否用蜂蜜代替糖”,它却大谈蜂蜜营养价值(完全跑题)  

2. 为什么AI会“睁眼说瞎话”?

  • 数据缺陷:学了过时的医学论文就敢给人开药方  

  • 推理过猛:给《水浒传》编出李逵大闹五台山的新剧情  

  • 过度自信:越聪明的AI越容易把瞎编的内容说得信誓旦旦  

3. 实测结果惊人 

在300道常识题测试中:  

  • 老版本DeepSeek错误率近30%  

  • 升级版R1模型依然有22%翻车率  

最离谱的错误包括把藏族民歌说成佤族歌曲,给虚构的“宋江被困五台山”编完整套剧情。  

4. 防坑指南

  • 联网验证:开启搜索功能后错误率直降5%  

  • 双AI互查:用不同AI交叉验证答案  

  • 提问技巧:加限定词如“根据2023年《中国药典》回答”  

5. 意想不到的创造力

AI的“脑洞”也能创造奇迹:  

  • 科学家利用蛋白质设计中的“错误折叠”拿下诺贝尔奖  

  • 游戏开发者用AI生成的奇幻场景让玩家直呼“上头”  

  • 自动驾驶系统反而因AI的“幻觉设计”提升了极端天气识别能力  

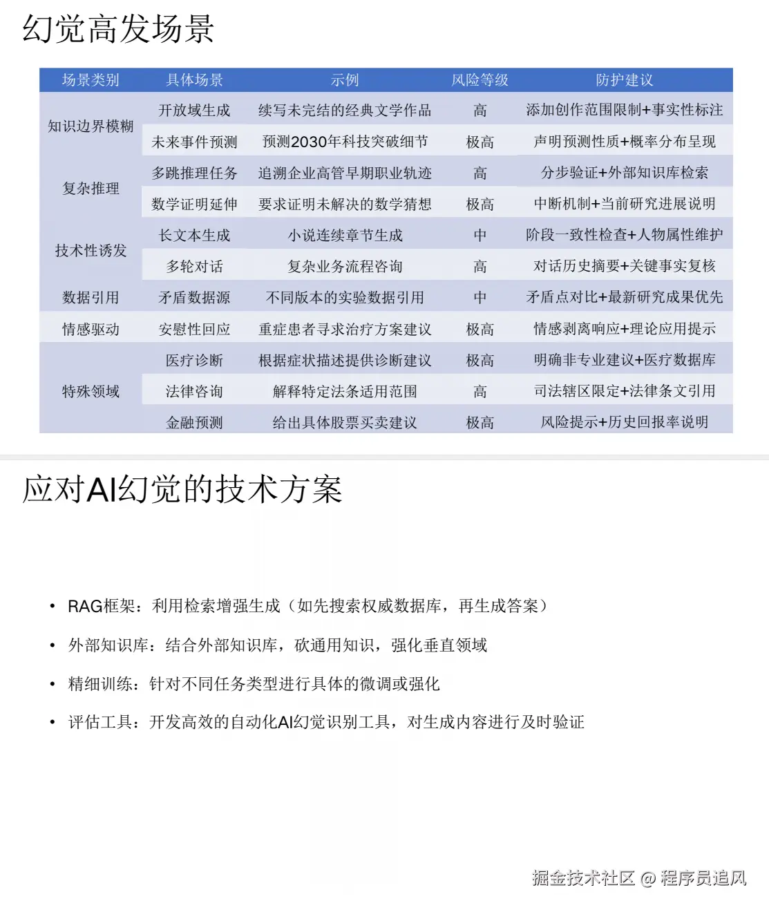
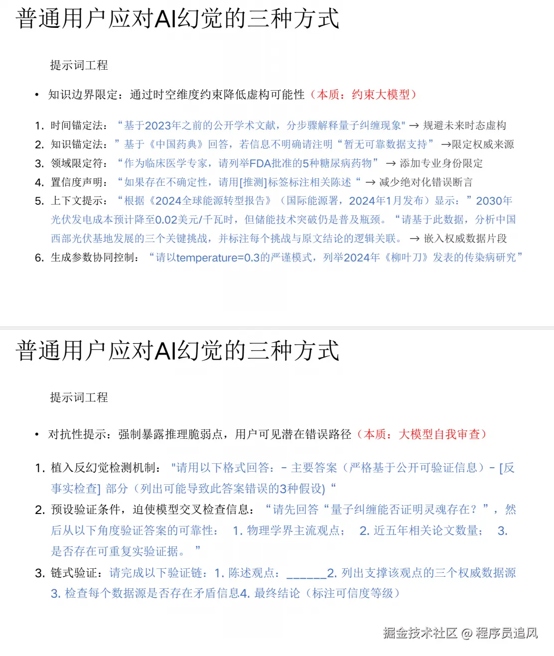
以下是《清华第五版DeepSeek》部分内容

清华大学DeepSeek使用手册完整版(五个版本都打包在一起了)

点击下载→:清华大学DeepSeek使用手册

最后

这份报告给我们敲响警钟:当AI开始满嘴跑火车时,可能是它正在突破认知边界。普通用户要记住三点:  

  • 重要信息务必多方验证  

  • 警惕细节过于完美的回答  

  • 把AI的“想象力”用在创意领域而非严肃场景  

正如报告结尾的金句:“最伟大的创新,往往诞生于理性与狂想的交界处。”AI的幻觉既是技术短板,也是打开新世界的钥匙——关键看我们如何使用这把钥匙。