3个DeepSeek隐藏玩法,99%的人都不知道!

219 阅读2分钟

哈喽,大家好!欢迎来到程序视点,我是小二哥!

大家最近是不是都被DeepSeek-R1刷屏了 !

这款号称“中国版O1”的模型,不仅在数学和编程领域表现出色,中文写作能力也很强。最重要的是,它在理解提示词方面有了很大突破,只要你能打字,它就能理解你的意思。不过,很多小伙伴在使用后发现,它好像并没有想象中那么好用。

别急,今天我就给大家分享3个小技巧,帮你快速掌握DeepSeek的正确打开方式。

1、不要用结构化提示词跟它对话

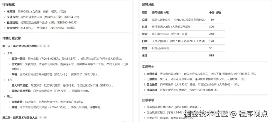
我们之前用的很多模型,都需要用结构化的提示词来对话。你要清楚地告诉它,它的角色是什么,任务是什么,执行步骤是什么,需要注意什么等等。就像这种:但DeepSeek-R1不一样,它是一个推理模型。在跟它对话时,继续用之前的方法,效果会很差。要让它自己去推理,效果才能更好。你只需要告诉它你的目标是什么,剩下的就交给它就可以了。举个例子:还是做这个预算1000元左右的天津旅游攻略,只需要告诉它目标就OK。看 👇 给出的攻略非常全面!

2、不要一开始就开“深度思考”模式

一开始用R1的时候,觉得它超强,但仔细一看,发现各种术语......不得不说,真的是太能装了~~~~

但,这种情况是可以避免的,只需要一个小技巧,就是“深度思考”模式不能一开始就打开。要先用普通模式聊几轮,让它“学会”用正常语言交流。再切换到“深度思考”模式,就能有效避免这个问题了。

3、让它“说人话”

如果前面的方法还是不行,它依然很能装,或者它给出的回答太专业、看不懂。那这个时候,就可以直接在提示词里面简单粗暴的告诉它“说人话”(也可以委婉一些)。

这样,它的回答就会更接地气,更容易理解啦~

更多DeepSeek高效的指令、模板、资料,我放在后台了。大家可以根据下图提示,回复【deepseek】免费获取!

引流图片.png

【程序视点】始终致力于分享实用的工具和内容,提供最实惠的价格、最优质的服务。

拿到资料后,可以自己实操一下,加深印象~ AI越来越聪明了!我们都得跟上,不准掉队哦~