清华大学 | 《DeepSeek:全部学习资料》五版全,全方面知识,人人必备的Ai手册!附高级玩法,真的太厉害了(附PDF手册)

308 阅读5分钟

前段时间,清华大学发布了一本极为详尽的电子书籍——清华大学 | 104页《DeepSeek:从入门到精通》,该书以浅显易懂的方式阐述了DeepSeek的基础知识及提示词应用技巧,迅速在网络上走红,被誉为“清华第一版”。

紧接着,清华大学又迅速推出了第二弹作品:清华大学第二版《DeepSeek:赋能职场》,职场人必备的Ai手册!

清华大学再度携第三版清华大学第三版《DeepSeek:如何抓住DeepSeek红利》,普通人必备的Ai手册强势来袭,这样的内容产出速度与质量,着实令人叹为观止。

众多读者反馈称,前三版内容精彩绝伦,正沉浸在学习的海洋中。

清华随后又出了第四版和第五版《DeepSeek让科研像聊天一样简单》及《DeepSeek与AI幻觉》

我全部打包分享给大家,完全免费下载,别再到处乱找了。

老规矩,在公众号 开源Linux 后台回复 2521 下载手册。

资料一:【清华第一版】DeepSeek从入门到精通

资料二:【清华第二版】DeepSeek如何赋能职场应用?

资料三:【清华第三版】普通人如何抓住DeepSeek红利

资料四:【清华第四版】DeepSeek:让科研像聊天一样简单

资料五:【清华第五版】:DeepSeek与AI幻觉

更多资料等你领取

#01

/第一版

DeepSeek从入门到精通

全方位地剖析了deepseek的来龙去脉、应用场景以及实用方法。

还深度探讨了提示词的巧妙技巧,以及与AI相关的前沿知识。

这绝对是行业内的顶尖教程,而且最让人惊喜的是,它是完全免费的!我真心推荐每个人都要去钻研一番。

img

添加图片注释,不超过 140 字(可选)

img

添加图片注释,不超过 140 字(可选)

img

添加图片注释,不超过 140 字(可选)

img

添加图片注释,不超过 140 字(可选)

img

添加图片注释,不超过 140 字(可选)

img

添加图片注释,不超过 140 字(可选)

img

添加图片注释,不超过 140 字(可选)

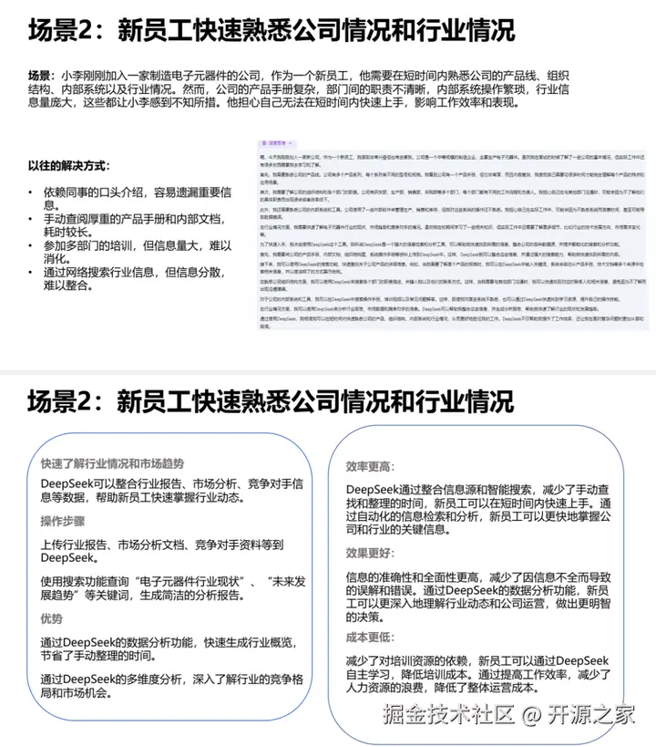
#02

/第二版

DeepSeek如何赋能职场应用?

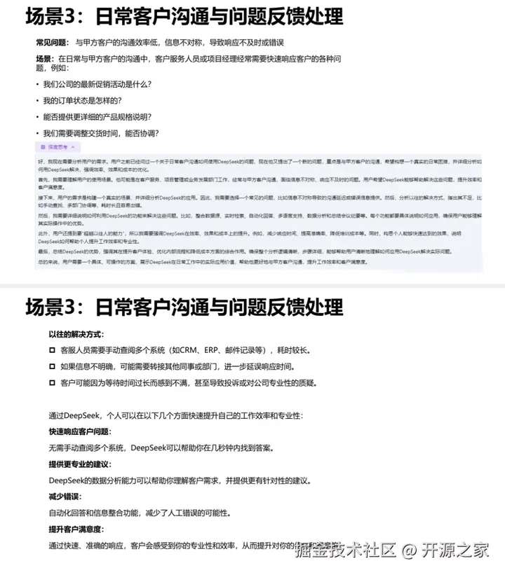
主要介绍DeepSeek如何通过人机协作提升职场效率。文档面向职场用户,涵盖技术原理、应用场景和实操方法,旨在帮助普通人快速上手,用AI解决写PPT、做设计、分析数据等实际问题,降低技术门槛,让工作更高效。

img

添加图片注释,不超过 140 字(可选)

img

添加图片注释,不超过 140 字(可选)

img

添加图片注释,不超过 140 字(可选)

img

添加图片注释,不超过 140 字(可选)

#03

/第三版

普通人如何抓住DeepSeek红利

瞄准普通人如何用AI工具DeepSeek实现“效率开挂”。无论是被deadline追杀的职场人、临时抱佛脚的学生,还是被琐事缠身的宝妈,都能在文档里找到“人机共生”的解题答案。

img

添加图片注释,不超过 140 字(可选)

img

添加图片注释,不超过 140 字(可选)

img

添加图片注释,不超过 140 字(可选)

img

添加图片注释,不超过 140 字(可选)

img

添加图片注释,不超过 140 字(可选)

img

添加图片注释,不超过 140 字(可选)

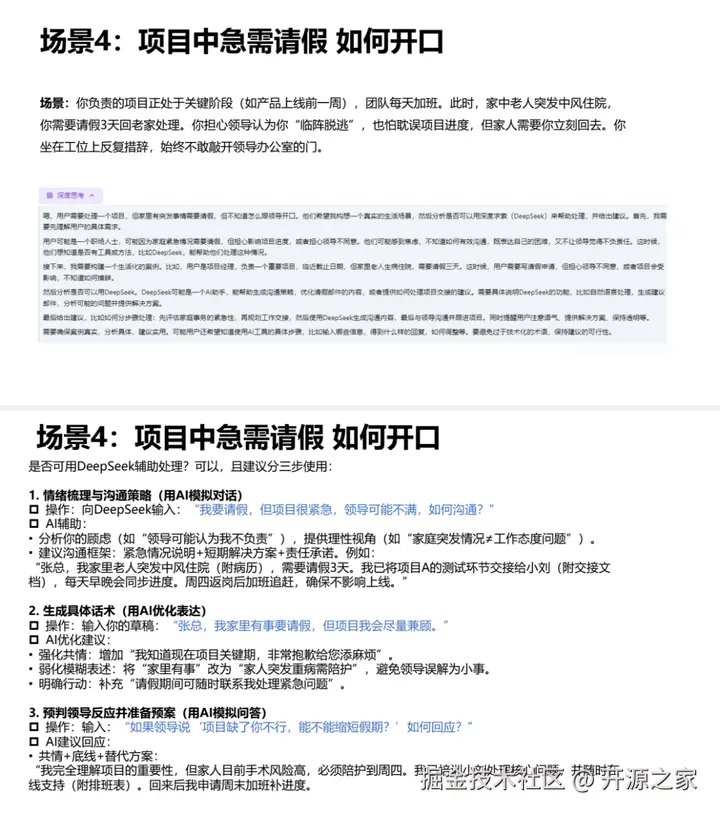
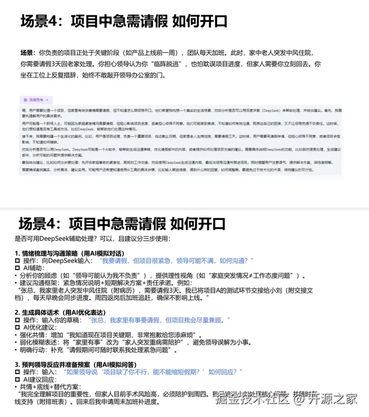
#04

/第四版

DeepSeek让科研像聊天一样简单

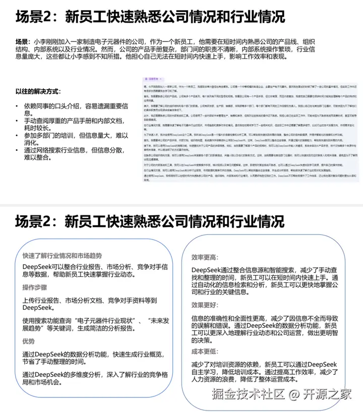
这份手册深入浅出地解析了国产开源 AI 工具 DeepSeek 的强大功能,旨在帮助普通人从零基础开始,逐步掌握 AI 技术的精髓。

深度了解 DeepSeek,掌握其中的精髓,你也能在 AI 的浪潮中抓住属于自己的红利!

img

添加图片注释,不超过 140 字(可选)

img

添加图片注释,不超过 140 字(可选)

img

添加图片注释,不超过 140 字(可选)

img

添加图片注释,不超过 140 字(可选)

img

添加图片注释,不超过 140 字(可选)

img

添加图片注释,不超过 140 字(可选)

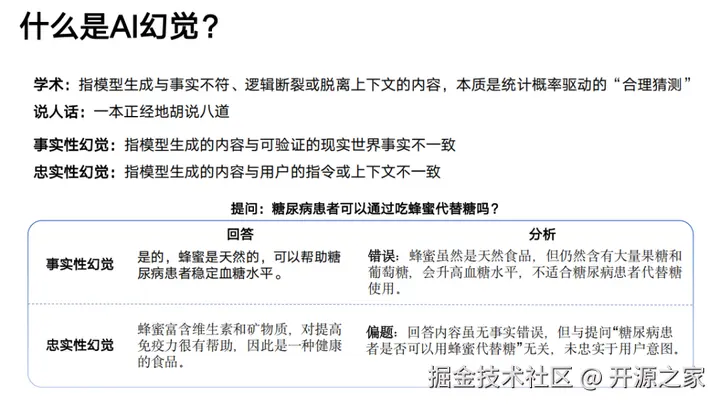
#05

/第五版

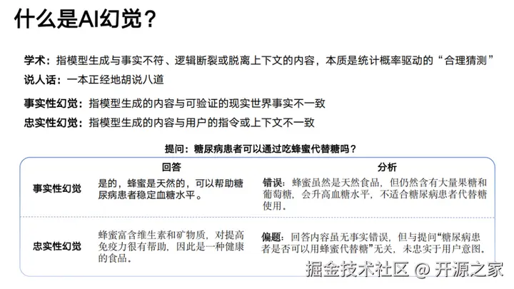
DeepSeek与AI幻觉

堪称“AI版走近科学”。它用大白话拆解了一个让所有AI用户又爱又恨的现象——AI明明在胡说八道,却说得头头是道。从金融圈被AI“坑”的真实案例,到医疗系统因AI听错话引发的重大事故,报告用鲜活的例子告诉我们:AI的“脑补”能力,正在成为一把双刃剑。

img

添加图片注释,不超过 140 字(可选)

img

添加图片注释,不超过 140 字(可选)

img

添加图片注释,不超过 140 字(可选)

img

添加图片注释,不超过 140 字(可选)

img

添加图片注释,不超过 140 字(可选)

img

添加图片注释,不超过 140 字(可选)

img

添加图片注释,不超过 140 字(可选)

img

添加图片注释,不超过 140 字(可选)

img

添加图片注释,不超过 140 字(可选)

我全部打包分享给大家,完全免费下载,别再到处乱找了。

老规矩,在公众号 开源Linux 后台回复 2521 下载手册。

资料一:【清华第一版】DeepSeek从入门到精通

资料二:【清华第二版】DeepSeek如何赋能职场应用?

资料三:【清华第三版】普通人如何抓住DeepSeek红利

资料四:【清华第四版】DeepSeek:让科研像聊天一样简单

资料五:【清华第五版】:DeepSeek与AI幻觉