企业级AI应用开发

214 阅读3分钟

一、基本原理

  • 企业级应用开发是基于大语言模型的基础上增加专业知识 在这里插入图片描述

  • AI大模型的基本概念 在这里插入图片描述

  • RAG的原理 在这里插入图片描述 图片转载源于b站

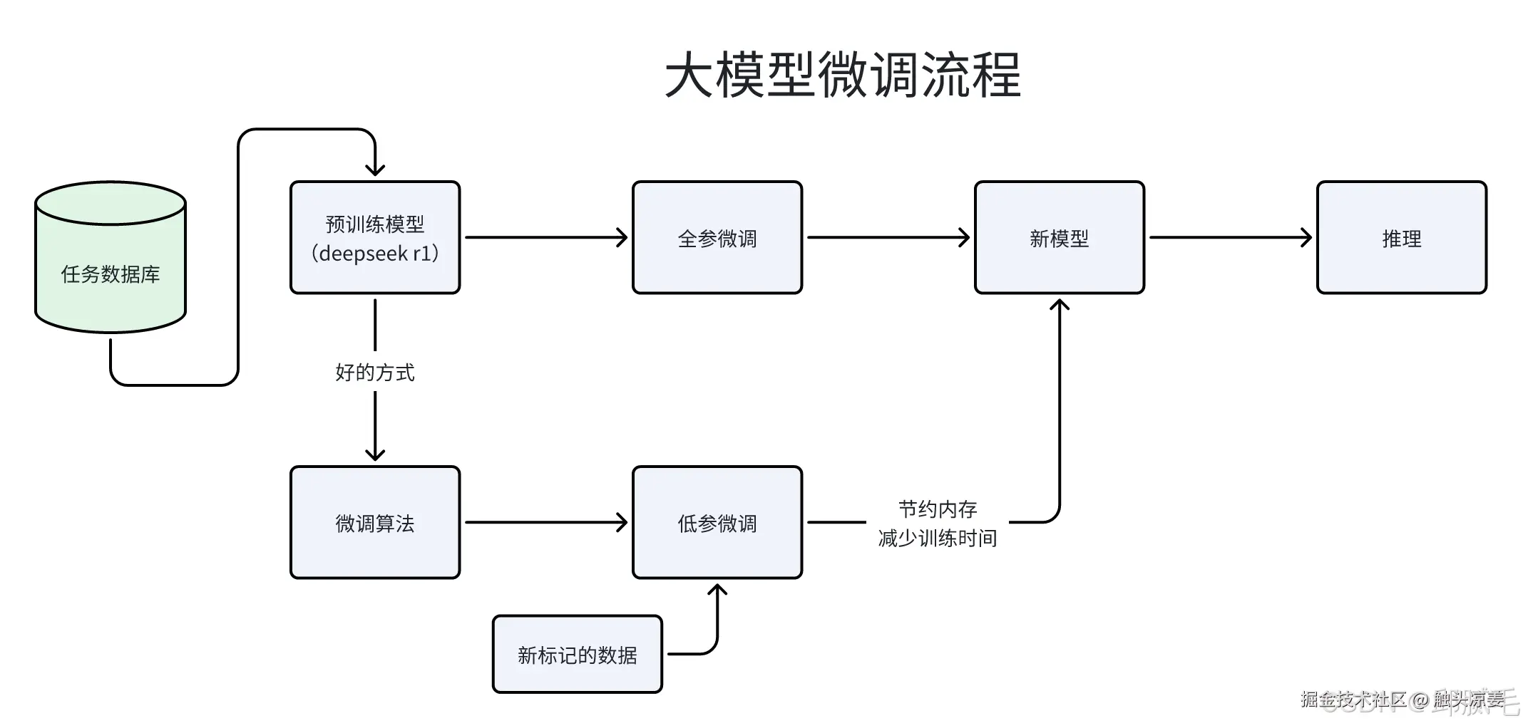
  • 大模型微调流程 在这里插入图片描述

二、LangChain的使用 LangChain 是一个用于开发由语言模型驱动的应用程序的框架。

  1. 它通过三个核心组件实现增强:
  • 首先是 Components “组件”,为 LLMs 提供接口封装、模板提示和信息检索索引;
  • 其次是 Chains “链”,它将不同的组件组合起来解决特定的任务,比如在大量文本中查找信息;
  • 最后是 Agents “代理”,它们使得 LLMs 能够与外部环境进行交互,例如通过 API 请求执行操作。
  1. Langchain 的核心 Models Prompts Chains Embeddings & VectorStores Agents
  • 模型 Models:包装器允许你连接到大型语言模型,如 GPT - 4 或 Hugging Face 也包括 GLM 提供的模型。
  • Prompt Templates:这些模板让你避免硬编码文本输入。你可以动态地将用户输入插入到模板中,并发送给语言模型。
  • Chains:链允许你将多个组件组合在一起,解决特定的任务,并构建完整的语言模型应用程序。
  • Agents:代理允许语言模型与外部 API 交互。
  • Embedding 嵌入与向量存储 VectorStore 是数据表示和检索的手段,为模型提供必要的语言理解基础。
  • Indexes:索引帮助你从语言模型中提取相关信息。
  1. Langchain 的底层原理 举例:如上图所示展示了一个智能问答系统的工作流程。 在这里插入图片描述

  2. Langchain 的应用场景 Langchain 的应用场景非常广泛,包括但不限于:

  • 个人助手:可以帮助预订航班、转账、缴税等。
  • 学习辅助:可以参考整个课程大纲,帮助你更快地学习材料。
  • 数据分析和数据科学:连接到公司的客户数据或市场数据,极大地促进数据分析的进展。
  1. LangSmith 是什么? 是一个用于构建生产级 LLM 应用程序的平台。它提供了调试、测试、评估和监控基于任何 LLM 框架构建的链和智能代理的功能,并能与 LangChain 无缝集成。其主要作用包括:
  • 调试与测试:通过记录 langchain 构建的大模型应用的中间过程,开发者可以更好地调整提示词等中间过程,优化模型响应。
  • 评估应用效果:langsmith 可以量化评估基于大模型的系统的效果,帮助开发者发现潜在问题并进行优化。
  • 监控应用性能:实时监控应用程序的运行情况,及时发现异常和错误,确保其稳定性和可靠性。
  • 数据管理与分析:对大语言模型此次的运行的输入与输出进行存储和分析,以便开发者更好地理解模型行为和优化应用。
  • 团队协作:支持团队成员之间的协作,方便共享和讨论提示模板等。
  • 可扩展性与维护性:设计时考虑了应用程序的可扩展性和长期维护,允许开发者构建可成长的系统。 LangSmith 是 LangChain 的一个子产品,是一个大模型应用开发平台。它提供了从原型到生产的全流程工具和服务,帮助开发者构建、测试、评估和监控基于 LangChain 或其他 LLM 框架的应用程序。 三、LangChain环境安装
  1. Langchain 安装
pip install langchain -i https://pypi.tuna.tsinghua.edu.cn/simple
/* 判断是否安装完成 */
python -c "import langchain; print(langchain.__version__)" 

langchain官网:python.langchain.com/docs/introd… 监控各个模型的token使用情况的工具:登录,并且获取 LangSmith 的 API key smith.langchain.com/settings