科研人的救星来了!清华大学第四版DeepSeek+DeepResearch:让科研像聊天一样简单(无套路,直接下载)

883 阅读3分钟

前言

最近清华大学的deepseek使用手册特别火,目前已经出了五版了,我全部打包分享给大家,完全免费下载,别再到处乱找了。

清华大学DeepSeek使用手册完整版(五个版本都打包在一起了)

点击下载→:清华大学DeepSeek使用手册

清华大学第四版《DeepSeek+DeepResearch:让科研像聊天一样简单》是由清华大学新闻学院与人工智能学院和北京航天航空大学联合打造。DeepSeek+DeepResearch的组合它像你的AI科研搭档,能帮你完成从数据抓取、清洗分析到论文写作的全流程,甚至能自动生成带参考文献的学术图表。不同于传统AI工具,它最大的亮点是「多模块智能协作」:数据采集、文献翻译、图表生成等任务由不同AI模块接力完成,就像一群专业助理24小时为你打工,把复杂的科研流程变成「聊天式操作」。  

主要内容

1. 数据采集开挂

  • 全网抓数据:输入一句话指令,自动写Python爬虫代码(连乱码修复都帮你搞定),准确率吊打Claude、Kimi等模型。  

  • 长文本处理:能嚼碎15000字专业文献,像学霸一样提炼核心数据生成Excel表格。  

2. 论文辅助逆天

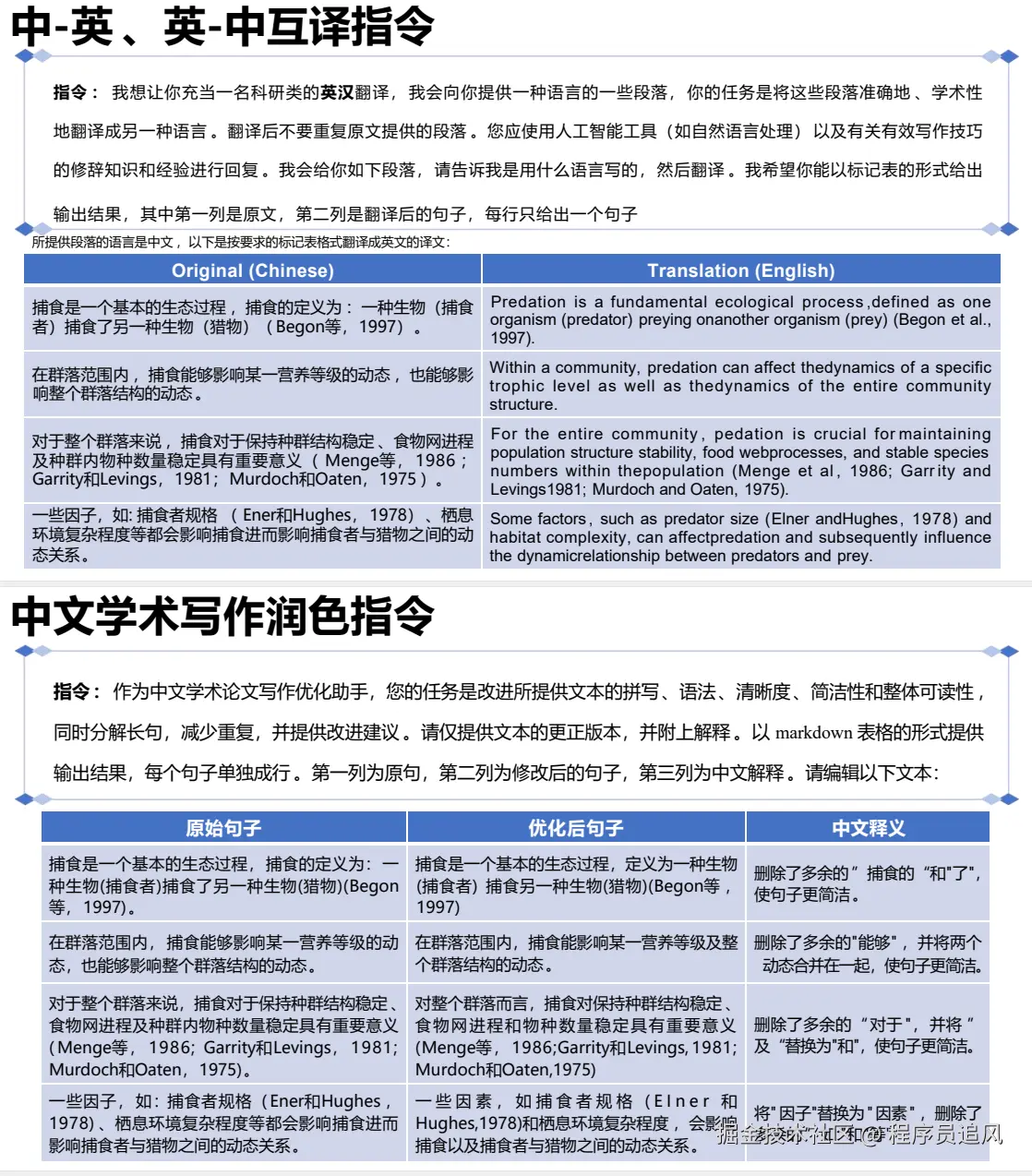
  • 中英互译:文献翻译精准到标点符号,自动生成中英对照表。  

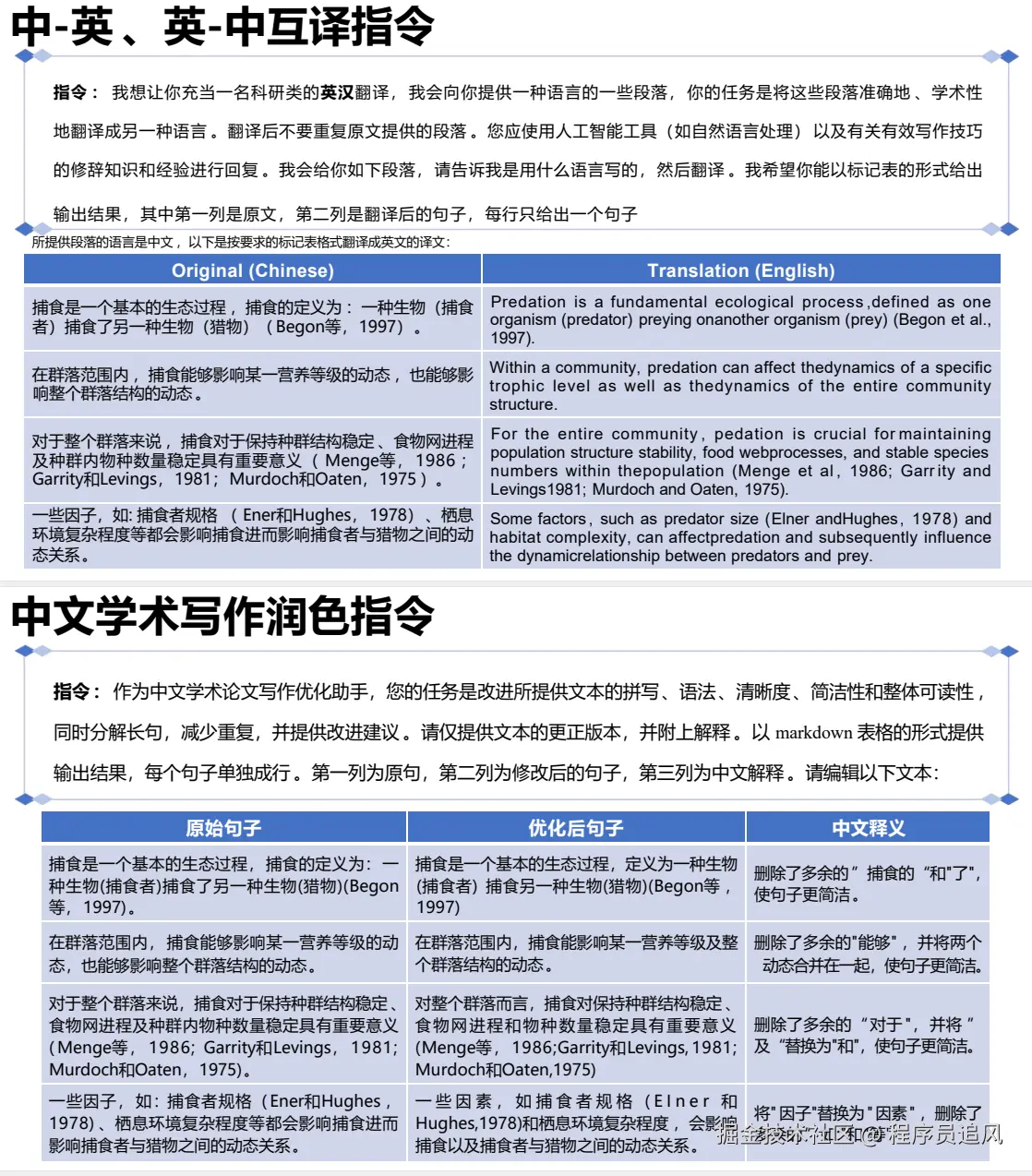
  • 降重润色:自带学术版「Grammarly」,连「的地得」错误都能揪出来。 

  • 文献配图解读:扔给它论文里的复杂图表,3秒生成小白都能看懂的解读报告。  

3. 数据分析封神 

  • 泰坦尼克号遇难者数据:5分钟找出「头等舱生存率是三等舱3倍」等隐藏规律。  

  • 春运数据预测:自动抓取全网数据,生成带同比/环比分析的可视化报表。  

为什么说它是科研革命?

  • 多模块协作:数据采集用DeepSeek R1(推理王者),可视化用OpenAI o3mini(画图高手),像复仇者联盟一样组队打怪。  

  • 成本砍到脚踝:同等性能下,使用成本仅为ChatGPT的3%,学生党也能任性用。  

  • 跨学科王炸:已成功应用于古籍修复(自动识别甲骨文)、法律文书生成、医疗数据分析,连火箭科学论文都能辅助撰写。  

以下是《清华第四版DeepSeek》部分内容

清华大学DeepSeek使用手册完整版(五个版本都打包在一起了)

点击下载→:清华大学DeepSeek使用手册

最后

DeepSeek+DeepResearch这套工具正在把「一年憋一篇论文」变成「一周产三篇初稿」,尤其适合被deadline追杀的研究生、需要快速产出行业报告的打工人。文档最后还剧透了「学术版ChatGPT」进化路线——未来将深度融合医疗诊断、金融风控等场景,或许下次你挂的专家号,背后就是它在辅助看病了。