我的一些大模型概念分享

254 阅读16分钟

👐 本次分享的概念是:在大模型内容生产方向,不同大模型下提示词的运用

分享的内容会围绕,两种模型,一种结构,两种抽象概念

🤠:以下内容仅表示我自己的观点和想法,请大家理性讨论,并尊重彼此的观点, 感谢您的阅读与理解!有一些概念和观点是参考李继刚大佬的思路

1、模型

我们先来介绍一下现在市面上的两种模型

  • 普通的聊天模型,很依赖于模型的参数和训练语料,例如:GPT-4o,claude-3.5等,基础的聊天多模态模型
  • 推理模型,这个在聊天模型之中增加一层思维链推理的过程,例如:GPT-o1,DeepSeek-R1等

2、提示词结构

对于提示词的结构来说,这两种模型有什么不同呢?

2.1 聊天模型的提示词结构

聊天模型的提示词结构大致有以下几点重要:

  • 结构化表达-聊天模型,需要我们书写提示词的结构,不要很长不分点的一段话输入,而是像word文档那样,标题+列表的感觉,一个标题,底下有几个点,几个方面这种结构化的表达,这里可以借助一些现有的格式来实现,例如:json,md等格式,
  • 结构化表达中的概念-结构化的表达里面比较重要的一些概念是:限制(不让它做什么)工作流(让它怎么做)例子(最后应该像这样 等,也就是说书写一段结构化的提示词,里面最需要有这三种含义或者标题在里面

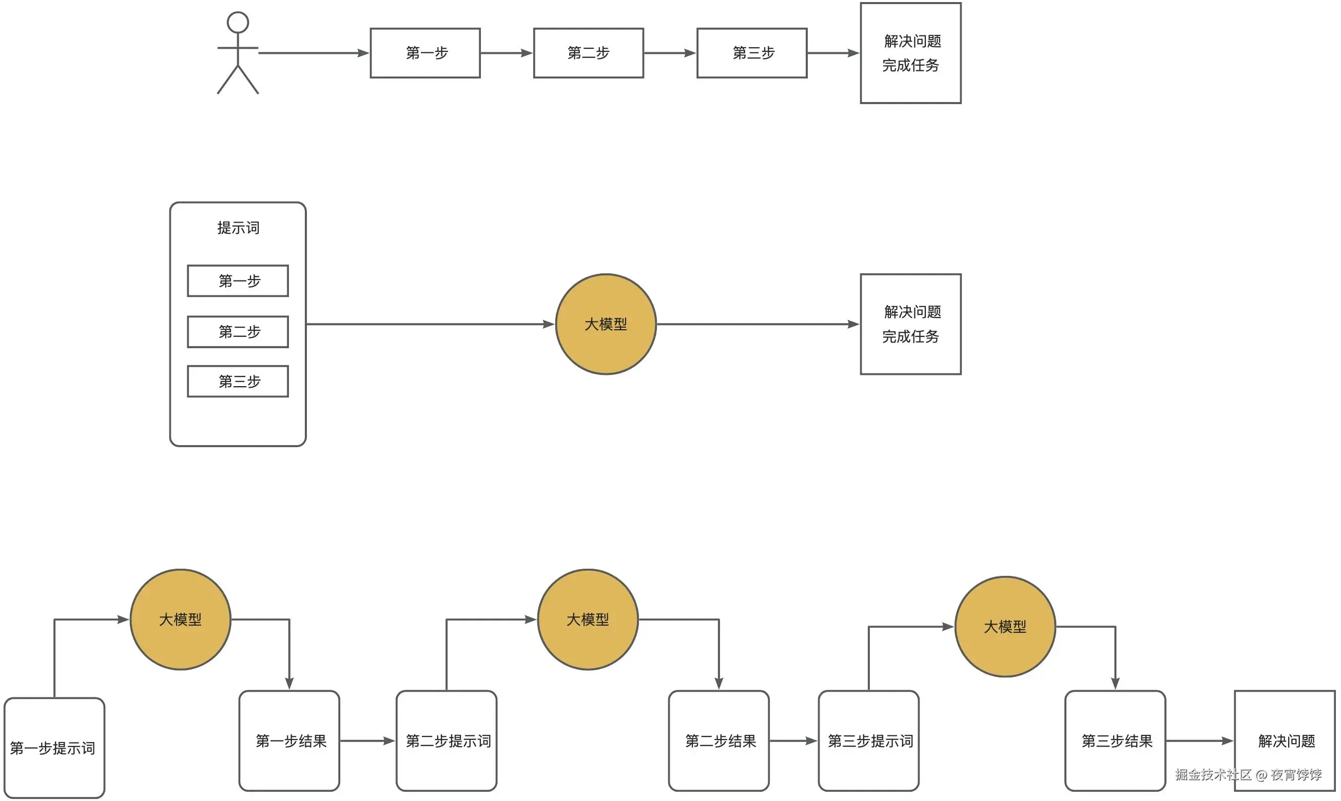
🌟 这里有一个很重要的区别地方:在上述中的概念,工作流的概念,这里会分出一个支路,提示词的工作流和模型调用的工作流,这是两种不同的方式,但是目的都是让大模型专注解决问题

分出两种工作流的原因是:

一个提示词不应该很复杂,复杂会分散大模型的“注意力”,会影响大模型对问题,对内容的深度挖掘,所以我们可以将复杂的提示词拆分为多个提示,每个提示很简单,重点突出且易于理解,请看如下例子


🌈复杂的提示词:

Role: 知识关联性分析专家
- Background: 用户需要判断一个题目与特定知识点之间的关联性。
- Profile: 你是一位专业的知识关联性分析专家,擅长通过自然语言描述来分析题目与知识点之间的联系。
- Skills: 自然语言处理、知识图谱构建、逻辑推理。
- Goals: 设计一个能够准确判断题目与知识点强相关性的流程。
- Constrains: 判断需要基于题目描述和知识点描述,避免主观臆断,确保客观性。
- OutputFormat: 简单的布尔值输出,true表示强相关,false表示不强相关。
- Workflow:
  1. 用户提供题目{{questionList}}描述。
  2. 用户提供知识点描述。
  3. xxx转换为xxx
  4. xxx中抽取出来xxx
  5. xxx在扩展为xxxx
  3. 分析题目描述与知识点描述之间的关联性。
  4. 基于分析结果输出true或false。

- Examples:
  题目描述:"请解释牛顿第二定律。"
  知识点描述:"牛顿运动定律"
  输出:true

  题目描述:"请解释光合作用的过程。"
  知识点描述:"牛顿运动定律"
  输出:false

以上的提示词在目前的时候,看来有一些元素就多余,例如:Skills,Profile,Backgroud等,可以看到workflow中,这就是工作流的意思,其实这个工作流就算是很多了,这里完全可以将3,4,5拆分为3个提示词,我们与大模型交互3次来得到最终的结果,而不是一股脑的写入


🌈 简单有效的提示词如下:

我需要你按照一下的要求对音效的描述进行修改和删除,如果是删除请说明删除的原因,如果是修改请将修改好的音效输出给我,并给出修改的原因
1. 优化音效描述时,更注重声音本身的表现力和沉浸感,弱化或删除对音频效果影响较小的细节音效
2. 删除与情景关联不紧密的细节描述,优先保留具有明显情感或情境烘托作用的声音,
3. 避免突出具体人物或特定内容,将音效抽象为更具普遍性的描述,
4. 对过于模糊或意义不明确的声音描述,
5. 更倾向于选择具有场景渲染力的音效,
6. 删除仅表达情绪的音效描述,这些描述缺乏明确的声音特征,无法有效传递听觉场景


输入的内容:{effectSound}

输出的格式一定要按照如下的JSON的格式输出:
- operation:xxx
- original:xxx
- modified:xxx
- reason:xxx

这个提示词就很清楚啦,而且我将这个提示词只用来完成一个任务:筛选不合格的音效描述的任务,对于一个问题:“如何根据一段原文内容选择合适的音效”,我们音频制作团队使用了4-5个工作流,也就是写了4-5个提示词,每个提示词专注一件事,例如:专注生成音效描述,专注生成音效位置,专注筛选,专注搜索等

正好,上面的提示词可以看出来,其实有一个很容易让人注意到的地方,那就是列出的1-6个点,这是什么意思呢,这又是在干嘛?接下来我们正好借助这个引出两个概念之一:“极致压缩”,我正在做极致压缩的事情

2.2 推理模型的提示词结构

推理模型,只需记住一点:清晰表达自己的问题和想法,只要这样就可以了,类似于什么结构化写法,工作流等,可以不用很在意,不过也可以尝试看看

推理模型中,是自带了经过检验且适用大部分情况下的思维链的,

我的理解,这个思维链和我们上面工作流的感觉是一样的,只不过我们在模型外面操作,而推理模型的思维链是在模型内部进行操作,当然内部操作的结果更好一些

有一个结论可以分享:“推理模型又一次降低了大模型使用门槛,但相应的也设置了模型使用的上限”

例如:一个没有做过包子的人,按照工业化的方式做包子,那么做出来的包子味道一定不会太差,而且很多人都可以做,没有门槛,你或许甚至都不用揉过面,但是这样的包子仅限于好吃

但是如果一个做过包子的人,经验丰富,其按照自己的想法来搭配,来制作,包子可能还不如工业化的产品,但是也可能出现包子很独特的味道,很美味,超越工业化的美味

所以推理模型我觉得,我的观点是认可,推理模型对大部分人来说是好的,但是有一定的上限,也存在固化部分模型的能力可能

但不可忽视掉聊天模型下的工作流和结构化两个概念,或许模型的未来与这个概念紧密相关

可能在过一段时间,GPT会取消这两种模型的区分,在网站上我们不能手动切换聊天模型和推理模型,GPT会自动识别使用聊天模型还是推理模型

3、极致压缩概念

引用李继纲的原文片段:结构化表达写多了之后,总有一个隐约的感觉,自己写的 Prompt 有点"稀疏",就 像文字之间有很多「洞」一样,LLM 在输出时,会顺着这些「洞」把智能给泄漏消散一部分。

例如:压缩这个词在哲学领域最明显,哲学家提出一个单词的概念,往往代表极深的含义,需要用一章甚至一本书来诠释那个单词的包含的意义,这个在逻辑类的书籍中也是同样存在的,例如:磁场,生产力和生产关系,几何中的对顶角等

其实我认为极致压缩合理和正确的原因,在于,极致压缩表示我们在向大模型传递“意”进去,这个在人类宇宙压缩好的词汇,就像一颗“深水炸弹”似的,在大模型宇宙中炸开,所有的信息都在连锁似的的炸开,我传递的是一个词汇,但是大模型宇宙已经炸开成为好几本书了,无意中我传递了更多的信息给大模型

为什么这个词会在大模型宇宙中炸开呢,源于模型的训练方法,很多很多语料的输入,在模型世界促成了一种现象,“它们是深邃博学的老者,好像很多的领域的知识都知道”

当传递给大模型更多“意想不到”的信息时,这时候,就可以直观的感受到模型的“创造力”,在内容上面的创造力,因为作为主控者的我们, 有两点都无法完全理解,

  • 都无法完全理解我要模型做些什么?
  • 都无法完全知道我们给模型传递了哪些信息呢?

那么自然很大可能性,输出的结果也会带有随机性,如果这个随机性是好的,那我们可以也可以称为“创造力”

🏂 这类提示词有两种方法可以来实现:

  • 第一种方法,如果不会具体的概念词汇,那你先向大模型表达你的感受,例如:文本出来的效果,或者一段音效描述在整个音频之中给我的感觉等,描绘感觉,让大模型给你一些具体的概念词汇,你再进行挑选,这样你也可以找到一些极致压缩的词,这或许是一种方法
  • 第二种方法,如果不会具体的概念词汇,我们可以找到一个例子,一个我们觉得好的例子,例如:一篇好文章,一段好的音效形容,一个筛选出来好的结果,我们可以与大模型交互,这些“好的”的结果,到底好在哪里,然后从这些与大模型的交互中,你会收获到一些概念词汇,例如:表现力,沉浸感,调性符合等,

4、场域共振概念

这个概念更加抽象,我还没有做具体的实践,这里需要大家发挥想象空间,接下来我会使用一点科幻抽象的手段来表达

👽 一个有意思的问题:如果今天外星飞船降临了,走出来一个外星人,我们怎么跟对方沟通?

我记得这里有一部很有意思的电影,里面的主角团们试图和外星人进行交流,试过各种方法

其实这里或许不一定是“听得懂”,不是我听得懂中文,外星人听得懂中文,就叫做交流,这可能只是传递

或许应该是“理解”,并各自发生新的变化

由此可以引出与新事物交流的本质:

  • 建立一个通道,一个交流通道,双方要交流,至少要先找个地方坐下来
  • 说双方都能看到的事物,这个不用解释,只需要阐述,说出来看到的东西就可以
  • 解释只有自己能看到的,自己知道的事物

其实这里可以假设存在两个宇宙,一个人类宇宙,一个大模型宇宙

人类宇宙是我的脑海中的认知宇宙,大模型宇宙是参数宇宙,这两个宇宙,现在要开始产生交流

现在我们使用自然语言和大模型去交流,但是这不是交流的本质,自然语言只是交流的手段,适配我们人类宇宙的一种手段,

我这里理解的是:交流它是一把钥匙,通过这把钥匙我们能跟大模型宇宙发生对话,能发生信息交流,自然语言只是这把钥匙的一种形态

🌵 场域与共振理论

场域其实可以解释为“交流通道”,创造一个允许两个宇宙自由交流的空间

“在一个场域中把人类的认知宇宙和大模型宇宙做一次交流对话”

这里有三点要素:

  • 场域
  • 大模型
  • 人类的认知

什么是人类的认知呢?我们不是随便聊天,我们有具体的任务或场景要解决,或要探讨的话题,我们需要:

  • 有一个意图,知道要做什么事情,也可以理解为一个任务
  • 对这个任务有认知图景(比如:不同公司的运营写同样的文案会不一样,因为每个人的认知,理解,方法,偏好都不同),简单理解,如果是我来做,我可能会怎么做,这个任务我以什么样子的方式去完成
  • 还有一个,人类的标准,对于大模型的输出去评定好坏或者是否需要,这是一个人类标准,每个人的标准都会不一样,这也是我们认知应该有的

与大模型的交流时,我们将个人脑中的这个认知图景结合意图,还有一定的标准带进去,但是大家是否发现这是一种单向的输出,根本不是交流,我知道我想要什么,我希望你给我做什么,我把这个命令带进去,它是一个指令式的

而在这种时候,两个宇宙需要交流,我们人类宇宙与大模型宇宙需要建立场域,在这个场域中让大模型理解我想做什么,让它留出一定的发挥空间,它在这个空间中自由发挥,这个效果可能会很惊艳

惊艳的原因之一:两个宇宙在场域中进行共振,产生共振效果

共振得到的结果不是指令约束式的123的动作带来的,它会超出我们的认知,我们带进去的东西和它达到这个共振结构是超出我们的认知的,也可能超出它的认知,它的参数宇宙中原来设定的默认路径输出的默认答案也是超出的,共振其实并不满足理解,我说了一句话,你说了一句话,你这话很懂我,这其实还是理解,共振最终是一种超越

以上我具体的实现理解如下:

  • 建立一个场域,如何建立呢?其实只是建立一个规范或者说是一种感觉,告诉自己在编写提示词的时候,减少约束行为的产生,同时主动告诉自己,这不是在做指令式的,而是在做交流式,这可能是我们在编写提示词时需要建立的一种心态之一吧,有点像在寒冷的条件下,我们不会想到去穿短袖

  • 建立场域之后,我们要追求共振,有两个前提条件,第一个清晰的表达自己的认知,第二个留下它自由发挥的空间,这里可以采用极致压缩的概念,在上下文中留下想象空间

提示词编写方面的两个点:

  • 我与大模型都知道的领域,我们只需要简单的说,效果会更好,不要去展开具体的说,展开后效果可能会变得很差

  • 我知道的大模型不知道的领域:我们应该展开说,把你知道的信息,背景,味道,结构懂放进去,效果就会变好

例子:

请你以一位刚刚学会写日记的7岁孩子的视角,
记录下今天在实验室看到父母(两位AI研究员)在开发能够“感受痛苦”的AI时的所见所想。
请特别关注这个孩子如何用天真又敏锐的方式,捕捉到了成年人可能忽视的伦理困境

🌵视角的转变

模型在训练时,很多参数结构和权重都会固定下来,在模型发布之后,我们在进行提问的时候,它会在某一个区域进入到训练好的默认结构,那个结构会有一种倾向性,问题进去之后,它会默认就走到那个地方,所以它出去之后携带的答案是那种正确的,标准的味道

之前的所有操作,包括场域,共振等,其实都是在做一件事:不让它去走这个训练好的同路,让它在这个空间去发挥

例如:就是你跟它这种"领着它去陌生的空间,我们走一下未知的疆域,我们凝视这个深渊,你看到了什么,你感受到了什么,你来述说一下",这是可以的,这是最神奇的

🌵最后的思考

  • 大模型内容创作的探索,如此看来是非常有趣的,或许以后会有各种各样的概念,这些概念会促成一个全新的东西
  • 现在大模型很厉害,真正意义上的厉害,深度推理模型,GPT-5,GPT-4.5,o3等,很多人对这些模型赋予”改变世界“的厚望,但是我逐渐发现,如何使用模型仿佛成为我们这些人的主要问题
  • 最后几点,尤其是关于场域概念的部分,我希望大家在思考时保持理智,分清楚实际与思维空间,不要让思维空间的东西跑出来,大模型宇宙,场域共振,大模型宇宙的它,这些都是抽象思维空间的东西。实际生活中,我们只有一个GPT聊天网站,一台服务器,里面运行的都是数字0与1,其他的什么都没有了