0 代码!2 种方式,一键部署 DeepSeek 系列模型

210 阅读6分钟

作者:肯梦,筱姜

DeepSeek 凭借其卓越的性能和广泛的应用场景,迅速在全球范围内获得了极高的关注度和广泛的用户基础。DeepSeek-R1-Distill 是使用 DeepSeek-R1 生成的样本对开源模型进行蒸馏得到的小模型,拥有更小参数规模,推理成本更低,基准测试同样表现出色。

依托于函数计算 FC 算力,Serverless+ AI 开发平台 CAP 现已提供模型服务、应用模版两种部署方式辅助您部署 DeepSeek R1 系列模型。 完成模型部署后,您即可与模型进行对话体验;或以 API 形式进行调用,接入 AI 应用中。欢迎您立即体验。

支持的模型列表

部署方式说明:

  • Ollama:轻量级推理框架,专注于量化模型部署及各种开源 LLM 部署。
  • Transformer:由 Hugging Face 提供的模型推理框架,支持 PyTorch、TensorFlow 等模型部署。

image.png

本篇文档将以 DeepSeek-R1-Distill-Qwen-7B-GGUF 模型演示部署流程。

前置准备

  1. 首次使用云原生应用开放平台 CAP [ 1] 会自动跳转到访问控制快速授权页面,滚动到浏览器底部单击确认授权,等待授权结束后单击返回控制台。
  2. 函数计算 FC 提供的试用额度 [ 2] 可用于资源消耗。额度消耗完后按量计费,对于本教程所涉及的 Web 服务,只在有访问的情况下才会产生费用。

开始部署

方式1. 应用模版部署

实现 DeepSeek-R1 模型 + OpenWebUI 部署。

1. 创建项目

点击如下链接新建项目:cap.console.aliyun.com/projects

图片

2. 部署模版

搜索“DeepSeek”,点击“基于 DeepSeek-R1 构建 AI 聊天助手”模版并部署。

截屏2025-02-08 11.17.44.png

截屏2025-02-08 11.18.22.png

选择 Region 并部署应用。

图片

部署过程大约持续 10 分钟左右。

3. 验证应用

部署完毕后,点击 OpenWebUI 服务,在访问地址内找到“公网访问”。

图片

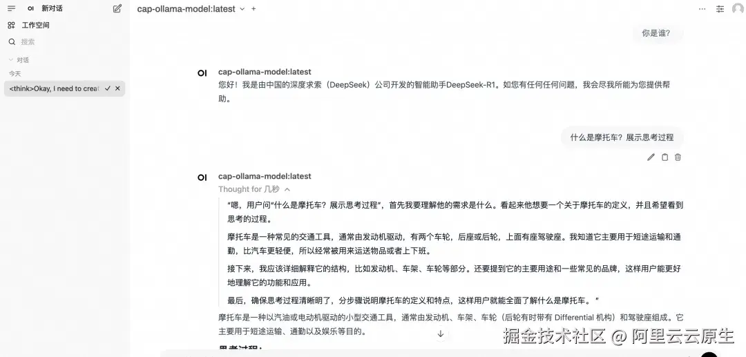
在 OpenWebUI 界面验证 DeepSeek 模型对话。

图片

方式2. 模型服务部署

使用 API 形式进行模型调用,接入线上业务应用。

1. 创建空白项目

进入 CAP 控制台 [ 3] 点击“创建空白项目”开始创建,并为项目命名。

图片

图片

2. 选择模型服务

选择“模型服务”组件并创建。

图片

3. 预览&部署

选择模型“DeepSeek-R1-Distill-Qwen-7B-GGUF”。

图片

点击“资源配置”开始配置卡型及规格(可直接使用默认配置)。

图片

您也可以根据业务诉求填写需要的卡型信息,DeepSeek-R1-Distill-Qwen-7B-GGUF 推荐使用 Tesla 系列。

点击“预览并部署”,该阶段需下载模型,预计等待 10 分钟左右即可完成。

图片

4. 尝试更多模型部署

如果您希望部署更多模型,但是支持列表中没有,您可以选择“更多模型来源”。

图片

如模型来源选择“ModelScope”,点击“获取 ModelScope 支持模型列表 [ 4] ”。

以 DeepSeek-R1-Distill-Qwen-7B-GGUF 为例,模版参考信息:

  • ModelScope ID:lmstudio-community/DeepSeek-R1-Distill-Qwen-7B-GGUF
  • 执行框架:Ollama
  • 模型加载方式:单文件加载
  • GGUF 文件:DeepSeek-R1-Distill-Qwen-7B-Q4_K_M.gguf

图片

若希望支持列表中没有的更多模型,可至 modelscope 复制相关模型 ID,并修改为加载的 GGUF 文件即可。

以 DeepSeek 14B [ 5] 为例,如希望部署 14B 模型可将配置改为:

  • ModelScope ID:lmstudio-community/DeepSeek-R1-Distill-Qwen-14B-GGUF
  • GGUF 文件:DeepSeek-R1-Distill-Qwen-14B-Q4_K_M.gguf

图片

  • 更多 ollama 参数配置如 params,template 等,可参考 DeepSeek ollama library [ 6]
  • 14B 及以上模型需在资源配置中使用 Ada 系显卡,并且推荐使用全卡预留(48G显存)

5. 验证模型服务

点击调试,即可测试和验证相关模型调用。

图片

图片

在本地 IDE 中验证模型调用。

图片

6. 第三方平台 API 调用

您可以选择在 Chatbox 等其他第三方平台中验证和引用模型调用,以下以 chatbox 为例。

图片

图片

您可以自主切换至 deepseek-ai/DeepSeek-R1-Distill-Qwen-1.5B/14B/32B 或其他参数模型。

同时,Cap 模型部署也支持多种模型部署能力,您可根据业务自行配置相关信息。

关于 CAP

什么是CAP?

云应用开发平台 CAP(Cloud Application Platform)是阿里云推出的一站式应用开发和生命周期管理平台。 应用开发者可以通过 Serverless 架构来构建容器化、高弹性、免运维的云上应用,也可以通过 AI 大语言模型推动云上应用逐步升级为智能化应用,而 CAP 的应用开发范式正是结合了 Serverless 和 AI 的两者优势,帮助开发者更高效地响应市场变化,快速构建高可用、低延迟的云上应用。

CAP 提供了丰富的 Serverless +AI 应用模板、先进的开发工具和企业级应用管理功能,帮助个人和企业开发者专注于业务场景,快速构建并持续迭代云上应用,可显著提高研发、部署和运维效率。

云应用开发平台 CAP 具备极速体验、生态集成、更低成本以及灵活组装等特点,Serverless 与 AI 紧密结合,让存量应用智能化更便捷、让 AI 应用开发更简单。

图片

  • 极低成本模型托管服务: 基于 Serverless GPU 算力模型服务,平均成本降低 60%。
  • 流程式开发先进工具: 基于云工作流 AI Studio 开发能力,最高效率提升 90%。
  • 一键极速创建 AI 应用: 海量高质量应用模板,面向不同客群,支持一键极速创建 AI 应用,解决 AI 应用开发者无从下手的困境
  • 灵活组装,二次开发: 基于丰富的云服务集成,原子化能力封装,自定义插件扩展,支持快速组装,沉淀业务资产,加速应用二次开发,满足业务定制化需求。

覆盖多场景,加速应用智能化

图片

  • AI 应用: 提供一系列可开箱即用的热门 AI 模板。借助 Serverless 高弹性及按量付费的优势,实现专属的 AIGC 云上环境。
  • Web 应用: 提供一系列流行编程语言的主流 Web 框架模板,可以立即部署并基于您所熟悉的 Web 框架进行二次开发。
  • ETL 数据处理应用: Serverless 典型的技术特点是事件驱动架构。以函数计算为例,函数计算支持丰富的事件源,通过事件触发机制,可以用几行代码和简单的配置对数据进行实时处理。
  • 音视频处理应用: 提供基于 FFmpeg 封装的一系列音视频处理应用,包括音视频转码、提取音视频元信息、获取音视频时长、音频转换、雪碧图生成、生成GIF、打水印等一系列能力,您可以一键部署一个 Serverless 架构的弹性高可用、免运维、低成本、高度自定义的音视频处理应用。
  • 文件处理应用: Serverless 由于其高弹性、开箱即用、免运维的特点非常适合处理文件。CAP 官方提供了丰富的文件处理的项目案例,例如 OSS 上传 Zip 文件自动解压、Zip 打包下载 OSS 文件等。

推荐您在 PC端体验:www.aliyun.com/product/cap

相关链接:

[1] 云原生应用开放平台 CAP

www.aliyun.com/product/cap

[2] 试用额度

account.aliyun.com/login/login…

[3] CAP 控制台

account.aliyun.com/login/login…

[4] 获取 ModelScope 支持模型列表

help.aliyun.com/zh/cap/user…

[5] DeepSeek 14B

www.modelscope.cn/models/lmst…

[6] DeepSeek ollama library

ollama.com/library/dee…