【详细版】腾讯 IMA 知识库:AI 智能整理,轻松碾压本地知识库!

1,865 阅读4分钟

因为上一篇有些地方写的不详细,就弄了这一篇的详细版,如有问题可留言~~~

因为上一篇有些地方写的不详细,就弄了这一篇的详细版,如有问题可留言~~~

因为上一篇有些地方写的不详细,就弄了这一篇的详细版,如有问题可留言~~~

在信息爆炸的时代,如何高效管理知识,提升学习与工作效率? 这是每个职场人、学生、研究者都关心的问题。

最近,我在寻找更流畅使用 DeepSeek R1 的方法时,意外发现了一款由 腾讯推出的智能知识管理工具——IMA.Copilot(简称 IMA)

💡 一用惊艳!对比之后,我直接一脚踢开自己搭建的本地知识库! 无缝对接微信生态、支持 DeepSeek-R1、大模型 AI 赋能…… 这款工具的强大,让我彻底放弃了原有的本地方案。

今天,就带大家详细体验一下 IMA 知识库,看看它如何颠覆我们的知识管理方式!


一、 IMA 知识库,让 AI 重新定义知识管理!

🔹 为什么选择腾讯 IMA 知识库?

智能 AI 赋能:可选择 腾讯混元大模型 or DeepSeek R1,实现 AI 划词、文档解读、翻译、问答等功能。 ✅ 高效的多端同步:支持 PC 端 + 微信小程序,无论在哪存储,随时随地可查阅。 ✅ 闭环式知识管理:支持 文档上传、AI 解析、智能问答、自动整理笔记,打造完整的 “输入-整理-输出” 流程。 ✅ 超便捷操作:支持 批量上传文件、图片扫描导入、快速收藏文章,彻底告别手动整理的繁琐!

📌 体验地址:IMA 官网

二、如何快速上手 IMA?

1、下载 & 安装

进入 IMA 官网,下载对应的版本。


2、基本设置

首次打开 IMA,建议进行以下设置:

🔹 选择默认 AI 大模型(支持腾讯混元 & DeepSeek R1) 🔹 开启 AI 划词功能(全局可用,支持 AI 解读、改写、翻译、问答等)

Tips:如果你是 DeepSeek R1 的深度用户,强烈推荐选择它作为默认 AI!

三、详细使用介绍

1、搜索功能

1. 搜索功能

1.1 普通搜索

直接使用“对话问答”的方式,可选择使用的模型以及是否联网功能!

1.2 智能写作

点击下边的“智能写作”按钮,有不同的文章类型选择,让写作更加专业!

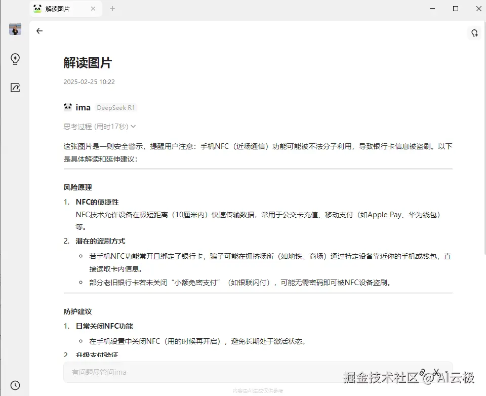
2. 截图问答

通过截图方式来进行提问!!!

然后有“解读图片”和“提取文字”这两个功能可选择!

2.1 解读图片

根据图片中的内容,只能解析图片中内容并进行分析介绍~

2.2 提取文字

直接提取图片中的文字内容~

3. 解读文档

支持多格式文件上传(最多 10 个文件 同时上传)

支持格式:PDF、DOCX、JPEG、PNG 等,AI 可直接解析内容!

然后有“总结内容”和“生成脑图”这两个功能可选择!

3.1 总结内容

对文件内的内容进行总结~

3.2 生成脑图

对文件内的内容进行分析,然后返回大纲~

2、知识库

1. 个人知识库

只有自己有权限增删改查

1.1 上传本地文件

1.2 基于个人知识库提问

(对知识库中的内容进行 AI 互动提问)

2. 共享知识库

可将这个知识库分享给他人,并可进行用户管理

2.1 创建共享知识库&上传本地文件

2.2 基于共享知识库提问

(对知识库中的内容进行 AI 互动提问)

2.3 分享共享知识库&权限管理

3、笔记

1. 手动写笔记

2. 使用AI帮助写笔记

3. 将笔记保存到知识库

四、IMA vs. 本地知识库,对比后直接封神!

很多人(包括我自己),可能之前都搭建过其他的本地知识管理系统。

但是,对比之后,我果断抛弃了本地方案!

功能IMA 知识库本地知识库(Obsidian/Notion)
AI 支持DeepSeek / 混元 AI,智能解析需手动整合 GPT
笔记管理内置 AI 解析 & 结构化整理需手动归档分类
跨端同步PC + 微信小程序无缝衔接需手动同步至云端
成本免费,官方提供服务器需自建服务器 & 维护

🚀 一句话总结IMA 知识库 = AI + 自动同步 + 云端管理,全自动智能知识管理神器!


结语:你的知识库,还要自己搭吗?

面对腾讯 IMA 知识库的强大功能,你还要手动整理文件、记录会议、分类笔记吗?

💡 无论你是开发者、学生、职场人士,IMA 都能帮你高效管理知识,让 AI 赋能你的日常学习与工作!

🔗 立即体验 IMA:官网入口