android系统_app冷启动流程分析

196 阅读17分钟

目录

一,APP冷启动整体框架

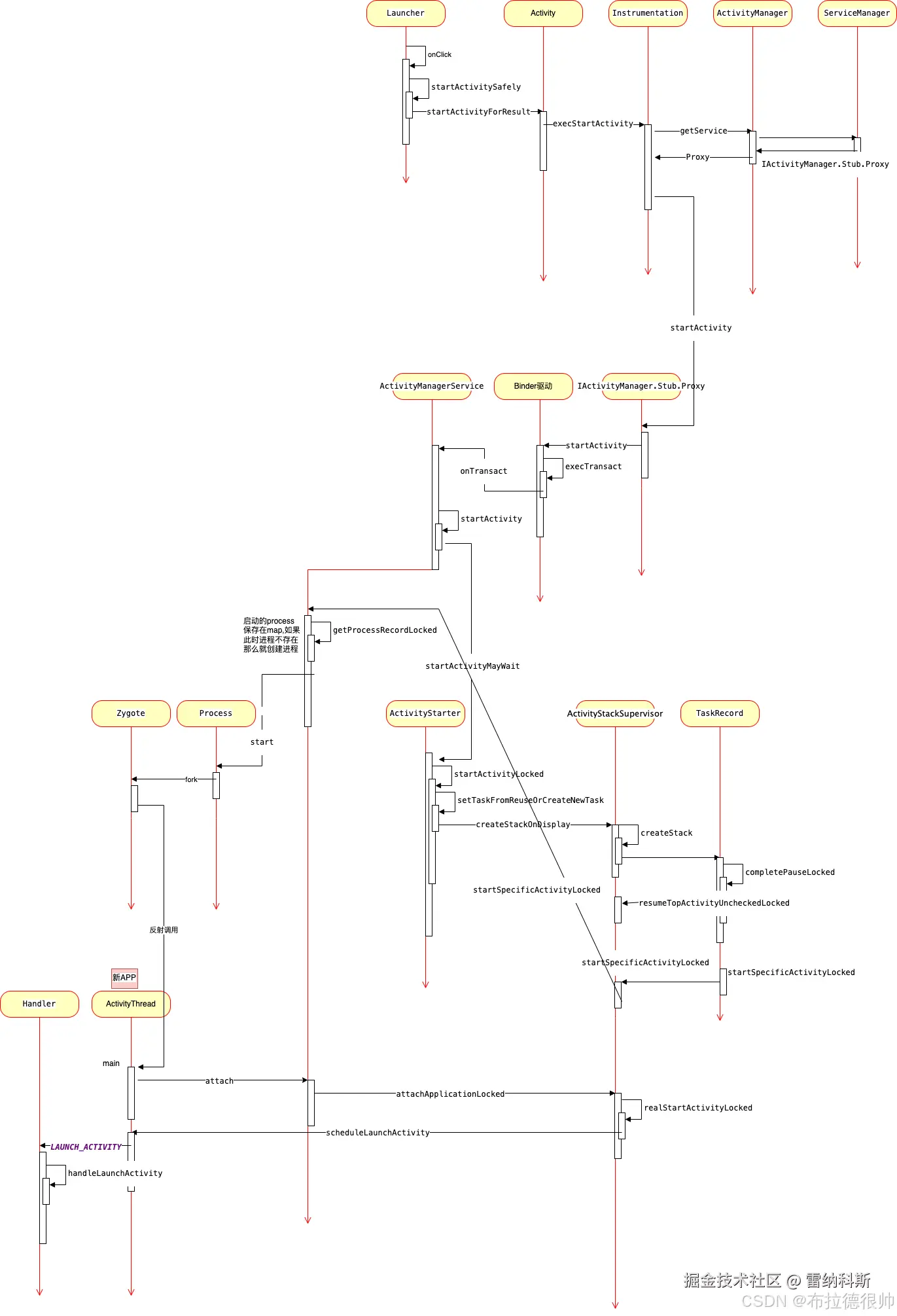
1.1 APP冷启动时序图

1.2 APP冷启动框架图

二,启动流程代码分析

2.1 启动入口

2.2 启动app到system_server进程

2.3 从Binder驱动层转发

2.4 创建ActivityStack

 2.5 创建TaskRecord

2.6启动新的activity之前为什么要pause启动它的activity

2.7 目标进程不存在创建进程

2.8 Zygote创建进程

2.9 进程创建完毕反射调用目标进程的main方法

2.10 APP进程收到Binder驱动响应

三,APP进程创建以后回掉Activity生命周期

3.1 发送Handler消息

3.1.1 小结

四,预处理

4.1 Activity后启动过程

4.2 为什么Activity启动以后,之前的activity的onStop方法一定执行吗????

五,结束语


一,APP冷启动整体框架

1.1 APP冷启动时序图

​编辑

1.2 APP冷启动框架图

 从上帝视角来看APP冷启动时序图

​编辑

二,启动流程代码分析

2.1 启动入口

在Launcher activity的onClickAppShortcut点击函数启动

protected void onClickAppShortcut(final View v) {
       ....................

        // Start activities
        startAppShortcutOrInfoActivity(v);
}

接下来进入到了Activity里面调用startActivityForResult

public void startActivityForResult(@RequiresPermission Intent intent, int requestCode,
            @Nullable Bundle options) {
        if (mParent == null) {
            options = transferSpringboardActivityOptions(options);
            Instrumentation.ActivityResult ar =
                mInstrumentation.execStartActivity(
                    this, mMainThread.getApplicationThread(), mToken, this,
                    intent, requestCode, options);
            
            }
 ........................................................
        }
    }

继续调用Instrumentation启动activity,这里很重要,因为这里通过ActivityManager拿到AMS的代理对象ActivityManager.getService

 public ActivityResult execStartActivity(
            Context who, IBinder contextThread, IBinder token, Activity target,
            Intent intent, int requestCode, Bundle options) {
        IApplicationThread whoThread = (IApplicationThread) contextThread;
      ......................................
        try {
            intent.migrateExtraStreamToClipData();
            intent.prepareToLeaveProcess(who);
            int result = ActivityManager.getService()
                .startActivity(whoThread, who.getBasePackageName(), intent,
                        intent.resolveTypeIfNeeded(who.getContentResolver()),
                        token, target != null ? target.mEmbeddedID : null,
                        requestCode, 0, null, options);
            checkStartActivityResult(result, intent);
        } catch (RemoteException e) {
            throw new RuntimeException("Failure from system", e);
        }
        return null;
    }

从这一刻就是进入到AMS里面,也就是说进入到了system_server进程里面了,

在进入system_server之前可以看到获取AMS是通过向ServiceManager进程获取到的

 private static final Singleton<IActivityManager> IActivityManagerSingleton =
            new Singleton<IActivityManager>() {
                @Override
                protected IActivityManager create() {
                    final IBinder b = ServiceManager.getService(Context.ACTIVITY_SERVICE);
                    final IActivityManager am = IActivityManager.Stub.asInterface(b);
                    return am;
                }
            };

/Volumes/aosp/android-8.1.0_r52/frameworks/base/core/java/android/os/ServiceManager.java

  public static IBinder getService(String name) {
        try {
            IBinder service = sCache.get(name);
            if (service != null) {
                return service;
            } else {
                return Binder.allowBlocking(getIServiceManager().getService(name));
            }
        } catch (RemoteException e) {
            Log.e(TAG, "error in getService", e);
        }
        return null;
    }

可以看到是先获取到IServiceManager对象

 private static IServiceManager getIServiceManager() {
        if (sServiceManager != null) {
            return sServiceManager;
        }

        // Find the service manager
        sServiceManager = ServiceManagerNative
                .asInterface(Binder.allowBlocking(BinderInternal.getContextObject()));
        return sServiceManager;
    }

然后在获取IActivityManager代理对象的

接下来继续看进入到system_server进程

/Volumes/aosp/android-8.1.0_r52/frameworks/base/core/java/android/app/Instrumentation.java

​编辑

我们可以分别查看com.android.launcher3和system_server的pid,然后在结合代码看进程的pid

​编辑

发现在Instrumentation里面调用到ActivityManager.getService这一刻还是在APP进程(pid=3526和命令行里面获取到pid一致),一旦调用到ActivityManager.getService

​编辑

就进入到lsystem_server进程(pid=803)

2.2 启动app到system_server进程

接着上个篇章讲解的,此时start Activity进入到了system_server

通过截图我们可以看到这个回掉是Binder驱动层面调用上来的

​编辑

在用户空间的Framework层面-->java层面的Binder入口是在Framework层面-->native层面

​编辑

/Volumes/aosp/android-8.1.0_r52/frameworks/base/core/jni/android_util_Binder.cpp

virtual status_t onTransact(
        uint32_t code, const Parcel& data, Parcel* reply, uint32_t flags = 0)
    {
       ----------------------------------------------------------------------------
        jboolean res = env->CallBooleanMethod(mObject, gBinderOffsets.mExecTransact,
            code, reinterpret_cast<jlong>(&data), reinterpret_cast<jlong>(reply), flags);
       ----------------------------------------------------------------------------

     }

可以看到调用到java层面是通过JNI反射调用的,其中mExecTransact这个方法是在JNI注册的时候已经注册的对应的java层面的方法是

    gBinderOffsets.mExecTransact = GetMethodIDOrDie(env, clazz, "execTransact", "(IJJI)Z");

因此才可以调用到java层面的Binder,然后我们回到java层面的Binder

/Volumes/aosp/android-8.1.0_r52/frameworks/base/core/java/android/os/Binder.java
// Entry point from android_util_Binder.cpp's onTransact
    private boolean execTransact(int code, long dataObj, long replyObj,
            int flags) {
        ------------------------------------------------------------
            res = onTransact(code, data, reply, flags);
        } catch (RemoteException|RuntimeException e) {
          ------------------------------------------------------------

        } finally {
            if (tracingEnabled) {
                Trace.traceEnd(Trace.TRACE_TAG_ALWAYS);
            }
        }

onTransact会调用到

/Volumes/aosp/android-8.1.0_r52/out/target/common/obj/JAVA_LIBRARIES/framework_intermediates/core/java/android/app/IActivityManager.java

 @Override
        public boolean onTransact(int code, android.os.Parcel data, android.os.Parcel reply, int flags) throws android.os.RemoteException {
            case TRANSACTION_startActivity: {
                    data.enforceInterface(DESCRIPTOR);
                    android.app.IApplicationThread _arg0;
                    _arg0 = android.app.IApplicationThread.Stub.asInterface(data.readStrongBinder());
                    java.lang.String _arg1;
                    _arg1 = data.readString();
                    android.content.Intent _arg2;
                    if ((0 != data.readInt())) {
                        _arg2 = android.content.Intent.CREATOR.createFromParcel(data);
                    } else {
                        _arg2 = null;
                    }
                    java.lang.String _arg3;
                    _arg3 = data.readString();
                    android.os.IBinder _arg4;
                    _arg4 = data.readStrongBinder();
                    java.lang.String _arg5;
                    _arg5 = data.readString();
                    int _arg6;
                    _arg6 = data.readInt();
                    int _arg7;
                    _arg7 = data.readInt();
                    android.app.ProfilerInfo _arg8;
                    if ((0 != data.readInt())) {
                        _arg8 = android.app.ProfilerInfo.CREATOR.createFromParcel(data);
                    } else {
                        _arg8 = null;
                    }
                    android.os.Bundle _arg9;
                    if ((0 != data.readInt())) {
                        _arg9 = android.os.Bundle.CREATOR.createFromParcel(data);
                    } else {
                        _arg9 = null;
                    }
                    int _result = this.startActivity(_arg0, _arg1, _arg2, _arg3, _arg4, _arg5, _arg6, _arg7, _arg8, _arg9);
                    reply.writeNoException();
                    reply.writeInt(_result);
                    return true;
                }
}

到这里调用到了真正的AMS对象,这个是通过AMS的代理对象转发过来的,此时交给了

IActivityManager.Proxy代理代理对象
@Override
            public int startActivity(android.app.IApplicationThread caller, java.lang.String callingPackage, android.content.Intent intent, java.lang.String resolvedType, android.os.IBinder resultTo, java.lang.String resultWho, int requestCode, int flags, android.app.ProfilerInfo profilerInfo, android.os.Bundle options) throws android.os.RemoteException {
                android.os.Parcel _data = android.os.Parcel.obtain();
                android.os.Parcel _reply = android.os.Parcel.obtain();
                int _result;
               ------------------------------------------------------------------------
                    mRemote.transact(Stub.TRANSACTION_startActivity, _data, _reply, 0);
                    _reply.readException();
                    _result = _reply.readInt();
                } finally {
                    _reply.recycle();
                    _data.recycle();
                }
                return _result;
            }

最后会调用到Binder驱动层面,经过binder驱动层的转发 

2.3 从Binder驱动层转发

/Volumes/aosp/android-8.1.0_r52/frameworks/base/services/core/java/com/android/server/am/ActivityManagerService.java

@Override
    public final int startActivityAsUser(IApplicationThread caller, String callingPackage,
            Intent intent, String resolvedType, IBinder resultTo, String resultWho, int requestCode,
            int startFlags, ProfilerInfo profilerInfo, Bundle bOptions, int userId) {
       -------------------------------------------------------
        return mActivityStarter.startActivityMayWait(caller, -1, callingPackage, intent,
                resolvedType, null, null, resultTo, resultWho, requestCode, startFlags,
                profilerInfo, null, null, bOptions, false, userId, null, "startActivityAsUser");
    }

交给/Volumes/aosp/android-8.1.0_r52/frameworks/base/services/core/java/com/android/server/am/ActivityStarter.java来处理,这里可以看到方法名起的特别好叫做startActivityMayWait,因为这里是在Binder线程池里面的一个线程操作,是异步的,因为会很耗时

private int startActivity(IApplicationThread caller, Intent intent, Intent ephemeralIntent,
            String resolvedType, ActivityInfo aInfo, ResolveInfo rInfo,
            IVoiceInteractionSession voiceSession, IVoiceInteractor voiceInteractor,
            IBinder resultTo, String resultWho, int requestCode, int callingPid, int callingUid,
            String callingPackage, int realCallingPid, int realCallingUid, int startFlags,
            ActivityOptions options, boolean ignoreTargetSecurity, boolean componentSpecified,
            ActivityRecord[] outActivity, TaskRecord inTask)
   doPendingActivityLaunchesLocked(false);

        return startActivity(r, sourceRecord, voiceSession, voiceInteractor, startFlags, true,
                options, inTask, outActivity);
    }
}

2.4 创建ActivityStack

如果stack为空,先创建stack

private int setTaskFromReuseOrCreateNewTask(
            TaskRecord taskToAffiliate, int preferredLaunchStackId, ActivityStack topStack) {
        mTargetStack = computeStackFocus(
                mStartActivity, true, mLaunchBounds, mLaunchFlags, mOptions);

        // Do no move the target stack to front yet, as we might bail if
        // isLockTaskModeViolation fails below.

        if (mReuseTask == null) {
            final TaskRecord task = mTargetStack.createTaskRecord(
                    mSupervisor.getNextTaskIdForUserLocked(mStartActivity.userId),
                    mNewTaskInfo != null ? mNewTaskInfo : mStartActivity.info,
                    mNewTaskIntent != null ? mNewTaskIntent : mIntent, mVoiceSession,
                    mVoiceInteractor, !mLaunchTaskBehind /* toTop */, mStartActivity.mActivityType);

private ActivityStack computeStackFocus(ActivityRecord r, boolean newTask, Rect bounds,
        int launchFlags, ActivityOptions aOptions) {
    final TaskRecord task = r.getTask();
    ActivityStack stack = getLaunchStack(r, launchFlags, task, aOptions);
    if (stack != null) {
        return stack;
    }

    final ActivityStack currentStack = task != null ? task.getStack() : null;
    if (currentStack != null) {
        if (mSupervisor.mFocusedStack != currentStack) {
            if (DEBUG_FOCUS || DEBUG_STACK) Slog.d(TAG_FOCUS,
                    "computeStackFocus: Setting " + "focused stack to r=" + r
                            + " task=" + task);
        } else {
            if (DEBUG_FOCUS || DEBUG_STACK) Slog.d(TAG_FOCUS,
                    "computeStackFocus: Focused stack already="
                            + mSupervisor.mFocusedStack);
        }
        return currentStack;
    }

    if (canLaunchIntoFocusedStack(r, newTask)) {
        if (DEBUG_FOCUS || DEBUG_STACK) Slog.d(TAG_FOCUS,
                "computeStackFocus: Have a focused stack=" + mSupervisor.mFocusedStack);
        return mSupervisor.mFocusedStack;
    }

    if (mSourceDisplayId != DEFAULT_DISPLAY) {
        // Try to put the activity in a stack on a secondary display.
        stack = mSupervisor.getValidLaunchStackOnDisplay(mSourceDisplayId, r);
        if (stack == null) {
            // If source display is not suitable - look for topmost valid stack in the system.
            if (DEBUG_FOCUS || DEBUG_STACK) Slog.d(TAG_FOCUS,
                    "computeStackFocus: Can't launch on mSourceDisplayId=" + mSourceDisplayId
                            + ", looking on all displays.");
            stack = mSupervisor.getNextValidLaunchStackLocked(r, mSourceDisplayId);
        }
    }
    if (stack == null) {
        // We first try to put the task in the first dynamic stack on home display.
        final ArrayList<ActivityStack> homeDisplayStacks = mSupervisor.mHomeStack.mStacks;
        for (int stackNdx = homeDisplayStacks.size() - 1; stackNdx >= 0; --stackNdx) {
            stack = homeDisplayStacks.get(stackNdx);
            if (isDynamicStack(stack.mStackId)) {
                if (DEBUG_FOCUS || DEBUG_STACK) Slog.d(TAG_FOCUS,
                        "computeStackFocus: Setting focused stack=" + stack);
                return stack;
            }
        }
        // If there is no suitable dynamic stack then we figure out which static stack to use.
        final int stackId = task != null ? task.getLaunchStackId() :
                bounds != null ? FREEFORM_WORKSPACE_STACK_ID :
                        FULLSCREEN_WORKSPACE_STACK_ID;
        stack = mSupervisor.getStack(stackId, CREATE_IF_NEEDED, ON_TOP);
    }
    if (DEBUG_FOCUS || DEBUG_STACK) Slog.d(TAG_FOCUS, "computeStackFocus: New stack r="
            + r + " stackId=" + stack.mStackId);
    return stack;
}

 创建对应的ActivityStack        

 ActivityStack(ActivityStackSupervisor.ActivityDisplay display, int stackId,
            ActivityStackSupervisor supervisor, RecentTasks recentTasks, boolean onTop) {
        mStackSupervisor = supervisor;
        mService = supervisor.mService;
        mHandler = new ActivityStackHandler(mService.mHandler.getLooper());
        mWindowManager = mService.mWindowManager;
        mStackId = stackId;
        mCurrentUser = mService.mUserController.getCurrentUserIdLocked();
        mRecentTasks = recentTasks;
        mTaskPositioner = mStackId == FREEFORM_WORKSPACE_STACK_ID
                ? new LaunchingTaskPositioner() : null;
        mTmpRect2.setEmpty();
        mWindowContainerController = createStackWindowController(display.mDisplayId, onTop,
                mTmpRect2);
        mStackSupervisor.mStacks.put(mStackId, this);
        postAddToDisplay(display, mTmpRect2.isEmpty() ? null : mTmpRect2, onTop);
    }

 2.5 创建TaskRecord

TaskRecord createTaskRecord(int taskId, ActivityInfo info, Intent intent,
            IVoiceInteractionSession voiceSession, IVoiceInteractor voiceInteractor,
            boolean toTop, int type) {
        TaskRecord task = new TaskRecord(mService, taskId, info, intent, voiceSession,
                voiceInteractor, type);
        // add the task to stack first, mTaskPositioner might need the stack association
        addTask(task, toTop, "createTaskRecord");
        final boolean isLockscreenShown = mService.mStackSupervisor.mKeyguardController
                .isKeyguardShowing(mDisplayId != INVALID_DISPLAY ? mDisplayId : DEFAULT_DISPLAY);
        if (!layoutTaskInStack(task, info.windowLayout) && mBounds != null && task.isResizeable()
                && !isLockscreenShown) {
            task.updateOverrideConfiguration(mBounds);
        }
        task.createWindowContainer(toTop, (info.flags & FLAG_SHOW_FOR_ALL_USERS) != 0);
        return task;
    }

那么我们会奇怪/Volumes/aosp/android-8.1.0_r52/frameworks/base/services/core/java/com/android/server/am/ActivityStackSupervisor.java这个对象什么时候创建的呢,好像在冷启动app的时候没有看到有这个创建的创建过程,其实这个对象是在system_server进程创建AMS的时候就创建了,

public static final class Lifecycle extends SystemService {
        private final ActivityManagerService mService;

        public Lifecycle(Context context) {
            super(context);
            mService = new ActivityManagerService(context);
        }
}

在ActivityManagerService的构造函数中创建的

public ActivityManagerService(Context systemContext) {
        LockGuard.installLock(this, LockGuard.INDEX_ACTIVITY);
        mInjector = new Injector();
        mContext = systemContext;

      ------------------------------------------------------------------
        mConfigurationSeq = mTempConfig.seq = 1;
        mStackSupervisor = createStackSupervisor();
}

 protected ActivityStackSupervisor createStackSupervisor() {
        return new ActivityStackSupervisor(this, mHandler.getLooper());
    }

2.6启动新的activity之前为什么要pause启动它的activity

我们可以看到/Volumes/aosp/android-8.1.0_r52/frameworks/base/services/core/java/com/android/server/am/ActivityStack.java

管理了所有的Activity,在调用resumeTopActivityInnerLocked的时候会

 private boolean resumeTopActivityInnerLocked(ActivityRecord prev, ActivityOptions options) {
          boolean pausing = mStackSupervisor.pauseBackStacks(userLeaving, next, false);


          if (next.app != null && next.app.thread != null) {
           ---- ---- ---- ----  ---- ---- ---- ----  ---- ---- ---- ----  ---- ---- ---- ----
            synchronized(mWindowManager.getWindowManagerLock()) {
            ---- ---- ---- ----  ---- ---- ---- ----  ---- ---- ---- ----  ---- ---- ---- ----
                next.startLaunchTickingLocked();

                ActivityRecord lastResumedActivity =
                        lastStack == null ? null :lastStack.mResumedActivity;
                ActivityState lastState = next.state;

                mService.updateCpuStats();

                if (DEBUG_STATES) Slog.v(TAG_STATES, "Moving to RESUMED: " + next
                        + " (in existing)");

                setResumedActivityLocked(next, "resumeTopActivityInnerLocked");

             ---- ---- ---- ----  ---- ---- ---- ----  ---- ---- ---- ----  ---- ---- ---- ----

                if (mStackSupervisor.isFocusedStack(this)) {

                  ---- ---- ---- ----  ---- ---- ---- ----  ---- ---- ---- ----  ---- ---- ---- ----
                }

                if (notUpdated) {
                 
                    if (nextNext != next) {
                        // Do over!
                        mStackSupervisor.scheduleResumeTopActivities();
                    }
                  
                }

                try {
               ---- ---- ---- ----  ---- ---- ---- ----  ---- ---- ---- ----  ---- ---- ---- ----

                    if (next.newIntents != null) {
                        next.app.thread.scheduleNewIntent(
                                next.newIntents, next.appToken, false /* andPause */);
                    }

                 ---- ---- ---- ----  ---- ---- ---- ----  ---- ---- ---- ----  ---- ---- ---- ----
                } catch (Exception e) {
                   ---- ---- ---- ----  ---- ---- ---- ----  ---- ---- ---- ----  ---- ---- ---- ----
            try {
                next.completeResumeLocked();
            } catch (Exception e) {
                // If any exception gets thrown, toss away this
                // activity and try the next one.
                Slog.w(TAG, "Exception thrown during resume of " + next, e);
                requestFinishActivityLocked(next.appToken, Activity.RESULT_CANCELED, null,
                        "resume-exception", true);
                if (DEBUG_STACK) mStackSupervisor.validateTopActivitiesLocked();
                return true;
            }
        } else {
            ---- ---- ---- ----  ---- ---- ---- ----  ---- ---- ---- ----  ---- ---- ---- ----
            mStackSupervisor.startSpecificActivityLocked(next, true, true);
        }

        }

2.7 目标进程不存在创建进程

 private boolean resumeTopActivityInnerLocked(ActivityRecord prev, ActivityOptions options) {
          boolean pausing = mStackSupervisor.pauseBackStacks(userLeaving, next, false);


          if (next.app != null && next.app.thread != null) {
           ---- ---- ---- ----  ---- ---- ---- ----  ---- ---- ---- ----  ---- ---- ---- ----
            synchronized(mWindowManager.getWindowManagerLock()) {
            ---- ---- ---- ----  ---- ---- ---- ----  ---- ---- ---- ----  ---- ---- ---- ----
                next.startLaunchTickingLocked();

                ActivityRecord lastResumedActivity =
                        lastStack == null ? null :lastStack.mResumedActivity;
                ActivityState lastState = next.state;

                mService.updateCpuStats();

                if (DEBUG_STATES) Slog.v(TAG_STATES, "Moving to RESUMED: " + next
                        + " (in existing)");

                setResumedActivityLocked(next, "resumeTopActivityInnerLocked");

             ---- ---- ---- ----  ---- ---- ---- ----  ---- ---- ---- ----  ---- ---- ---- ----

                if (mStackSupervisor.isFocusedStack(this)) {

                  ---- ---- ---- ----  ---- ---- ---- ----  ---- ---- ---- ----  ---- ---- ---- ----
                }

                if (notUpdated) {
                 
                    if (nextNext != next) {
                        // Do over!
                        mStackSupervisor.scheduleResumeTopActivities();
                    }
                  
                }

                try {
               ---- ---- ---- ----  ---- ---- ---- ----  ---- ---- ---- ----  ---- ---- ---- ----

                    if (next.newIntents != null) {
                        next.app.thread.scheduleNewIntent(
                                next.newIntents, next.appToken, false /* andPause */);
                    }

                 ---- ---- ---- ----  ---- ---- ---- ----  ---- ---- ---- ----  ---- ---- ---- ----
                } catch (Exception e) {
                   ---- ---- ---- ----  ---- ---- ---- ----  ---- ---- ---- ----  ---- ---- ---- ----
            try {
                next.completeResumeLocked();
            } catch (Exception e) {
                // If any exception gets thrown, toss away this
                // activity and try the next one.
                Slog.w(TAG, "Exception thrown during resume of " + next, e);
                requestFinishActivityLocked(next.appToken, Activity.RESULT_CANCELED, null,
                        "resume-exception", true);
                if (DEBUG_STACK) mStackSupervisor.validateTopActivitiesLocked();
                return true;
            }
        } else {
            ---- ---- ---- ----  ---- ---- ---- ----  ---- ---- ---- ----  ---- ---- ---- ----
            mStackSupervisor.startSpecificActivityLocked(next, true, true);
        }

        }

 结合2.6和2.7可以看到在启动activity之前会先pasue启动它的activity然后如果target activity进程存在的话,那么就调用Resume activity,否则就会创建新的进程

private final void startProcessLocked(ProcessRecord app, String hostingType,
            String hostingNameStr, String abiOverride, String entryPoint, String[] entryPointArgs) {
        long startTime = SystemClock.elapsedRealtime();
         ----------------------------------------------------------------------------------------------------
            if (hostingType.equals("webview_service")) {
                startResult = startWebView(entryPoint,
                        app.processName, uid, uid, gids, debugFlags, mountExternal,
                        app.info.targetSdkVersion, seInfo, requiredAbi, instructionSet,
                        app.info.dataDir, null, entryPointArgs);
            } else {
                startResult = Process.start(entryPoint,
                        app.processName, uid, uid, gids, debugFlags, mountExternal,
                        app.info.targetSdkVersion, seInfo, requiredAbi, instructionSet,
                        app.info.dataDir, invokeWith, entryPointArgs);
            }
            --------------------------------------------------
            }

这里可以看到在创建新的进程的时候,对于 webview_service是会在WebViewZygote.getProcess()创建进程的,和其他的创建app进程不一样

2.8 Zygote创建进程

/Volumes/aosp/android-8.1.0_r52/frameworks/base/core/java/android/os/Process.java

public static final ProcessStartResult start(final String processClass,
                                  final String niceName,
                                  int uid, int gid, int[] gids,
                                  int debugFlags, int mountExternal,
                                  int targetSdkVersion,
                                  String seInfo,
                                  String abi,
                                  String instructionSet,
                                  String appDataDir,
                                  String invokeWith,
                                  String[] zygoteArgs) {
        return zygoteProcess.start(processClass, niceName, uid, gid, gids,
                    debugFlags, mountExternal, targetSdkVersion, seInfo,
                    abi, instructionSet, appDataDir, invokeWith, zygoteArgs);
    }

 此时会设置启动目标进程的一些参数

private Process.ProcessStartResult startViaZygote(final String processClass,
                                                      final String niceName,
                                                      final int uid, final int gid,
                                                      final int[] gids,
                                                      int debugFlags, int mountExternal,
                                                      int targetSdkVersion,
                                                      String seInfo,
                                                      String abi,
                                                      String instructionSet,
                                                      String appDataDir,
                                                      String invokeWith,
                                                      String[] extraArgs)
                                                      throws ZygoteStartFailedEx {
        ArrayList<String> argsForZygote = new ArrayList<String>();

        // --runtime-args, --setuid=, --setgid=,
        // and --setgroups= must go first
        argsForZygote.add("--runtime-args");
        argsForZygote.add("--setuid=" + uid);
        argsForZygote.add("--setgid=" + gid);
        if ((debugFlags & Zygote.DEBUG_ENABLE_JNI_LOGGING) != 0) {
            argsForZygote.add("--enable-jni-logging");
        }
        if ((debugFlags & Zygote.DEBUG_ENABLE_SAFEMODE) != 0) {
            argsForZygote.add("--enable-safemode");
        }
        if ((debugFlags & Zygote.DEBUG_ENABLE_JDWP) != 0) {
            argsForZygote.add("--enable-jdwp");
        }
        if ((debugFlags & Zygote.DEBUG_ENABLE_CHECKJNI) != 0) {
            argsForZygote.add("--enable-checkjni");
        }
        if ((debugFlags & Zygote.DEBUG_GENERATE_DEBUG_INFO) != 0) {
            argsForZygote.add("--generate-debug-info");
        }
        if ((debugFlags & Zygote.DEBUG_ALWAYS_JIT) != 0) {
            argsForZygote.add("--always-jit");
        }
        if ((debugFlags & Zygote.DEBUG_NATIVE_DEBUGGABLE) != 0) {
            argsForZygote.add("--native-debuggable");
        }
        if ((debugFlags & Zygote.DEBUG_JAVA_DEBUGGABLE) != 0) {
            argsForZygote.add("--java-debuggable");
        }
        if ((debugFlags & Zygote.DEBUG_ENABLE_ASSERT) != 0) {
            argsForZygote.add("--enable-assert");
        }
        if (mountExternal == Zygote.MOUNT_EXTERNAL_DEFAULT) {
            argsForZygote.add("--mount-external-default");
        } else if (mountExternal == Zygote.MOUNT_EXTERNAL_READ) {
            argsForZygote.add("--mount-external-read");
        } else if (mountExternal == Zygote.MOUNT_EXTERNAL_WRITE) {
            argsForZygote.add("--mount-external-write");
        }
        argsForZygote.add("--target-sdk-version=" + targetSdkVersion);

        // --setgroups is a comma-separated list
        if (gids != null && gids.length > 0) {
            StringBuilder sb = new StringBuilder();
            sb.append("--setgroups=");

            int sz = gids.length;
            for (int i = 0; i < sz; i++) {
                if (i != 0) {
                    sb.append(',');
                }
                sb.append(gids[i]);
            }

            argsForZygote.add(sb.toString());
        }

        if (niceName != null) {
            argsForZygote.add("--nice-name=" + niceName);
        }

        if (seInfo != null) {
            argsForZygote.add("--seinfo=" + seInfo);
        }

        if (instructionSet != null) {
            argsForZygote.add("--instruction-set=" + instructionSet);
        }

        if (appDataDir != null) {
            argsForZygote.add("--app-data-dir=" + appDataDir);
        }

        if (invokeWith != null) {
            argsForZygote.add("--invoke-with");
            argsForZygote.add(invokeWith);
        }

        argsForZygote.add(processClass);

        if (extraArgs != null) {
            for (String arg : extraArgs) {
                argsForZygote.add(arg);
            }
        }

        synchronized(mLock) {
            return zygoteSendArgsAndGetResult(openZygoteSocketIfNeeded(abi), argsForZygote);
        }
    }

然后通过socket的方式写入对应的数据

private static Process.ProcessStartResult zygoteSendArgsAndGetResult(
            ZygoteState zygoteState, ArrayList<String> args)
            throws ZygoteStartFailedEx {
        try {
            // Throw early if any of the arguments are malformed. This means we can
           ------------- ------------- ------------- ------------- -------------
             */
            final BufferedWriter writer = zygoteState.writer;
            final DataInputStream inputStream = zygoteState.inputStream;

            writer.write(Integer.toString(args.size()));
            writer.newLine();

            for (int i = 0; i < sz; i++) {
                String arg = args.get(i);
                writer.write(arg);
                writer.newLine();
            }

            writer.flush();

           -------------------
            result.pid = inputStream.readInt();
            result.usingWrapper = inputStream.readBoolean();

            if (result.pid < 0) {
                throw new ZygoteStartFailedEx("fork() failed");
            }
            return result;
        } catch (IOException ex) {
            zygoteState.close();
            throw new ZygoteStartFailedEx(ex);
        }
    }

 要搞明白这块的socket原理的话, 可以参考之前我写的android系统_模拟ZygoteServer写一个socket通信-CSDN博客 通过这个才能彻底搞明白这块的原理,那么我们回到之前讲解android系统启动流程分析-CSDN博客的时候,我们知道Zygote进程在创建好以后,main方法里面会有创建一个ZygoteServer服务器,然后会一直等待“客户端”的创建进程的请求,如果没有的话,那么就会休眠,结合

/Volumes/aosp/android-8.1.0_r52/frameworks/base/core/java/com/android/internal/os/ZygoteServer.java

Runnable runSelectLoop(String abiList) {
        ArrayList<FileDescriptor> fds = new ArrayList<FileDescriptor>();
        ArrayList<ZygoteConnection> peers = new ArrayList<ZygoteConnection>();

        fds.add(mServerSocket.getFileDescriptor());
        peers.add(null);

        while (true) {
            StructPollfd[] pollFds = new StructPollfd[fds.size()];
            for (int i = 0; i < pollFds.length; ++i) {
                pollFds[i] = new StructPollfd();
                pollFds[i].fd = fds.get(i);
                pollFds[i].events = (short) POLLIN;
            }
            try {
                Os.poll(pollFds, -1);
            } catch (ErrnoException ex) {
                throw new RuntimeException("poll failed", ex);
            }
            for (int i = pollFds.length - 1; i >= 0; --i) {
                if ((pollFds[i].revents & POLLIN) == 0) {
                    continue;
                }

                if (i == 0) {
                    ZygoteConnection newPeer = acceptCommandPeer(abiList);
                    peers.add(newPeer);
                    fds.add(newPeer.getFileDesciptor());
                } else {
                    try {
                        ZygoteConnection connection = peers.get(i);
                        final Runnable command = connection.processOneCommand(this);
---------------------------------------------------------------
                        }
                    } 
                    ---------------------------------------------------------------
                    }
                }
            }
        }
    }

在这里就非常的关键,Os.poll(pollFds, -1);这句话是linux的一个系统函数,会一直轮训对应的fd请求,没有的话,就会休眠,让出cpu,需要有数据来的话,那么就会立刻被唤醒,最后通过

/Volumes/aosp/android-8.1.0_r52/frameworks/base/core/java/com/android/internal/os/ZygoteConnection.java

Runnable processOneCommand(ZygoteServer zygoteServer) {
        String args[];
        Arguments parsedArgs = null;
        FileDescriptor[] descriptors;
---------------------------------------------------------------------------------------------------------

        pid = Zygote.forkAndSpecialize(parsedArgs.uid, parsedArgs.gid, parsedArgs.gids,
                parsedArgs.debugFlags, rlimits, parsedArgs.mountExternal, parsedArgs.seInfo,
                parsedArgs.niceName, fdsToClose, fdsToIgnore, parsedArgs.instructionSet,
                parsedArgs.appDataDir);

        try {
            if (pid == 0) {
                // in child
                zygoteServer.setForkChild();

                zygoteServer.closeServerSocket();
                IoUtils.closeQuietly(serverPipeFd);
                serverPipeFd = null;

                return handleChildProc(parsedArgs, descriptors, childPipeFd);
            } else {
                // In the parent. A pid < 0 indicates a failure and will be handled in
                // handleParentProc.
                IoUtils.closeQuietly(childPipeFd);
                childPipeFd = null;
                handleParentProc(pid, descriptors, serverPipeFd);
                return null;
            }
        } finally {
           ---------------------------------------------------------------------------------------------------------
        }
    }

Zygote.forkAndSpecialize创建(fork)一个新的进程

2.9 进程创建完毕反射调用目标进程的main方法

/Volumes/aosp/android-8.1.0_r52/frameworks/base/core/java/com/android/internal/os/RuntimeInit.java

 static class MethodAndArgsCaller implements Runnable {
        /** method to call */
        private final Method mMethod;

        /** argument array */
        private final String[] mArgs;

        public MethodAndArgsCaller(Method method, String[] args) {
            mMethod = method;
            mArgs = args;
        }

        public void run() {
            try {
                mMethod.invoke(null, new Object[] { mArgs });
            } catch (IllegalAccessException ex) {
                throw new RuntimeException(ex);
            } catch (InvocationTargetException ex) {
                Throwable cause = ex.getCause();
                if (cause instanceof RuntimeException) {
                    throw (RuntimeException) cause;
                } else if (cause instanceof Error) {
                    throw (Error) cause;
                }
                throw new RuntimeException(ex);
            }
        }
    }
}

此时APP的 /Volumes/aosp/android-8.1.0_r52/frameworks/base/core/java/android/app/ActivityThread.java的main方法会被调用,到这里才从Zygote进程出来        

public static void main(String[] args) {
        Trace.traceBegin(Trace.TRACE_TAG_ACTIVITY_MANAGER, "ActivityThreadMain");
		------------------------------------------------------------------------
        Looper.prepareMainLooper();

        ActivityThread thread = new ActivityThread();
        thread.attach(false);

        if (sMainThreadHandler == null) {
            sMainThreadHandler = thread.getHandler();
        }

        if (false) {
            Looper.myLooper().setMessageLogging(new
                    LogPrinter(Log.DEBUG, "ActivityThread"));
        }

        // End of event ActivityThreadMain.
        Trace.traceEnd(Trace.TRACE_TAG_ACTIVITY_MANAGER);
        Looper.loop();

        		------------------------------------------------------------------------

    }

此时会把自己的ApplicationThread服务实例放在AMS里面管理起来,让AMS拥有ApplicationThread的代理对象,最终会放在内核的Binder驱动里面,关于Binder驱动会有专门的文章来讲解,敬请期待

2.10 APP进程收到Binder驱动响应

/Volumes/aosp/android-8.1.0_r52/frameworks/base/services/core/java/com/android/server/am/ActivityManagerService.java

public final void attachApplication(IApplicationThread thread) {
        synchronized (this) {
            int callingPid = Binder.getCallingPid();
            final long origId = Binder.clearCallingIdentity();
            attachApplicationLocked(thread, callingPid);
            Binder.restoreCallingIdentity(origId);
        }
    }

这里需要重点注意,此时的thread对象其实是ApplicationThread的代理对象,

​编辑

2.11 终于到了启动APP进程的时候

/Volumes/aosp/android-8.1.0_r52/frameworks/base/services/core/java/com/android/server/am/ActivityStackSupervisor.java

final boolean realStartActivityLocked(ActivityRecord r, ProcessRecord app,
            boolean andResume, boolean checkConfig) throws RemoteException {
------------------------------------------------------------------------------------------
                app.thread.scheduleLaunchActivity(new Intent(r.intent), r.appToken,
                        System.identityHashCode(r), r.info,
                        // TODO: Have this take the merged configuration instead of separate global
                       ------------------------------------------------------------------------------------------
                        mergedConfiguration.getGlobalConfiguration(),
                        mergedConfiguration.getOverrideConfiguration(), r.compat,
                        r.launchedFromPackage, task.voiceInteractor, app.repProcState, r.icicle,
                        r.persistentState, results, newIntents, !andResume,
                        mService.isNextTransitionForward(), profilerInfo);

                if ((app.info.privateFlags & ApplicationInfo.PRIVATE_FLAG_CANT_SAVE_STATE) != 0) {
             ------------------------------------------------------------------------------------------
                    if (app.processName.equals(app.info.packageName)) {
                        if (mService.mHeavyWeightProcess != null
                                && mService.mHeavyWeightProcess != app) {
                            Slog.w(TAG, "Starting new heavy weight process " + app
                                    + " when already running "
                                    + mService.mHeavyWeightProcess);
                        }
                        mService.mHeavyWeightProcess = app;
                        Message msg = mService.mHandler.obtainMessage(
                                ActivityManagerService.POST_HEAVY_NOTIFICATION_MSG);
                        msg.obj = r;
                        mService.mHandler.sendMessage(msg);
                    }
                }

            } catch (RemoteException e) {
                ------------------------------------------------------------------------------------------
            }
        }------------------------------------------------------------------------------------------
        }

最终会调用到/Volumes/aosp/android-8.1.0_r52/frameworks/base/core/java/android/app/ActivityThread.java

public final void scheduleLaunchActivity(Intent intent, IBinder token, int ident,
                ActivityInfo info, Configuration curConfig, Configuration overrideConfig,
                CompatibilityInfo compatInfo, String referrer, IVoiceInteractor voiceInteractor,
                int procState, Bundle state, PersistableBundle persistentState,
                List<ResultInfo> pendingResults, List<ReferrerIntent> pendingNewIntents,
                boolean notResumed, boolean isForward, ProfilerInfo profilerInfo) {

            updateProcessState(procState, false);

            ActivityClientRecord r = new ActivityClientRecord();

            r.token = token;
            r.ident = ident;
            r.intent = intent;
            r.referrer = referrer;
            r.voiceInteractor = voiceInteractor;
            r.activityInfo = info;
            r.compatInfo = compatInfo;
            r.state = state;
            r.persistentState = persistentState;

            r.pendingResults = pendingResults;
            r.pendingIntents = pendingNewIntents;

            r.startsNotResumed = notResumed;
            r.isForward = isForward;

            r.profilerInfo = profilerInfo;

            r.overrideConfig = overrideConfig;
            updatePendingConfiguration(curConfig);

            sendMessage(H.LAUNCH_ACTIVITY, r);
        }

此时进入进入到了目标APP进程,才从system_server进程出来,然后通过handler发送消息

H.LAUNCH_ACTIVITY

三,APP进程创建以后回掉Activity生命周期

从上面的两个章节的长篇讲解,我们终于到了App进程的生命周期回掉了

3.1 发送Handler消息

/Volumes/aosp/android-8.1.0_r52/frameworks/base/core/java/android/app/ActivityThread.java

public void handleMessage(Message msg) {
            if (DEBUG_MESSAGES) Slog.v(TAG, ">>> handling: " + codeToString(msg.what));
            switch (msg.what) {
                case LAUNCH_ACTIVITY: {
                    Trace.traceBegin(Trace.TRACE_TAG_ACTIVITY_MANAGER, "activityStart");
                    final ActivityClientRecord r = (ActivityClientRecord) msg.obj;

                    r.packageInfo = getPackageInfoNoCheck(
                            r.activityInfo.applicationInfo, r.compatInfo);
                    handleLaunchActivity(r, null, "LAUNCH_ACTIVITY");
                    Trace.traceEnd(Trace.TRACE_TAG_ACTIVITY_MANAGER);
                } break;

在 ActivityThread里面有一个Hander,会出来来自AMS的Binder线程池调用,此时这里因为是在Binder线程里,所以需要通过Handler会调用应用的主线程

private void handleLaunchActivity(ActivityClientRecord r, Intent customIntent, String reason) {
        // If we are getting ready to gc after going to the background, well
        // we are back active so skip it.
        unscheduleGcIdler();
        mSomeActivitiesChanged = true;

        if (r.profilerInfo != null) {
            mProfiler.setProfiler(r.profilerInfo);
            mProfiler.startProfiling();
        }

        // Make sure we are running with the most recent config.
        handleConfigurationChanged(null, null);

        if (localLOGV) Slog.v(
            TAG, "Handling launch of " + r);

        // Initialize before creating the activity
        if (!ThreadedRenderer.sRendererDisabled) {
            GraphicsEnvironment.earlyInitEGL();
        }
        WindowManagerGlobal.initialize();

        Activity a = performLaunchActivity(r, customIntent);

        if (a != null) {
            r.createdConfig = new Configuration(mConfiguration);
            reportSizeConfigurations(r);
            Bundle oldState = r.state;
            handleResumeActivity(r.token, false, r.isForward,
                    !r.activity.mFinished && !r.startsNotResumed, r.lastProcessedSeq, reason);

     ---------------------------------
                performPauseActivityIfNeeded(r, reason);
---------------------------------------------------------------------------------------------------
                if (r.isPreHoneycomb()) {
                    r.state = oldState;
                }
            }
        } else {
            // If there was an error, for any reason, tell the activity manager to stop us.
            try {
                ActivityManager.getService()
                    .finishActivity(r.token, Activity.RESULT_CANCELED, null,
                            Activity.DONT_FINISH_TASK_WITH_ACTIVITY);
            } catch (RemoteException ex) {
                throw ex.rethrowFromSystemServer();
            }
        }
    }

3.1.1 小结

上面的代码主要做了核心事情

1): 通过从intent里面解析参数拿到activity对象,然后通过反射创建Activity对象

2): 创建ContextImpl,把所有的资源,所有的Class,opengl,elg,文件系统,字体库等环境设置好,这些资源在fork的

时候已经从Zygote进程copy过来了

3): 通过从intent里面解析参数,然后通过反射创建Application对象

4): 通过callActivityOnCreate启动activity,然后在调用start方法,onResume

四,预处理

4.1 Activity后启动过程

我们通过看代码只要在Zygote fork进程以后会调用attach方法,然后通过AMS发送一个binder通信

/Volumes/aosp/android-8.1.0_r52/frameworks/base/services/core/java/com/android/server/am/ActivityManagerService.java

private final boolean attachApplicationLocked(IApplicationThread thread,
            int pid) {

        ------------------------------------------------------------
            if (app.instr != null) {
                thread.bindApplication(processName, appInfo, providers,
                        app.instr.mClass,
                        profilerInfo, app.instr.mArguments,
                        app.instr.mWatcher,
                        app.instr.mUiAutomationConnection, testMode,
                        mBinderTransactionTrackingEnabled, enableTrackAllocation,
                        isRestrictedBackupMode || !normalMode, app.persistent,
                        new Configuration(getGlobalConfiguration()), app.compat,
                        getCommonServicesLocked(app.isolated),
                        mCoreSettingsObserver.getCoreSettingsLocked(),
                        buildSerial);
            } else {
                thread.bindApplication(processName, appInfo, providers, null, profilerInfo,
                        null, null, null, testMode,
                        mBinderTransactionTrackingEnabled, enableTrackAllocation,
                        isRestrictedBackupMode || !normalMode, app.persistent,
                        new Configuration(getGlobalConfiguration()), app.compat,
                        getCommonServicesLocked(app.isolated),
                        mCoreSettingsObserver.getCoreSettingsLocked(),
                        buildSerial);
            }

此时/Volumes/aosp/android-8.1.0_r52/frameworks/base/core/java/android/app/ActivityThread.java
public final void bindApplication(String processName, ApplicationInfo appInfo,
                List<ProviderInfo> providers, ComponentName instrumentationName,
                ProfilerInfo profilerInfo, Bundle instrumentationArgs,
                IInstrumentationWatcher instrumentationWatcher,
                IUiAutomationConnection instrumentationUiConnection, int debugMode,
                boolean enableBinderTracking, boolean trackAllocation,
                boolean isRestrictedBackupMode, boolean persistent, Configuration config,
                CompatibilityInfo compatInfo, Map services, Bundle coreSettings,
                String buildSerial) {

            if (services != null) {
                // Setup the service cache in the ServiceManager
                ServiceManager.initServiceCache(services);
            }

            setCoreSettings(coreSettings);

            AppBindData data = new AppBindData();
            data.processName = processName;
            data.appInfo = appInfo;
            data.providers = providers;
            data.instrumentationName = instrumentationName;
            data.instrumentationArgs = instrumentationArgs;
            data.instrumentationWatcher = instrumentationWatcher;
            data.instrumentationUiAutomationConnection = instrumentationUiConnection;
            data.debugMode = debugMode;
            data.enableBinderTracking = enableBinderTracking;
            data.trackAllocation = trackAllocation;
            data.restrictedBackupMode = isRestrictedBackupMode;
            data.persistent = persistent;
            data.config = config;
            data.compatInfo = compatInfo;
            data.initProfilerInfo = profilerInfo;
            data.buildSerial = buildSerial;
            sendMessage(H.BIND_APPLICATION, data);
        }

安装一些服务,设置一些核心参数,然后发送 信息H.BIND_APPLICATION

 在收到H.BIND_APPLICATION以后

 private void handleBindApplication(AppBindData data) {
        // Register the UI Thread as a sensitive thread to the runtime.
        VMRuntime.registerSensitiveThread();
     ----------------------------------------------------------------
            if (!data.restrictedBackupMode) {
                if (!ArrayUtils.isEmpty(data.providers)) {
                    installContentProviders(app, data.providers);
                    // For process that contains content providers, we want to
                    // ensure that the JIT is enabled "at some point".
                    mH.sendEmptyMessageDelayed(H.ENABLE_JIT, 10*1000);
                }
            }

在这里会设置屏幕密度,系统时间,安装ContentProviders,所以对于一些需求想要根据屏幕大小设置密度的话需要在这个时机来做,而不是Application创建的时候,这个时机是APP启动以后最最早的一个时机,同时对于一些对APP启动时间要求很高的APP,注意下自己的ContentProviders,如果设置过多会影响APP的启动时间

4.2 为什么Activity启动以后,之前的activity的onStop方法一定执行吗????

大家思考下这个问题,可能在时机的开发工作中,有些人或者看网上的文档说activity在被启动以后,前一个activity一定会执行onStop方法,那这个说法是错误的,具体我们结合源码看下

/Volumes/aosp/android-8.1.0_r52/frameworks/base/services/core/java/com/android/server/am/ActivityStackSupervisor.java

public void handleMessage(Message msg) {
            switch (msg.what) {
                      if (DEBUG_IDLE) Slog.d(TAG_IDLE,
                            "handleMessage: IDLE_TIMEOUT_MSG: r=" + msg.obj);
                    // We don't at this point know if the activity is fullscreen,
                    // so we need to be conservative and assume it isn't.
                    activityIdleInternal((ActivityRecord) msg.obj,
                            true /* processPausingActivities */);
                } break;
                } 
}

/Volumes/aosp/android-8.1.0_r52/frameworks/base/services/core/java/com/android/server/am/ActivityRecord.java

void completeResumeLocked() {
        final boolean wasVisible = visible;
        setVisible(true);
        if (!wasVisible) {
            // Visibility has changed, so take a note of it so we call the TaskStackChangedListener
            mStackSupervisor.mAppVisibilitiesChangedSinceLastPause = true;
        }
        idle = false;
        results = null;
        newIntents = null;
        stopped = false;

        if (isHomeActivity()) {
            ProcessRecord app = task.mActivities.get(0).app;
            if (app != null && app != service.mHomeProcess) {
                service.mHomeProcess = app;
            }
        }

        if (nowVisible) {
            // We won't get a call to reportActivityVisibleLocked() so dismiss lockscreen now.
            mStackSupervisor.reportActivityVisibleLocked(this);
        }

        // Schedule an idle timeout in case the app doesn't do it for us.
        mStackSupervisor.scheduleIdleTimeoutLocked(this);
        }

这里在调用mStackSupervisor.scheduleIdleTimeoutLocked(this);的时候说的很清楚,

Schedule an idle timeout in case the app doesn't do it for us.

也就是说是在空闲的时候调用,最核心的代码是在

/Volumes/aosp/android-8.1.0_r52/frameworks/base/core/java/android/app/ActivityThread.java

private class Idler implements MessageQueue.IdleHandler {
        @Override
        public final boolean queueIdle() {
            ActivityClientRecord a = mNewActivities;
            boolean stopProfiling = false;
            if (mBoundApplication != null && mProfiler.profileFd != null
                    && mProfiler.autoStopProfiler) {
                stopProfiling = true;
            }
            if (a != null) {
                mNewActivities = null;
                IActivityManager am = ActivityManager.getService();
                ActivityClientRecord prev;
                do {
                    if (localLOGV) Slog.v(
                        TAG, "Reporting idle of " + a +
                        " finished=" +
                        (a.activity != null && a.activity.mFinished));
                    if (a.activity != null && !a.activity.mFinished) {
                        try {
                            am.activityIdle(a.token, a.createdConfig, stopProfiling);
                            a.createdConfig = null;
                        } catch (RemoteException ex) {
                            throw ex.rethrowFromSystemServer();
                        }
                    }

这里看到了非常有名的 Idler,这个的作用就是在系统不繁忙或者没有事情可以做的时候去做

final void handleResumeActivity(IBinder token,
            boolean clearHide, boolean isForward, boolean reallyResume, int seq, String reason) {
        if (!r.onlyLocalRequest) {
                r.nextIdle = mNewActivities;
                mNewActivities = r;
                if (localLOGV) Slog.v(
                    TAG, "Scheduling idle handler for " + r);
                Looper.myQueue().addIdleHandler(new Idler());
            }
                }

/Volumes/aosp/android-8.1.0_r52/frameworks/base/services/core/java/com/android/server/am/ActivityManagerService.java

public final void activityIdle(IBinder token, Configuration config, boolean stopProfiling) {
        final long origId = Binder.clearCallingIdentity();
        synchronized (this) {
            ActivityStack stack = ActivityRecord.getStackLocked(token);
            if (stack != null) {
                ActivityRecord r =
                        mStackSupervisor.activityIdleInternalLocked(token, false /* fromTimeout */,
                                false /* processPausingActivities */, config);
                if (stopProfiling) {
                    if ((mProfileProc == r.app) && mProfilerInfo != null) {
                        clearProfilerLocked();
                    }
                }
            }
        }
        Binder.restoreCallingIdentity(origId);
    }

final ActivityRecord activityIdleInternalLocked(final IBinder token, boolean fromTimeout,
            boolean processPausingActivities, Configuration config) {
        if (DEBUG_ALL) Slog.v(TAG, "Activity idle: " + token);

       ---------------------
processStoppingActivitiesLocked
            }
        }

最后调用

    if (DEBUG_IDLE) Slog.d(TAG_IDLE,
                "scheduleIdleTimeoutLocked: Callers=" + Debug.getCallers(4));
        Message msg = mHandler.obtainMessage(IDLE_TIMEOUT_MSG, next);
        mHandler.sendMessageDelayed(msg, IDLE_TIMEOUT);
    }

发送handler消息,然后通知AMS调用scheduleStopActivity--->ActivityThread执行activity的onStop方法

五,结束语

鉴于作者水平有限,文章之中难免有错误或者遗漏地方,欢迎大家批评指正,也欢迎大家讨论,积极评论哈,谢谢