文档检索服务平台是基于Elasticsearch的全文检索,包含数据采集、数据清洗、数据转换、数据检索等模块。
演示地址:silianpan.cn/gdss/
以下是演示角色和账号(密码同账号):
-
测试用户:test
-
超级管理员:admin
欢迎沟通交流,作者(wx:twofloor1993,qq:2480621579)
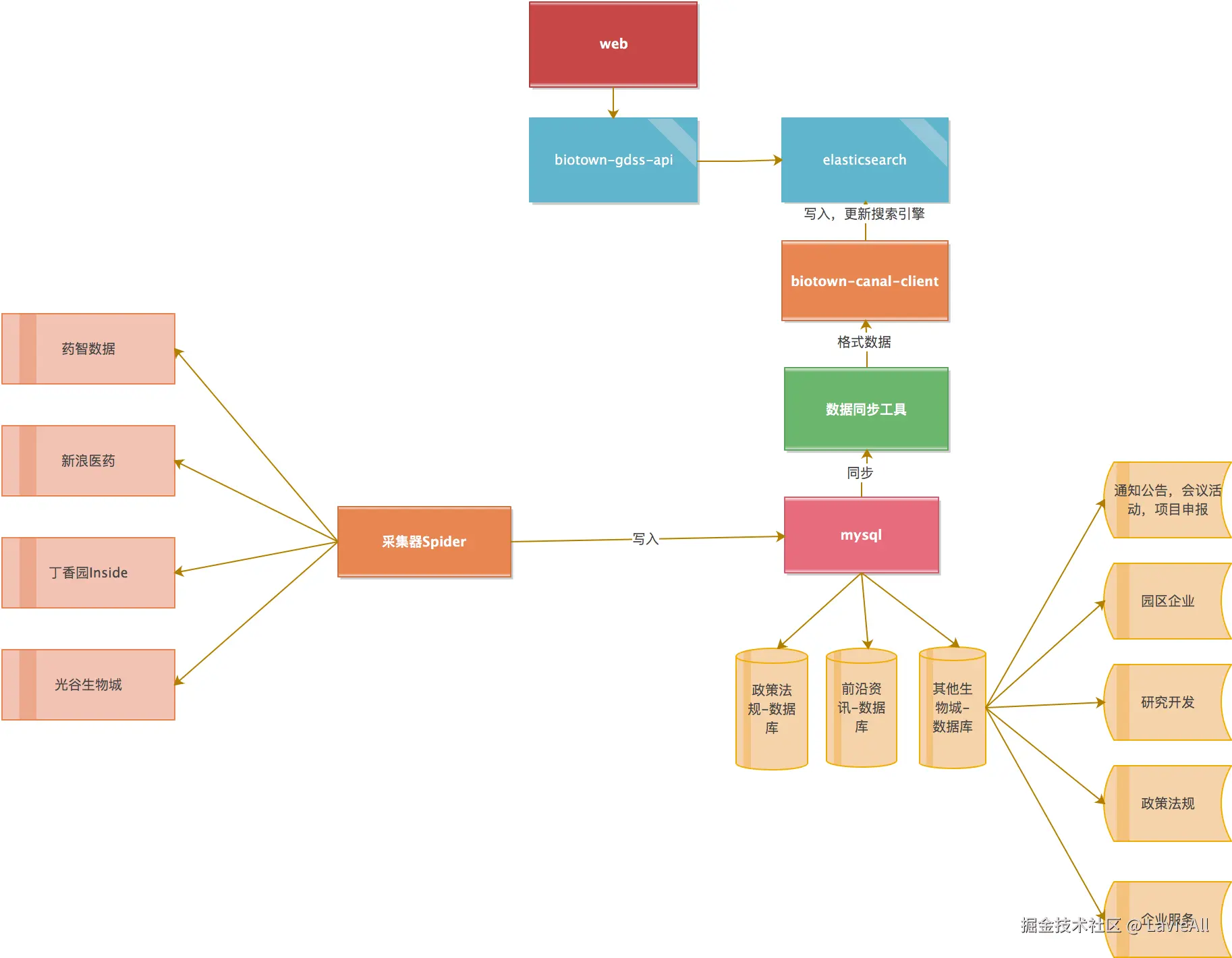
系统架构
部分截图
- 登录
- 全文检索
- 文章详情
文档检索服务平台是基于Elasticsearch的全文检索,包含数据采集、数据清洗、数据转换、数据检索等模块。
演示地址:silianpan.cn/gdss/
以下是演示角色和账号(密码同账号):
测试用户:test
超级管理员:admin
欢迎沟通交流,作者(wx:twofloor1993,qq:2480621579)