立创STM32F407VET6开发板点灯

360 阅读1分钟

本文使用自己焊的立创开发 STM32F407VET6

image.png

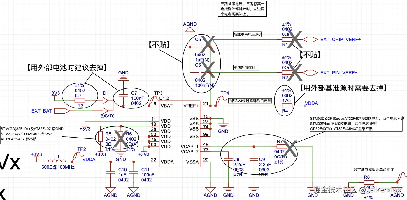
STM32F407Vx

以下电容、电阻不贴: C5、C6、R1、R2 R6、R7

image.png

image.png

开发板点灯

1.选择下载模式

Debug 选择 【Serial Wire】

image.png

2.选择时钟源

image.png

3.配置时钟树

选择外部 8M 晶振,HCLK 为168MHz

image.png

4.配置GPIO

配置PB2默认高电平,输出模式。

image.png

5.配置工程输出

输出到VS Code 选择 Makefile.

image.png

image.png

生成代码。

VS Code 导入工程

1.创建新工程

image.png

选择相同工程名。 开发板选择: STM32F407VE 框架: STM32Cude 位置:选择生成文件的位置。

image.png

2.配置下载工具

配置VS Code 下载工具 stlink:

[env:black_f407ve]
platform = ststm32
board = black_f407ve
framework = stm32cube

; 烧录协议 默认未 stlink 根据自己具体的烧录工具进行选择
; 参考:https://docs.platformio.org/en/latest/boards/ststm32/black_f407ve.html
upload_protocol = stlink

; 配置 源文件(src) 和 头文件(inc) 位置
[platformio]
src_dir = Core/Src
include_dir = Core/Inc

3.编写代码

image.png

/* Infinite loop */
/* USER CODE BEGIN WHILE */
while (1)
{
	/* USER CODE END WHILE */
	HAL_GPIO_TogglePin(GPIOB, GPIO_PIN_2);
	HAL_Delay(500);
	/* USER CODE BEGIN 3 */
}
/* USER CODE END 3 */

4.编译下载

image.png

5.效果查看

image.png