从情人节贺卡到低代码平台:一个程序员如何用AI在24小时内创意变现

273 阅读3分钟

🌟【前言】感谢大家对《一夜爆肝!我用AI助手7小时做出了《哪吒2》百亿票房监控网站》的喜爱!你们的热情让我决定继续分享这个情人节特别企划——一个从土味贺卡生成器意外进化成低代码平台的奇幻之旅!🎢

这次的项目依然是我和AI助手Cursor并肩作战的成果,虽然功能已经实现,但代码还在消化中(AI写代码太快了,我还在努力追赶😂)。不过别担心,技术细节咱们还是老规矩——源代码见真章!👇

🔗 GitHub源码:github.com/paulloo/low…


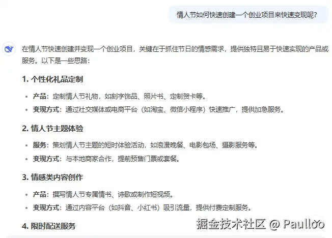
🔥 24小时极限开发实录:当情人节遇上Deepseek

image.png

"上午9点:我要做个土味贺卡生成器"

"下午3点:不如做个在线PS?"

"凌晨2点:我好像在开发低代码平台..."

image.png 这个情人节,我经历了程序员最疯狂的创业过山车!原本只想蹭个热点做个贺卡生成器,却在AI的"蛊惑"下,意外打造出一个支持可视化拖拽的次世代低代码平台!🚀


💡 从土味贺卡到商业闭环的魔改之路

image.png

1.0 时代:全网最low生成器
用Deepseek生成的3种模板,连我妈都嫌弃:"这玩意2000年就有了吧?"

image.png

2.0 觉醒:Monaco编辑器大爆炸
祭出微软神器@monaco-editor,让用户自己写代码生成贺卡!结果发现...
"用户连div都不会写!" 😱

3.0 终局:低代码革命
@dnd-kit实现拖拽组件+ framer-motion丝滑动画 + Cloudinary实时渲染,打造出连小学生都能用的可视化编辑器!

image.png

image.png


🛠️ 技术栈核爆现场

// 2025年最性感的代码配方
const 情人节暴富套餐 = [
  "Astro🚀+React⚛️双引擎架构",
  "@dnd-kit拖拽黑科技",
  "html2canvas图片生成术",
  "Cloudinary云端图床",
  "Deepseek文案生成器",
  "Framer Motion动效魔法"
];

💰 那些让人拍断大腿的变现骚操作(脑洞版别当真)

  1. 模板NFT化:把用户作品铸造成数字藏品
  2. 企业定制:餐厅/花店专属情人节营销模板
  3. AI代写服务:99元/份的"程序员情书"
  4. 教育市场:"教爸妈做电子贺卡"训练营
  5. 组件商店:开发者售卖自定义组件抽成

🎁 开源狂欢:GitHub星爆计划

立即体验:github.com/paulloo/low…

🔥 当前已实现:

  • 可视化拖拽编辑器
  • 实时双向预览
  • AI智能文案生成
  • Cloudinary图片上传

🌟 结语:代码不止,浪漫不息

在这个AI与代码交织的时代,每一个节日都是我们程序员的创业契机。从情人节贺卡到低代码平台,从《哪吒2》票房监控到未来的无限可能,我们用代码书写浪漫,用技术创造价值。

💻 代码不止,浪漫不息。让我们一起,用代码改变世界,用技术温暖人心。期待在GitHub上见到你的身影,一起为这个充满爱的世界添砖加瓦!

🔗 GitHub源码:github.com/paulloo/low…