零基础用AI—智谱清言操作指南:功能解析、场景实践与三步上手

2,009 阅读4分钟

一、核心功能与特点

智谱清言是由清华大学团队研发的生成式AI助手,基于千亿级参数的双语大模型GLM-4/ChatGLM2构建,具有以下核心优势:

  1. 中文处理能力突出:深度优化中文语义理解,生成内容更符合本土用户需求,支持长文本解析、关键词提取、摘要生成等。
  2. 全场景覆盖:涵盖通用问答、创意写作(如广告文案、PPT大纲)、数据分析、代码生成、文档处理(PDF总结/翻译)、图像生成(文本转图)等。
  3. 零门槛使用:提供网页端、App、微信小程序多入口,无需编程基础,对话式交互即可完成复杂任务。
  4. 完全免费:基础功能全开放,无订阅费用,支持128K超长上下文输入。

二、典型应用场景与案例

场景1:职场效率提升

  • 文档处理:上传PDF文件,输入“总结文档核心观点并生成思维导图大纲”。
  • 会议纪要:输入录音转文字内容,要求“提取关键决策项并生成待办清单”。
  • 营销文案:输入产品特点,使用指令“生成10条小红书风格的种草文案”。

场景2:学习与科研

  • 论文辅助:上传文献PDF,提问“对比本文与参考文献[XX]的研究方法差异”。
  • 数据分析:上传Excel表格,输入“分析销售额趋势并生成可视化图表”。
  • 代码生成:输入需求“用Python写一个自动整理桌面文件的脚本”。

场景3:生活创意

  • 旅行规划:输入“北京3日亲子游路线,包含博物馆和户外活动”。
  • 图像创作:使用指令“/draw 赛博朋克风格的城市夜景”生成图片。
  • 视频生成:输入文本描述,通过“清影”模块生成短视频(需App端操作)。

三、零基础三步实操指南

第一步:快速注册与登录

  • 访问官网(chatglm.cn )或下载App(支持iOS/Android),微信搜索“智谱清言”小程序。
  • 手机号或微信一键登录,无需付费即可使用全部基础功能。
    在这里插入图片描述 第二步:核心功能体验
  1. 对话式任务执行
    • 输入框直接提问(如“如何写一份直播带货策划案?”),AI自动生成结构框架。 在这里插入图片描述

    • 长文档解析,输入“总结文档重点”或“分析数据分布”。
      在这里插入图片描述 在这里插入图片描述

  • 深度推理,输入“西瓜进价50,卖70元,老板收100元假币,他一共损失多少钱?”。会直接给出思考过程,以及解题步骤和答案。 在这里插入图片描述
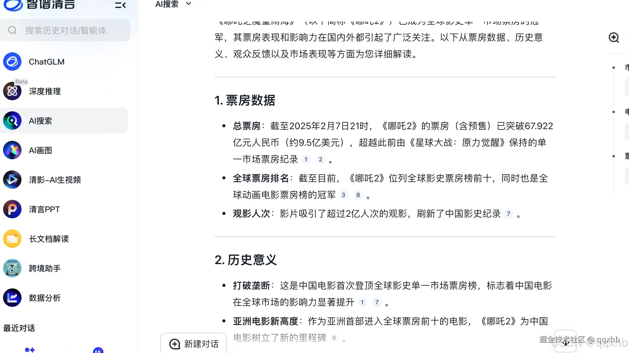
  • AI搜索:输入“《哪吒2》登顶全球影史单一市场票房第一”。会直接给出搜索了多少网页,以及给出搜素结果总结。 在这里插入图片描述
  • AI画图,输入绘图指令(支持快捷的头像、一键创建同款) 在这里插入图片描述
  • AI视频:支持文生视频或者图生视频。输入文案或者上传图片点生成即可

作品:chatglm.cn/share/F3Loj 在这里插入图片描述

  • PPT:支持多种模式:输入文本、上传文件、或者是链接输入。 在这里插入图片描述 先让你选择场景和要求,然后根据文章内容生成大纲,可以对生成的大纲进行编辑和修改。 在这里插入图片描述 修改完成后,就可以点击生成PPT了。选择模版->预览还可以继续编辑或者下载。在这里插入图片描述在这里插入图片描述
  • 数据分析:比如:北京未来七天气温,做个折线图。 在这里插入图片描述
  1. 智能体定制
    • 点击“创建智能体”,输入角色设定(如“跨境电商运营专家”),定义专属知识库。
    • 发布后可通过链接分享,团队协作时直接调用。
      在这里插入图片描述 在这里插入图片描述

第三步:进阶技巧

  • 精准指令公式:“任务类型+具体要求+输出格式”(例:“生成5条春节家电促销朋友圈文案,每句带emoji”)。
  • 多模态交互:结合语音输入(App端)与图片上传,如拍摄书籍封面提问“解读作者核心观点”。
  • 数据追溯:在数据分析场景中,要求AI生成代码并导出处理后的CSV文件(需明确提示“提供数据下载链接”)。
    在这里插入图片描述

四、注意事项

  • 隐私保护:避免上传含敏感信息的文件,企业用户可申请私有化部署。
  • 结果校验:AI生成内容需人工复核,尤其在代码、数据结论等场景。
  • 风格调整:若输出不符合预期,使用“Improve”功能或追加指令细化要求(如“更口语化/更专业”)。

通过以上指南,相信你也可快速掌握智谱清言的核心价值,实现从日常办公到专业场景的智能化升级。其“对话即服务”的设计逻辑,真正实现了AI工具的平民化应用。