从0到1:C#商城分布式与并发实战指南

219 阅读25分钟

引言

在数字化商业蓬勃发展的当下,C# 语言凭借其强大的功能和卓越的性能,在商城系统开发领域占据了重要地位。随着电商业务的迅猛增长,尤其是在诸如 “双 11”“618” 这样的大型促销活动期间,商城系统面临着高并发流量的严峻挑战。例如,在 “双 11” 期间,某知名电商平台的瞬间订单提交量可达每秒数万笔,这对系统的分布式架构设计和并发处理能力提出了极高的要求。若系统无法有效应对,就会出现页面加载缓慢、交易失败等问题,严重影响用户体验,导致客户流失和业务损失。因此,深入研究 C# 商城的分布式与并发技术,对于提升商城系统的性能、稳定性和用户满意度具有至关重要的意义 。

分布式系统核心概念

分布式系统架构

分布式系统,简单来说,就是将一个庞大的业务系统拆分成多个小型的、独立的服务,这些服务分布在不同的服务器节点上,通过网络进行通信和协同工作,共同完成复杂的业务功能。在 C# 商城中,这种架构模式被广泛应用。以订单服务和商品服务为例,订单服务专注于处理订单的创建、修改、查询等操作,商品服务则负责商品信息的管理,包括商品的添加、删除、更新以及查询等。当用户在商城中下单购买商品时,订单服务会与商品服务进行交互,获取商品的相关信息,如商品名称、价格、库存等,然后完成订单的创建和处理。这种拆分方式使得每个服务的职责单一,便于开发、维护和扩展。同时,不同的服务可以根据自身的业务需求,选择合适的技术栈和部署方式,提高了系统的灵活性和可扩展性。

CAP 定理

CAP 定理是分布式系统领域的重要理论,它指出在一个分布式系统中,一致性(Consistency)、可用性(Availability)和分区容错性(Partition Tolerance)这三个特性无法同时被满足,最多只能同时满足其中的两个。在 C# 商城的实际应用中,需要根据业务需求在这三个特性之间进行权衡。

一致性是指在分布式系统中的所有数据备份,在同一时刻是否同样的值。以商品库存为例,当一个商品的库存数量发生变化时,所有的节点都应该及时更新并保持一致,确保用户在不同的节点查询到的库存数量是相同的。可用性则是指在集群中一部分节点故障后,集群整体是否还能响应客户端的读写请求。在 C# 商城中,即使部分服务器出现故障,也应该保证用户能够正常浏览商品、下单等操作,不能因为个别节点的故障而导致整个系统不可用。分区容错性是指以实际效果而言,分区相当于对通信的时限要求。系统如果不能在时限内达成数据一致性,就意味着发生了分区的情况,必须就当前操作在 C 和 A 之间做出选择。在网络环境复杂的情况下,可能会出现网络分区,即部分节点之间的通信中断,但商城系统需要保证在这种情况下仍然能够继续提供服务。

在 C# 商城中,对于一些对数据一致性要求较高的业务场景,如支付模块,通常会优先选择一致性和分区容错性,即 CP 模式。因为在支付过程中,确保资金的准确和一致性是至关重要的,不能因为追求可用性而导致数据不一致,出现支付错误或资金丢失等问题。而对于一些对实时性要求较高,对数据一致性要求相对较低的业务场景,如商品浏览模块,可以优先选择可用性和分区容错性,即 AP 模式。这样可以保证用户在高并发的情况下能够快速地浏览商品信息,即使在部分数据同步延迟的情况下,也不会影响用户的正常使用。

分布式架构模式

常见的分布式架构模式有很多,其中微服务架构在 C# 商城中应用广泛。微服务架构将商城系统拆分成多个微小的服务,每个服务都专注于一个特定的业务功能,并且可以独立部署、扩展和维护。在 C# 商城中,用户管理、商品管理、订单管理、支付管理等都可以作为独立的微服务存在。用户管理服务负责用户的注册、登录、信息修改等操作;商品管理服务负责商品的上架、下架、库存管理等;订单管理服务负责订单的创建、处理、跟踪等;支付管理服务负责与支付渠道的对接,完成支付操作。

微服务架构的优势明显。首先,它提高了系统的可扩展性。当某个业务功能的负载增加时,可以单独对该微服务进行扩展,而不需要对整个系统进行大规模的调整。比如在促销活动期间,订单量可能会大幅增加,此时可以通过增加订单管理微服务的实例数量来应对高并发的请求。其次,微服务架构增强了系统的灵活性和可维护性。每个微服务都可以独立开发、测试和部署,不同的团队可以负责不同的微服务,降低了团队之间的耦合度,提高了开发效率。同时,当某个微服务出现问题时,不会影响其他微服务的正常运行,便于问题的定位和解决。在实践中,需要注意微服务之间的通信和协作问题,合理设计服务之间的接口和通信协议,确保微服务之间能够高效、稳定地协同工作。

C# 商城的分布式技术选型

服务通信技术

在 C# 商城的分布式架构中,服务之间的通信至关重要。常见的通信协议有 HTTP/HTTPS 和 gRPC。

HTTP/HTTPS 是基于文本的通信协议,具有广泛的应用和良好的兼容性。它使用简单,易于理解和调试,在 Web 开发中被广泛应用。在 C# 商城中,当涉及到与外部系统进行交互,如调用第三方支付接口时,HTTP/HTTPS 协议是一个不错的选择。因为大多数支付平台都提供基于 HTTP/HTTPS 的 API 接口,使用这种协议可以方便地与它们进行对接。同时,对于一些对性能要求不是特别高,且需要与多种不同类型的客户端进行交互的场景,如移动端 APP 与商城后端服务的通信,HTTP/HTTPS 也能够满足需求。然而,HTTP/HTTPS 协议在传输效率上相对较低,因为它是基于文本的协议,数据传输量较大,在高并发的情况下,可能会对系统性能产生一定的影响。

gRPC 是一种高性能、开源的远程过程调用(RPC)框架,它基于 HTTP/2 协议,使用二进制格式进行数据传输,具有高效、快速的特点。在 C# 商城内部的微服务之间的通信中,gRPC 有着明显的优势。由于微服务之间通常需要频繁地进行数据交互,对通信效率要求较高,gRPC 的二进制传输格式能够大大减少数据传输量,提高通信速度,降低延迟。在商品服务和订单服务之间,当订单服务需要频繁获取商品的实时价格、库存等信息时,使用 gRPC 可以快速地完成数据请求和响应,提升系统的整体性能。此外,gRPC 还支持多种编程语言,方便不同技术栈的微服务之间进行通信 。

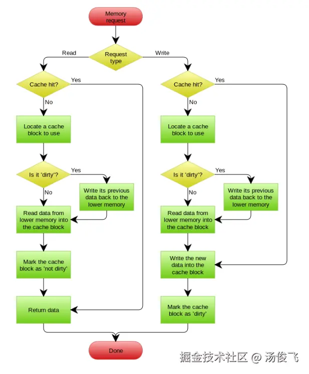
分布式缓存

分布式缓存是提升 C# 商城系统性能和应对高并发的重要技术手段。Redis 作为一种广泛使用的分布式缓存,在 C# 商城中发挥着关键作用。

Redis 具有高性能、高并发的特点,它将数据存储在内存中,读写速度极快。在 C# 商城中,Redis 可以用于缓存商品信息、用户信息、订单信息等热点数据。当用户浏览商品时,系统首先从 Redis 缓存中获取商品信息,如果缓存中存在,则直接返回给用户,避免了频繁地查询数据库,大大提高了系统的响应速度。在促销活动期间,大量用户同时访问商品详情页面,此时缓存的作用尤为明显。通过将商品详情页面的数据缓存到 Redis 中,可以有效地减轻数据库的压力,确保系统能够稳定地应对高并发的请求。

在 C# 商城中使用 Redis 缓存,需要合理地设计缓存策略。包括缓存的过期时间、缓存的更新机制等。对于一些经常变动的数据,如商品库存,需要设置较短的缓存过期时间,以保证数据的实时性。同时,要确保在数据发生变化时,能够及时更新缓存,避免出现数据不一致的问题。可以采用消息队列的方式,当商品库存发生变化时,发送消息通知相关服务更新 Redis 缓存中的库存数据 。

分布式事务

在分布式系统中,分布式事务是一个复杂而又关键的问题。分布式事务是指事务的操作涉及多个分布式节点,需要保证这些节点上的操作要么全部成功,要么全部失败,以确保数据的一致性和完整性。

在 C# 商城中,当涉及到多个微服务之间的业务操作时,就可能会用到分布式事务。在用户下单的过程中,订单服务需要与库存服务、支付服务等多个微服务进行交互。首先,订单服务创建订单记录,然后库存服务扣减商品库存,最后支付服务完成支付操作。这一系列操作需要作为一个整体的事务来处理,如果其中任何一个环节出现问题,都需要进行回滚,否则就会出现订单已创建但库存未扣减或支付未成功等数据不一致的情况。

常见的分布式事务解决方案有两阶段提交(2PC)和 TCC(Try - Confirm - Cancel)等。两阶段提交是一种经典的分布式事务处理协议,它包含一个准备阶段和一个提交阶段。在准备阶段,各个参与者向协调者报告事务是否可以提交;在提交阶段,协调者根据准备阶段的结果决定是否提交或回滚事务。在 C# 商城的订单支付场景中,订单服务作为协调者,库存服务和支付服务作为参与者。在准备阶段,订单服务向库存服务和支付服务发送准备请求,库存服务检查库存是否足够,支付服务检查支付渠道是否可用等,如果都可以,则向订单服务返回准备成功的消息。在提交阶段,订单服务根据所有参与者的准备结果,如果都准备成功,则向库存服务和支付服务发送提交请求,完成订单创建、库存扣减和支付操作;如果有任何一个参与者准备失败,则发送回滚请求,撤销之前的操作。两阶段提交的优点是实现相对简单,能够保证数据的强一致性,但它也存在一些缺点,比如性能较低,因为需要多次网络通信,而且如果协调者出现故障,可能会导致参与者处于不一致的状态。

TCC 模式则更加灵活和高效。它将事务的处理分为三个阶段:Try 阶段尝试执行业务操作,做一些资源的预留和初步检查;Confirm 阶段确认执行业务操作,在 Try 阶段成功的基础上,真正地提交事务;Cancel 阶段取消执行业务操作,在 Try 阶段失败或出现异常时,回滚之前的操作。在 C# 商城的商品库存管理中,当有用户下单时,在 Try 阶段,库存服务可以先检查库存是否足够,并预留相应的库存数量;在 Confirm 阶段,如果订单支付成功,则正式扣减库存;如果订单支付失败或出现其他异常情况,在 Cancel 阶段,库存服务可以取消之前预留的库存,将库存数量恢复到原来的状态。TCC 模式的优点是性能较高,因为它减少了锁的持有时间,并且可以根据业务逻辑进行灵活的控制,但它的实现相对复杂,需要开发人员对业务逻辑有深入的理解和精细的设计 。

并发处理策略与技术

并发问题剖析

在高并发的场景下,C# 商城面临着诸多严峻的挑战。其中,数据一致性问题尤为突出。在商品库存管理方面,当多个用户同时下单购买同一款商品时,如果系统不能有效处理并发操作,就可能出现超卖的情况。假设商品 A 的库存数量为 10 件,有 15 个用户同时提交了购买商品 A 的订单,由于并发操作的存在,可能会导致多个线程同时读取到库存数量为 10 件,然后各自进行扣减操作,最终可能会出现库存数量为负数的错误情况,这严重影响了商城的正常运营和用户体验。

资源竞争也是一个常见的问题。在 C# 商城中,数据库连接、文件读写等资源都是有限的。当大量并发请求同时访问这些资源时,就会发生资源竞争。多个线程同时尝试获取数据库连接,可能会导致部分线程长时间等待,甚至出现死锁的情况,使得系统无法正常响应请求。这些并发问题不仅会影响系统的性能和稳定性,还可能导致数据的错误和丢失,给商城带来巨大的经济损失 。

锁机制

在 C# 中,锁机制是解决并发访问问题的重要手段之一。lock 关键字是一种常用的锁机制,它的使用非常简单。当一个线程进入 lock 语句块时,它会获取指定对象的锁,在锁被释放之前,其他线程无法进入该 lock 语句块。在 C# 商城的订单处理模块中,当多个线程同时尝试创建订单时,可以使用 lock 关键字来确保同一时间只有一个线程能够执行订单创建的操作。

private static readonly object orderLock = new object();
public void CreateOrder(Order order)
{
    lock (orderLock)
    {
        // 订单创建的具体逻辑,包括写入数据库等操作
        // 例如:
        // orderRepository.Save(order);
    }
}

Monitor 类则提供了更细粒度的控制。它不仅可以实现 lock 关键字的功能,还支持等待和脉冲操作,用于线程间的通信。在 C# 商城的商品库存管理中,当库存数量不足时,线程可以使用 Monitor.Wait () 方法等待库存的补充,当库存补充完成后,通过 Monitor.Pulse () 或 Monitor.PulseAll () 方法通知等待的线程。

private static readonly object stockLock = new object();
private static int stock = 100;
public void Purchase(int quantity)
{
    Monitor.Enter(stockLock);
    try
    {
        while (stock < quantity)
        {
            Monitor.Wait(stockLock);
        }
        stock -= quantity;
        // 其他购买操作,如记录购买日志等
    }
    finally
    {
        Monitor.Exit(stockLock);
    }
}
public void Refill(int quantity)
{
    Monitor.Enter(stockLock);
    try
    {
        stock += quantity;
        Monitor.PulseAll(stockLock);
    }
    finally
    {
        Monitor.Exit(stockLock);
    }
}

线程安全集合

C# 提供了一系列线程安全集合,如 ConcurrentDictionary、ConcurrentQueue 等,它们在 C# 商城的并发编程中发挥着重要作用。

ConcurrentDictionary 是一个线程安全的键值对集合,在 C# 商城中,它可以用于缓存用户的购物车信息。每个用户的购物车可以作为一个键值对存储在 ConcurrentDictionary 中,键为用户 ID,值为购物车对象。由于 ConcurrentDictionary 是线程安全的,多个线程可以同时对其进行读写操作,而不会出现数据不一致的问题。

private static ConcurrentDictionary<int, ShoppingCart> shoppingCartDictionary = new ConcurrentDictionary<int, ShoppingCart>();
public void AddToCart(int userId, Product product)
{
    if (shoppingCartDictionary.TryGetValue(userId, out ShoppingCart cart))
    {
        cart.AddProduct(product);
    }
    else
    {
        ShoppingCart newCart = new ShoppingCart();
        newCart.AddProduct(product);
        shoppingCartDictionary.TryAdd(userId, newCart);
    }
}

ConcurrentQueue 是一个线程安全的队列,在 C# 商城的订单处理中,它可以用于存储待处理的订单。当用户提交订单后,订单对象被添加到 ConcurrentQueue 中,然后后台线程从队列中取出订单进行处理,这样可以有效地提高订单处理的效率和并发性能 。

private static ConcurrentQueue<Order> orderQueue = new ConcurrentQueue<Order>();
public void SubmitOrder(Order order)
{
    orderQueue.Enqueue(order);
}
public void ProcessOrders()
{
    while (true)
    {
        if (orderQueue.TryDequeue(out Order order))
        {
            // 处理订单的具体逻辑,如更新库存、发送邮件通知等
            // orderProcessor.Process(order);
        }
        else
        {
            // 没有订单时,线程可以适当休息
            Thread.Sleep(100);
        }
    }
}

异步编程

在 C# 中,异步编程是提高商城并发性能和响应速度的关键技术。通过使用 async 和 await 关键字,我们可以轻松地实现异步操作。在 C# 商城中,当用户请求商品详情页面时,可能需要从数据库中查询商品信息、从文件系统中读取商品图片等多个操作。如果这些操作都是同步执行的,那么在高并发的情况下,线程会被长时间阻塞,导致系统的响应速度变慢。

使用异步编程,我们可以将这些操作改为异步执行。在查询商品信息时,可以使用异步方法从数据库中获取数据,在读取商品图片时,也可以使用异步方法从文件系统中读取。这样,线程在等待这些操作完成的过程中,可以继续处理其他请求,大大提高了系统的并发性能和响应速度。

public async Task<Product> GetProductAsync(int productId)
{
    // 异步从数据库中查询商品信息
    Product product = await productRepository.GetProductByIdAsync(productId);
    // 异步从文件系统中读取商品图片
    product.Image = await fileService.ReadImageAsync(product.ImagePath);
    return product;
}

在实际应用中,异步编程还可以与线程池、任务并行库等技术结合使用,进一步优化系统的性能。在处理大量并发请求时,可以使用线程池来管理线程资源,避免线程的频繁创建和销毁,提高系统的资源利用率。通过合理地运用异步编程技术,C# 商城能够更好地应对高并发的挑战,为用户提供更加流畅和高效的购物体验 。

实战案例分析

案例背景

我们以一个实际的 C# 商城项目 ——“优购商城” 为例。优购商城是一个综合性的电商平台,涵盖了服装、数码、食品等多个品类的商品销售。随着业务的快速发展,用户数量和订单量呈现爆发式增长。在促销活动期间,如每年的 “周年庆” 活动,平台的瞬间并发用户数可达数十万,订单提交量峰值每秒超过万笔。面对如此庞大的流量和并发请求,商城系统在性能和稳定性上面临着巨大的挑战。

架构设计

优购商城采用了典型的微服务架构进行分布式设计。商城系统被拆分成多个核心微服务,包括用户服务、商品服务、订单服务、支付服务和库存服务等。

用户服务负责用户的注册、登录、信息管理等功能。它独立部署在一组服务器上,通过 API 网关对外提供服务。当用户在商城中进行注册时,用户服务会验证用户输入的信息,如用户名是否已存在、密码是否符合强度要求等,然后将用户信息存储到数据库中。

商品服务主要管理商品的基本信息,包括商品的上架、下架、详情展示等。它与数据库进行交互,获取和更新商品数据。在商品详情页面,商品服务会根据用户请求,从数据库中查询商品的详细信息,如商品名称、价格、描述、图片等,并返回给用户。

订单服务负责订单的全生命周期管理,包括订单的创建、修改、查询和状态更新等。当用户在商城中下单时,订单服务会接收用户的订单信息,与商品服务、库存服务和支付服务进行交互,完成订单的创建和处理。

支付服务集成了多种支付渠道,如微信支付、支付宝支付等,负责处理用户的支付操作。在用户选择支付方式并确认支付后,支付服务会将支付请求发送到相应的支付渠道,完成支付流程,并将支付结果返回给订单服务。

库存服务则实时监控商品的库存数量,在用户下单时进行库存扣减操作。它与商品服务和订单服务密切协作,确保库存数据的准确性。当有用户下单时,库存服务会根据订单中的商品数量,扣减相应的库存。如果库存不足,会及时通知订单服务和用户。

微服务之间的通信采用 gRPC 协议,这种高效的二进制通信协议大大提高了服务之间的数据传输速度和效率。为了应对高并发场景下的大量数据读取和写入,商城引入了 Redis 作为分布式缓存。商品的基本信息、热门商品的详情、用户的购物车信息等都被缓存到 Redis 中。在用户浏览商品时,系统首先从 Redis 缓存中获取商品信息,如果缓存中存在,则直接返回给用户,避免了频繁地查询数据库,大大提高了系统的响应速度。在促销活动期间,大量用户同时访问商品详情页面,此时缓存的作用尤为明显。通过将商品详情页面的数据缓存到 Redis 中,可以有效地减轻数据库的压力,确保系统能够稳定地应对高并发的请求。

数据库方面,采用了 MySQL 关系型数据库存储核心业务数据,如用户信息、订单信息、商品信息等。同时,为了提高数据的读写性能和扩展性,使用了读写分离和分库分表技术。读操作主要从从库中获取数据,写操作则在主库中进行,然后通过主从复制机制将数据同步到从库。对于订单表等数据量较大的表,采用了分库分表的方式,按照订单时间或用户 ID 等字段进行分片,将数据分散存储到多个数据库和表中,提高了数据的读写效率和系统的扩展性。

并发处理实现

在优购商城中,针对并发问题采取了多种有效的处理技术。在商品库存管理模块,为了防止超卖现象的发生,使用了乐观锁机制。在更新库存时,数据库会检查数据的版本号,如果版本号一致,则执行更新操作;如果版本号不一致,说明数据在读取后被其他线程修改过,此时会重新读取数据并再次尝试更新。在用户下单时,订单服务会向库存服务发送扣减库存的请求,库存服务在更新库存时,会使用乐观锁来确保库存数量的准确性。

public bool ReduceStock(int productId, int quantity)
{
    using (var context = new ShoppingContext())
    {
        var product = context.Products.FirstOrDefault(p => p.ProductId == productId);
        if (product == null)
        {
            return false;
        }
        if (product.Stock < quantity)
        {
            return false;
        }
        // 模拟乐观锁,假设数据库中有一个Version字段
        var originalVersion = product.Version;
        product.Stock -= quantity;
        product.Version++;
        try
        {
            context.SaveChanges();
            return true;
        }
        catch (DbUpdateConcurrencyException)
        {
            // 处理并发冲突,重新读取数据并尝试更新
            context.Entry(product).Reload();
            if (product.Stock < quantity)
            {
                return false;
            }
            product.Stock -= quantity;
            product.Version++;
            context.SaveChanges();
            return true;
        }
    }
}

在订单处理模块,为了提高订单处理的并发效率,采用了异步编程和线程池技术。当用户提交订单后,订单服务会将订单信息放入一个异步队列中,然后由线程池中的线程异步处理订单。在处理订单时,会并发地调用库存服务、支付服务等相关服务,完成订单的创建、库存扣减和支付操作。这样可以充分利用系统资源,提高订单处理的速度和并发性能。

private static ConcurrentQueue<Order> orderQueue = new ConcurrentQueue<Order>();
private static ThreadPoolExecutor executor = new ThreadPoolExecutor(10, 100);
public void SubmitOrder(Order order)
{
    orderQueue.Enqueue(order);
    executor.Submit(() => ProcessOrder(order));
}
public void ProcessOrder(Order order)
{
    // 调用库存服务扣减库存
    inventoryService.ReduceStock(order.ProductId, order.Quantity);
    // 调用支付服务进行支付操作
    paymentService.ProcessPayment(order.OrderId, order.Amount);
    // 更新订单状态
    orderRepository.UpdateOrderStatus(order.OrderId, OrderStatus.Completed);
}

性能优化与监控

在性能优化方面,对商城系统的代码进行了全面的优化。减少了不必要的数据库查询和网络请求,优化了算法和数据结构。在商品搜索功能中,使用了更高效的搜索算法,提高了搜索的速度和准确性。对数据库查询语句进行了优化,添加了合适的索引,减少了查询时间。

调整了缓存策略,根据商品的热门程度和更新频率,设置了不同的缓存过期时间。对于热门商品,设置了较长的缓存过期时间,以减少数据库的查询压力;对于更新频繁的商品,设置了较短的缓存过期时间,以保证数据的实时性。同时,采用了缓存预热技术,在系统启动时,将热门商品的信息预先加载到缓存中,提高了系统的初始响应速度。

为了实时监控商城系统的性能,使用了 Prometheus 和 Grafana 等工具。Prometheus 是一个开源的系统监控和报警工具包,它可以收集商城系统的各种性能指标,如 CPU 使用率、内存使用率、网络流量、数据库连接数、接口响应时间等。Grafana 则是一个可视化工具,它可以将 Prometheus 收集到的数据以直观的图表形式展示出来,方便运维人员和开发人员实时监控系统的性能状态。

通过这些性能优化和监控措施,优购商城在高并发场景下的性能得到了显著提升,系统的响应速度更快,稳定性更强,能够为用户提供更加优质的购物体验 。

总结与展望

在构建 C# 商城的过程中,分布式架构和并发处理技术的应用是确保商城系统高效、稳定运行的关键。通过采用分布式系统架构,将商城系统拆分成多个微服务,实现了服务的独立部署、扩展和维护,提高了系统的灵活性和可扩展性。在服务通信方面,根据不同的业务场景选择合适的通信协议,如 HTTP/HTTPS 用于与外部系统交互,gRPC 用于内部微服务之间的高效通信。分布式缓存 Redis 的使用,极大地提升了系统的性能和响应速度,减轻了数据库的压力。在处理分布式事务时,根据业务需求选择两阶段提交或 TCC 等合适的解决方案,保证了数据的一致性和完整性。

在并发处理方面,深入剖析了高并发场景下可能出现的问题,如数据一致性和资源竞争等,并通过锁机制、线程安全集合和异步编程等技术有效地解决了这些问题。在实际项目中,如优购商城的案例,通过合理的架构设计和技术选型,成功地应对了高并发的挑战,提升了系统的性能和用户体验。

展望未来,随着电商业务的不断发展和用户需求的日益多样化,C# 商城在分布式和并发技术方面还有很大的发展空间。在分布式架构方面,微服务架构将继续演进,服务网格技术可能会得到更广泛的应用,进一步简化微服务之间的通信和管理。在并发处理方面,随着硬件技术的不断进步,如多核 CPU 和高速内存的发展,以及编程语言和框架的不断优化,将能够更好地利用硬件资源,提升系统的并发处理能力。人工智能和机器学习技术也可能会融入到商城系统中,用于智能预测用户需求、优化系统性能和资源分配等。未来 C# 商城在分布式和并发技术的持续创新和发展下,将为用户带来更加优质、高效的购物体验 。