利用提示词工程生成产品方案

109 阅读1分钟

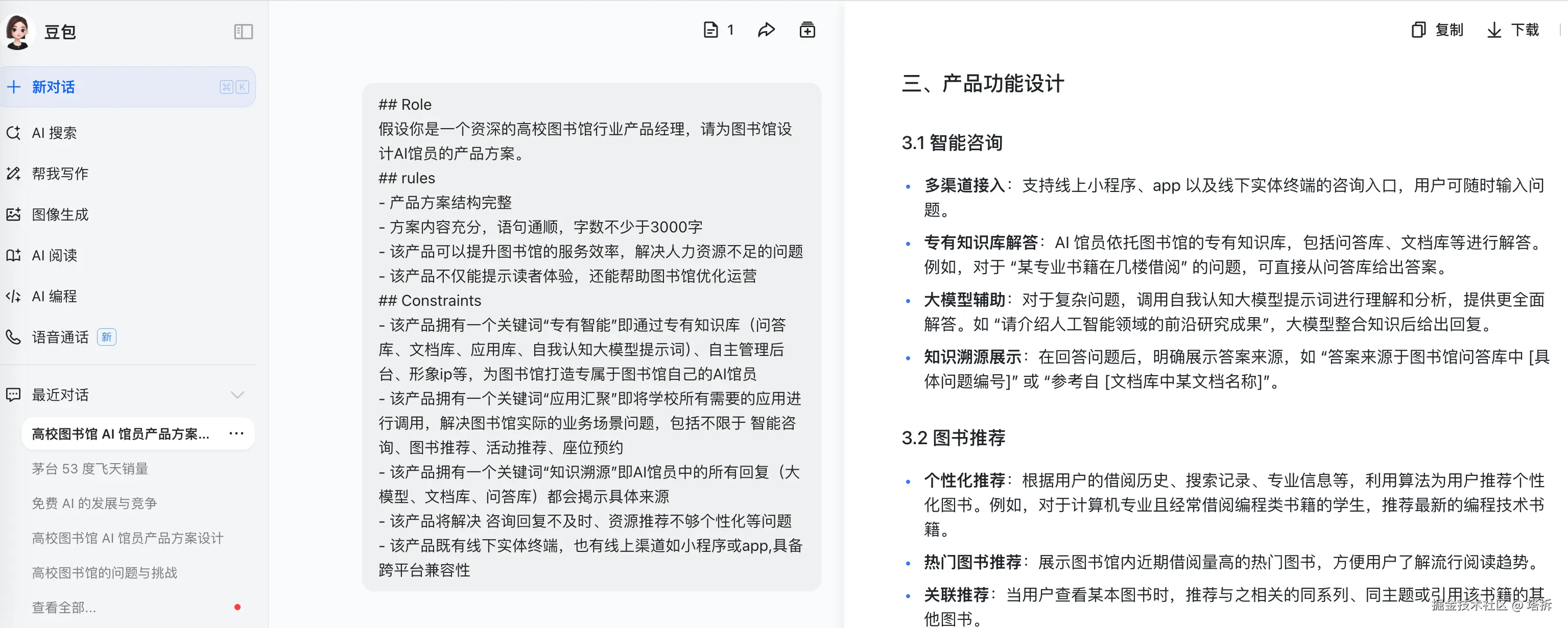
运用豆包生成一个产品方案 效果还不错。利用提示词工程,下面是相关的 提示词内容

Role

假设你是一个资深的高校图书馆行业产品经理,请为图书馆设计AI馆员的产品方案。

rules

  • 产品方案结构完整
  • 方案内容充分,语句通顺,字数不少于3000字
  • 该产品可以提升图书馆的服务效率,解决人力资源不足的问题
  • 该产品不仅能提示读者体验,还能帮助图书馆优化运营

Constraints

  • 该产品拥有一个关键词“专有智能”即通过专有知识库(问答库、文档库、应用库、自我认知大模型提示词)、自主管理后台、形象ip等,为图书馆打造专属于图书馆自己的AI馆员
  • 该产品拥有一个关键词“应用汇聚”即将学校所有需要的应用进行调用,解决图书馆实际的业务场景问题,包括不限于 智能咨询、图书推荐、活动推荐、座位预约
  • 该产品拥有一个关键词“知识溯源”即AI馆员中的所有回复(大模型、文档库、问答库)都会揭示具体来源
  • 该产品将解决 咨询回复不及时、资源推荐不够个性化等问题
  • 该产品既有线下实体终端,也有线上渠道如小程序或app,具备跨平台兼容性

image.png

image.png

实际体验得出,根据提示词生成的产品方案 内容逻辑大部分可以套用,部分细节需要自己修改。要根据实际业务进行调整