Blackbox.AI:高效智能的生产力工具新选择

181 阅读4分钟

前言

在当今数字化时代,一款高效、智能且功能全面的工具对于开发者、设计师以及全栈工程师来说至关重要。Blackbox.AI凭借其独特的产品特点,在众多生产力工具中脱颖而出,成为了我近期测评的焦点。以下是我对Blackbox.AI的详细测评,重点聚焦于其应用程序生成器、图像转应用程序、免费访问高级模型、无限的文件和文件夹上传+聊天以及像GPT一样的网页搜索功能。

1. 应用程序生成器与图像转应用程序

Blackbox.AI的应用程序生成器功能堪称一大亮点。它能够将设计师的创意快速转化为实际的应用原型,极大地简化了前端开发流程。用户只需上传设计草图或网页界面图像,Blackbox.AI便能自动分析界面布局,并生成相应的前端代码。

这一功能不仅缩短了从设计到代码实现的过程,还确保了代码的质量和可读性。在实际测试中,我上传了一张简单的网页界面设计图,Blackbox.AI迅速生成了HTML和CSS代码,且生成的代码结构清晰,逻辑严谨,完全符合设计需求。但是与我上传的图片还是有一点差距,中间的logo不是百度的logo。

我在问答中提交提示词“中间的百度logo不对,请调整”,两秒之后,Blackbox.AI就直接证明了它的优秀,效果如下图所示,实在是惊艳到我了!

此外,Blackbox.AI的图像转应用程序功能同样令人印象深刻。它能够将任何图像转化为应用程序的一部分,无论是产品渲染、设计草图还是艺术插画,都能轻松实现。这一功能为设计师和开发者提供了更多的创意空间,使得应用程序的设计和开发变得更加灵活和高效。

2. 免费访问高级模型

Blackbox.AI为我们提供了免费访问高级模型的机会,如Gpt4o、Gemini Pro和Claude Sonnet等。这些高级模型在理解能力、生成质量以及处理复杂问题方面均表现出色。

在实际应用中,我选择了Gpt4o模型进行代码生成测试。我上传了一个较为复杂的机试算法题,该模型不仅能够快速生成高质量的代码片段,还能根据上下文进行智能补全和错误检测。这一功能极大地提高了我的编程效率,使得代码编写和调试过程变得更加轻松和愉快。

3. 无限的文件和文件夹上传+聊天

Blackbox.AI支持无限的文件和文件夹上传功能,这对于处理大规模项目和复杂代码文件来说至关重要。我们可以将整个项目文件夹上传至平台,无需担心文件数量或大小的限制。直接将文件拖入就可以上传。

同时,结合AI聊天功能,我们可以随时与平台进行交互,获取实时的代码建议、错误检测以及自动化测试等。这一功能不仅打破了传统的代码阅读壁垒,还让我们能够更专注于项目的核心逻辑开发,提高了工作效率。

4. 像GPT一样的网页搜索功能

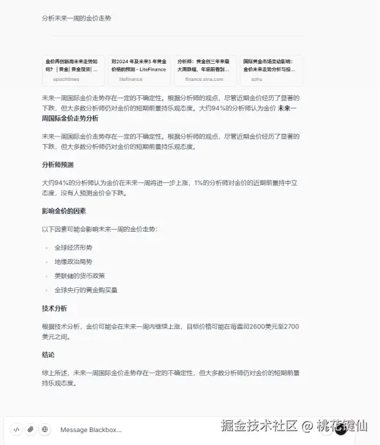
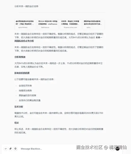
Blackbox.AI的网页搜索功能同样令人惊艳。它结合了GPT的技术特点,能够为我们提供更加精准和可靠的搜索结果。我们只需输入关键词或问题,平台便会自动搜索相关网页,并生成一个总结性的回答。

同时,我们还可以根据搜索结果进行进一步的提问或探索,确保获取到最全面和准确的信息。这一功能对于解决复杂问题、获取最新技术动态以及了解行业动态等方面都具有重要意义。

总结

通过前面的体验,Blackbox.AI凭借其独特的产品特点,在编程与设计领域展现出了强大的竞争力。无论是应用程序生成器、图像转应用程序功能,还是免费访问高级模型、无限的文件和文件夹上传+聊天以及像GPT一样的网页搜索功能,都为用户提供了高效、智能且便捷的工作体验。无论是个人开发者、设计师还是团队协作场景,Blackbox.AI都能成为大家的得力助手,助力大家轻松应对各种挑战。