01. View基础概念

282 阅读6分钟

@[toc] 在这里插入图片描述

预习

  1. View和activity有什么区别?为什么都是提供视图并且与用户进行交互?

01. View的介绍

1.1 什么是View

View 代表了一个矩形区域,可以用来显示内容或响应用户的交互。

1.2 常见的View的子类

View 是抽象类,所有可见的 UI 元素,都是 View 的子类。常见的 View 类型包括:

  • TextView:用于显示文本内容。
  • Button:一个可点击的按钮。
  • ImageView:用于显示图片。
  • EditText:一个可以输入文本的编辑框。
  • CheckBox:一个带勾选框的选择项。

1.3 View和ViewGroup

ViewGroupView 的子类,他很特殊,不像Button那些子类一样用来显示内容,他用来充当一个 容器,他内部可以包含多个子 View 或子 ViewGroup,以此来实现复杂的 UI 布局。ViewGroup和View共同实现了view树,如下图:

在这里插入图片描述

在这里插入图片描述

同时ViewGroup 也是 Android 中布局控件的父类,所有布局类(如 LinearLayoutRelativeLayoutFrameLayout)都继承自 ViewGroup。以下是一些常见的 ViewGroup 子类及其功能:

  • LinearLayout:线性布局,以水平或垂直的顺序排列子视图。
  • RelativeLayout:相对布局,根据子视图之间的相对位置进行排列。
  • FrameLayout:帧布局,子视图会堆叠显示,适合显示单一子视图。
  • RecyclerView:用于显示大量数据的高性能列表,可以实现复杂的列表布局。

02. View 的生命周期

2.1 View的核心生命周期

View 的生命周期主要包括测量、布局、绘制等步骤。

  • onMeasure():测量 View 的宽度和高度。
  • onLayout():确定 View 的位置,尤其在 ViewGroup 中更为重要。
  • onDraw():绘制 View 的内容。

2.2 View的详细生命周期

  • 在View中有诸多回调方法,它们在View的不同生命周期阶段调用,常用的有以下方法。写一个简单的自定义View来观察View与Activity的生命周期变化。

    public class CustomView extends View {
    
        private static final String TAG = "View";
    
        public CustomView(Context context) {
            super(context);
            Log.d(TAG, "CustomView()");
        }
    
        public CustomView(Context context, @Nullable AttributeSet attrs) {
            super(context, attrs);
            Log.d(TAG, "CustomView()");
        }
    
        public CustomView(Context context, @Nullable AttributeSet attrs, int defStyleAttr) {
            super(context, attrs, defStyleAttr);
            Log.d(TAG, "CustomView()");
        }
    
        /**
         * View在xml文件里加载完成时调用
         */
        @Override
        protected void onFinishInflate() {
            super.onFinishInflate();
            Log.d(TAG, "View onFinishInflate()");
        }
    
        /**
         * 测量View及其子View大小时调用
         */
        @Override
        protected void onMeasure(int widthMeasureSpec, int heightMeasureSpec) {
            super.onMeasure(widthMeasureSpec, heightMeasureSpec);
            Log.d(TAG, "View onMeasure()");
        }
    
        /**
         * 布局View及其子View大小时调用
         */
        @Override
        protected void onLayout(boolean changed, int left, int top, int right, int bottom) {
            super.onLayout(changed, left, top, right, bottom);
            Log.d(TAG, "View onLayout() left = " + left + " top = " + top + " right = " + right + " bottom = " + bottom);
        }
    
        /**
         * View大小发生改变时调用
         */
        @Override
        protected void onSizeChanged(int w, int h, int oldw, int oldh) {
            super.onSizeChanged(w, h, oldw, oldh);
            Log.d(TAG, "View onSizeChanged() w = " + w + " h = " + h + " oldw = " + oldw + " oldh = " + oldh);
        }
    
        /**
         * 绘制View及其子View大小时调用
         */
        @Override
        protected void onDraw(Canvas canvas) {
            super.onDraw(canvas);
            Log.d(TAG, "View onDraw()");
        }
    
        /**
         * 物理按键事件发生时调用
         */
        @Override
        public boolean onKeyDown(int keyCode, KeyEvent event) {
            Log.d(TAG, "View onKeyDown() event = " + event.getAction());
            return super.onKeyDown(keyCode, event);
        }
    
        /**
         * 物理按键事件发生时调用
         */
        @Override
        public boolean onKeyUp(int keyCode, KeyEvent event) {
            Log.d(TAG, "View onKeyUp() event = " + event.getAction());
            return super.onKeyUp(keyCode, event);
        }
    
        /**
         * 触摸事件发生时调用
         */
        @Override
        public boolean onTouchEvent(MotionEvent event) {
            Log.d(TAG, "View onTouchEvent() event =  " + event.getAction());
            return super.onTouchEvent(event);
        }
    
        /**
         * View获取焦点或者失去焦点时调用
         */
        @Override
        protected void onFocusChanged(boolean gainFocus, int direction, @Nullable Rect previouslyFocusedRect) {
            super.onFocusChanged(gainFocus, direction, previouslyFocusedRect);
            Log.d(TAG, "View onFocusChanged() gainFocus = " + gainFocus);
        }
    
        /**
         * View所在窗口获取焦点或者失去焦点时调用
         */
        @Override
        public void onWindowFocusChanged(boolean hasWindowFocus) {
            super.onWindowFocusChanged(hasWindowFocus);
            Log.d(TAG, "View onWindowFocusChanged() hasWindowFocus = " + hasWindowFocus);
        }
    
        /**
         * View被关联到窗口时调用
         */
        @Override
        protected void onAttachedToWindow() {
            super.onAttachedToWindow();
            Log.d(TAG, "View onAttachedToWindow()");
        }
    
        /**
         * View从窗口分离时调用
         */
        @Override
        protected void onDetachedFromWindow() {
            super.onDetachedFromWindow();
            Log.d(TAG, "View onDetachedFromWindow()");
        }
    
        /**
         * View的可见性发生变化时调用
         */
        @Override
        protected void onVisibilityChanged(@NonNull View changedView, int visibility) {
            super.onVisibilityChanged(changedView, visibility);
            Log.d(TAG, "View onVisibilityChanged() visibility = " + visibility);
        }
    
        /**
         * View所在窗口的可见性发生变化时调用
         */
        @Override
        protected void onWindowVisibilityChanged(int visibility) {
            super.onWindowVisibilityChanged(visibility);
            Log.d(TAG, "View onWindowVisibilityChanged() visibility = " + visibility);
        }
    }
    

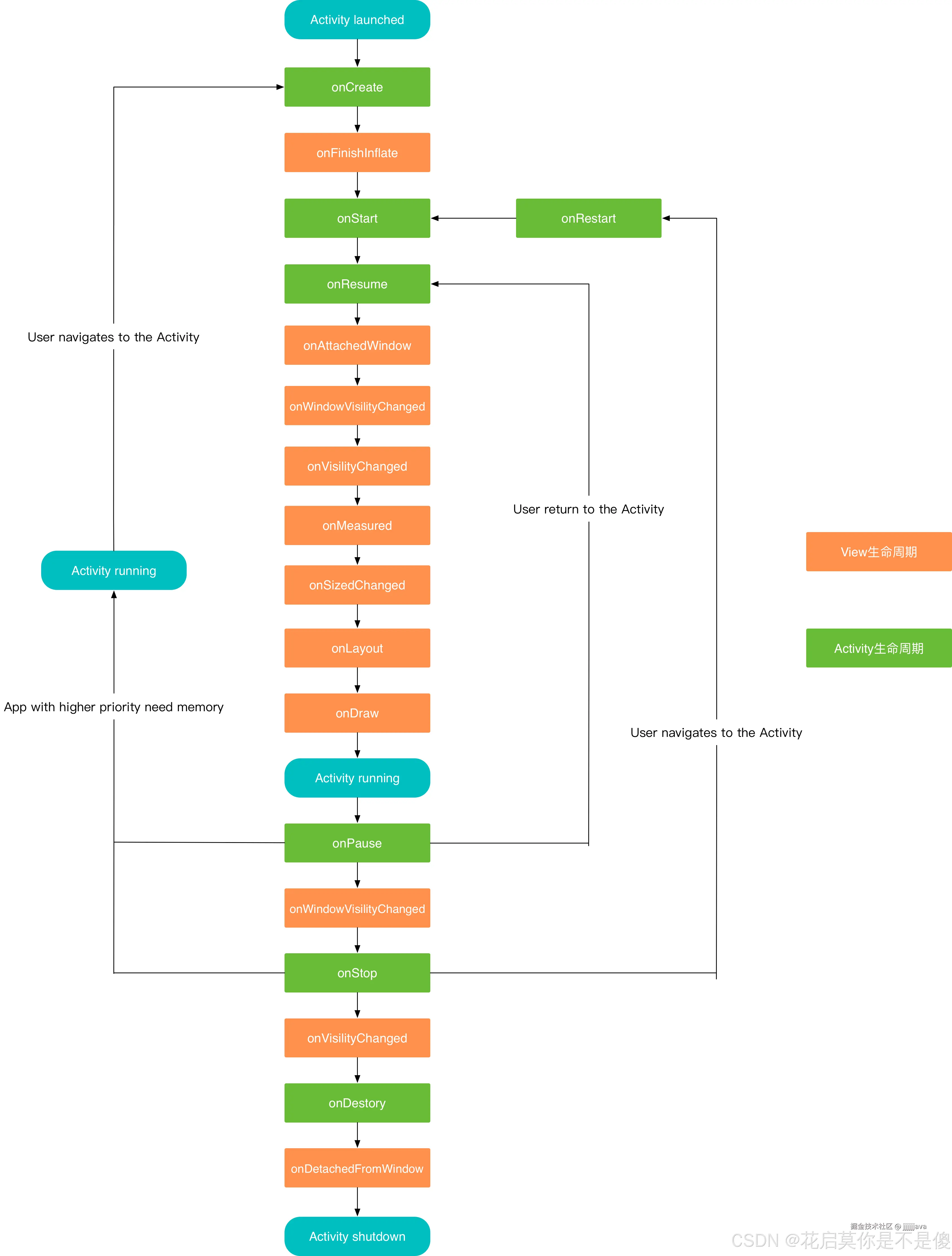
2.3 Activity与View的生命周期

  • Activity create

    2024-08-22 13:48:02.423 31303-31303/org.jjjjjjava.freshview D/Test--View--: CustomView()
    2024-08-22 13:48:02.423 31303-31303/org.jjjjjjava.freshview D/Test--View--: View onFinishInflate()
    2024-08-22 13:48:02.618 31303-31303/org.jjjjjjava.freshview D/Test--Activity--: onCreate
    2024-08-22 13:48:02.627 31303-31303/org.jjjjjjava.freshview D/Test--Activity--: onStart
    2024-08-22 13:48:02.630 31303-31303/org.jjjjjjava.freshview D/Test--Activity--: onResume
    2024-08-22 13:48:02.670 31303-31303/org.jjjjjjava.freshview D/Test--View--: View onAttachedToWindow()
    2024-08-22 13:48:02.670 31303-31303/org.jjjjjjava.freshview D/Test--View--: View onWindowVisibilityChanged() visibility = 0
    2024-08-22 13:48:02.670 31303-31303/org.jjjjjjava.freshview D/Test--View--: View onVisibilityChanged() visibility = 0
    2024-08-22 13:48:02.687 31303-31303/org.jjjjjjava.freshview D/Test--View--: View onMeasure()
    2024-08-22 13:48:02.709 31303-31303/org.jjjjjjava.freshview D/Test--View--: View onMeasure()
    2024-08-22 13:48:02.713 31303-31303/org.jjjjjjava.freshview D/Test--View--: View onSizeChanged() w = 1080 h = 30 oldw = 0 oldh = 0
    2024-08-22 13:48:02.714 31303-31303/org.jjjjjjava.freshview D/Test--View--: View onLayout() left = 0 top = 0 right = 1080 bottom = 30
    2024-08-22 13:48:02.993 31303-31303/org.jjjjjjava.freshview D/Test--View--: View onDraw()
    2024-08-22 13:48:03.058 31303-31303/org.jjjjjjava.freshview D/Test--View--: View onWindowFocusChanged() hasWindowFocus = true
    
  • Activity pause

    2024-08-22 13:50:02.843 31303-31303/org.jjjjjjava.freshview D/Test--Activity--: onPause
    2024-08-22 13:50:02.866 31303-31303/org.jjjjjjava.freshview D/Test--View--: View onWindowFocusChanged() hasWindowFocus = false
    2024-08-22 13:50:03.343 31303-31303/org.jjjjjjava.freshview D/Test--View--: View onWindowVisibilityChanged() visibility = 8
    2024-08-22 13:50:03.369 31303-31303/org.jjjjjjava.freshview D/Test--Activity--: onStop
    2024-08-22 13:50:03.375 31303-31303/org.jjjjjjava.freshview D/Test--View--: View onVisibilityChanged() visibility = 4
    
  • Activity resume

    2024-08-22 13:50:57.229 31303-31303/org.jjjjjjava.freshview D/Test--Activity--: onStart
    2024-08-22 13:50:57.232 31303-31303/org.jjjjjjava.freshview D/Test--Activity--: onResume
    2024-08-22 13:50:57.233 31303-31303/org.jjjjjjava.freshview D/Test--View--: View onVisibilityChanged() visibility = 0
    2024-08-22 13:50:57.237 31303-31303/org.jjjjjjava.freshview D/Test--View--: View onWindowVisibilityChanged() visibility = 0
    2024-08-22 13:50:57.277 31303-31303/org.jjjjjjava.freshview D/Test--View--: View onDraw()
    2024-08-22 13:50:57.299 31303-31303/org.jjjjjjava.freshview D/Test--View--: View onWindowFocusChanged() hasWindowFocus = true
    
  • Activity destory

    2024-08-22 13:51:46.013 31303-31303/org.jjjjjjava.freshview D/Test--Activity--: onStop
    2024-08-22 13:51:46.014 31303-31303/org.jjjjjjava.freshview D/Test--View--: View onVisibilityChanged() visibility = 4
    2024-08-22 13:51:46.019 31303-31303/org.jjjjjjava.freshview D/Test--Activity--: onDestroy
    2024-08-22 13:51:46.020 31303-31303/org.jjjjjjava.freshview D/Test--View--: View onDetachedFromWindow()
    
  • 来总结一下View的声明周期随着Activity生命周期变化的情况。

  • 在这里插入图片描述

其他介绍

01.关于我的博客