太炸裂了!清华大学deepseek从入门到精通使用手册又出第三版了,《普通人如何抓住DeepSeek红利》(无套路,直接下载)

1,192 阅读5分钟

前言

最近清华大学的deepseek使用手册特别火,目前已经出了三版了,我全部打包分享给大家,完全免费下载,别再到处乱找了。

清华大学DeepSeek使用手册完整版(三个版本都打包在一起了)

点击下载→:清华大学DeepSeek使用手册

第一版:《DeepSeek从入门到精通》是由清华大学新闻与传播学院新媒体研究中心元宇宙文化实验室的余梦珑博士后团队精心撰写的一份专业文档。该文档以通俗易懂的方式,全面介绍了DeepSeek的使用方法,主要内容包含:DeepSeek是什么?DeepSeek能做什么?如何高效使用DeepSeek?DeepSeek避坑指南、DeepSeek实战应用场景等。这份文档系统性地介绍了清华大学开发的DeepSeek人工智能工具的功能、使用方法和优化策略,旨在为用户提供了极具价值的指导。

第二版:《DeepSeek如何赋能职场应用》是由清华大学新闻与传播学院、人工智能学院双聘教授沈阳教授团队、中央民族大学新闻与传播学院向安玲老师联合打造。主要介绍DeepSeek如何通过人机协作提升职场效率。文档面向职场用户,涵盖技术原理、应用场景和实操方法,旨在帮助普通人快速上手,用AI解决写PPT、做设计、分析数据等实际问题,降低技术门槛,让工作更高效。

第三版:《普通人如何抓住DeepSeek红利》由清华大学新闻与传播学院和新媒体研究中心编写的指南,瞄准普通人如何用AI工具DeepSeek实现“效率开挂”。无论是被deadline追杀的职场人、临时抱佛脚的学生,还是被琐事缠身的宝妈,都能在文档里找到“人机共生”的解题答案。它不讲晦涩的技术原理,而是用真实到扎心的场景(比如1小时肝完万字方案、过年应对催婚三姑六婆),手把手教你用AI搞定难题,把时间还给生活。

《普通人如何抓住DeepSeek红利》核心内容

这份由清华大学新闻与传播学院和新媒体研究中心编写的指南,瞄准普通人如何用AI工具DeepSeek实现“效率开挂”。无论是被deadline追杀的职场人、临时抱佛脚的学生,还是被琐事缠身的宝妈,都能在文档里找到“人机共生”的解题答案。它不讲晦涩的技术原理,而是用真实到扎心的场景(比如1小时肝完万字方案、过年应对催婚三姑六婆),手把手教你用AI搞定难题,把时间还给生活。

1、核心内容

1. 场景实战:AI是你的“全能外挂”

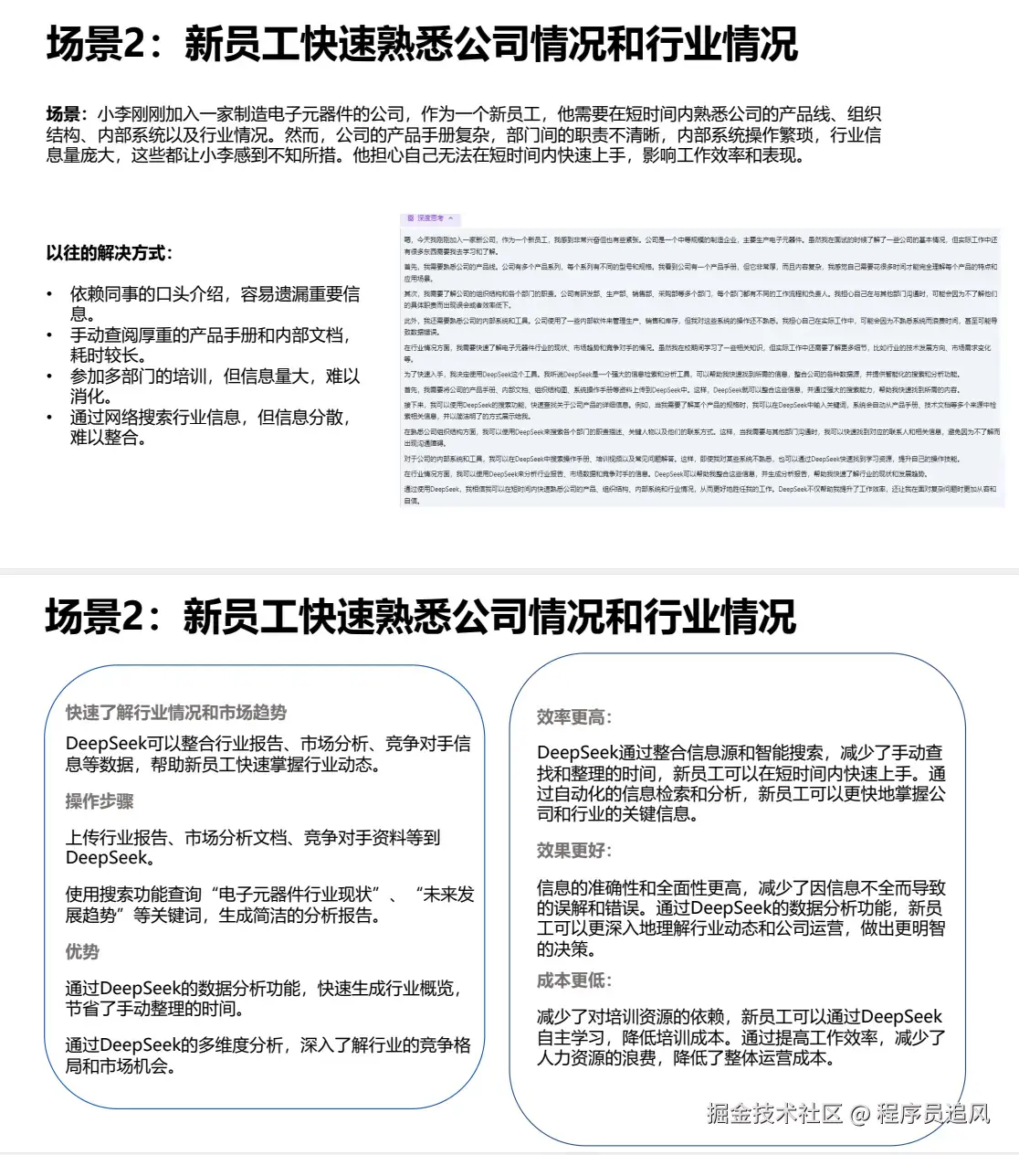
  • 职场篇:1小时写万字项目书、新员工速成行业专家、高情商请假话术生成,甚至用AI设计海报、做PPT,专治各种“卷不动”。
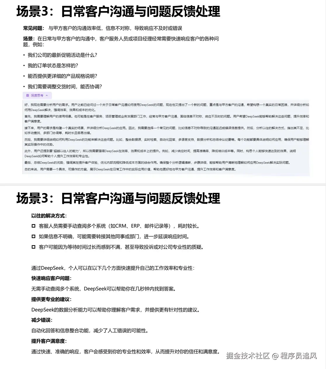
  • 生活篇:台风天救孕妇+转移老人+保数据三线作战?AI能整合资源生成应急方案;婆媳矛盾、领导撕逼、跨国遗产纠纷,还能教你“高情商话术”破局。
  • 学习篇:课堂跟不上?5分钟让AI补全推导步骤;文科生学编程,直接丢代码让AI注释讲解,小白秒变“伪大神”。

2. 提问秘籍:榨干AI的隐藏技能

  • 精准提问:别问“怎么写方案”,而是“生成智能物流园区项目书目录,10章节+每章1800字,用Markdown格式”。
  • 避坑指南:警惕AI“自信胡说”,学会用“分步验证”“多源对比”过滤错误;避免提示语太啰嗦或太模糊,用“角色扮演+数据约束”拿捏结果。
  • 高级玩法:用“需求描述”代替“分步指令”,让AI自主规划解决路径,比如“优化用户登录流程,分析瓶颈提3种方案”。

3. 能力升级:从“小白”到“人机指挥家”

  • 培养AI思维:知道什么活儿丢给AI干最快(比如填表格、查资料),什么必须自己把关(比如伦理决策、创意核心)。
  • 修炼四大能力:设计提示语的“引导力”、交叉验证的“判断力”、整合资源的“整合力”,以及理解AI逻辑的“元认知”。

《普通人如何抓住DeepSeek红利》部分内容

清华大学DeepSeek使用手册完整版(三个版本都打包在一起了)

点击下载→:清华大学DeepSeek使用手册

最后

这份文档的终极答案就一句话:AI不会淘汰人,但会用AI的人会淘汰不用AI的人。它像一把瑞士军刀,能切开职场焦虑、学习卡壳、生活琐事的死结,但关键你得知道往哪儿下刀。普通人要做的不是和AI抢饭碗,而是学会“提问+筛选+微调”,把重复劳动甩给机器,自己专注决策与创造。毕竟,真正的红利从不属于“卷王”,而是留给那些“用AI偷懒的聪明人”。

看完别光收藏!挑一个最头疼的场景(比如被老板催报表),按文档步骤让DeepSeek试手。你会发现,AI时代的“躺赢”,从问对一个问题开始。