Social Media Agent:告别文案焦虑!AI自动生成高转化帖子,输入URL快速生成爆款文案

250 阅读4分钟

❤️ 如果你也关注 AI 的发展现状,且对 AI 应用开发感兴趣,我会每日分享大模型与 AI 领域的开源项目和应用,提供运行实例和实用教程,帮助你快速上手AI技术!

🥦 微信公众号|搜一搜:蚝油菜花 🥦


💥 "打工人破防了!被老板追杀的周报KPI,竟被LangChain用1行代码搞定?"

大家好,我是蚝油菜花。你是否也经历过——

  • 👉 盯着空白输入框半小时,憋不出一个点赞的LinkedIn长文
  • 👉 同一篇产品更新要改18版文案适配不同平台
  • 👉 凌晨两点还在手动同步Twitter和微博...

今天揭晓的 LangChain Social Media Agent ,正在用AI重构内容创作!这个官方出品的智能管家,10秒把网页变爆款文案,支持中英双语润色,连YouTube视频都能自动提炼金句。市场团队用它日均产出50+高质量帖子,独立开发者靠它打理全平台账号——你的下一条10w+爆文,可能就藏在某个URL里!

🚀 快速阅读

Social Media Agent 是一款基于 AI 的社交媒体内容管理工具,能够根据输入的 URL 自动生成高质量的 Twitter 和 LinkedIn 帖子。

  1. 核心功能:支持多平台(Twitter、LinkedIn),基于 URL 内容生成帖子,用户可修改或接受/拒绝生成的帖子。
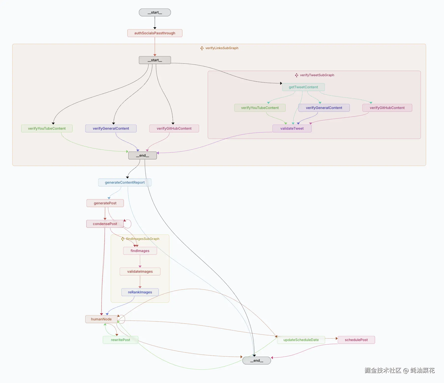
  2. 技术原理:利用自然语言处理(NLP)和网页抓取技术,结合大型语言模型生成自然语言内容,并通过人机交互流程处理认证。

Social Media Agent 是什么

Social Media Agent

Social Media Agent 是一款由 LangChain 开发的智能社交媒体内容管理工具,旨在帮助用户快速生成和发布社交媒体帖子。它能够根据输入的 URL 内容,自动生成适合 Twitter 和 LinkedIn 平台的帖子,并支持用户进行修改或直接发布。

该工具使用了人机交互(HITL)的工作流程,处理社交媒体平台的认证,确保用户可以安全地发布内容。此外,它还支持基本和高级两种设置模式,高级模式下能够处理 YouTube 视频内容、集成 Slack 和 GitHub 等,功能更为强大。

Social Media Agent 的主要功能

  • 内容生成:基于输入的 URL 内容,自动生成社交媒体帖子。
  • 多平台支持:支持 Twitter 和 LinkedIn 平台的帖子生成。
  • 认证管理:基于 HITL 流程处理社交媒体平台的认证。
  • 用户交互:用户可以修改或接受/拒绝生成的帖子。

Social Media Agent 的技术原理

Social Media Agent

  • 自然语言处理(NLP):使用大型语言模型(如 Anthropic API)生成自然语言内容,能够根据输入的 URL 内容生成高质量的帖子。基于提示词(Prompts)引导模型生成符合用户需求的帖子内容。提示词包括业务上下文、推文示例、帖子结构指导和帖子内容规则等。
  • Web 抓取:使用 FireCrawl API 进行网页抓取,提取 URL 内容。抓取的内容用于生成帖子的输入数据。支持处理不同类型的 URL 内容,包括文本、图片和视频等。
  • 认证和授权:基于“人机交互(HITL)”的工作流程,处理不同社交媒体平台的认证。用户基于 Arcade 或自己的开发者账户进行认证。
  • 自动化和调度:支持设置 Cron 作业,定期从 Slack 频道获取链接并生成帖子。Cron 作业基于定时任务自动触发内容生成流程。使用 LangGraph 服务器进行任务调度和管理,确保生成的帖子及时生成并通知用户。

如何运行 Social Media Agent

1. 克隆仓库

git clone https://github.com/langchain-ai/social-media-agent.git
cd social-media-agent

2. 安装依赖

yarn install

3. 设置环境变量

复制 .env.quickstart.example 文件并重命名为 .env,然后根据需要填写 API 密钥和其他配置项:

cp .env.quickstart.example .env

确保设置了以下环境变量:

# 对于 LangSmith 跟踪(可选)
LANGSMITH_API_KEY=
LANGSMITH_TRACING_V2=true

# 用于 LLM 生成
ANTHROPIC_API_KEY=

# 用于 Web 抓取
FIRECRAWL_API_KEY=

# Arcade API 密钥 - 用于读取和写入社交媒体平台
ARCADE_API_KEY=

4. 启动 LangGraph 服务器

yarn langgraph:in_mem:up

5. 生成帖子

yarn generate_post

你可以通过修改脚本中的 URL 来生成其他内容的帖子。

资源


❤️ 如果你也关注 AI 的发展现状,且对 AI 应用开发感兴趣,我会每日分享大模型与 AI 领域的开源项目和应用,提供运行实例和实用教程,帮助你快速上手AI技术!

🥦 微信公众号|搜一搜:蚝油菜花 🥦