如何在工作中使用ai

217 阅读3分钟

现在市面上有很多编程领域的ai工具,有

  • 插件(辅助编程): github copilot 、 豆包 marscode 、 腾讯ai代码助手(支持满血deepseek r1了)、灵码等
  • ai驱动的ide: cursor(跨文件直接生成完整功能模块)
  • 网页(泛开发者): 对话生成应用(blot.new) replit(有一个远程的环境,提供ai编码到发布的全流程产品,牛逼的很)

是不是乱花渐欲迷人眼,不知道选用那个或者怎么用? 首先如果你是一个专业的开发者,那前面两个你是肯定无法回避的,如果你是学生,产品,运营,等泛开发者,后面的你也有必要了解。那我先从这个场景说起

新需求,需求可行性验证,demo演示, 提供思路

例子

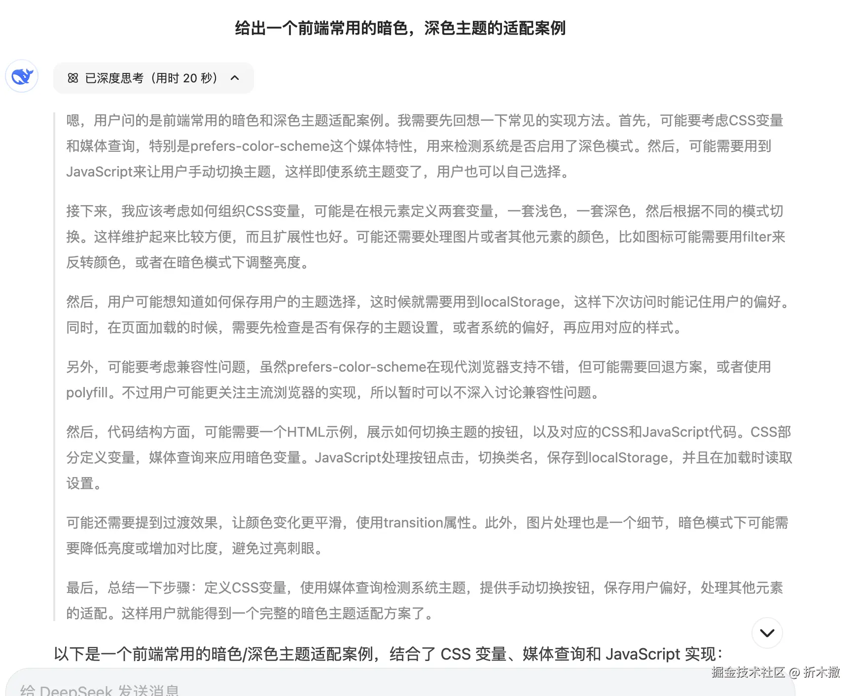
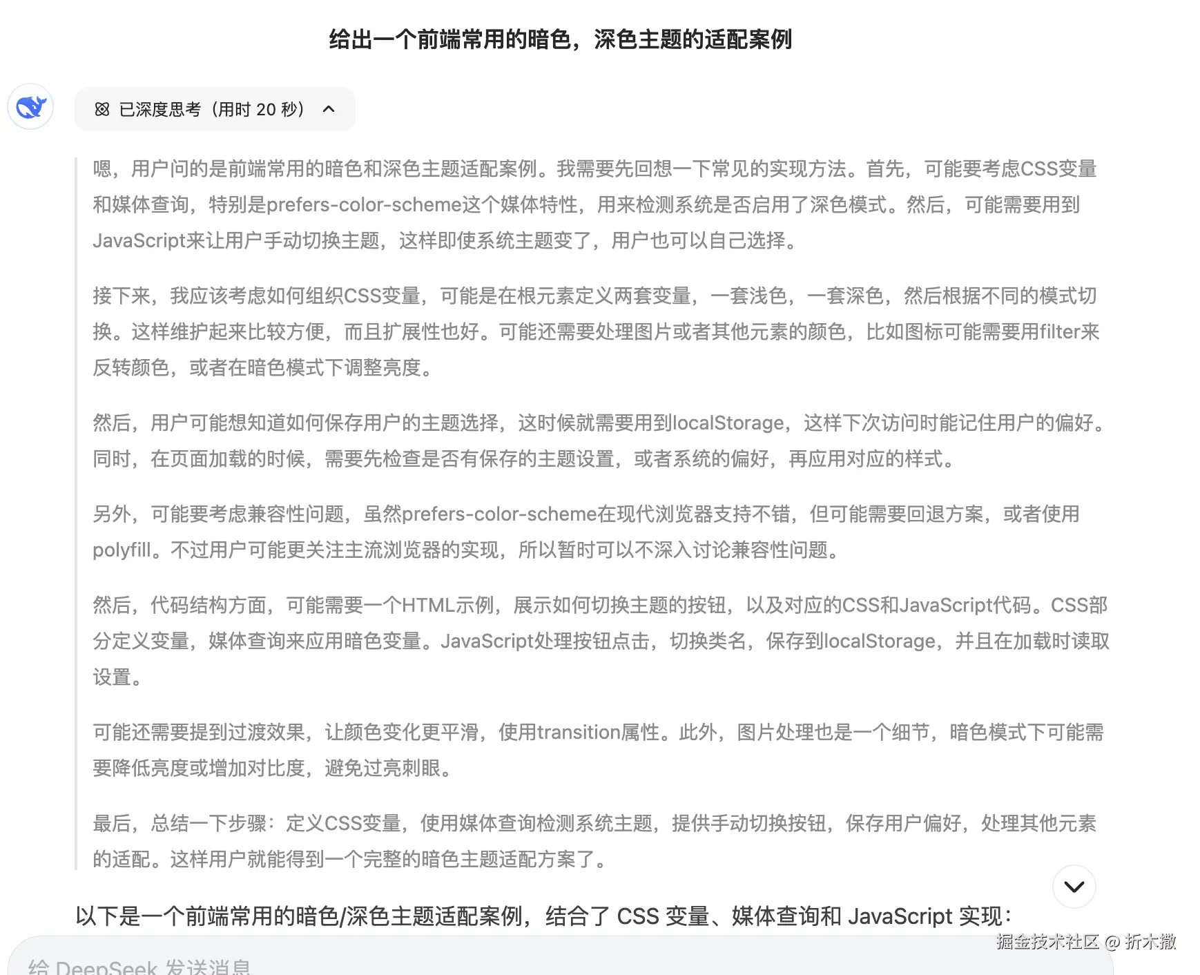
我们有个支持暗色主题的需求, 首先我们假设自己不了解换色这类需求的实现,那我们如果要做的话,首先可能去 deepseek 上面搜

他会给你思考的过程,可以看到,他考虑到了很多,然后给你输出了代码,但当你想要运行,或者直观的看到效果,你可能会本地去建一个工程,或者复制到在线的编辑器如 CodeSandbox 去查看。这就很麻烦,这个时候你已经知道了怎么做,但一般你想要验证看下效果,还需要考虑工程化等等。

blot.new 来了 bolt.new

他会根据一句话来生成对应的工程,并自动的去运行预览展示, 你也可以再跟他对话去修改代码之类的。直到你满意

如果你要应用到你的工程中,那你可以使用 cursor 直接说给他就行,你只需要点点点,这个需求就完成了。

在这个过程中,你实现了从一个了解,到poc验证,再到实现的流程。 这也是我们做其他事情的流程。 一个想法,去做验证,如果可行,投入精力金钱去做。大概就是这样

小声蛐蛐(懂不懂这个模型的含金量🐶)

但是 cursor 固然强悍,但是体验完了是要收费的,比较claude模型很贵。 那能不能使用便宜点的ds ?

私有化方案

一般这种大一点的公司都是使用 ai代码助手(等同质化产品)的旗舰版等方案,可以私有化部署加一些看板统计专人支持之类的。 我去年有段时间也是在设计这个东西。

但是deepseek出来,我感觉要(小声蛐蛐)。

这些公司是不是可以在自己的服务器部署一个满血的ds-r1 , 然后再加一个开源的插件去连,这样既安全,又定制化空间很大? 最主要便宜吧。 越想越,,,

现在的方案有 Cline + DeepSeek R1 + Claude

还是以我们的整个研发流程为例

  1. 产生需求
  2. 规划分析
  3. 任务拆分
  4. 实现

简单点吧,就这样, DeepSeek R1 擅长推理(规划分析, 将需求拆解为一个一个的可执行的小任务),Claude 非常擅长编码(基于已经制定好的工作计划,来完成代码的编写)

核心的是你可以看看ds在接到这个需求后是如何🤔,并进行规划的,或许有可以学习的地方?

多次沟通后... , 你满意了,就可以按照计划去写代码了,这个过程也跟沟通很像,一步一步,你点击同意进行下一步,直到完成✅

详细的可以看 addyo.substack.com/p/why-i-use…

完美, 我估计一些关注私有化的不会拒绝这个方案,完全可控

其他

上面仅仅是代码方面的,而有更多的场景,医疗,教育,金融。 我接触的几个是生图,生视频,量化投资。也写了一个agent来推送投资消息到群。