华为OD机试亲测经验

2,459 阅读7分钟

在做完全部的牛客网华为机试题库,便联系HR参与了华为OD机考。昨天刚刚考完,说一下自身感受和经验。

考试介绍

考试时间:2个半小时

考试内容:2道较难题,1道困难题

考试分值:较难题一道100分,困难题一道200分,共计400

机试流程

邮件邀请

华为OD会发一封考试链接,询问是否确认参与和考试地址

image.png

考试重要注意事项

  1. 关于帐号

    1. 你的考试地址为你的私人专属地址,请勿转发。 建议提前15分钟打开笔试链接进行考试信息核对、调试设备等考前准备工作,考试开始后,请在规定时间内,按照系统提示,认真完成作答。答题过程中系统自动计时,到时自动交卷,请掌握好作答速度。
    2. 如打开后提示服务器错误,请确认打开链接正确,需拷贝完整链接(含16位ID)并粘贴至浏览器地址栏。
    3. 如考试过程中卡在正在加载中,是静态文件加载,可通过以下方式解决:首先修改DNS服务为223.5.5.5和223.6.6.6或者114.114.114.114和114.114.115.115,如果仍不能成功打开或不会修改DNS,可连接手机热点完成考试。
  2. 关于考试设备

    1. 请使用谷歌最新版Chrome浏览器访问笔试网址,最新版浏览器下载地址:www.nowcoder.com/discuss/379…
    2. 确保您的电脑带有摄像头。
    3. 考试前请关闭其他浏览器窗口,关闭QQ、微信、Skype等即时通信软件,关闭屏保,关闭Outlook等有弹窗提示消息的软件, 确保网络连接畅通,网速应在100KB/S以上。
    4. 考试时允许使用草稿纸,请提前准备纸笔。考试过程中允许上厕所等短暂离开,但请控制离开时间。
    5. 编程语言限制,3道题目可使用:[C, C++, Pascal, Java, Python, Php, C#, Object C, Python 3, Javascript, R, Go, Ruby, Swift, Matlab, Pypy2, Pypy3, Rust, Scala, Kotlin, Groovy, Typescript] 在线作答编程,需要自己处理输入输出,建议你进行在线oj输入输出练习
    6. 如遇突发情况,如断网、电脑死机、断电等,请直接刷新页面,或关闭浏览器后重新通过考试地址进入。但请控制重新登录时间,超过两分钟会累加为跳出次数。
  3. 关于做题流程

    1. 本场考试要求自由作答,可任意选择目录、题目进行答题,交卷前可返回目录修改答案
  4. 关于作弊

    1. 请自觉遵守考试纪律,保证个人信息与答题信息真实可靠,不可找人替代来完成考试。
    2. 考试全程会有摄像头实时监控,随机抓拍考生作答现场照片,请务必遵守考试纪律。
    3. 考试过程中可以使用计算器或手机拍照上传图片,请务必在摄像头可见范围内使用。
    4. 考试全程请不要跳出考试页面(部分试卷允许编程题离开页面使用本地IDE,以试卷考前须知为准),前3次切换会有弹窗提示,之后将不再提示但会后台记录。不要使用或访问任何与考试无关的网页、搜索、聊天工具,否则会影响你的成绩。
    5. 我们会采用技术和人工抽查等方式避免考试作弊行为。系统会自动对提交程序代码进行逐一比对,判断代码是否有大面积重复或雷同编写;对于相似度较高的程序会标识出作弊的嫌疑度,招聘官会根据此嫌疑程度,判决这些候选人是否能够进入下一轮的甄选。此外,在进入下一轮面试时,也会随机抽取相当比例的同学进行编程试题进行问答;
    6. 所有作弊行为一经查实或考试分数与后续其他测试或面试考核结果相差过大,不仅会导致申请人无法进入到下一步筛选流程中,还将永久被记录在公司人才库的诚信档案中;
  5. 关于问题反馈

    1. 如果您在考试过程中遇到牛客网使用或系统问题,请通过如下方式联系牛客网获得技术支持(仅支持系统使用问题解答,无法提供笔面试流程咨询):

      • 考试过程中,可以点击考试页面右侧底部的在线咨询入口,选择问题类型后发送消息
      • 或发送邮件至邮箱 kaoshi@nowcoder.com,在邮件正文中写明个人姓名,手机号,邮箱,企业名称,试卷名称,笔试链接,问题描述
      • 如果遇到紧急情况,也可拨打 18010388107、18010380983 求助

      此外,你可微信扫码关注服务号“牛客招聘助手”,随时查询笔试信息,还能在开考前收到考试提醒哦!

    2. 如果您需要咨询关于笔试或面试流程安排(例如,希望修改笔试时间、查询笔试成绩、查询面试安排等),请直接咨询企业。推荐如下常用的联系企业的渠道

      • 查询收到的邮件通知,尝试联系邮件中企业留的联系方式
      • 查询企业的校园招聘官网,查看企业公布的常见问题答疑或企业提供的咨询方式
      • 查询企业的微信公众号,在后台进行留言

调整好手机状态

在进入考试前需要手机扫描小程序,监控手机。在此之前要把手机该静音的静音,屏幕常亮,手机充满电……扫描完成后就不要用手机了,以免检测为作弊

电脑或者笔记本

同样需下载牛客网客户端,用来监控你的考试电脑。提前把摄像头和麦克风准备好,检测能否正常工作;把远程程序退出、通讯工具也退出,这些都会被检测到判为作弊;还有系统弹窗提前都关闭。

差不多准备工作就这些,开始考试后不要切屏,不要打开其他APP或者网页,人脸时刻都处于摄像头的监控范围。

正式笔试

算法题目难度对应牛客网华为机试题库是较难和困难的难度。我考试的试卷中有两道递归算法,可能是考试侧重点,也可能是巧合。

大概回忆一下三道考试题目:

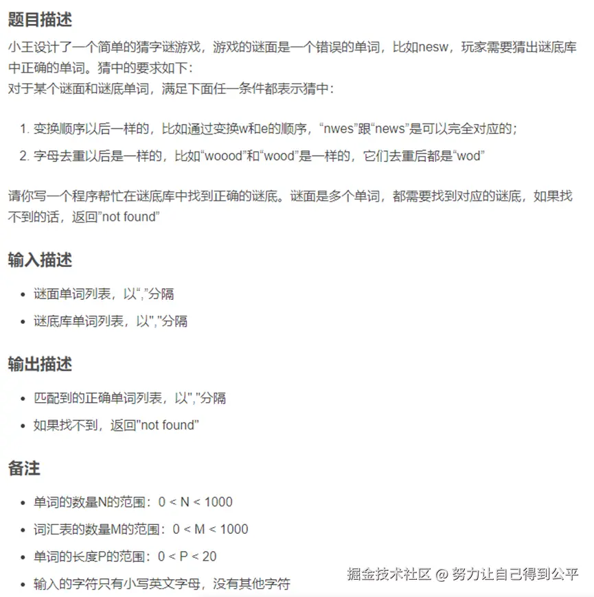
1. 猜字谜

image.png

image.png

2.任务编排

任务编排服务负责对任务进行组合调度,参与编排的任务有两种类型,其中一种执行时长为task a另一种执行是常委task b任务一旦开始执行不能被打断,且任务可连续执行。服务每次可以编排num个任务,请编写一个方法生成每次编排后的任务所有可能的总执行时长

输入描述:

第1行输入分别为第1种任务执行时长task a,第2种任务执行时长task b。这次要编排的任务个数num 以逗号分隔。

输出描述:

输入形式返回所有终止形式时长需要按从小到大排列。

示例

输入1,2,3 输出[3,4,5,6]

3.石碑

有一个考古学家发现一个石碑,但是很可惜发现时其已经断层多段原地发现n个断口整齐的石碑品碎片为了破解石碑内容考古学家希望有程序能帮忙计算复原或者是被文字组合数。

输入描述:

第1行输入n n表示石碑碎片的个数。第2行依次输入石碑碎片上的文字内容S共有n组。

输出描述:

输出石碑文字的组合按照顺序排列行末无多余空格。

示例

输入 3 a b c 输出 abc acb bac bca cab cba

本人考试语言为JS,这里就不再码题了,题目留给大家试试有无思路,动动小手解一解吧。可以把解题思路和解题源码留在评论区~

最后附上考试成绩:311分

image.png

祝大家机试高过!!!后续持续分享上岸前经验,关注我及时看最新动态,下一期更新性格测试