数字人互动课堂:开启智慧教育新纪元

引言:破解传统教育困局,迎接个性化学习浪潮
在传统教育体系中,标准化教学模式长期占据主导地位:教师受限于精力与时间,难以兼顾每位学生的差异化需求;家长难以提供深度辅导;学生被迫适应统一进度,学习路径日趋同质化。随着人工智能技术的突破,数字人互动课堂应运而生,为教育领域注入全新活力。其以高度拟真、智能交互和精准教学为核心,重塑教学场景,推动教育从“千人一面”迈向“千人千面”。


技术赋能:数字人互动课堂的核心优势

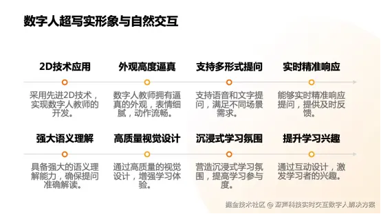
1. 超写实形象与自然交互
基于先进的2D数字人生成技术,数字人教师拥有媲美真人的外貌与神态,唇音同步精准、表情细腻丰富、动作自然流畅。其交互体验无限接近真人对话,学生可通过语音、文字等多模态方式提问,系统依托强大的语义理解能力,实时响应并输出精准解答,营造沉浸式学习环境。

image.png

2. 大数据驱动的个性化学习
通过采集学生答题轨迹、互动频率、知识点掌握度等多维度数据,系统自动生成个性化学习报告,精准定位薄弱环节。结合AI算法,动态调整学习路径,推送适配学生能力的教学内容,实现“一人一策”的精准辅导,彻底打破“一刀切”教学模式。

3. 智能内容生成与高效管理
内置海量知识库与RAG问答系统,支持实时更新教学内容。无论是课程大纲调整,还是前沿知识拓展,系统均可快速同步,确保教学内容与时俱进。同时,教师可一键生成课件、互动视频等资源,大幅降低备课成本,提升教学效率。


应用场景:覆盖全链路的智慧教学解决方案
1. 课堂场景:从单向讲授到多元互动
在传统课堂中,数字人教师可无缝嵌入教学环节:

· 课前:推送预习资料,通过趣味问答引导学生自主探索;

· 课中:辅助教师讲解重难点,实时解答学生疑问,并通过情景模拟、互动游戏增强课堂趣味性;

· 课后:根据学情定制复习计划,推送错题解析与拓展练习,巩固学习效果。

image.png

2. 课后辅导:从机械刷题到主动探索
针对学生个性化需求,数字人教师可提供“24小时在线辅导”。例如:

· 语文学习中,解析古诗词背景与意境,引导学生深入理解人文内涵;

· 数学难题上,分步骤拆解解题思路,培养逻辑思维能力;

· 英语对话中,模拟真实语境,提升语言应用能力。
通过即时反馈与正向激励,激发学生求知欲,让学习从被动接受转为主动探索。

image.png

3. 企业培训:降本增效的智能化升级
在企业培训领域,数字人技术可快速生成标准化课件,覆盖产品培训、流程教学、企业文化宣导等场景。系统实时追踪员工学习进度,通过互动测试与数据分析评估培训效果,解决传统培训成本高、效果难量化等痛点。此外,知识库沉淀功能可将培训内容转化为企业专属资产,实现长期复用。

4. 教育营销:打造生动化招生体验
数字人教师可化身“虚拟招生官”,通过直播、短视频等形式,生动展示课程特色与教学成果。其拟真形象与专业讲解能显著提升用户信任度,助力机构快速吸引潜在用户。在咨询环节,系统可自动解答常见问题,缩短决策周期,优化招生转化效率。

image.png

用户价值:多维赋能,重塑教育生态

· 对学生:获得个性化学习路径,在自由互动中提升学习兴趣与综合能力;

image.png

· 对教师:减轻重复性工作负担,聚焦教学设计与创新,通过学情数据优化教学策略;

image.png

· 对机构与企业:降低人力与运营成本,提升教学/培训质量,增强品牌竞争力;

· 对行业:推动教育公平化进程,让优质资源突破地域与师资限制,惠及更多学习者。


未来展望:技术融合,共创教育新范式
数字人互动课堂不仅是技术工具,更是教育理念的革新。随着AI、VR/AR等技术的深度融合,未来课堂将突破物理边界,构建虚实结合的学习场景。例如:

· 在历史课上,数字人教师可“穿越”至古代场景,带领学生沉浸式体验文化变迁;

· 在科学实验中,学生可通过虚拟操作观察微观现象,深化知识理解。

image.png

教育的核心始终是“以人为本”,而数字人技术的使命,是让因材施教的理想照进现实——通过智能赋能,让每个学生都能找到适合自己的成长路径,让每位教育者都能释放更多创造潜能。